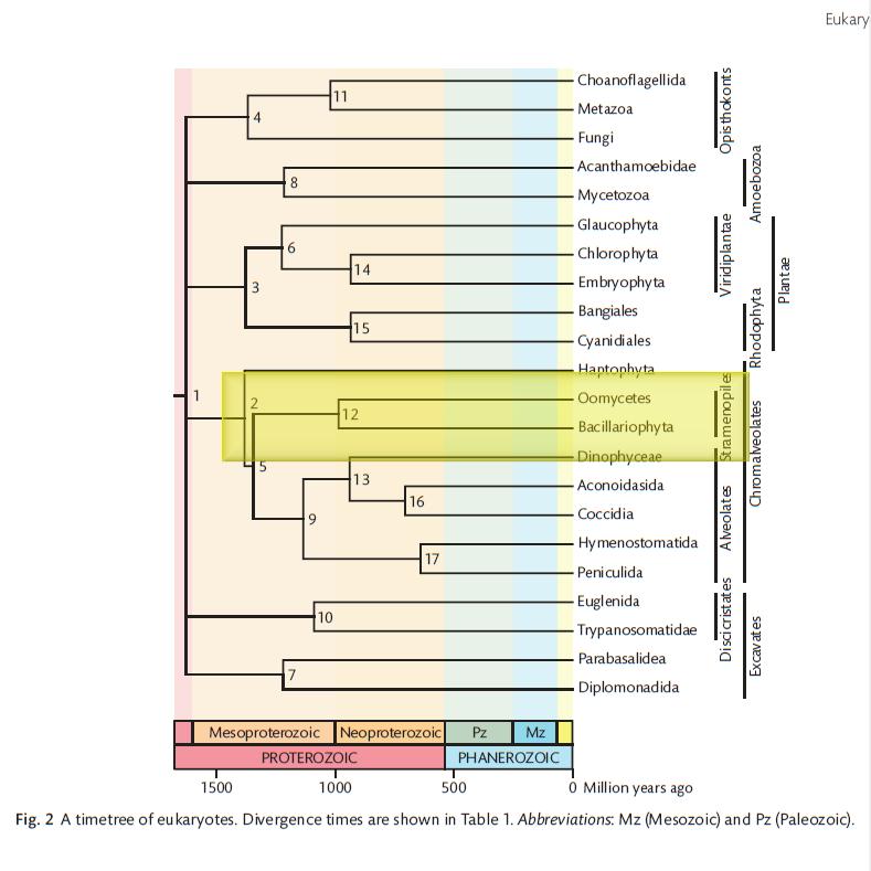
| TIME | EVENT DESCRIPTION | LOCATION | IMAGES |
UNIVERSE | |||
|
1,000,000,000,000 YBN | 1) We are a tiny part of a universe that is made of an infinite amount of space, matter and time. |
[1] note Hubble_ultra_deep_field_high_rez_edit1 is much larger [2] Hubble ultra deep field high rez edit1_small.jpg Deutsch: Das Hubble Ultra Deep Field ist ein Bild einer kleinen Himmelsregion aufgenommen vom Hubble-Weltraumteleskop über einen Zeitraum vom 3. September 2003 bis 16. Januar 2004. Dabei wurde eine Himmelsregion ausgewählt, die kaum störende helle Sterne im Vordergrund enthält. Man entschied sich für ein Zielgebiet südwestlich von Orion im Sternbild Chemischer Ofen. English: The Hubble Ultra Deep Field, is an image of a small region of space in the constellation Fornax, composited from Hubble Space Telescope data accumulated over a period from September 3, 2003 through January 16, 2004. The patch of sky in which the galaxies reside was chosen because it had a low density of bright stars in the near-field. Español: El Campo Ultra Profundo del Hubble, es una imagen de una pequeña región del espacio en la constelación Fornax, compuesta de datos obtenidos por el telescopio espacial Hubble durante el período entre el 3 de Septiembre de 2003 y el 16 de Enero de 2004. Esta parte del cielo fue escogida por su baja densidad de estrellas brillantes en sus proximidades. Français : Le champ ultra profond de Hubble, une image d'une petite portion du ciel dans la constellation du Fourneau, prise par le télescope spatial Hubble du 3 septembre 2003 au 16 juillet 2004. La portion de ciel a été choisie car elle possède peu d'étoiles brillantes proches. Date 2003-09-03 - 2004-01-16 Source http://hubblesite.org/newscenter/ar chive/releases/2004/07/image/a/warn/ Au thor NASA and the European Space Agency. Edited by Noodle snacks PD source: http://upload.wikimedia.org/wiki pedia/commons/0/0d/Hubble_ultra_deep_fie ld_high_rez_edit1.jpg | |
|
990,000,000,000 YBN | 2) There is more space than matter. |
[1] note Hubble_ultra_deep_field_high_rez_edit1 is much larger [2] Hubble ultra deep field high rez edit1_small.jpg Deutsch: Das Hubble Ultra Deep Field ist ein Bild einer kleinen Himmelsregion aufgenommen vom Hubble-Weltraumteleskop über einen Zeitraum vom 3. September 2003 bis 16. Januar 2004. Dabei wurde eine Himmelsregion ausgewählt, die kaum störende helle Sterne im Vordergrund enthält. Man entschied sich für ein Zielgebiet südwestlich von Orion im Sternbild Chemischer Ofen. English: The Hubble Ultra Deep Field, is an image of a small region of space in the constellation Fornax, composited from Hubble Space Telescope data accumulated over a period from September 3, 2003 through January 16, 2004. The patch of sky in which the galaxies reside was chosen because it had a low density of bright stars in the near-field. Español: El Campo Ultra Profundo del Hubble, es una imagen de una pequeña región del espacio en la constelación Fornax, compuesta de datos obtenidos por el telescopio espacial Hubble durante el período entre el 3 de Septiembre de 2003 y el 16 de Enero de 2004. Esta parte del cielo fue escogida por su baja densidad de estrellas brillantes en sus proximidades. Français : Le champ ultra profond de Hubble, une image d'une petite portion du ciel dans la constellation du Fourneau, prise par le télescope spatial Hubble du 3 septembre 2003 au 16 juillet 2004. La portion de ciel a été choisie car elle possède peu d'étoiles brillantes proches. Date 2003-09-03 - 2004-01-16 Source http://hubblesite.org/newscenter/ar chive/releases/2004/07/image/a/warn/ Au thor NASA and the European Space Agency. Edited by Noodle snacks PD source: http://upload.wikimedia.org/wiki pedia/commons/0/0d/Hubble_ultra_deep_fie ld_high_rez_edit1.jpg | |
|
980,000,000,000 YBN | 3) All matter is made of particles of light. Light particles are the base unit of all matter from the tiniest particles to the largest galaxies. In this sense light particles are the most basic atoms. The basic order of matter from smaller to larger is light particles, electrons and positrons, muons, protons and antiprotons, atoms, molecules, living objects, planets, stars, globular clusters, galaxies, and then galactic clusters. |
[1] note Hubble_ultra_deep_field_high_rez_edit1 is much larger [2] Hubble ultra deep field high rez edit1_small.jpg Deutsch: Das Hubble Ultra Deep Field ist ein Bild einer kleinen Himmelsregion aufgenommen vom Hubble-Weltraumteleskop über einen Zeitraum vom 3. September 2003 bis 16. Januar 2004. Dabei wurde eine Himmelsregion ausgewählt, die kaum störende helle Sterne im Vordergrund enthält. Man entschied sich für ein Zielgebiet südwestlich von Orion im Sternbild Chemischer Ofen. English: The Hubble Ultra Deep Field, is an image of a small region of space in the constellation Fornax, composited from Hubble Space Telescope data accumulated over a period from September 3, 2003 through January 16, 2004. The patch of sky in which the galaxies reside was chosen because it had a low density of bright stars in the near-field. Español: El Campo Ultra Profundo del Hubble, es una imagen de una pequeña región del espacio en la constelación Fornax, compuesta de datos obtenidos por el telescopio espacial Hubble durante el período entre el 3 de Septiembre de 2003 y el 16 de Enero de 2004. Esta parte del cielo fue escogida por su baja densidad de estrellas brillantes en sus proximidades. Français : Le champ ultra profond de Hubble, une image d'une petite portion du ciel dans la constellation du Fourneau, prise par le télescope spatial Hubble du 3 septembre 2003 au 16 juillet 2004. La portion de ciel a été choisie car elle possède peu d'étoiles brillantes proches. Date 2003-09-03 - 2004-01-16 Source http://hubblesite.org/newscenter/ar chive/releases/2004/07/image/a/warn/ Au thor NASA and the European Space Agency. Edited by Noodle snacks PD source: http://upload.wikimedia.org/wiki pedia/commons/0/0d/Hubble_ultra_deep_fie ld_high_rez_edit1.jpg | |
|
970,000,000,000 YBN | 11) The universe has no start or end. The same light particles that have always been, continue to move in the space that has always been. |
[1] note Hubble_ultra_deep_field_high_rez_edit1 is much larger [2] Hubble ultra deep field high rez edit1_small.jpg Deutsch: Das Hubble Ultra Deep Field ist ein Bild einer kleinen Himmelsregion aufgenommen vom Hubble-Weltraumteleskop über einen Zeitraum vom 3. September 2003 bis 16. Januar 2004. Dabei wurde eine Himmelsregion ausgewählt, die kaum störende helle Sterne im Vordergrund enthält. Man entschied sich für ein Zielgebiet südwestlich von Orion im Sternbild Chemischer Ofen. English: The Hubble Ultra Deep Field, is an image of a small region of space in the constellation Fornax, composited from Hubble Space Telescope data accumulated over a period from September 3, 2003 through January 16, 2004. The patch of sky in which the galaxies reside was chosen because it had a low density of bright stars in the near-field. Español: El Campo Ultra Profundo del Hubble, es una imagen de una pequeña región del espacio en la constelación Fornax, compuesta de datos obtenidos por el telescopio espacial Hubble durante el período entre el 3 de Septiembre de 2003 y el 16 de Enero de 2004. Esta parte del cielo fue escogida por su baja densidad de estrellas brillantes en sus proximidades. Français : Le champ ultra profond de Hubble, une image d'une petite portion du ciel dans la constellation du Fourneau, prise par le télescope spatial Hubble du 3 septembre 2003 au 16 juillet 2004. La portion de ciel a été choisie car elle possède peu d'étoiles brillantes proches. Date 2003-09-03 - 2004-01-16 Source http://hubblesite.org/newscenter/ar chive/releases/2004/07/image/a/warn/ Au thor NASA and the European Space Agency. Edited by Noodle snacks PD source: http://upload.wikimedia.org/wiki pedia/commons/0/0d/Hubble_ultra_deep_fie ld_high_rez_edit1.jpg | |
|
960,000,000,001 YBN | 5) Matter and motion can never be created or destroyed. Matter can never be converted into motion, and motion can never be converted into matter. |
[1] note Hubble_ultra_deep_field_high_rez_edit1 is much larger [2] Hubble ultra deep field high rez edit1_small.jpg Deutsch: Das Hubble Ultra Deep Field ist ein Bild einer kleinen Himmelsregion aufgenommen vom Hubble-Weltraumteleskop über einen Zeitraum vom 3. September 2003 bis 16. Januar 2004. Dabei wurde eine Himmelsregion ausgewählt, die kaum störende helle Sterne im Vordergrund enthält. Man entschied sich für ein Zielgebiet südwestlich von Orion im Sternbild Chemischer Ofen. English: The Hubble Ultra Deep Field, is an image of a small region of space in the constellation Fornax, composited from Hubble Space Telescope data accumulated over a period from September 3, 2003 through January 16, 2004. The patch of sky in which the galaxies reside was chosen because it had a low density of bright stars in the near-field. Español: El Campo Ultra Profundo del Hubble, es una imagen de una pequeña región del espacio en la constelación Fornax, compuesta de datos obtenidos por el telescopio espacial Hubble durante el período entre el 3 de Septiembre de 2003 y el 16 de Enero de 2004. Esta parte del cielo fue escogida por su baja densidad de estrellas brillantes en sus proximidades. Français : Le champ ultra profond de Hubble, une image d'une petite portion du ciel dans la constellation du Fourneau, prise par le télescope spatial Hubble du 3 septembre 2003 au 16 juillet 2004. La portion de ciel a été choisie car elle possède peu d'étoiles brillantes proches. Date 2003-09-03 - 2004-01-16 Source http://hubblesite.org/newscenter/ar chive/releases/2004/07/image/a/warn/ Au thor NASA and the European Space Agency. Edited by Noodle snacks PD source: http://upload.wikimedia.org/wiki pedia/commons/0/0d/Hubble_ultra_deep_fie ld_high_rez_edit1.jpg | |
|
950,000,000,000 YBN | 6) Light particles become trapped with each other and so form structures such as protons, atoms, molecules, planets, stars, galaxies, and clusters of galaxies. This accumulation of light particles into atoms may be the result of particle collision, gravitation, or a combination of both. |
[1] note Hubble_ultra_deep_field_high_rez_edit1 is much larger [2] Hubble ultra deep field high rez edit1_small.jpg Deutsch: Das Hubble Ultra Deep Field ist ein Bild einer kleinen Himmelsregion aufgenommen vom Hubble-Weltraumteleskop über einen Zeitraum vom 3. September 2003 bis 16. Januar 2004. Dabei wurde eine Himmelsregion ausgewählt, die kaum störende helle Sterne im Vordergrund enthält. Man entschied sich für ein Zielgebiet südwestlich von Orion im Sternbild Chemischer Ofen. English: The Hubble Ultra Deep Field, is an image of a small region of space in the constellation Fornax, composited from Hubble Space Telescope data accumulated over a period from September 3, 2003 through January 16, 2004. The patch of sky in which the galaxies reside was chosen because it had a low density of bright stars in the near-field. Español: El Campo Ultra Profundo del Hubble, es una imagen de una pequeña región del espacio en la constelación Fornax, compuesta de datos obtenidos por el telescopio espacial Hubble durante el período entre el 3 de Septiembre de 2003 y el 16 de Enero de 2004. Esta parte del cielo fue escogida por su baja densidad de estrellas brillantes en sus proximidades. Français : Le champ ultra profond de Hubble, une image d'une petite portion du ciel dans la constellation du Fourneau, prise par le télescope spatial Hubble du 3 septembre 2003 au 16 juillet 2004. La portion de ciel a été choisie car elle possède peu d'étoiles brillantes proches. Date 2003-09-03 - 2004-01-16 Source http://hubblesite.org/newscenter/ar chive/releases/2004/07/image/a/warn/ Au thor NASA and the European Space Agency. Edited by Noodle snacks PD source: http://upload.wikimedia.org/wiki pedia/commons/0/0d/Hubble_ultra_deep_fie ld_high_rez_edit1.jpg | |
|
940,000,000,000 YBN | 7) All of the billions of galaxies we see are only a tiny part of the universe. We will never see most of the universe because no light particles from there can ever reach us. Most galaxies are too far away for even one particle of light they emit to be going in the exact direction of our tiny location, and all the light particles they emit are captured by atoms in between there and here. |
[1] note Hubble_ultra_deep_field_high_rez_edit1 is much larger [2] Hubble ultra deep field high rez edit1_small.jpg Deutsch: Das Hubble Ultra Deep Field ist ein Bild einer kleinen Himmelsregion aufgenommen vom Hubble-Weltraumteleskop über einen Zeitraum vom 3. September 2003 bis 16. Januar 2004. Dabei wurde eine Himmelsregion ausgewählt, die kaum störende helle Sterne im Vordergrund enthält. Man entschied sich für ein Zielgebiet südwestlich von Orion im Sternbild Chemischer Ofen. English: The Hubble Ultra Deep Field, is an image of a small region of space in the constellation Fornax, composited from Hubble Space Telescope data accumulated over a period from September 3, 2003 through January 16, 2004. The patch of sky in which the galaxies reside was chosen because it had a low density of bright stars in the near-field. Español: El Campo Ultra Profundo del Hubble, es una imagen de una pequeña región del espacio en la constelación Fornax, compuesta de datos obtenidos por el telescopio espacial Hubble durante el período entre el 3 de Septiembre de 2003 y el 16 de Enero de 2004. Esta parte del cielo fue escogida por su baja densidad de estrellas brillantes en sus proximidades. Français : Le champ ultra profond de Hubble, une image d'une petite portion du ciel dans la constellation du Fourneau, prise par le télescope spatial Hubble du 3 septembre 2003 au 16 juillet 2004. La portion de ciel a été choisie car elle possède peu d'étoiles brillantes proches. Date 2003-09-03 - 2004-01-16 Source http://hubblesite.org/newscenter/ar chive/releases/2004/07/image/a/warn/ Au thor NASA and the European Space Agency. Edited by Noodle snacks PD source: http://upload.wikimedia.org/wiki pedia/commons/0/0d/Hubble_ultra_deep_fie ld_high_rez_edit1.jpg | |
|
935,000,000,000 YBN | 4) There is a pattern in the universe. Light particles move from highly dense volumes of space to volumes of less density. In low density volumes, light particles slowly accumulate to form atoms of Hydrogen and Helium which exist as gas clouds (like the Magellanic Clouds or Orion nebula). These gas clouds, called nebulae continue to accumulate trapped light particles. At points of high density planets and stars form and the cloud is eventually dense enough to become a galaxy of stars. The stars emit light particles back out to the rest of the universe, where the light again becomes trapped and forms new clouds. Around each star are many planets and pieces of matter. On many of the planets rotating around stars, living objects evolve that can copy themselves by converting matter around them into more of them. Living objects need matter to replace matter lost from the constant emitting of light particles (decay). Like bacteria, these living objects grow in number, with the most successful organisms occupying and moving around many stars. These advanced organisms then move the groups of stars they control, as a globular cluster, away from the plane of the spiral galaxy. As time continues, all of the stars of a galaxy are occupied by living objects who have organized their stars into globular clusters. These globular clusters together form an elliptical galaxy, and then finally a globular galaxy. The globular galaxy may then exist for a long time living off the matter in stars, in addition to matter from external sources. So free light particles are trapped into volumes of space that grow in density first forming atoms, then gas clouds, then stars, a spiral galaxy, an elliptical galaxy, and finally a globular galaxy. Globular galaxies at our scale may be light particles at a much larger scale, just as light particles at our scale may be globular galaxies at a much smaller scale. This system may go on infinitely in both larger and smaller scale. |
[1] note Hubble_ultra_deep_field_high_rez_edit1 is much larger Hubble ultra deep field high rez edit1_small.jpg Deutsch: Das Hubble Ultra Deep Field ist ein Bild einer kleinen Himmelsregion aufgenommen vom Hubble-Weltraumteleskop über einen Zeitraum vom 3. September 2003 bis 16. Januar 2004. Dabei wurde eine Himmelsregion ausgewählt, die kaum störende helle Sterne im Vordergrund enthält. Man entschied sich für ein Zielgebiet südwestlich von Orion im Sternbild Chemischer Ofen. English: The Hubble Ultra Deep Field, is an image of a small region of space in the constellation Fornax, composited from Hubble Space Telescope data accumulated over a period from September 3, 2003 through January 16, 2004. The patch of sky in which the galaxies reside was chosen because it had a low density of bright stars in the near-field. Español: El Campo Ultra Profundo del Hubble, es una imagen de una pequeña región del espacio en la constelación Fornax, compuesta de datos obtenidos por el telescopio espacial Hubble durante el período entre el 3 de Septiembre de 2003 y el 16 de Enero de 2004. Esta parte del cielo fue escogida por su baja densidad de estrellas brillantes en sus proximidades. Français : Le champ ultra profond de Hubble, une image d'une petite portion du ciel dans la constellation du Fourneau, prise par le télescope spatial Hubble du 3 septembre 2003 au 16 juillet 2004. La portion de ciel a été choisie car elle possède peu d'étoiles brillantes proches. Date 2003-09-03 - 2004-01-16 Source http://hubblesite.org/newscenter/ar chive/releases/2004/07/image/a/warn/ Au thor NASA and the European Space Agency. Edited by Noodle snacks PD source: http://upload.wikimedia.org/wiki pedia/commons/0/0d/Hubble_ultra_deep_fie ld_high_rez_edit1.jpg
[2] LDN 1622: Dark Nebula in Orion Data: Digitized Sky Survey (POSS-II), Color Composite: Noel Carboni Explanation: The silhouette of an intriguing dark nebula inhabits this cosmic scene, based on images from the Palomar Observatory Sky Survey. Lynds' Dark Nebula (LDN) 1622 appears against a faint background of glowing hydrogen gas only easily seen in long telescopic exposures of the region. LDN 1622 lies near the plane of our Milky Way Galaxy, close on the sky to Barnard's Loop - a large cloud surrounding the rich complex of emission nebulae found in the Belt and Sword of Orion. But the obscuring dust of LDN 1622 is thought to be much closer than Orion's more famous nebulae, perhaps only 500 light-years away. At that distance, this 1 degree wide field of view would span less than 10 light-years. PD source: http://apod.nasa.gov/apod/image/ 0705/ldn1622_carboni.jpg | |
|
930,000,000,000 YBN | 8) An expanding universe seems unlikely to me. The supposed red-shifted calcium absorption lines may be a mistaken observation, for one reason because spectrum size changes the position of spectral lines (as clearly shown in the 1936 Humason photo), and because the distance of a light source changes the position, but not the frequency of spectral lines. |
[1] Image of a spectral line shift from a close and distant fluorescent lamp. GNU source: Ted Huntington
[2] The simple trigonometry that shows that two light sources at different distances cannot achieve the same angle at the same location on a horizontal diffraction grating. GNU source: Ted Huntington | |
LIFE | |||
|
165,000,000,000 YBN | 13) The Milky Way Nebula starts to form. Galaxies may form from accumulation of light particles or from the collision of two or more galaxies. |
[1] Description This image is mosaic of multiple shots on large-format film. It comprises all 360 degrees of the galaxy from our vantage. Photography was done in Ft. Davis, Texas for the Northern hemisphere shots and from Broken Hill, New South Wales, Australia, for the southern portions. Note the dust lanes, which obscure our view of some features beyond them. Infrared imaging reaches into these regions, and radio astronomy can look all the way through with less detail. The very center, however, shows a window to the farther side. In the center, stars are mostly very old and this causes the more yellow color. The final file is 1.5GB, and resolves details of less than one arcminute. Faintest stars are magnitude 11. There are 21 pixels of horizontal overlap at the ends, with the right end slightly brighter than the corresponding pixels on the left. Date Source http://www.digitalskyllc.com (The image was uploaded to en.wiki at 17:16, 21 September 2006 by Twtunes. Author Digital Sky LLC CC source: http://upload.wikimedia.org/wiki pedia/commons/0/0a/Milkyway_pan1.jpg
[2] note Hubble_ultra_deep_field_high_rez_edit1 is much larger [2] Hubble ultra deep field high rez edit1_small.jpg Deutsch: Das Hubble Ultra Deep Field ist ein Bild einer kleinen Himmelsregion aufgenommen vom Hubble-Weltraumteleskop über einen Zeitraum vom 3. September 2003 bis 16. Januar 2004. Dabei wurde eine Himmelsregion ausgewählt, die kaum störende helle Sterne im Vordergrund enthält. Man entschied sich für ein Zielgebiet südwestlich von Orion im Sternbild Chemischer Ofen. English: The Hubble Ultra Deep Field, is an image of a small region of space in the constellation Fornax, composited from Hubble Space Telescope data accumulated over a period from September 3, 2003 through January 16, 2004. The patch of sky in which the galaxies reside was chosen because it had a low density of bright stars in the near-field. Español: El Campo Ultra Profundo del Hubble, es una imagen de una pequeña región del espacio en la constelación Fornax, compuesta de datos obtenidos por el telescopio espacial Hubble durante el período entre el 3 de Septiembre de 2003 y el 16 de Enero de 2004. Esta parte del cielo fue escogida por su baja densidad de estrellas brillantes en sus proximidades. Français : Le champ ultra profond de Hubble, une image d'une petite portion du ciel dans la constellation du Fourneau, prise par le télescope spatial Hubble du 3 septembre 2003 au 16 juillet 2004. La portion de ciel a été choisie car elle possède peu d'étoiles brillantes proches. Date 2003-09-03 - 2004-01-16 Source http://hubblesite.org/newscenter/ar chive/releases/2004/07/image/a/warn/ Au thor NASA and the European Space Agency. Edited by Noodle snacks PD source: http://upload.wikimedia.org/wiki pedia/commons/0/0d/Hubble_ultra_deep_fie ld_high_rez_edit1.jpg | |
|
33,000,000,000 YBN | 6180) The first star in the Milky Way Galaxy forms. Stars may form from the accumulation of matter or from collisions of two or more large bodies. As less collisions occur over time, most smaller objects are absorbed by the larger star and planets. Stars and planets may have centers of densely packed unmoving light particles. Atoms may form in the less dense space near the surface of planets and stars where there are less collisions. |
[1] Description English: M8 Lagoon Nebula in Sagittarius Date 26 June 2009 Source Own work Author Hewholooks CC source: http://upload.wikimedia.org/wiki pedia/commons/2/2f/M8HunterWilson.jpg
[2] NGC 7023: The Iris Nebula Credit & Copyright: Daniel López, IAC Explanation: Like delicate cosmic petals, these clouds of interstellar dust and gas have blossomed 1,300 light-years away in the fertile star fields of the constellation Cepheus. Sometimes called the Iris Nebula and dutifully cataloged as NGC 7023, this is not the only nebula in the sky to evoke the imagery of flowers. Still, this beautiful digital image shows off the Iris Nebula's range of colors and symmetries in impressive detail. Within the Iris, dusty nebular material surrounds a hot, young star. The dominant color of the brighter reflection nebula is blue, characteristic of dust grains reflecting starlight. Central filaments of the dusty clouds glow with a faint reddish photoluminesence as some dust grains effectively convert the star's invisible ultraviolet radiation to visible red light. Infrared observations indicate that this nebula may contain complex carbon molecules known as PAHs. As shown here, the bright blue portion of the Iris Nebula is about six light-years across. PD source: http://apod.nasa.gov/apod/image/ 1011/IRIS_IAC80_DLopez900c.jpg | |
|
22,000,000,000 YBN | 6181) Living objects in the Milky Way Galaxy reach another star using a ship. |
[1] close up of: Description English: M8 Lagoon Nebula in Sagittarius Date 26 June 2009 Source Own work Author Hewholooks CC source: http://upload.wikimedia.org/wiki pedia/commons/2/2f/M8HunterWilson.jpg
[2] Description The photograph, taken by NASA's Hubble Space Telescope, captures a small region within M17, a hotbed of star formation. M17, also known as the Omega or Swan Nebula, is located about 5500 light-years away in the constellation Sagittarius. The wave-like patterns of gas have been sculpted and illuminated by a torrent of ultraviolet radiation from young, massive stars, which lie outside the picture to the upper left. The glow of these patterns accentuates the three-dimensional structure of the gases. The ultraviolet radiation is carving and heating the surfaces of cold hydrogen gas clouds. The warmed surfaces glow orange and red in this photograph. The intense heat and pressure cause some material to stream away from those surfaces, creating the glowing veil of even hotter greenish gas that masks background structures. The pressure on the tips of the waves may trigger new star formation within them. The image, roughly 3 light-years across, was taken May 29-30, 1999, with the Wide Field Planetary Camera 2. The colors in the image represent various gases. Red represents sulfur; green, hydrogen; and blue, oxygen. Date 24 April 2003 Source http://spacetelescope.org/images/html/he ic0305a.html (direct link) http://hubblesite.org/newscenter/archive /releases/2003/13/image/a/ Author NASA, ESA and J. Hester (ASU) PD source: http://upload.wikimedia.org/wiki pedia/commons/7/72/Omega_Nebula.jpg | |
|
10,000,000,000 YBN | 6182) The first globular cluster of 100,000 stars in the Milky Way Galaxy. |
[1] Description The globular cluster Omega Centauri — with as many as ten million stars — is seen in all its splendour in this image captured with the WFI camera from ESO's La Silla Observatory. The image shows only the central part of the cluster — about the size of the full moon on the sky (half a degree). North is up, East is to the left. This colour image is a composite of B, V and I filtered images. Note that because WFI is equipped with a mosaic detector, there are two small gaps in the image which were filled with lower quality data from the Digitized Sky Survey. Date 2008 Source http://www.eso.org/public/outreach/ press-rel/pr-2008/phot-44-08.html Autho r ESO CC source: http://upload.wikimedia.org/wiki pedia/commons/thumb/e/e6/Omega_Centauri_ by_ESO.jpg/638px-Omega_Centauri_by_ESO.j pg
[2] Description This image is mosaic of multiple shots on large-format film. It comprises all 360 degrees of the galaxy from our vantage. Photography was done in Ft. Davis, Texas for the Northern hemisphere shots and from Broken Hill, New South Wales, Australia, for the southern portions. Note the dust lanes, which obscure our view of some features beyond them. Infrared imaging reaches into these regions, and radio astronomy can look all the way through with less detail. The very center, however, shows a window to the farther side. In the center, stars are mostly very old and this causes the more yellow color. The final file is 1.5GB, and resolves details of less than one arcminute. Faintest stars are magnitude 11. There are 21 pixels of horizontal overlap at the ends, with the right end slightly brighter than the corresponding pixels on the left. Date Source http://www.digitalskyllc.com (The image was uploaded to en.wiki at 17:16, 21 September 2006 by Twtunes. Author Digital Sky LLC CC source: http://upload.wikimedia.org/wiki pedia/commons/0/0a/Milkyway_pan1.jpg | |
|
5,500,000,000 YBN | 16) The star Earth orbits forms. |
[1] Description English: The Sun photographed by the Atmospheric Imaging Assembly (AIA 304) of NASA's Solar Dynamics Observatory (SDO). This is a false color image of the sun observed in the extreme ultraviolet region of the spectrum. For example,similar image Français : Le soleil, photographié depuis le Solar Dynamics Observatory de la NASA. Date 2010-08-19T00:32:21Z (ISO 8601) Source NASA/SDO (AIA). Author NASA/SDO (AIA). PD source: http://upload.wikimedia.org/wiki pedia/commons/thumb/b/b4/The_Sun_by_the_ Atmospheric_Imaging_Assembly_of_NASAs_So lar_Dynamics_Observatory_-_20100819.jpg/ 628px-The_Sun_by_the_Atmospheric_Imaging _Assembly_of_NASAs_Solar_Dynamics_Observ atory_-_20100819.jpg
[2] Summary Description The star formation region N11B in the LMC taken by WFPC2 on the NASA/ESA Hubble Space Telescope. Date Source http://www.spacetelescope.org/image s/html/heic0411a.html Author NASA/ESA and the Hubble Heritage Team (AURA/STScI)/HEIC Permission (Reusing this file) ESA Public Domain, as per http://www.spacetelescope.org/copyright. html PD source: http://upload.wikimedia.org/wiki pedia/commons/6/6c/Heic0411a.jpg | |
|
5,500,000,000 YBN | 17) Planets form around our star from many collisions. Like the star, they are red hot with liquid rock and metals on the surface. Lighter atoms move to the surface of the planets. Larger planets are surrounded by gas. As the number of collisions decreases, and smaller objects are absorbed by the star and planets, the average temperature of the star system is lowered. As the temperature of the planets and moons decreases, water and other molecules condense at the surface. |
[1] an 19, 2005 � For the past five days, forecasters at the NOAA Space Environment Center in Boulder, Colo., have observed all types of space weather: radio blackouts, solar radiation storms and geomagnetic storms. Currently, space weather forecasters are observing a moderate geomagnetic storm (G-2 on the NOAA Space Weather Scales) and a minor (S-1) solar radiation storm. Earlier Wednesday an X-class flare produced a strong (R-3) radio blackout. (Click image for larger view of the sun taken on Jan. 19, 2005, at 2:19 p.m. EST. Click here for high resolution version, which is a large file. Please credit European Space Agency-NASA.) PD source: http://www.noaanews.noaa.gov/sto ries2005/images/sun-soho011905-1919z.jpg
[2] This artist’s impression shows the disk of gas and cosmic dust around the young star HD 142527. Astronomers using the Atacama Large Millimeter/submillimeter Array (ALMA) telescope have seen vast streams of gas flowing across the gap in the disc UNKNOWN source: http://l2.yimg.com/bt/api/res/1. 2/kB0xEBWbOe3fUGcRF7Y3RA--/YXBwaWQ9eW5ld 3M7Zmk9aW5zZXQ7aD00MDg7cT03OTt3PTU3NQ--/ http://media.zenfs.com/en_US/News/SPACE. com/Never-Before-Seen_Stage_of_Planet_Bi rth-893372caafae611ec5e71458c2f79fb8 | |
|
4,600,000,000 YBN | 21) The moon of Earth is captured. |
[1] Image of moon superimposed on Venus PD source: http://upload.wikimedia.org/wiki pedia/commons/d/dd/Full_Moon_Luc_Viatour .jpg
[2] an 19, 2005 � For the past five days, forecasters at the NOAA Space Environment Center in Boulder, Colo., have observed all types of space weather: radio blackouts, solar radiation storms and geomagnetic storms. Currently, space weather forecasters are observing a moderate geomagnetic storm (G-2 on the NOAA Space Weather Scales) and a minor (S-1) solar radiation storm. Earlier Wednesday an X-class flare produced a strong (R-3) radio blackout. (Click image for larger view of the sun taken on Jan. 19, 2005, at 2:19 p.m. EST. Click here for high resolution version, which is a large file. Please credit European Space Agency-NASA.) PD source: http://www.noaanews.noaa.gov/sto ries2005/images/sun-soho011905-1919z.jpg | |
|
4,600,000,000 YBN | 30) Planet Earth cools. Molten liquid rock turns into a solid thin crust. Water condenses and falls to the surface, filling the lowest parts of the land to make the first Earth oceans, lakes, and rivers. |
[1] USGS Photo by Tim Orr Pahoehoe lava breaks out of the crust along a flow margin PD source: http://www.nps.gov/havo/parkmgmt /upload/havo_manage_usgs_20080304_tro381 7_x800.jpg
[2] English: Ultraviolet image of Venus' clouds as seen by the Pioneer Venus Orbiter (February 26, 1979). The immense C- or Y-shaped features which are visible only in these wavelengths are individually short lived, but reform often enough to be considered a permanent feature of Venus' clouds. The mechanism by which Venus' clouds absorb ultraviolet is not well understood. PD source: http://upload.wikimedia.org/wiki pedia/commons/thumb/b/bc/Venuspioneeruv. jpg/953px-Venuspioneeruv.jpg | |
|
4,600,000,000 YBN | 50) Start of the "Precambrian". The Hadean {HA DEen} Eon. |
[1] Geologic Time Scale 2009 UNKNOWN source: http://www.geosociety.org/scienc e/timescale/timescl.pdf | |
|
4,571,000,000 YBN | 31) The oldest meteorite yet found on Earth: 4.5 billion years old. |
[1] The ''Zag'' meteorite fell to Earth in 1988 COPYRIGHTED source: http://news.bbc.co.uk/1/hi/sci/t ech/783048.stm | |
|
4,530,000,000 YBN | 33) The oldest Moon rock. |
[1] http://www.nasm.si.edu/exhibitions/attm/ atmimages/S73-15446.f.jpg http://www.nasm.si.edu/exhibitions/attm/ nojs/wl.br.1.html source: | |
|
4,404,000,000 YBN | 34) The oldest "terrestrial" zircon; evidence that the crust and liquid water are on the surface of Earth. A terrestrial zircon is not from a meteorite. |
[1] http://www.geology.wisc.edu/zircon/Earli est%20Piece/Images/8.jpg source: | |
|
4,400,000,000 YBN | 18) Larger molecules form on Earth, like amino acids, phosphates, and sugars, the components of living objects. These molecules are made in the oceans, fresh water, and atmosphere of Earth (and other planets) by lightning, from light particles with high frequency from the Sun, and around ocean floor volcanoes. The initial building blocks of living objects are easily formed, but assembling them into longer-chain molecules, or polymers, is more difficult. Amino acids link up to form polymers called proteins, simple fatty acids plus alcohols link up to form lipids (oils and fats), simple sugars like glucose and sucrose link together to form complex carbohydrates and starches, and finally, the nucleotide bases (plus phosphates and sugars) link up to form nucleic acids, the genetic code of organisms, known as RNA and DNA. Possibly all proteins, carbohydrates and lipids are strictly the products of living objects. |
[1] The two optical isomers of alanine, D-Alanine and L-Alanine D-glucose BOTH PD source: http://upload.wikimedia.org/wiki pedia/commons/6/65/D%2BL-Alanine.gif and http://upload.wikimedia.org/wikiped ia/commons/thumb/5/5a/D-glucose-chain-3D -balls.png/640px-D-glucose-chain-3D-ball s.png | |
|
4,395,000,000 YBN | 19) Nucleic acids form on Earth. Ribonucleic acid (RNA) may be the first nucleic acid to form. One of these RNA molecules may be the ancestor of all of life on Earth. |
[1] Ribonucleic acid (English pronunciation: /raɪbɵ.njuːˌkleɪ.ɨk ˈæsɪd/), or RNA, is one of the three major macromolecules (along with DNA and proteins) that are essential for all known forms of life. UNKNOWN source: http://dna-rna.net/wp-content/up loads/2011/07/rna.jpg | |
|
4,385,000,000 YBN | 167) The first proteins on Earth. Transfer RNA molecules evolve (tRNA), and link amino acids into proteins using other RNA molecules ("messenger" or mRNA molecules), as a template. This protein assembly system is the main system responsible for all the proteins on Earth. Part of each tRNA molecule bonds with a specific amino acid, and another part of the tRNA molecule bonds with an opposite matching 3 nucleotide sequence on an mRNA molecule. |
[1] Description English: Illustration of tRNA building peptide chain Date 1 March 2009 Source Own work Author Boumphreyfr CC source: http://upload.wikimedia.org/wiki pedia/commons/0/0f/Peptide_syn.png
[2] Source : ''Role of the Ribosome'' University of Texas Medical Branch UNKNOWN source: http://ead.univ-angers.fr/~jaspa rd/Page2/COURS/7RelStructFonction/2Bioch imie/1SyntheseProteines/3Figures/4Organi tes/2Ribosomes/6Polysome.gif | |
|
4,380,000,000 YBN | 40) A protein can copy RNA. This protein is called an RNA polymerase {PoL-u-mu-rAS}. For the first time, a nucleic acid functions both as a template for building proteins (with the help of tRNA molecules) and also as a template for building other nucleic acid molecules. Eventually an mRNA that codes for the necessary tRNA, and RNA polymerase may be copied many times. |
[1] RNA is a versatile molecule. In its most familiar role, RNA acts as an intermediary, carrying genetic information from the DNA to the machinery of protein synthesis. RNA also plays more active roles, performing many of the catalytic and recognition functions normally reserved for proteins. In fact, most of the RNA in cells is found in ribosomes--our protein-synthesizing machines--and the transfer RNA molecules used to add each new amino acid to growing proteins. In addition, countless small RNA molecules are involved in regulating, processing and disposing of the constant traffic of messenger RNA. The enzyme RNA polymerase carries the weighty responsibility of creating all of these different RNA molecules. The RNA Factory RNA polymerase is a huge factory with many moving parts. The one shown here, from PDB entry 1i6h, is from yeast cells. It is composed of a dozen different proteins. Together, they form a machine that surrounds DNA strands, unwinds them, and builds an RNA strand based on the information held inside the DNA. Once the enzyme gets started, RNA polymerase marches confidently along the DNA copying RNA strands thousands of nucleotides long. Accuracy As you might expect, RNA polymerase needs to be accurate in its copying of genetic information. To improve its accuracy, it performs a simple proofreading step as it builds an RNA strand. The active site is designed to be able to remove nucleotides as well as add them to the growing strand. The enzyme tends to hover around mismatched nucleotides longer than properly added ones, giving the enzyme time to remove them. This process is somewhat wasteful, since proper nucleotides are also occasionally removed, but this is a small price to pay for creating better RNA transcripts. Overall, RNA polymerase makes an error about once in 10,000 nucleotides added, or about once per RNA strand created. Poisoning Polymerase Since RNA polymerase is absolutely essential for the life of the cell, it is a sensitive target for poisons and toxins. The most powerful of these poisons is alpha-amanitin, a small circular peptide created by the death cap mushroom. Eating even one of these mushrooms will lead to coma and death in a manner of days, as the poison attacks RNA polymerase throughout the body. Surprisingly, it binds on the back side of RNA polymerase, away from the active site and away from the binding site for the DNA and RNA. It does not physically block the active site, like most inhibitors, but instead jams the mechanism of the enzyme. RNA polymerase is a highly mobile enzyme, that flexes and changes shape as it performs the sequential steps of binding to DNA, unwinding it, and then building the RNA strand. As seen in PDB entry 1k83, the poison binds between two subunits of the protein, gluing them together and blocking these essential motions. PD source: http://www.pdb.org/pdb/education _discussion/molecule_of_the_month/images /1i6h-composite.gif
[2] [t Notice that many RNA molecules are being produced all in sequence, with each RNA molecule getting longer as each protein reaches the end of the DNA molecule.] Micrograph of gene transcription of ribosomal RNA illustrating the growing primary transcripts. ''Begin'' indicates the 5' end of the coding strand of DNA, where new RNA synthesis begins; ''end'' indicates the 3' end, where the primary transcripts are almost complete. This is an alternate version of Image:RibosomaleTranskriptionsEinheit.jp g, original author identified as Dr. Hans-Heinrich Trepte, labeled in German. This version with English labels is from en:Image:Transcription label fromcommons.jpg, by en:UserOpabinia regalis, licensed under GFDL. GNU source: http://upload.wikimedia.org/wiki pedia/commons/4/43/Transcription_label_e n.jpg | |
|
4,370,000,000 YBN | 168) The ribosome evolves. The first Ribosomal RNA (rRNA). The ribosome may function as a protocell, providing a platform for more efficient protein production. A single RNA may contain all the instructions needed to make more ribosomes. All cells contain ribosomes. Ribosomes are the cellular organelles that carry out protein synthesis, through a process called translation. These molecular machines are responsible for accurately translating the linear genetic code on the messenger RNA (mRNA), into a linear sequence of amino acids to produce a protein. |
[1] Description English: Illustration of tRNA building peptide chain Date 1 March 2009 Source Own work Author Boumphreyfr CC source: http://upload.wikimedia.org/wiki pedia/commons/0/0f/Peptide_syn.png
[2] Source : ''Role of the Ribosome'' University of Texas Medical Branch UNKNOWN source: http://ead.univ-angers.fr/~jaspa rd/Page2/COURS/7RelStructFonction/2Bioch imie/1SyntheseProteines/3Figures/4Organi tes/2Ribosomes/6Polysome.gif | |
|
4,365,000,000 YBN | 166) The first Deoxyribonucleic acid (DNA) molecule. A protein evolves that allows the assembly of DNA from RNA; a ribonucleotide reductase. This protein changes ribonucleotides into deoxyribonucleotides, which allows the first DNA molecule on Earth to be assembled. |
[1] Description Crystallographic structure of the ribonucleotide reductase protein R1E from Salmonella typhimurium. The protein is rainbow colored (N-terminus = blue, C-terminus = red) while deoxyadenosine triphosphate is show as sticks and a complexed magnesium ion as a grey sphere.[1] ↑ PDB 1PEU; Uppsten M, Färnegårdh M, Jordan A, Eliasson R, Eklund H, Uhlin U (June 2003). ''Structure of the large subunit of class Ib ribonucleotide reductase from Salmonella typhimurium and its complexes with allosteric effectors''. J. Mol. Biol. 330 (1): 87–97. PMID 12818204. Date 28 February 2008 Source Own work Author Boghog2 PD source: http://upload.wikimedia.org/wiki pedia/commons/thumb/e/e3/1PEU_R1E.png/10 24px-1PEU_R1E.png
[2] Description English: The reaction mechanism of ribonucleotide reductase Date 14 January 2006 (original upload date) Source Transferred from en.wikipedia; transferred to Commons by User:Michał Sobkowski using CommonsHelper. Author Original uploader was BorisTM at en.wikipedia PD source: http://upload.wikimedia.org/wiki pedia/commons/2/2c/RNR_reaction.png | |
|
4,360,000,000 YBN | 212) A protein can copy DNA molecules, a DNA polymerase {PoL-u-mu-rAS}. |
[1] A look at DNA replication, with the inset showing a larger and general view. ''Pol'' stands for polymerase, a key enzyme. Note how each enzyme works in a 'biochemical team' to complete the process efficiently COPYRIGHTED source: http://genmed.yolasite.com/resou rces/DNA20replication.jpg
[2] Description Diagram of DNA polymerase extending a DNA strand and proof-reading. Date Source Own work Author Madprime GNU source: http://upload.wikimedia.org/wiki pedia/commons/6/6f/DNA_polymerase.svg | |
|
4,360,000,000 YBN | 6409) Transcription. A protein assembles RNA from DNA. |
[1] Transcription: DNA-> RNA In E. coli it is possible to see the strands of RNA transcripts under the electron microscope. Relate the image seen under an electron microscope with the drawing in your book in Figure 13-3. Why do you not see any protein strands coming from the mRNA in the electron microscope image? UNKNOWN source: http://www.utexas.edu/courses/zo o325/13-4.gif
[2] RNA is a versatile molecule. In its most familiar role, RNA acts as an intermediary, carrying genetic information from the DNA to the machinery of protein synthesis. RNA also plays more active roles, performing many of the catalytic and recognition functions normally reserved for proteins. In fact, most of the RNA in cells is found in ribosomes--our protein-synthesizing machines--and the transfer RNA molecules used to add each new amino acid to growing proteins. In addition, countless small RNA molecules are involved in regulating, processing and disposing of the constant traffic of messenger RNA. The enzyme RNA polymerase carries the weighty responsibility of creating all of these different RNA molecules. The RNA Factory RNA polymerase is a huge factory with many moving parts. The one shown here, from PDB entry 1i6h, is from yeast cells. It is composed of a dozen different proteins. Together, they form a machine that surrounds DNA strands, unwinds them, and builds an RNA strand based on the information held inside the DNA. Once the enzyme gets started, RNA polymerase marches confidently along the DNA copying RNA strands thousands of nucleotides long. Accuracy As you might expect, RNA polymerase needs to be accurate in its copying of genetic information. To improve its accuracy, it performs a simple proofreading step as it builds an RNA strand. The active site is designed to be able to remove nucleotides as well as add them to the growing strand. The enzyme tends to hover around mismatched nucleotides longer than properly added ones, giving the enzyme time to remove them. This process is somewhat wasteful, since proper nucleotides are also occasionally removed, but this is a small price to pay for creating better RNA transcripts. Overall, RNA polymerase makes an error about once in 10,000 nucleotides added, or about once per RNA strand created. Poisoning Polymerase Since RNA polymerase is absolutely essential for the life of the cell, it is a sensitive target for poisons and toxins. The most powerful of these poisons is alpha-amanitin, a small circular peptide created by the death cap mushroom. Eating even one of these mushrooms will lead to coma and death in a manner of days, as the poison attacks RNA polymerase throughout the body. Surprisingly, it binds on the back side of RNA polymerase, away from the active site and away from the binding site for the DNA and RNA. It does not physically block the active site, like most inhibitors, but instead jams the mechanism of the enzyme. RNA polymerase is a highly mobile enzyme, that flexes and changes shape as it performs the sequential steps of binding to DNA, unwinding it, and then building the RNA strand. As seen in PDB entry 1k83, the poison binds between two subunits of the protein, gluing them together and blocking these essential motions. PD source: http://www.pdb.org/pdb/education _discussion/molecule_of_the_month/images /1i6h-composite.gif | |
|
4,355,000,000 YBN | 20) The first cell on Earth evolves. This is the first prokaryotic cell and first bacterium. DNA is surrounded by a membrane of proteins made by ribosomes; the first cytoplasm. This cell may form in either fresh or salt water, near the sunlit water surface or near underwater volcanoes on the ocean floor. The DNA of this cell is a template containing the code for a copying molecule (DNA polymerase {PoL-u-mu-rAS}), and the necessary mRNA, tRNA, and rRNA molecules needed to build the cytoplasm. For the first time, ribosomes and DNA build cell structure. DNA protected by cytoplasm is more likely to survive and be copied. This is the start of binary cell division. A protein duplicates DNA within the cell and then the cell divides into two parts. This is also the start of passive transport: molecules enter and exit the cytoplasm only because of a difference in concentration and represent the beginnings of the first digestive system. This cell structure forms the basis of all future cells of every living object on Earth. |
[1] Deutsch: Bild über den Reitenden Urzwerg English: Image of Nanoarchaeum equitans Date 2005-09-10 (original upload date) Source Originally from de.wikipedia; description page is/was here. Author Original uploader was Eber-Jimmy at de.wikipedia Permission (Reusing this file) This image is in the public domain due to its age. Licensing According to this article, ''Es wurde von dem Mikrobiologen Karl O. Stetter entdeckt. Bildrechte: Public domain.'' PD source: http://upload.wikimedia.org/wiki pedia/commons/d/dc/Urzwerg.jpg
[2] Hydrogenobacter thermophilus (strain TK-6) is an obligately chemolithoautotrophic, extremely (and strictly) thermophilic hydrogen-oxidizing bacterium whose optimal growth temperature is around 70 to 75°C and was isolated from hot springs. UNKNOWN source: http://standardsingenomics.org/i ndex.php/sigen/article/viewFile/146/534/ 4368 | |
|
4,350,000,000 YBN | 183) Cells make the first lipids on Earth; (fats, oils, waxes). |
[1] Figure1: Lipid accumulation in differentiating 3T3-L1 pre-adipocyte cell line (days in culture) UNKNOWN source: http://www.emsdiasum.com/microsc opy/products/sem/wet/images/lipid_accumu lation.jpg
[2] Lipid Structures under the microscope. Image by Alison North, The Rockefeller University. UNKNOWN source: http://selections.rockefeller.ed u/cms/images/stories/2010/may/lipid.gif | |
|
4,345,000,000 YBN | 27) A phospholipid bilayer evolves around the cell, providing added protection from the external environment. All extant cells have this phospholipid bilayer. |
[1] Campbell, N.A., and J.B. Reece. Biology. Pearson Benjamin Cummings, 2008. Alternative eText Formats Series, p77. COPYRIGHTED source: Campbell, N.A., and J.B. Reece. Biology. Pearson Benjamin Cummings, 2008. Alternative eText Formats Series, p77.
[2] Gram negative cell wall http://www.arches.uga.edu/~kristen c/cellwall.html COPYRIGHTED source: http://www.arches.uga.edu/~krist enc/cellwall.html | |
|
4,340,000,000 YBN | 64) Operons evolve. Operons are sequences of DNA that allow a bacterium to produce certain proteins only when necessary. Bacteria before now can only build a constant stream of all proteins encoded in their DNA. |
[1] Figure 6 from: Jacob, F. & Monod, J. Genetic regulatory mechanisms in the synthesis of proteins. J. Mol. Biol. 3, 318–356 (1961) http://www.sciencedirect.com/science?_ ob=ArticleURL&_udi=B6WK7-4Y39HH7-B&_user =4422&_coverDate=06%2F30%2F1961&_alid=17 23143833&_rdoc=1&_fmt=high&_orig=search& _origin=search&_zone=rslt_list_item&_cdi =6899&_sort=r&_st=13&_docanchor=&view=c& _ct=5&_acct=C000059600&_version=1&_urlVe rsion=0&_userid=4422&md5=c2699b72c7c5bee 4e2c31224c6261556&searchtype=a {Jacob_F rancois_19601228.pdf} COPYRIGHTED source: http://www.sciencedirect.com/sci ence?_ob=ArticleURL&_udi=B6WK7-4Y39HH7-B &_user=4422&_coverDate=06%2F30%2F1961&_a lid=1723143833&_rdoc=1&_fmt=high&_orig=s earch&_origin=search&_zone=rslt_list_ite m&_cdi=6899&_sort=r&_st=13&_docanchor=&v iew=c&_ct=5&_acct=C000059600&_version=1& _urlVersion=0&_userid=4422&md5=c2699b72c 7c5bee4e2c31224c6261556&searchtype=a
[2] Figure 3 from: Jacob, F. & Monod, J. Genetic regulatory mechanisms in the synthesis of proteins. J. Mol. Biol. 3, 318–356 (1961) http://www.sciencedirect.com/science?_ ob=ArticleURL&_udi=B6WK7-4Y39HH7-B&_user =4422&_coverDate=06%2F30%2F1961&_alid=17 23143833&_rdoc=1&_fmt=high&_orig=search& _origin=search&_zone=rslt_list_item&_cdi =6899&_sort=r&_st=13&_docanchor=&view=c& _ct=5&_acct=C000059600&_version=1&_urlVe rsion=0&_userid=4422&md5=c2699b72c7c5bee 4e2c31224c6261556&searchtype=a {Jacob_F rancois_19601228.pdf} COPYRIGHTED source: http://www.sciencedirect.com/sci ence?_ob=ArticleURL&_udi=B6WK7-4Y39HH7-B &_user=4422&_coverDate=06%2F30%2F1961&_a lid=1723143833&_rdoc=1&_fmt=high&_orig=s earch&_origin=search&_zone=rslt_list_ite m&_cdi=6899&_sort=r&_st=13&_docanchor=&v iew=c&_ct=5&_acct=C000059600&_version=1& _urlVersion=0&_userid=4422&md5=c2699b72c 7c5bee4e2c31224c6261556&searchtype=a | |
|
4,340,000,000 YBN | 6340) Facilitated diffusion. Proteins in the cell membrane allow only certain molecules to enter the cell. |
[1] Figure 7.15 from: Campbell, Reece, et al., ''Biology'', 8th Edition, 2008, P135. COPYRIGHTED source: Campbell, Reece, et al., "Biology", 8th Edition, 2008, P135.
[2] Figure 7.18 from: Campbell, Reece, et al., ''Biology'', 8th Edition, 2008, P137. COPYRIGHTED source: Campbell, Reece, et al., "Biology", 8th Edition, 2008, P137. | |
|
4,335,000,000 YBN | 28) Cellular respiration. Glycolysis evolves in the cytoplasm. Cells can make ATP (adenosine {oDeNoSEN} triphosphate) by converting glucose into pyruvate {PIrUVAT}. This is the beginning of cellular respiration, how cells convert food into ATP and waste products. ATP is the molecule that drives most cellular work. |
[1] Description English: Glycolysis pathway overview. Date 3 September 2009 Source Own work Author WYassineMrabetTalk✉ Inkscape Logo.svg This vector image was created with Inkscape. Permission (Reusing this file) GFDL license (see below). GFDL source: http://upload.wikimedia.org/wiki pedia/commons/thumb/a/a0/Glycolysis.svg/ 1024px-Glycolysis.svg.png
[2] Figure 9.6 from: Campbell, Reece, et al, ''Biology'', 8th edition, 2008, p166. COPYRIGHTED source: Campbell, Reece, et al, "Biology", 8th edition, 2008, p166. | |
|
4,330,000,000 YBN | 44) Fermentation evolves in the cell cytoplasm. Cells can make lactic acid. |
[1] Campbell, Reece, et al, ''Biology'', 8th edition, 2008, p178. COPYRIGHTED source: Campbell, Reece, et al, "Biology", 8th edition, 2008, p178.
[2] IUPAC name[hide] 2-Hydroxypropanoic acid Other names[hide] Milk acid Description de: Struktur von Milchsäure; en: Structure of lactic acid Date 12 February 2007 Source Own work Author NEUROtiker Permission (Reusing this file) Own work, all rights released (Public domain) PD source: http://upload.wikimedia.org/wiki pedia/commons/5/59/Lactic-acid-3D-balls. pnghttp://upload.wikimedia.org/wikipedia /commons/thumb/d/d3/Lactic-acid-skeletal .svg/1000px-Lactic-acid-skeletal.svg.png | |
|
4,325,000,000 YBN | 213) A second kind of fermentation evolves in the cytoplasm. Cells (all anaerobic) can now convert pyruvate (the final product of glycolysis) into ethanol. |
[1] Campbell, Reece, et al, ''Biology'', 8th edition, 2008, p178. COPYRIGHTED source: Campbell, Reece, et al, "Biology", 8th edition, 2008, p178.
[2] Ethanol Full structural formula, Ball and Stick Model, and Space-Filling Model of Ethanol PD source: http://upload.wikimedia.org/wiki pedia/commons/3/37/Ethanol-2D-flat.pnght tp://upload.wikimedia.org/wikipedia/comm ons/b/b0/Ethanol-3D-balls.pnghttp://uplo ad.wikimedia.org/wikipedia/commons/0/00/ Ethanol-3D-vdW.png | |
|
4,315,000,000 YBN | 196) Active transport evolves. Proteins and ATP are used to transport molecules into and out of the cytoplasm. |
[1] Figure 7.18 from: Campbell, Reece, et al., ''Biology'', 8th Edition, 2008, P137. COPYRIGHTED source: Campbell, Reece, et al., "Biology", 8th Edition, 2008, P137.
[2] Figure 7.15 from: Campbell, Reece, et al., ''Biology'', 8th Edition, 2008, P135. COPYRIGHTED source: Campbell, Reece, et al., "Biology", 8th Edition, 2008, P135. | |
|
4,200,000,000 YBN | 292) The prokaryote flagellum evolves. Prokaryotic cells now have more mobility, and can make more choices about their location. |
[1] Aquifex pyrophilus (platinum shadowed). © K.O. Stetter & Reinhard Rachel, University of Regensburg. COPYRIGHTED source: http://biology.kenyon.edu/Microb ial_Biorealm/bacteria/aquifex/aquifex.ht m
[2] Description English: A Gram-negative bacterial flagellum. A flagellum (plural: flagella) is a long, slender projection from the cell body, whose function is to propel a unicellular or small multicellular organism. The depicted type of flagellum is found in bacteria such as E. coli and Salmonella, and rotates like a propeller when the bacterium swims. The bacterial movement can be divided in 2 kinds: run, resulting from a counterclockwise rotation of the flagellum, and tumbling, from a clockwise rotation of the flagellum. Français : Flagelle de bactérie Gram-négative. Le flagelle est une projection longue et fine hors du corps cellulaire, dont la fonction est de propulser l'organisme. Ce type de flagelle est présent dans des bactéries comme Escherichia coli et Salmonella, et tourne comme une hélice quand la bactérie se déplace. Le flagelle peut provoquer deux types de déplacement selon son sens de rotation. Date November 2007 Source self-made References: [1],[2], [3] (main 3), [4], [5] (propeller rotation), PMID 17142059 (bend). Author LadyofHats PD source: http://upload.wikimedia.org/wiki pedia/commons/thumb/1/15/Flagellum_base_ diagram_en.svg/1000px-Flagellum_base_dia gram_en.svg.png | |
|
4,193,000,000 YBN | 77) Archaea (also called archaebacteria) evolve according to genetic comparison. The Phylum Nanoarcheota. Eubacteria and Archaea are the two major lines of Prokaryotes. |
[1] Deutsch: Bild über den Reitenden Urzwerg English: Image of Nanoarchaeum equitans Date 2005-09-10 (original upload date) Source Originally from de.wikipedia; description page is/was here. Author Original uploader was Eber-Jimmy at de.wikipedia Permission (Reusing this file) This image is in the public domain due to its age. Licensing According to this article, ''Es wurde von dem Mikrobiologen Karl O. Stetter entdeckt. Bildrechte: Public domain.'' PD source: http://upload.wikimedia.org/wiki pedia/commons/d/dc/Urzwerg.jpg
[2] Figure 1) Changing views of the tree and timescale of life. a) An early-1990s view, with the tree determined mostly from ribosomal RNA (rRNA) sequence analysis. This tree emphasizes vertical (as opposed to horizontal) evolution and the close relationship between eukaryotes and the Archaebacteria. The deep branching (>3.5 Giga (109) years ago, Gya) of CYANOBACTERIA (Cy) and other Eubacteria (purple), the shallow branching (approx1 Gya) of plants (Pl), animals (An) and fungi (Fu), and the early origin of mitochondria (Mi), were based on interpretations of the geochemical and fossil record7, 8. Some deeply branching amitochondriate (Am) species were believed to have arisen before the origin of mitochondria44. Major symbiotic events (black dots) were introduced to explain the origin of eukaryotic organelles42, but were not assumed to be associated with large transfers of genes to the host nucleus. They were: Eu, joining of an archaebacterium host with a eubacterium (presumably a SPIROCHAETE) to produce an amitochondriate eukaryote; Mi, joining of a eukaryote host with an alpha-proteobacterium (Ap) symbiont, leading to the origin of mitochondria, and plastids (Ps), joining of a eukaryote host with a cyanobacterium symbiont, forming the origin of plastids on the plant lineage and possibly on other lineages. b) The present view, based on extensive genomic analysis. Eukaryotes are no longer considered to be close relatives of Archaebacteria, but are genomic hybrids of Archaebacteria and Eubacteria, owing to the transfer of large numbers of genes from the symbiont genome to the nucleus of the host (indicated by coloured arrows). Other new features, largely derived from molecular-clock studies16, 39 (Box 1), include a relatively recent origin of Cyanobacteria (approx2.6 Gya) and mitochondria (approx1.8 Gya), an early origin (approx1.5 Gya) of plants, animals and fungi, and a close relationship between animals and fungi. Coloured dashed lines indicate controversial aspects of the present view: the existence of a premitochondrial symbiotic event and of living amitochondriate eukaryotes, ancestors of which never had mitochondria. c) The times of divergence of selected model organisms from humans, based on molecular clocks. For the prokaryotes (red), because of different possible origins through symbiotic events, divergence times depend on the gene of interest. source: http://www.nature.com/nrg/journa l/v3/n11/full/nrg929_fs.html | |
|
4,189,000,000 YBN | 193) The Eubacteria "Hyperthermophiles" evolve (the ancestor of Aquifex and Thermotoga). |
[1] A timescale of prokaryote evolution. Letters indicate nodes discussed in the text. The last common ancestor was arbitrarily placed at 4.25 Ga in the tree, although this placement was not part of the analyses. The grey rectangle shows the time prior to the initial rise in oxygen (presumably anaerobic conditions). Mtb: Methanothermobacter, Tab: Thermoanaerobacter, Tsc: Thermosynechococcus. Battistuzzi et al. BMC Evolutionary Biology 2004 4:44 doi:10.1186/1471-2148-4-44 Table 1 Time estimates for selected nodes in the tree of eubacteria (A-K) and archaebacteria (L-P). Letters refer to Fig. 3. Time (Ma)a CIb Node A 102 57–176 Node B 2508 2154–2928 Node C 2800 2452–3223 Node D 1039 702–1408 Node E 2558 2310–2969 Node F 2784 2490–3203 Node G 2923 2587–3352 Node H 3054 2697–3490 Node I 3186 2801–3634 Node J 3644 3172–4130 Node K 3977 3434–4464 Node L 233 118–386 Node M 3085 2469–3514 Node N 3566 2876–3948 Node O 3781 3047–4163 Node P 4112 3314–4486 a Averages of the divergence times estimated using the 2.3 Ga minimum constraint and the five ingroup root constraints (nodes A-K) and using the 1.198 ± 0.022 Ga constraint and the five ingroup root constraints (nodes L-P). b Credibility interval (minimum and maximum averages of the analyses under the five ingroup root constraints) Battistuzzi et al. BMC Evolutionary Biology 2004 4:44 doi:10.1186/1471-2148-4-44 COPYRIGHTED source: http://www.biomedcentral.com/con tent/figures/1471-2148-4-44-3-l.jpg
[2] Aquifex pyrophilus (platinum shadowed). © K.O. Stetter & Reinhard Rachel, University of Regensburg. source: http://biology.kenyon.edu/Microb ial_Biorealm/bacteria/aquifex/aquifex.ht m | |
|
4,187,000,000 YBN | 180) The Archaea Phylum: Crenarchaeota (the ancestor of Sulfolobus). |
[1] A timescale of prokaryote evolution. Letters indicate nodes discussed in the text. The last common ancestor was arbitrarily placed at 4.25 Ga in the tree, although this placement was not part of the analyses. The grey rectangle shows the time prior to the initial rise in oxygen (presumably anaerobic conditions). Mtb: Methanothermobacter, Tab: Thermoanaerobacter, Tsc: Thermosynechococcus. Battistuzzi et al. BMC Evolutionary Biology 2004 4:44 doi:10.1186/1471-2148-4-44 Table 1 Time estimates for selected nodes in the tree of eubacteria (A-K) and archaebacteria (L-P). Letters refer to Fig. 3. Time (Ma)a CIb Node A 102 57–176 Node B 2508 2154–2928 Node C 2800 2452–3223 Node D 1039 702–1408 Node E 2558 2310–2969 Node F 2784 2490–3203 Node G 2923 2587–3352 Node H 3054 2697–3490 Node I 3186 2801–3634 Node J 3644 3172–4130 Node K 3977 3434–4464 Node L 233 118–386 Node M 3085 2469–3514 Node N 3566 2876–3948 Node O 3781 3047–4163 Node P 4112 3314–4486 a Averages of the divergence times estimated using the 2.3 Ga minimum constraint and the five ingroup root constraints (nodes A-K) and using the 1.198 ± 0.022 Ga constraint and the five ingroup root constraints (nodes L-P). b Credibility interval (minimum and maximum averages of the analyses under the five ingroup root constraints) Battistuzzi et al. BMC Evolutionary Biology 2004 4:44 doi:10.1186/1471-2148-4-44 COPYRIGHTED source: http://www.biomedcentral.com/con tent/figures/1471-2148-4-44-3-l.jpg
[2] tree of archaea ? source: http://www.uni-giessen.de/~gf126 5/GROUPS/KLUG/Stammbaum.html | |
|
4,187,000,000 YBN | 181) The Archaea Phylum: Euryarchaeota {YRE-oR-KE-O-Tu} evolve (the ancestor of methanogens and halobacteria). The earliest cell response to light. |
[1] A timescale of prokaryote evolution. Letters indicate nodes discussed in the text. The last common ancestor was arbitrarily placed at 4.25 Ga in the tree, although this placement was not part of the analyses. The grey rectangle shows the time prior to the initial rise in oxygen (presumably anaerobic conditions). Mtb: Methanothermobacter, Tab: Thermoanaerobacter, Tsc: Thermosynechococcus. Battistuzzi et al. BMC Evolutionary Biology 2004 4:44 doi:10.1186/1471-2148-4-44 Table 1 Time estimates for selected nodes in the tree of eubacteria (A-K) and archaebacteria (L-P). Letters refer to Fig. 3. Time (Ma)a CIb Node A 102 57–176 Node B 2508 2154–2928 Node C 2800 2452–3223 Node D 1039 702–1408 Node E 2558 2310–2969 Node F 2784 2490–3203 Node G 2923 2587–3352 Node H 3054 2697–3490 Node I 3186 2801–3634 Node J 3644 3172–4130 Node K 3977 3434–4464 Node L 233 118–386 Node M 3085 2469–3514 Node N 3566 2876–3948 Node O 3781 3047–4163 Node P 4112 3314–4486 a Averages of the divergence times estimated using the 2.3 Ga minimum constraint and the five ingroup root constraints (nodes A-K) and using the 1.198 ± 0.022 Ga constraint and the five ingroup root constraints (nodes L-P). b Credibility interval (minimum and maximum averages of the analyses under the five ingroup root constraints) Battistuzzi et al. BMC Evolutionary Biology 2004 4:44 doi:10.1186/1471-2148-4-44 COPYRIGHTED source: http://www.biomedcentral.com/con tent/figures/1471-2148-4-44-3-l.jpg
[2] tree of archaebacteria (archaea) COPYRIGHTED source: http://www.uni-giessen.de/~gf126 5/GROUPS/KLUG/Stammbaum.html | |
|
4,112,000,000 YBN | 58) The first autotrophic cells; cells that can produce some of their own food. Autotrophs produce their own sugars, lipids, and amino acids. |
[1] Description Methanopyrus kandleri Date July 2006 Source ms:Imej:Arkea.jpg Auth or ms:User:PM Poon GNU source: http://upload.wikimedia.org/wiki pedia/commons/a/aa/Arkea.jpg | |
|
4,100,000,000 YBN | 49) Photosynthesis. Bacteria use light particles to convert carbon dioxide gas and an electron donor (also called a reductant), like Hydrogen sulfide, into glucose, water, and sulfur. This process of moving carbon from carbon dioxide gas to the hydrocarbon molecule glucose is called carbon fixation. This is the ancestor of Photosystem I. This system of photosynthesis does not liberate oxygen. |
[1] Chemiosmosis as it operates in photophosphorylation within a chloroplast. Images from Purves et al., Life: The Science of Biology, 4th Edition, by Sinauer Associates (www.sinauer.com) and WH Freeman (www.whfreeman.com) COPYRIGHTED source: http://www.emc.maricopa.edu/facu lty/farabee/biobk/0817_1.gif
[2] Chemiosmosis as it operates in photophosphorylation within a chloroplast. Images from Purves et al., Life: The Science of Biology, 4th Edition, by Sinauer Associates (www.sinauer.com) and WH Freeman (www.whfreeman.com) COPYRIGHTED source: http://www.emc.maricopa.edu/facu lty/farabee/biobk/0817_2.gif | |
|
4,000,000,000 YBN | 43) Photosynthesis Photosystem II evolves. Cells emit free Oxygen. Bacteria use light particles to convert carbon dioxide gas and water into glucose, releasing oxygen gas in the process. This is the main system responsible for producing the Oxygen now in the air of Earth. |
[1] Chemiosmosis as it operates in photophosphorylation within a chloroplast. Images from Purves et al., Life: The Science of Biology, 4th Edition, by Sinauer Associates (www.sinauer.com) and WH Freeman (www.whfreeman.com) COPYRIGHTED source: http://www.emc.maricopa.edu/facu lty/farabee/biobk/0817_1.gif
[2] Chemiosmosis as it operates in photophosphorylation within a chloroplast. Images from Purves et al., Life: The Science of Biology, 4th Edition, by Sinauer Associates (www.sinauer.com) and WH Freeman (www.whfreeman.com) COPYRIGHTED source: http://www.emc.maricopa.edu/facu lty/farabee/biobk/0817_2.gif | |
|
4,000,000,000 YBN | 51) The end of the Hadean {HADEiN} and start of the Archean {oRKEiN} Eon. |
[1] Geologic Time Scale 2009 UNKNOWN source: http://www.geosociety.org/scienc e/timescale/timescl.pdf | |
|
3,950,000,000 YBN | 37) (Filamentous) multicellularity evolves in prokaryotes. Photosynthetic bacteria grow in filaments. Cells stay fastened together after cell division. Multicellularity appears to have evolved independently multiple times in the history of life on Earth. |
[1] Microgram of filamentous bacteria from flexible setae. (Courtesy Zoosystema © 2005) COPYRIGHTED source: http://bioweb.uwlax.edu/bio203/s 2009/decker_rour/images/yeti-crab-filame ntous-bacteria.JPG
[2] Filamentous Bacteria Microthrix Parvicella UNKNOWN source: http://ebsbiowizard.com/wp-conte nt/gallery/filamentous-bacteria-microthr ix-parvicella/filamentous-bacteria-micro thrix-parvicella.jpg | |
|
3,950,000,000 YBN | 316) Cell differentiation evolves in filamentous prokaryotes, creating organisms with different kinds of cells. |
[1] Adapted from: Anabaena smitthi COPYRIGHTED FRANCE source: http://www.ac-rennes.fr/pedagogi e/svt/photo/microalg/anabaena.jpg
[2] Anabaena COPYRIGHTED EDU source: http://home.manhattan.edu/~franc es.cardillo/plants/monera/anabaena.gif | |
|
3,950,000,000 YBN | 322) Nitrogen fixation evolves. Cells can make nitrogen compounds like ammonia from Nitrogen gas in the air. | West Africa |
[1] Fig. 2. Modern cyanobacterial akinetes and Archaeoellipsoides fossils. (A) Three-month-old culture of living A. cylindrica grown in a medium without combined nitrogen. A, akinete; H, heterocyst; V, vegetative cells. (B–D) Shown are Archaeoellipsoides fossils from 1,500-Ma Billyakh Group, northern Siberia (B); 1,650-Ma McArthur Group, northern Australia (C); and 2,100-Ma Franceville Group, Gabon (D). (Scale bars, 10 μm.) COPYRIGHTED source: http://www.pnas.org/content/103/ 14/5442/F2.large.jpg
[2] Fig. 2. Modern cyanobacterial akinetes and Archaeoellipsoides fossils. (A) Three-month-old culture of living A. cylindrica grown in a medium without combined nitrogen. A, akinete; H, heterocyst; V, vegetative cells. (B–D) Shown are Archaeoellipsoides fossils from 1,500-Ma Billyakh Group, northern Siberia (B); 1,650-Ma McArthur Group, northern Australia (C); and 2,100-Ma Franceville Group, Gabon (D). (Scale bars, 10 μm.) COPYRIGHTED source: http://www.pnas.org/content/103/ 14/5442/F2.large.jpg |
|
3,900,000,000 YBN | 57) Aerobic cellular respiration. The first aerobic (or "oxygenic") cell. These cells use oxygen to convert glucose into carbon dioxide, water, and ATP. |
[1] purple aerobic bacteria UNKNOWN source: http://endosymbiotichypothesis.f iles.wordpress.com/2010/09/rain-bacteria .jpg
[2] Organisms of Rickettsia conorii (r), a close relative of R. rickettsii, in a cultured human endothelial cell are located free in the cytosol. One rickettsia is dividing by binary fission (arrowhead). (B) These rickettsiae can move inside the cytoplasm of the host cell because of the propulsive force created by the ''tail'' of host cell actin filaments (arrow). Bars = 0.5 µm. Photo and text courtesy of David H. Walker - http://gsbs.utmb.edu/microbook/ch038.htm UNKNOWN AND Rickettsia prowazekii (image with Rickettsia outside of cell) COPYRIGHTED [1] Rickettsia prowazekii COPYRIGHTED FAIR USE source: http://www.bio.davidson.edu/peop le/sosarafova/Assets/Bio307/liwoeste/Pic tures/Walker%203%5B1%5D.jpghttp://web.ms t.edu/~microbio/bio221_2001/Image9.jpg | |
|
3,850,000,000 YBN | 36) The oldest physical evidence for life: the ratio of carbon-13 to carbon-12 in grains of ancient apetite {aPeTIT} (which are calcium phosphate minerals). Life uses the lighter Carbon-12 isotope and so the ratio of carbon-12 to carbon-13 is different from a nonliving source (such as calcium carbonate or limestone). | Akilia Island, Western Greenland |
[1] Figure 1 from: Mojzsis, S. J. et al. ''Evidence for Life on Earth Before 3,800 Million Years Ago.'' Nature 384.6604 (1996): 55–59. http://www.nature.com/nature/j ournal/v384/n6604/abs/384055a0.html COP YRIGHTED source: http://www.nature.com/nature/jou rnal/v384/n6604/pdf/384055a0.pdf
[2] Figure 1 from: Mojzsis, S. J. et al. ''Evidence for Life on Earth Before 3,800 Million Years Ago.'' Nature 384.6604 (1996): 55–59. http://www.nature.com/nature/j ournal/v384/n6604/abs/384055a0.html COP YRIGHTED source: http://www.nature.com/nature/jou rnal/v384/n6604/pdf/384055a0.pdf |
|
3,850,000,000 YBN | 45) The oldest sediment, the Banded Iron Formation begins. Banded Iron Formation is sedimentary rock that spans from 3.8 to 1.8 billion years ago, made of iron-rich silicates (like silicon dioxide SiO2) with alternating layers of black colored reduced or ferrous iron and red colored oxidized or ferric iron. These alternating layers represent a seasonal cycle where the quantity of free oxygen in the ocean rises and falls, possibly linked to photosynthetic organisms. The atmosphere of Earth still has only small amounts of oxygen at this time. | Akilia Island, Western Greenland |
[1] image of BIF from Akilia from Nature COPYRIGHTED source: nature 11/7/96
[2] portion taken from: Description English: This image shows a 2.1 billion years old rock containing black-banded ironstone, which has a weight of about 8.5 tons. The approximately two meter high, three meter wide, and one meter thick block of stone was found in North America and belongs to the National Museum of Mineralogy and Geology in Dresden, Germany. The rock is located at +51°2'34.84'' +13°45'26.67''. Deutsch: Dieses Bild zeigt einen etwa 8,5 Tonnen schweren und 2,1 Milliarden Jahre alten Block mit Bändereisenerzen. Der etwa zwei Meter hohe, drei Meter breite und einen Meter tiefe Gesteinsblock wurde in Nordamerika gefunden und gehört dem Staatlichen Museum für Mineralogie und Geologie Dresden. Der Block befindet sich bei den Koordinaten +51°2'34.84'' +13°45'26.67''. Camera data Camera Nikon D70 Lens Tamron SP AF 90mm/2.8 Di Macro 1:1 Focal length 90 mm Aperture f/2.8 Exposure time 1/250 s Sensivity ISO 200 Please help translating the description into more languages. Thanks a lot! If you want a license with the conditions of your choice, please email me to negotiate terms. best new image Date 26 August 2005 Source Own work Author André Karwath aka Aka CC source: http://upload.wikimedia.org/wiki pedia/commons/thumb/5/5f/Black-band_iron stone_%28aka%29.jpg/1280px-Black-band_ir onstone_%28aka%29.jpg |
|
3,500,000,000 YBN | 39) The oldest fossil evidence of life: stromatolites. | Warrawoona, Western Australia, and, Fig Tree Group, South Africa |
[1] image on left is from swaziland source: nature feb 6
[2] source: 1986 |
|
3,500,000,000 YBN | 287) The oldest fossils of an organism. The organism is similar to cyanobacteria {SIe-NO-BaK-TERE-u}, and is found in the 3,500 million year old chert, sedimentary rock made of silica, in Australia and South Africa. 2.8 billion years will pass before the first animal evolves. | Warrawoona, northwestern Western Australia and Onverwacht Group, Barberton Mountain Land, South Africa |
[1] Figure 1 Optical photomicrographs showing carbonaceous (kerogenous) filamentous microbial fossils in petrographic thin sections of Precambrian cherts. Scale in a represents images in a and c-i; scale in b represents image in b. All parts show photomontages, which is necessitated by the three-dimensional preservation of the cylindrical sinuous permineralized microbes. Squares in each part indicate the areas for which chemical data are presented in Figs 2 and 3. a, An unnamed cylindrical prokaryotic filament, probably the degraded cellular trichome or tubular sheath of an oscillatoriacean cyanobacterium, from the 770-Myr Skillogalee Dolomite of South Australia12. b, Gunflintia grandis, a cellular probably oscillatoriacean trichome, from the 2,100-Myr Gunflint Formation of Ontario, Canada13. c, d, Unnamed highly carbonized filamentous prokaryotes from the 3,375-Myr Kromberg Formation of South Africa14: the poorly preserved cylindrical trichome of a noncyanobacterial or oscillatoriacean prokaryote (c); the disrupted, originally cellular trichomic remnants possibly of an Oscillatoria- or Lyngbya-like cyanobacterium (d). e-i, Cellular microbial filaments from the 3,465-Myr Apex chert of northwestern Western Australia: Primaevifilum amoenum4,5, from the collections of The Natural History Museum (TNHM), London, specimen V.63164[6] (e); P. amoenum4 (f); the holotype of P. delicatulum4,5,15, TNHM V.63165[2] (g); P. conicoterminatum5, TNHM V63164[9] (h); the holotype of Eoleptonema apex5, TNHM V.63729[1] (i). source: Nature416
[2] Fig. 3 Filamentous microfossils: a, cylindrical microfossil from Hooggenoeg sample; b, threadlike and tubular filaments extending between laminae, Kromberg sample; c,d,e, tubular filamnets oriented subparallel to bedding, Kromberg sample; f, threadlike filament flattened parallel to bedding, Kromberg sample. source: 73 - 76 (07 Mar 2002) Letters to Nature http://www.nature.com/nature/journal/v41 6/n6876/fig_tab/416073a_F1.html |
|
3,400,000,000 YBN | 190) The earliest fossils of coccoid {KoKOED} (spherical) bacteria. | Kromberg Formation, Swaziland System, South Africa |
[1] Fig. 3. from: Hans D. Pflug, Earliest organic evolution. Essay to the memory of Bartholomew Nagy, Precambrian Research, Volume 106, Issues 1–2, 1 February 2001, Pages 79-91, ISSN 0301-9268, 10.1016/S0301-9268(00)00126-1. (http:// www.sciencedirect.com/science/article/pi i/S0301926800001261 (a,b) Organic microstructures from Kromberg Formation, Swaziland System, South Africa (ca 3.4 Ga). TEM-micrographs of demineralized specimens. (c) Portion of organic microstructure from Bulawaya stromatolite (see Fig. 2). (d) Portion of the mucilagenous sheath of recent Anabaena sp., cyanobacteria (Fig. d after Leak, 1967). For magnification of Fig. c see scale of Fig. a. COPYRIGHTED source: http://www.sciencedirect.com/sci ence/article/pii/S0301926800001261
[2] Fig. 3. from: Hans D. Pflug, Earliest organic evolution. Essay to the memory of Bartholomew Nagy, Precambrian Research, Volume 106, Issues 1–2, 1 February 2001, Pages 79-91, ISSN 0301-9268, 10.1016/S0301-9268(00)00126-1. (http:// www.sciencedirect.com/science/article/pi i/S0301926800001261 (a,b) Organic microstructures from Kromberg Formation, Swaziland System, South Africa (ca 3.4 Ga). TEM-micrographs of demineralized specimens. (c) Portion of organic microstructure from Bulawaya stromatolite (see Fig. 2). (d) Portion of the mucilagenous sheath of recent Anabaena sp., cyanobacteria (Fig. d after Leak, 1967). For magnification of Fig. c see scale of Fig. a. COPYRIGHTED source: http://www.sciencedirect.com/sci ence?_ob=MiamiCaptionURL&_method=retriev e&_udi=B6VBP-42G6M5T-7&_image=fig9&_ba=9 &_user=4422&_coverDate=02%2F01%2F2001&_f mt=full&_orig=browse&_cdi=5932&view=c&_a cct=C000059600&_version=1&_urlVersion=0& _userid=4422&md5=27a45a0804747bb4b74eaac 305df2905 |
|
3,260,000,000 YBN | 71) Prokaryote reproduction by budding. | Swartkoppie, South Africa |
[1] Evolutionary relationships of model organisms and bacteria that show unusual reproductive strategies. This phylogenetic tree (a) illustrates the diversity of organisms that use the alternative reproductive strategies shown in (b). Bold type indicates complete or ongoing genome projects. Intracellular offspring are produced by several low-GC Gram-positive bacteria such as Metabacterium polyspora, Epulopiscium spp. and the segmented filamentous bacteria (SFB). Budding and multiple fission are found in the proteobacterial genera Hyphomonas and Bdellovibrio, respectively. In the case of the Cyanobacteria, Stanieria produces baeocytes and Chamaesiphon produces offspring by budding. Actinoplanes produce dispersible offspring by multiple fission of filaments within the sporangium. source: http://www.nature.com/nrmicro/jo urnal/v3/n3/full/nrmicro1096_fs.html (Nature Reviews Microbiology 3
[2] Electron micrograph of a Pirellula bacterium from giant tiger prawn tissue (Penaeus monodon). Notice the large crateriform structures (C) on the cell surface and flagella. From Fuerst et al. source: 214-224 (2005); doi:10.1038/nrmicro1096) |
|
3,200,000,000 YBN | 66) The earliest acritarch fossils (unicellular microfossils with uncertain affinity). These acritarchs are also the earliest possible eukaryote fossils. | (Moodies Group) South Africa |
[1] Figure from: Javaux, Emmanuelle J., Craig P. Marshall, and Andrey Bekker. “Organic-walled microfossils in 3.2-billion-year-old shallow-marine siliciclastic deposits.” Nature 463.7283 (2010): 934-938. http://www.nature.com/nature/j ournal/v463/n7283/full/nature08793.html COPYRIGHTED source: http://www.nature.com/nature/jou rnal/v463/n7283/full/nature08793.html
[2] Figure from: Javaux, Emmanuelle J., Andrew H. Knoll, and Malcolm R. Walter. “Morphological and ecological complexity in early eukaryotic ecosystems.” Nature 412.6842 (2001): 66-69. http://www.nature.com/nature/jou rnal/v412/n6842/abs/412066a0.html Figur e 1 Protistan microfossils from the Roper Group. a, c, Tappania plana, showing asymmetrically distributed processes and bulbous protrusions (arrow in a). b, detail of a, showing dichotomously branching process. d, Valeria lophostriata. e, Dictyosphaera sp. f, Satka favosa. The scale bar in a is 35 µm for a and c; 10 µm for b; 100 µm for d; 15 µm for e; and 40 µm for f. source: http://www.nature.com/nature/jou rnal/v412/n6842/abs/412066a0.html |
|
2,923,000,000 YBN | 178) The Eubacteria Phylum Firmicutes (FiRmiKYUTEZ) evolves (Gram positive bacteria: the cause of botulism, tetanus, and anthrax). |
[1] Listeria monocytogenes is a Gram-positive bacterium, in the division Firmicutes, named for Joseph Lister. It is motile by means of flagella. Some studies suggest that 1 to 10% of humans may carry L. monocytogenes in their intestines. Researchers have found L. monocytogenes in at least 37 mammalian species, both domesticated and feral, as well as in at least 17 species of birds and possibly in some species of fish and shellfish. Laboratories can isolate L. monocytogenes from soil, silage, and other environmental sources. L. monocytogenes is quite hardy and resists the deleterious effects of freezing, drying, and heat remarkably well for a bacterium that does not form spores. Most L. monocytogenes are pathogenic to some degree. source: http://en.wikipedia.org/wiki/Ima ge:Listeria.jpg
[2] These are bacteria (about 0.3 µm in diameter) that do not have outer walls, only cytoplasmic membranes. However, they do have cytoskeletal elements that give them a distinct non-spherical shape. They look like schmoos that are pulled along by their heads. How they are able to glide is a mystery. source: http://webmac.rowland.org/labs/b acteria/projects_glide.html | |
|
2,920,000,000 YBN | 288) The first endospores evolve; in firmicutes. An endospore is a tough reduced dry form of a bacterium, triggered by a lack of nutrients, that protects the bacterium, and allows it to be revived after long periods of time. |
[1] Spore forming inside a bacterium. Stahly, MicrobeLibrary COPYRIGHTED source: http://www.microbe.org/microbes/ spores.asp
[2] Listeria monocytogenes is a Gram-positive bacterium, in the division Firmicutes, named for Joseph Lister. It is motile by means of flagella. Some studies suggest that 1 to 10% of humans may carry L. monocytogenes in their intestines. Researchers have found L. monocytogenes in at least 37 mammalian species, both domesticated and feral, as well as in at least 17 species of birds and possibly in some species of fish and shellfish. Laboratories can isolate L. monocytogenes from soil, silage, and other environmental sources. L. monocytogenes is quite hardy and resists the deleterious effects of freezing, drying, and heat remarkably well for a bacterium that does not form spores. Most L. monocytogenes are pathogenic to some degree. source: http://en.wikipedia.org/wiki/Ima ge:Listeria.jpg | |
|
2,800,000,000 YBN | 76) The Eubacteria Phylum Proteobacteria evolves (includes Rickettsia {the ancestor of all mitochondria}, gonorrhea, Salmonella, and Escherichia coli {esRriKEo KOlI} or E coli {E KOlI}). |
[1] Figure 1. Transmission electron micrograph of the ELB agent in XTC-2 cells. The rickettsia are free in the cytoplasm and surrounded by an electron transparent halo. Original magnification X 30,000. CDC PD source: www.cdc.gov/ncidod/ eid/vol7no1/raoultG1.htm
[2] Caulobacter crescentus. From http://sunflower.bio.indiana.edu/~ybrun/ L305.html COPYRIGHTED EDU was in wiki but appears to be removed source: http://upload.wikimedia.org/wiki pedia/en/4/42/Caulobacter.jpg | |
|
2,800,000,000 YBN | 177) Gender and sex (conjugation) evolve in Escherichia Coli {esRriKEo KOlI} bacteria. Conjugation is the exchange of DNA (plasmids) by a donor {male} bacterium through a pilus to a recipient {female} bacterium. In addition to pili and conjugation, proteins that can cut DNA, and other proteins that can connect two strands of DNA evolve. |
[1] the fertility factor or F factor is a very large (94,500 bp) circular dsDNA plasmid; it is generally independent of the host chromosome. COPYRIGHTED source: http://www.mun.ca/biochem/course s/3107/images/Fplasmidmap.gif
[2] conjugation (via pilus) COPYRIGHTED EDU source: http://www.bio.miami.edu/dana/16 0/conjugation.jpg | |
|
2,795,000,000 YBN | 23) The first virus evolves. These cells depend on the DNA duplicating and protein producing systems of other cells to reproduce themselves. The first viruses may be made from bacteria, or may be bacteria initially. |
[1] Description Electron micrograph of Bacteriophages Date Source en:Image:Phage.jpg Author en:User:GrahamColm PD source: http://upload.wikimedia.org/wiki pedia/commons/5/52/Phage.jpg | |
|
2,784,000,000 YBN | 176) The Eubacteria Phylum, Planctomycetes {PlaNK-TO-mI-SETS} (also known as Planctobacteria) evolves. |
[1] Electron micrographs of cells of new Gemmata-like and Isosphaera-like isolates. (A) Negatively stained cell of the Gemmata-like strain JW11-2f5 showing crateriform structures (arrowhead) and coccoid cell morphology. Bar marker, 200 nm. (B) Negatively stained budding cell of Isosphaera-like strain CJuql1 showing uniform crateriform structures (arrowhead) on the mother cell and coccoid cell morphology. Bar marker, 200 nm. (C) Thin section of Gemmata-like cryosubstituted cell of strain JW3-8s0 showing the double-membrane-bounded nuclear body (NB) and nucleoid (N) enclosed within it. Bar marker, 200 nm. (D) Thin section of Isosphaera-like strain C2-3 possessing a fibrillar nucleoid (N) within a cytoplasmic compartment bounded by a single membrane (M) only. Bar marker, 200 nm. Appl Environ Microbiol. 2002 January; 68(1): 417-422. doi: 10.1128/AEM.68.1.417-422.2002. source: http://www.pubmedcentral.gov/art iclerender.fcgi?tool=pubmed&pubmedid=117 72655
[2] Evolutionary distance tree derived from comparative analysis of 16S rDNAs from freshwater and soil isolates and reference strains of the order Planctomycetales. Database accession numbers are shown in parentheses after species, strain, or clone names. Bootstrap values of greater than 70% from 100 bootstrap resamplings from the distance analysis are presented at nodes. Thermotoga maritima was used as an outgroup. Isolates from this study and representative named species of the planctomycetes are indicated in bold. The scale bar represents 0.1 nucleotide substitution per nucleotide position. Appl Environ Microbiol. 2002 January; 68(1): 417-422. doi: 10.1128/AEM.68.1.417-422.2002. source: http://florey.biosci.uq.edu.au/m ypa/images/fuerst2.gif | |
|
2,784,000,000 YBN | 179) The Eubacteria Phylum, Actinobacteria {aKTinO-BaK-TER-Eu} evolves (the source of streptomycin and the cause of tuberculosis and leprosy). |
[1] Aerial mycelium and spore of Streptomyces coelicolor. The mycelium and the oval spores are about 1µm wide, typical for bacteria and much smaller than fungal hyphae and spores. (Scanning electron micrograph, Mark Buttner, Kim Findlay, John Innes Centre). COPYRIGHT UK source: http://www.sanger.ac.uk/Projects /S_coelicolor/micro_image4.shtml
[2] Frankia is a genus of nitrogen-fixing soil bacteria, which possesses a set of features that are unique amongst symbiotic nitrogen-fixing microorganisms, including rhizobia, making it an attractive taxon to study. These heterotrophic Gram-positive bacteria which are able to induce symbiotic nitrogen-fixing root nodules (actinorhizas) in a wide range of dicotyledonous species (actinorhizal plants), have also the capacity to fix atmospheric nitrogen in culture and under aerobic conditions. source: http://www.ibmc.up.pt/webpagesgr upos/cam/Frankia.htm | |
|
2,775,000,000 YBN | 174) The Eubacteria Phylum, Spirochaetes (SPIrOKETEZ) evolves (the cause of Syphilis, and Lyme disease). |
[1] Syphilis is a complex, sexually transmitted disease (STD) with a highly variable clinical course. The disease is caused by the bacterium, Treponema pallidum. In the United States, 32,871 cases of syphilis, including 432 cases of congenital syphilis, were detected by public health officials in 2002. Eight of the ten states with the highest rates of syphilis are located in the southern region of the United States. source: http://www.cdc.gov/nchstp/od/tus kegee/syphilis.htm
[2] unknown source: http://uhavax.hartford.edu/bugl/ images/Treponema%20pallidum.jpg | |
|
2,775,000,000 YBN | 175) The Eubacteria Phylum Bacteroidetes {BaKTRrOEDiTEZ} evolves. |
[1] Description Bacteroides biacutis—one of many en:commensal anaerobic en:Bacteroides spp. in the en:gastrointestinal tract—cultured in blood agar medium for 48 hours. Obtained from the CDC Public Health Image Library. Image credit: CDC/Dr. V.R. Dowell, Jr. (PHIL #3087), 1972. Date 2006-03-11 (original upload date) Source Originally from en.wikipedia; description page is/was here. Author Original uploader was MarcoTolo at en.wikipedia Permission (Reusing this file) PD-USGOV-HHS-CDC. PD source: http://upload.wikimedia.org/wiki pedia/commons/thumb/6/6c/Bacteroides_bia cutis_01.jpg/1280px-Bacteroides_biacutis _01.jpg
[2] Bacteroides fragilis . From the Zdravotni University source: http://biology.kenyon.edu/Microb ial_Biorealm/bacteria/bacteroidete_chlor ob_group/bacteroides/bacteroides.htm | |
|
2,775,000,000 YBN | 217) The Eubacteria Phylum Chlamydiae {Klo-mi-DE-I or Klo-mi-DE-E} evolves. |
[1] cell infected with Chlamydia The Bavoil laboratory studies the pathogenesis of the obligate intracellular pathogen, Chlamydia, and its bacteriophages. Specific research areas include the role of Chlamydia type III secretion in pathogenesis and development, the impact of Chlamydia phage infection on disease, the role of the polymorphic membrane protein family of C. trachomatis in infection and disease and comparative genomics within the Chlamydiaceae. [1] Chlamydia trachomatis wiki, is copyrighted source: http://www.dental.umaryland.edu/ sebin/p/o/chlamydia_infected_cell2.jpg
[2] wiki, public domain source: http://en.wikipedia.org/wiki/Chl amydia_trachomatis | |
|
2,775,000,000 YBN | 6309) The Eubacteria Phylum Chlorobi {KlOROBE} evolves (green sulphur bacteria). |
[1] Description Deutsch: Grüne Schwefelbakterien (Chlorobiaceae) im unteren Bereich einer Winogradsky-Säule Date 20.03.2007 (20 March 2007 (original upload date)) Source Transferred from de.wikipedia; transfer was stated to be made by User:Jacopo Werther. (Original text : Mikrobiologie Praktikum Universität Kassel März 2007) Author kOchstudiO. Original uploader was KOchstudiO at de.wikipedia Permission (Reusing this file) Released into the public domain (by the author). (Original text : uneingeschränkte Nutzung) PD source: http://upload.wikimedia.org/wiki pedia/commons/e/e7/Green_d_winogradsky.j pg
[2] Campbell, N.A., and J.B. Reece. Biology. Pearson Benjamin Cummings, 2008. Alternative eText Formats Series, p194. COPYRIGHTED source: Campbell, N.A., and J.B. Reece. Biology. Pearson Benjamin Cummings, 2008. Alternative eText Formats Series, p194. | |
|
2,775,000,000 YBN | 6310) The Eubacteria Phylum Verrucomicrobia (VeR-rUKO-mI-KrO-BEo) evolves. |
[1] Figure 1 Transmission electron micrographs of high-pressure frozen and cryosubstituted Verrucomicrobium spinosum. A. Cell prepared by high-pressure freezing and cryosubstitution showing prostheca (PT), paryphoplasm (P), and an intracytoplasmic membrane (ICM) enclosing a pirellulosome region containing a condensed fibrillar nucleoid (N). Inset: enlarged view of area of cell outlined in the white box showing cytoplasmic membrane (CM), paryphoplasm and ICM. B. freeze-fracture replica of cell showing cross-fractured paryphoplasm (P) and fracture faces of ICM and CM. Bar – 500 nm Lee et al. BMC Microbiology 2009 9:5 doi:10.1186/1471-2180-9-5 CC source: http://www.biomedcentral.com/con tent/figures/1471-2180-9-5-1-l.jpg
[2] Figure 2 Transmission electron micrograph of high-pressure frozen and cryosubstituted Verrucomicrobium spinosum. Cell prepared by high-pressure freezing and cryosubstitution showing prostheca (PT), ribosome-free paryphoplasm (P), and an intracytoplasmic membrane (ICM) enclosing a pirellulosome region containing a condensed fibrillar nucleoid (N). Membrane-bounded vesicle-like compartments within some prosthecae extensions are also present (see arrowheads). Bar – 1 μm Lee et al. BMC Microbiology 2009 9:5 doi:10.1186/1471-2180-9-5 CC source: http://www.biomedcentral.com/con tent/figures/1471-2180-9-5-2-l.jpg | |
|
2,730,000,000 YBN | 80) Endo and exocytosis evolve. Cells can now eat other cells. In endocytosis the plasma membrane folds inward to bring substances into the cell. In Exocytosis substances contained in vesicles are released from the cell. |
[1] Endocytosis and Exocytosis: For example, this electron micrograph is showing the process of exocytosis . The process begins by fusion of the membranes at the peripheral pole of the granule. Then an opening is created which widens to look like an omicron figure. This opening allows the granular material to be released. The membrane is now part of the plasma membrane and any proteins carried with it can be incorporated into the plasma membrane. Note that there is no coating on the membrane. This figure was taken from Alberts et al, Molecular Biology of the Cell, Garland Publishing Third Edition, 1994 In contrast, this micrograph shows a figure which looks something like an omicron, however, this view is showing receptor mediated endocytosis of virus particles. In both cases, the membrane is coated with clathrin and these represent classical receptor mediated endocytosis profiles. Most ligands cannot be visualized by themselves, like a virus particle. Therefore, the cytochemist must attach label to the ligand. Alternatively, the cytochemist could immunocytochemically detect the receptor with antibodies that recognize the extracellular domain. This figure was taken from Endocytosis, Edited by Ira Pastan and Mark C. Willingham, Plenum Press, N.Y., 1985 COPYRIGHTED source: http://www.cytochemistry.net/cel l-biology/end7.jpg
[2] Pinocytosis In the process of pinocytosis the plasma membrane froms an invagination. What ever substance is found within the area of invagination is brought into the cell. In general this material will be dissolved in water and thus this process is also refered to as ''cellular drinking'' to indicate that liquids and material dissolved in liquids are ingested by the cell. This is opposed to the ingestion of large particulate material like bacteria or other cells or cell debris. UNKNOWN source: http://academic.brooklyn.cuny.ed u/biology/bio4fv/page/endocytb.htm | |
|
2,700,000,000 YBN | 60) The eukaryotic cell evolves. The first cell with a nucleus. The first protist. The nucleus may develop from the infolding of plasma membrane. There are some differences between prokaryotic and eukaryotic cells: In prokaryotic cells the DNA is concentrated in a region that is not membrane enclosed called the "nucleoid" while in eukaryotic cells most of the DNA is contained in a nucleus that is bounded by a double membrane. Eukaryotic cells are generally much larger than prokaryotic cells. Typical bacteria are between 1-5 um in diameter, while eukaryotic cells are typically 10-100 um in diameter. Unlike prokaryotic cells, eukaryotic cells have a cytoskeleton. The cytoskeleton enables eukaryotic cells to change their shape and to surround and engulf other cells. Eukaryotic cells also have internal structures that prokaryotic cells lack such as mitochondria and plastids. DNA in prokaryotic cells is usually in the form of a single circular chromosome, while DNA in the nucleus of eukaryotes contains linear chromosomes. Like prokaryotes, this cell is probably haploid (has a single unique DNA), most eukaryotes are diploid (having two sets of DNA). All protists, fungi, animals and plant cells descend from this common eukaryotic cell. |
[1] Campbell, Reece, et al, ''Biology'', 2008, p517. COPYRIGHTED source: Campbell, Reece, et al, "Biology", 2008, p517.
[2] http://www.regx.de/m_organisms.php#planc to source: http://www.regx.de/m_organisms.p hp#plancto | |
|
2,700,000,000 YBN | 62) The earliest molecular fossil evidence of eukaryotes (sterane {STiRAN} molecules). Steranes are formed from sterols {STeRoLZ}, molecules made by mitochondria. | Northwestern Australia |
[1] Jochen J. Brocks, Graham A. Logan, Roger Buick, Roger E. Summons, ''Archean Molecular Fossils and the Early Rise of Eukaryotes'', Science, Vol 285, Issue 5430, 13 August 1999, p1033-1036. http://www.sciencemag.org/content/285/ 5430/1033.short and http://www.jstor.org/stable/2898534 COPYRIGHTED source: http://www.sciencemag.org/conten t/285/5430/1033.short and http://www.jstor.org/stable/2898534 |
|
2,700,000,000 YBN | 198) The endoplasmic reticulum evolves in a eukaryotic cell. The endoplasmic reticulum is a membrane system that extends from the nucleus, important in the synthesis of proteins and lipids. |
[1] Figure 1 : Image of n, endoplasmic reticulum and Golgi apparatus. (1) Nucleus. (2) Nuclear pore. (3) Rough endoplasmic reticulum (RER). (4) Smooth endoplasmic reticulum (SER). (5) Ribosome on the rough ER. (6) Proteins that are transported. (7) Transport vesicle. (8) Golgi apparatus. (9) Cis face of the Golgi apparatus. (10) Trans face of the Golgi apparatus. (11) Cisternae of the Golgi apparatus. I am the copyright holder of that image (I might even have the CorelDraw file around somewhere:-), and I hereby place the image and all partial images created from it in the public domain. So, you are free to use it any way you like. In fact, I am delighted that one of my drawings makes it into print! I can mail you the .cdr file, if you like (and if I can find it), if you need a better resolution for printing. Yours, Magnus Manske Source: See also User:Magnus Manske source: http://en.wikipedia.org/wiki/Ima ge:Nucleus_ER_golgi.jpg
[2] Description English: The elongation and membrane targeting stages of eukaryotic translation. The ribosome is green and yellow, the tRNAs are dark blue, and the other proteins involved are light blue. CC source: http://upload.wikimedia.org/wiki pedia/commons/3/3c/Translation.gif | |
|
2,690,000,000 YBN | 207) The cytoskeleton {SI-Te-SKeL-i-TN} forms in the eukaryote cytoplasm. |
[1] English: Endothelial cells under the microscope. Nuclei are stained blue with DAPI, microtubles are marked green by an antibody bound to FITC and actin filaments are labelled red with phalloidin bound to TRITC. Bovine pulmonary artery endothelial cells http://rsb.info.nih.gov/ij/images / PD source: http://upload.wikimedia.org/wiki pedia/commons/0/09/FluorescentCells.jpg
[2] FIG. 7. In vitro polymerization of cytoskeletal proteins of the MinD/ParA superfamily. (A) Formation of MinD filament bundles in the presence of MinE, ATP, and phospholipid vesicles. One end of the bundle is markedly frayed because of the presence of MinE. (Reprinted from reference 198 with permission of the publisher. Copyright 2003 National Academy of Sciences, U.S.A.) (B) Formation of a ParApTP228(ParF) filament bundle in the presence of ParBpTP228(ParG) and ATP. ParBpTP228(ParG) stimulates formation of the frayed end(s) of the ParApTP228(ParF) bundle. (Reprinted from reference 11 by permission from Macmillan Publishers Ltd.) (C) Formation of Soj filaments in the presence of DNA and ATP. (Reprinted from reference 116 by permission from Macmillan Publishers Ltd.) UNKNOWN source: http://www.ncbi.nlm.nih.gov/pmc/ articles/PMC1594594/bin/zmr0030621350007 .jpg | |
|
2,690,000,000 YBN | 208) The eukaryote flagellum and cilia evolve. The eukaryote flagellum and cilia are structurally the same but are very different from the prokaryote flagellum. The eukaryote flagellum is composed of a characteristic "9+2" arrangement of microtubules {mIKrO-TUB-YU-LZ}. Unlike the prokaryote flagella that rotate, the flagella and cilia of eukaryotic cells undulate in a wave-like motion to propel the cell. The sperm cells of algae, animals, and some plants have flagella. |
[1] Cilia and flagella are projections from the cell. They are made up of microtubules , as shown in this cartoon and are covered by an extension of the plasma membrane. They are motile and designed either to move the cell itself or to move substances over or around the cell. The primary purpose of cilia in mammalian cells is to move fluid, mucous, or cells over their surface. Cilia and flagella have the same internal structure. The major difference is in their length. This figure shows a cross section of a cilium next to a longitudinal section. Below, we will see how the microtubules are organized in the core (shown in the cartoon in this figure). Also shown is the centriole or basal body that organizes the formation and direction of the cilia. COPYRIGHTED source: Description Transmission electron microscope image, showing an example of green algae (Chlorophyta). Chlamydomanas reinhardtii is a unicellular flagellate used as a model system in molecular genetics work and flagellar motility studies. This image is a longitudinal section through the flagella area. In the cell apex is the basal body that is the anchoring site for a flagella. Basal bodies originate from and have a substructure similar to that of centrioles, with nine peripheral microtubule triplets(see structure at bottom center of image). The two inner microtubules of each triplet in a basal body become the two outer doublets in the flagella. This image also shows the transition region, with its fibers of the stellate structure. The top of the image shows the flagella passing through the cell wall. Date 20 September 2007 Source Source and public domain notice at http://remf.dartmouth.edu/imagesindex.ht ml Author Dartmouth Electron Microscope Facility, Dartmouth College PD
[2] This figure shows an electron micrograph of a cross section of a cilium. Note that you can see the dynein arms and the nexin links. The dynein arms have ATPase activity. In the presence of ATP, they can move from one tubulin to another. They enable the tubules to slide along one another so the cilium can bend. The dynein bridges are regulated so that sliding leads to synchronized bending. Because of the nexin and radial spokes, the doublets are held in place so sliding is limited lengthwise. If nexin and the radial spokes are subjected to enzyme digestion, and exposed to ATP, the doublets will continue to slide and telescope up to 9X their length. COPYRIGHTED source: http://upload.wikimedia.org/wiki pedia/commons/thumb/9/99/Chlamydomonas_T EM_09.jpg/1280px-Chlamydomonas_TEM_09.jp g | |
|
2,680,000,000 YBN | 65) The circular chromosome in the eukaryote nucleus changes into linear chromosomes. Although the eukaryotic cell may have descended from a prokaryote that already had linear DNA. |
[1] A DNA molecule is very long (a few meters) but extremely thin (narrow; measured in nanometers). Here is an electron microscope photo of a DNA strand: PD source: http://rst.gsfc.nasa.gov/Sect20/ dna1.jpg
[2] [t Is this an accurate image? - Is a chromosome made of a single wound strand of DNA? update- no see image 8] Every cell in the human body (except red blood cells) contains 23 pairs of chromosomes. (a) Each chromosome is made up of a tightly coiled strand of DNA. (b) DNA’s uncoiled state reveals its familiar double helix shape. If DNA is pictured as a twisted ladder, its sides, made of sugar and phosphate molecules, are connected by (c) rungs made of chemicals called bases. DNA has four bases—adenine, thymine, guanine, and cytosine—that form interlocking pairs. The order of the bases along the length of the ladder is the DNA sequence. PD source: https://www.llnl.gov/str/June03/ gifs/Stubbs1.gif | |
|
2,680,000,000 YBN | 216) Histones evolve. Histones are proteins found in all eukaryotic cell nuclei that package and order a single continuous DNA molecule into structural units called nucleosomes {nUKlEuSOMZ}. |
[1] Campbell, N.A., and J.B. Reece. Biology. Pearson Benjamin Cummings, 2008. Alternative eText Formats Series. COPYRIGHTED source: Campbell, N.A., and J.B. Reece. Biology. Pearson Benjamin Cummings, 2008. Alternative eText Formats Series.
[2] Description Schematic representation of the assembly of the core histones into the nucleosome Date 15 November 2005 Source English Wikipedia Author Richard Wheeler (Zephyris) GNU source: http://upload.wikimedia.org/wiki pedia/commons/8/8a/Nucleosome_structure. png | |
|
2,680,000,000 YBN | 291) The eukaryote cell evolves two intermediate stages between cell division and DNA synthesis. In prokaryotes, DNA synthesis can take place uninterrupted between cell divisions, but eukaryotes duplicate their DNA exactly once during a discrete period between cell divisions. |
[1] Figure 14.1Phases of the cell cycle The division cycle of most eukaryotic cells is divided into four discrete phases: M, G1, S, and G2. M phase (mitosis) is usually followed by cytokinesis. S phase is the period during which DNA replication occurs. The cell grows throughout interphase, which includes G1, S, and G2. The relative lengths of the cell cycle phases shown here are typical of rapidly replicating mammalian cells. From: The Eukaryotic Cell Cycle The Cell: A Molecular Approach. 2nd edition. Cooper GM. Sunderland (MA): Sinauer Associates; 2000. Copyright © 2000, Geoffrey M Cooper. COPYRIGHTED source: http://www.ncbi.nlm.nih.gov/book s/NBK9876/bin/ch14f1.jpg
[2] The cell cycle. Image from Purves et al., Life: The Science of Biology, 4th Edition, by Sinauer Associates (www.sinauer.com) and WH Freeman (www.whfreeman.com) COPYRIGHTED source: http://www.emc.maricopa.edu/facu lty/farabee/biobk/cellcycle.gif | |
|
2,670,000,000 YBN | 199) The Eukaryote Golgi Apparatus evolves. The Golgi apparatus packages proteins and lipids into vesicles for delivery to targeted destinations. |
[1] Figure 1: Image of nucleus, endoplasmic reticulum and Golgi apparatus: (1) Nucleus, (2) Nuclear pore, (3) Rough endoplasmic reticulum (RER), (4) Smooth endoplasmic reticulum (SER), (5) Ribosome on the rough ER, (6) Proteins that are transported, (7) Transport vesicle, (8) Golgi apparatus, (9) Cis face of the Golgi apparatus, (10) Trans face of the Golgi apparatus, (11) Cisternae of the Golgi apparatus, (12) Secretory vesicle, (13) Plasma membrane, (14) Exocytosis, (15) Cytoplasm, (16) Extracellular space. source: http://en.wikipedia.org/wiki/Ima ge:Nucleus_ER_golgi_ex.jpg
[2] no description UNKNOWN source: http://sun.menloschool.org/~cwea ver/cells/e/lysosomes/ | |
|
2,670,000,000 YBN | 290) The nucleolus evolves. The nucleolus is a sphere in the nucleus that makes ribosomal RNA. |
[1] Nucleolus, COPYRIGHTED source: http://www.eccentrix.com/members /chempics/Slike/cell/Nucleolus.jpg
[2] With the combination of x-rays from the Advanced Light Source and a new protein-labeling technique, scientists can see the distribution of the nucleoli within the nucleus of a mammary epithelial cell. USG PD source: http://www.lbl.gov/Science-Artic les/Archive/xray-inside-cells.html | |
|
2,660,000,000 YBN | 72) Mitosis evolves in Eukaryote cells. Mitosis is the process in eukaryotic cell division in which the duplicated chromosomes are separated and the nucleus divides resulting in two new nuclei, each of which contains an identical copy of the parental chromosomes. Mitosis is usually immediately followed by cytokinesis, the division of the cytoplasm. |
[1] Mitosis divides genetic information during cell division Source: http://www.ncbi.nlm.nih.gov/About/primer /genetics_cell.html This image is from the Science Primer, a work of the National Center for Biotechnology Information, part of the National Institutes of Health. As a work of the U.S. federal government, the image is in the public domain. source: http://en.wikipedia.org/wiki/Mit osis
[2] Prophase: The two round objects above the nucleus are the centrosomes. Note the condensed chromatin. from Gray's Anatomy. Unless stated otherwise, it is from the online edition of the 20th U.S. edition of Gray's Anatomy of the Human Body, originally published in 1918. Online editions can be found on Bartleby and also on Yahoo! source: UNKNOWN | |
|
2,640,000,000 YBN | 73) Eukaryote sex evolves. This is the first diploid cell and the first zygote. Because of sex, two cells with different DNA can mix providing more genetic variety. Having two chromosome sets also provides a backup copy of important genes. All sexual species alternate between haploid and diploid. There are three main different types of sexual life cycles; haplontic, haplodiplontic, and diplontic. This begins the haplontic life cycle: in the entire life cycle mitosis only occurs in the haploid phase; the only diploid cell is the zygote. This fusion of two haploid cells results in the first diploid single-celled organism, which may then immediately divide back to two haploid cells. Initially sex may be the fusion of two indistinguishable cells (isogamy) with gender (anisogamy) only evolving later. Although possibly eukaryote cell fusion and gender is directly descended from prokaryote conjugation. |
[1] Theoretical first eukaryote sex adapted from image of gametic meiosis GNU source: http://en.wikipedia.org/wiki/Ima ge:Zygotic_meiosis.jpg
[2] Theoretical first eukaryote sex adapted from image of gametic meiosis GNU source: http://en.wikipedia.org/wiki/Ima ge:Zygotic_meiosis.jpg | |
|
2,640,000,000 YBN | 206) Meiosis evolves (one-step meiosis: a single cell division of a diploid cell into two haploid cells). Meiosis, which looks similar to mitosis, is the process of cell division in sexually reproducing organisms that reduces the number of chromosomes in reproductive cells from diploid to haploid, leading to the production of gametes in animals and spores in plants. Without the reduction back to haploid, genomes would double in size with every generation. |
[1] Theoretical first eukaryote sex adapted from image of gametic meiosis GNU source: http://en.wikipedia.org/wiki/Ima ge:Zygotic_meiosis.jpg
[2] Theoretical first eukaryote sex adapted from image of gametic meiosis GNU source: http://en.wikipedia.org/wiki/Ima ge:Zygotic_meiosis.jpg | |
|
2,610,000,000 YBN | 296) Gender in eukaryotes evolves. Anisogamy {aNISoGomE}, sex (cell and nucleus fusion) between two cells that are different in size or shape. |
[1] Combination of images: Description English: Different types of isogamy: A) Isogamy of motile cells B) Isogamy of non-motile cells C) Conjugation of gametangia Date 30 July 2008 Source Vectorised SVG version of http://en.wikipedia.org/wiki/Image:Isoga my.png Author Original bitmap version by Tameeria, SVG version by Qef Other versions http://en.wikipedia.org/wiki/Image: Isogamy.png PD AND Description Different types of en:anisogamy: A) Anisogamy of motile gametes B) Oogamy (non-motile egg cell, motile sperm cell) C) Anisogamy of non-motile gametes Date 2008-06-30 02:07 (UTC) Source Anisogamy.png Author This SVG version by Qef (talk) Anisogamy.png: Original uploader was Tameeria at en.wikipedia Later versions were uploaded by Helix84 at en.wikipedia. PD source: http://upload.wikimedia.org/wiki pedia/commons/d/d5/Isogamy.svghttp://upl oad.wikimedia.org/wikipedia/commons/a/a7 /Anisogamy.svg
[2] Description Different types of en:anisogamy: A) Anisogamy of motile gametes B) Oogamy (non-motile egg cell, motile sperm cell) C) Anisogamy of non-motile gametes Date 2008-06-30 02:07 (UTC) Source Anisogamy.png Author This SVG version by Qef (talk) Anisogamy.png: Original uploader was Tameeria at en.wikipedia Later versions were uploaded by Helix84 at en.wikipedia. PD source: http://upload.wikimedia.org/wiki pedia/commons/thumb/a/a7/Anisogamy.svg/1 000px-Anisogamy.svg.png | |
|
2,590,000,000 YBN | 298) Oogamy {O-oG-omE}, a form of anisogamy, evolves in protists: sex between a flagellated gamete and an unflagellated gamete. |
[1] Combination of images: Description English: Different types of isogamy: A) Isogamy of motile cells B) Isogamy of non-motile cells C) Conjugation of gametangia Date 30 July 2008 Source Vectorised SVG version of http://en.wikipedia.org/wiki/Image:Isoga my.png Author Original bitmap version by Tameeria, SVG version by Qef Other versions http://en.wikipedia.org/wiki/Image: Isogamy.png PD AND Description Different types of en:anisogamy: A) Anisogamy of motile gametes B) Oogamy (non-motile egg cell, motile sperm cell) C) Anisogamy of non-motile gametes Date 2008-06-30 02:07 (UTC) Source Anisogamy.png Author This SVG version by Qef (talk) Anisogamy.png: Original uploader was Tameeria at en.wikipedia Later versions were uploaded by Helix84 at en.wikipedia. PD source: http://upload.wikimedia.org/wiki pedia/commons/d/d5/Isogamy.svghttp://upl oad.wikimedia.org/wikipedia/commons/a/a7 /Anisogamy.svg
[2] Description English: A sperm cell fertilizing an egg cell Date Source http://www.pdimages.com/web9.htm Autho r Unknown Permission (Reusing this file) http://www.pdimages.com/web9.htm P D source: http://upload.wikimedia.org/wiki pedia/commons/8/86/Sperm-egg.jpg | |
|
2,570,000,000 YBN | 295) Two-step meiosis (diploid DNA copies and then the cell divides twice into four haploid cells). Most protists divide by two-step meiosis, and one-step meiosis is rare. |
[1] GametoGenesis. COPYRIGHTED EDU source: http://www.bio.miami.edu/dana/10 4/gametogenesis.jpg
[2] Sexual cycle oxymonas, identical to saccinobaculus, one step meiosis. haploid. COPYRIGHTED CANADA source: http://www.zoology.ubc.ca/~redfi eld/clevelan/oxymonas.GIF | |
|
2,558,000,000 YBN | 171) The Eubacteria phylum "Deinococcus-Thermus" evolves (includes Thermus Aquaticus {used in PCR}, and Deinococcus radiodurans {which can survive long exposure to radiation}). |
[1] D. radiodurans growing on a nutrient agar plate. The red color is due to carotenoid pigment. Links to 816x711-pixel, 351KB JPG. Credit: M. Daly, Uniformed Services University of the Health Sciences NASA source: http://science.nasa.gov/newhome/ headlines/images/conan/D_rad_dish.jpg
[2] Photomicrograph of Deinococcus radiodurans, from www.ornl.gov/ORNLReview/ v34 The Oak Ridge National Laboratory United States Federal Government This work is in the public domain because it is a work of the United States Federal Government. This applies worldwide. See Copyright. source: http://en.wikipedia.org/wiki/Ima ge:Deinococcus.jpg | |
|
2,558,000,000 YBN | 172) The Eubacteria phylum, Cyanobacteria {SIe-NO-BaK-TERE-u} evolves. Cyanobacteria are the only prokaryotes with oxygen-producing photosynthesis, and are the ancestor of all eukaryote plastids (for example chloroplasts). |
[1] Oscillatoria COPYRIGHTED EDU source: http://www.stcsc.edu/ecology/alg ae/oscillatoria.jpg
[2] Lyngbya COPYRIGHTED EDU source: http://www.stanford.edu/~bohanna n/Media/LYNGB5.jpg | |
|
2,558,000,000 YBN | 315) The Eubacteria Phylum Chloroflexi evolves; (Green Non-Sulphur bacteria). |
[1] Chloroflexus photomicrograph from Doe Joint Genome Institute of US Dept Energy PD source: http://en.wikipedia.org/wiki/Ima ge:Chlorofl.jpg | |
|
2,500,000,000 YBN | 52) The end of the Archean and start of the Proterozoic {PrOTReZOiK or ProTReZOiK} Eon. The Proterozoic spans from 2,500 to 542 million years ago, and represents 42% of Earth's history. |
[1] Geologic Time Scale 2009 UNKNOWN source: http://www.geosociety.org/scienc e/timescale/timescl.pdf | |
|
2,480,000,000 YBN | 170) Bacteria live on land. |
[1] Acidic waste water from a modern mining site supports the same oxygen using bacterial life that appeared on Earth 2.48 billion years ago. UNKNOWN source: http://media.news.ualberta.ca/~/ media/University%20of%20Alberta/Administ ration/External%20Relations/ExpressNews/ Images/2011/10/111020-RocksBanner-cw.jpg
[2] Bacillus specie soil bacteria. UNKNOWN source: http://www.scharfphoto.com/fine_ art_prints/archives/199812-054-Soil-Bact eria.jpg | |
|
2,400,000,000 YBN | 59) Start of a 200 million year ice age. |
[1] snowball Earth UNKNOWN source: http://www.cosmosmagazine.com/fi les/imagecache/feature/files/features/pr int/20090528_snowball_earth.jpg
[2] Snowball Earth Snowball Earth describes a theory that for millions of years the Earth was entirely smothered in ice, stretching from the poles to the tropics. This freezing happened over 650 million years ago in the Pre-Cambrian, though it's now thought that there may have been more than one of these global glaciations. They varied in duration and extent but during a full-on snowball event, life could only cling on in ice-free refuges, or where sunlight managed to penetrate through the ice to allow photosynthesis. UNKNOWN source: http://www.bbc.co.uk/nature/imag es/ic/credit/640x395/s/sn/snowball_earth /snowball_earth_1.jpg | |
|
2,300,000,000 YBN | 48) The oldest "Red Beds", iron oxide formed on land, begin here, and are also evidence of more free oxygen in the air of Earth. |
[1] http://www.kgs.ukans.edu/Extension/redhi lls/redhills.html source: http://www.kgs.ukans.edu/Extensi on/redhills/redhills.html
[2] In Archean rocks, metals tend to occur in low oxidation states (for example, Fe2+ instead of Fe3+) indicating a high metal:oxygen ratio in the oceans and atmosphere. The sediments are essentially rust-free. After the late Proterozoic, sedimentary deposits often have reddish colors and are called red beds due to the presence of iron-oxide coatings between sand grains. From the later Proterozoic onward, enough free oxygen has been available to oxidize iron in sediments. A sandstone butte outside of Sedona, Arizona. Public domain image by Jon Sullivan. PD source: http://upload.wikimedia.org/wiki pedia/commons/3/38/Butte_pdphoto_roadtri p_24_bg_021604.jpg | |
|
2,000,000,000 YBN | 63) A parasitic bacterium, closely related to Rickettsia prowazekii, an aerobic proteobacteria, is engulfed by an early eukaryotic cell. Over time a symbiotic relationship evolves within the eukaryotic cell (an endosymbiosis) where the Rickettsia become mitochondria. Mitochondria are membrane-bound organelles found in the cytoplasm of almost all eukaryotic cells, and are where cellular respiration occurs producing most of the ATP in a eukaryotic cell. |
[1] Figure from: Michael W. Gray, et al, ''Genome structure and gene content in protist mitochondrial DNAs'', Nucl. Acids Res. (1998) 26(4): 865-878 doi:10.1093/nar/26.4.865 http://nar.oxfordjournals.org/content/ 26/4/865.full Phylogenetic hypothesis of the eukaryotic lineage based on ultrastructural and molecular data. Organisms are divided into three main groups distinguished by mitochondrial cristal shape (either discoidal, flattened or tubular). Unbroken lines indicate phylogenetic relationships that are firmly supported by available data; broken lines indicate uncertainties in phylogenetic placement, resolution of which will require additional data. Color coding of organismal genus names indicates mitochondrial genomes that have been completely (Table 1), almost completely (Jakoba, Naegleria and Thraustochytrium) or partially (*) sequenced by the OGMP (red), the FMGP (black) or other groups (green). Names in blue indicate those species whose mtDNAs are currently being sequenced by the OGMP or are future candidates for complete sequencing. Amitochondriate retortamonads are positioned at the base of the tree, with broken arrows denoting the endosymbiotic origin(s) of mitochondria from a Rickettsia-like eubacterium. Macrophar., Macropharyngomonas. source: http://nar.oxfordjournals.org/co ntent/vol26/issue4/images/gkb18201.gif
[2] Figure 1 Phylogenetic tree of eukaryotes based on ultrastructural and molecular data. Organisms are sub-divided into main groups as discussed in the text. Only a few representative species for which complete (or almost complete) mtDNA sequences are known are shown in each lineage. In some cases, line drawings or actual pictures of the organisms are provided (Acanthamoeba, M. Nagata; URL: http://protist.i.hosei.ac.jp/PDB/PCD3379 /htmls/21.html; Allomyces, Tom Volk; URL: http://botit.botany.wisc.edu/images/332/ Chytridiomycota/Allomyces_r_So_pa/A._arb uscula_pit._sporangia_tjv.html; Amoebidium, URL: http://cgdc3.igmors.upsud.fr/microbiolog ie/mesomycetozoaires.htm; Marchantia, URL: http://www.science.siu.edu/landplants/He patophyta/images/March.female.JPEG Scenedesmus, Entwisle et al., http://www.rbgsyd.gov.au/_data/page/1824 /Scenedesmus.gif). The color-coding of the main groups (alternating between dark and light blue) on the outer circle corresponds to the color-coding of the species names. Unbroken lines indicate phylogenetic relationships that are firmly supported by available molecular data; broken lines indicate uncertainties in phylogenetic placement, resolution of which will require additional sequence data. [t: why not color code or add which type of mito?] source: http://arjournals.annualreviews. org/doi/full/10.1146/annurev.genet.37.11 0801.142526 | |
|
1,874,000,000 YBN | 61) The earliest large filamentous fossil (Grypania). Grypania spiralis is about 10 cm long, and is thought to be either a green alga or large cyanobacterium. If eukaryote, Grypania would be the earliest eukaryote fossil. | (Banded Iron Formation) Michigan, USA |
[1] file:/root/web/Grypania_spiralis_wmel000 0.htm source: file:/root/web/Grypania_spiralis _wmel0000.htm
[2] http://www.peripatus.gen.nz/paleontology /lrgGrypaniaspiralis.jpg source: http://www.peripatus.gen.nz/pale ontology/lrgGrypaniaspiralis.jpg |
|
1,800,000,000 YBN | 46) The end of the Banded Iron Formation. |
[1] Ted Huntington PD source: http://upload.wikimedia.org/wiki pedia/commons/6/62/MichiganBIF.jpg
[2] Ted Huntington PD source: Ted Huntington | |
|
1,570,000,000 YBN | 99) The first homeobox genes evolve. These genes regulate the building of major body parts in algae, plants, fungi and animals. For example, when a homeobox gene responsible for growing a mouse eye is added to the cell of a fruit-fly embryo that is destined to be a leg, an extra fruit fly eye is built on the leg. |
[1] {ULSF: Homeobox genes} Desajustes en el modelo UNKNOWN source: http://cnho.files.wordpress.com/ 2010/07/hox_genes_illus.png
[2] {ULSF: Homeobox genes} UNKNOWN source: http://cnho.files.wordpress.com/ 2010/07/homeobox1.jpg | |
|
1,570,000,000 YBN | 197) The ancestor of all living eukaryotes divides into bikont and unikont descendants. Bikonts lead to all Chromalveolates, Excavates, Rhizaria, and Plants. Unikonts lead to all Amoebozoa, Animals and Fungi. |
[1] Figure 1: Figure 1. Eukaryote phylogeny integrating ultrastructure, sequence trees, gene fusions and molecular cladistic markers. The unikont topology is established, but the branching order of the six bikont groups remains uncertain. The single enslavement [12] of a red alga (R) to create chromalveolates is supported by a plastid glyceraldehyde phosphate dehydrogenase (GAPDH) replacement [13]. Whether there was a single enslavement of a green alga (G) to form cabozoa or two separate enslavements (asterisks) to form Cercozoa and Excavata is uncertain [12], as is the position of Heliozoa [14]. Polyubiquitin [15] and EF-1α[16] insertions strongly support the clades core Rhizaria and opisthokonts. The inset shows the BamHI restriction fragment from H. cantabrigiensis that was sequenced and analysed in this study, spanning the DHFR and the amino terminus of the TS gene (red, introns are green). The length of the noncoding regions upstream and downstream of the DHFR gene from one of the clones is indicated. Figure 1 from: Stechmann A, Cavalier-Smith T, ''The root of the eukaryote tree pinpointed.'', 2003, Curr. Biol. 13, R665–R666. doi:10.1016/S0960-9822(03)00602-X. http ://www.sciencedirect.com/science/article /pii/S096098220300602X COPYRIGHTED source: http://www.sciencedirect.com/sci ence?_ob=MiamiCaptionURL&_method=retriev e&_eid=1-s2.0-S096098220300602X&_image=1 -s2.0-S096098220300602X-gr1_lrg.jpg&_ba= &_fmt=full&_orig=na&_issn=09609822&_pii= S096098220300602X&_isHiQual=Y&_acct=C000 059600&_version=1&_urlVersion=0&_userid= 4422&md5=cec46b2161caca87740f4ff34545ab6 9
[2] cavalier-smith diagram COPYRIGHTED source: cavalier_jmolevol_2003_56_540-56 3.pdf | |
|
1,520,000,000 YBN | 202) The Protist Phylum Amoebozoa evolves (amoebas, slime molds). Feeding using pseudopods evolves. |
[1] SUBPHYLUM Lobosa CLASS Amoebaea Chaos diffluens, an amoeba. Photo released by Dr. Ralf Wagner. source: http://en.wikipedia.org/wiki/Ima ge:Chaos_diffluens.jpg
[2] CLASS Amoebaea Mayorella (may-or -ell-a) a medium sized free-living naked amoeba with conical pseudopodia. Central body is the nucleus. Phase contrast. This picture was taken by David Patterson of material from Limulus-ridden sediments at Plum Island (Massachusetts USA) in spring and summer, 2001. NONCOMMERCIAL USE source: http://microscope.mbl.edu/script s/microscope.php?func=imgDetail&imageID= 515 | |
|
1,520,000,000 YBN | 203) Colonialism (where cells form a colony) evolves for the first time in Eukaryotes. |
[1] [t Note that this Chrysophytes {golden algae} do not evolve genetically until much later - but I can't find colonial euglinas or kinetoplasts- dinobryon look very similar to euglenas however, even with a red eyespot- which implies a close relation.] [1] Dinobryon, a colony of Chrysophytes showing flagella and red eyespots UNKNOWN source: http://www.microscopy-uk.org.uk/ mag//imagsmall/Dinobryonb.jpg
[2] [t Note that this CHrysophytes {golden algae} do not evolve genetically until much later - but I can't find colonial euglinas or kinetoplasts] [2] golden algae colony (synura) Scanning EM showing the colony of cells covered with scales By Joel Mancuso UNKNOWN source: http://farm1.staticflickr.com/38 /110623789_7d189c795b_b.jpg | |
|
1,500,000,000 YBN | 15) The first "plastids" evolve. Cyanobacteria form plastids through endosymbiosis within a eukaryotic cell. Like mitochondria, these organelles copy themselves and are not made by the cell DNA. Plastids provide the eukaryotic cell with food from photosynthesis and gain protection by living within the cell. |
[1] Description Plagiomnium affine, Laminazellen, Rostock Date created 01.11.2006 Source photographed by myself Author Kristian Peters -- Fabelfroh Permission (Reusing this file) GFDL source: http://upload.wikimedia.org/wiki pedia/commons/4/49/Plagiomnium_affine_la minazellen.jpeg | |
|
1,500,000,000 YBN | 86) The first plant (ancestor of all green and red algae and land plants). This begins the plant kingdom. The first plant is probably unicellular, similar to the glaucophytes {GlxKoFITS}. |
[1] ? COPYRIGHTED source: http://protist.i.hosei.ac.jp/PDB 3/PCD3711/htmls/86.html
[2] (See Image) COPYRIGHTED source: Richard Dawkins, "The Ancestor's Tale", (Boston, MA: Houghton Mifflin Company, 2004). (c1500) | |
|
1,500,000,000 YBN | 220) Protists Opisthokonts (ancestor of Fungi, Choanoflagellates and Animals). |
[1] Parasite spore, SEM Z115/0073 Rights Managed Credit: EYE OF SCIENCE/SCIENCE PHOTO LIBRARY Caption: Parasite spore. Coloured scanning electron micrograph (SEM) of a microsporidian (Tubulinosema ratisbonensis) spore cultured on human lung fibroblast cells (brown). Microsporidia are single-celled parasites. T. ratisbonenesis is a parasite of the fruit fly (Drosophila melanogaster), but may also be able to infect humans with weakened immune systems. The spore is the infective phase of the life cycle. It is excreted by the old host and enters the gut of a new host. The contents of the spore, the sporoplasm, is injected into the host's cell via the polar tubule. Once in the cell the organism divides many times with the resultant organisms producing more spores. Magnification: x10,000 at 10 centimetres wide. Release details: Model and property releases are not available UNKNOWN source: http://www.sciencephoto.com/imag e/365473/large/Z1150073-Parasite_spore,_ SEM-SPL.jpg
[2] Parasite spore, SEM Z115/0073 Rights Managed Credit: EYE OF SCIENCE/SCIENCE PHOTO LIBRARY Caption: Parasite spore. Coloured scanning electron micrograph (SEM) of a microsporidian (Tubulinosema ratisbonensis) spore cultured on human lung fibroblast cells (brown). Microsporidia are single-celled parasites. T. ratisbonenesis is a parasite of the fruit fly (Drosophila melanogaster), but may also be able to infect humans with weakened immune systems. The spore is the infective phase of the life cycle. It is excreted by the old host and enters the gut of a new host. The contents of the spore, the sporoplasm, is injected into the host's cell via the polar tubule. Once in the cell the organism divides many times with the resultant organisms producing more spores. Magnification: x10,000 at 10 centimetres wide. Release details: Model and property releases are not available UNKNOWN source: http://www.sciencephoto.com/imag e/365473/large/Z1150073-Parasite_spore,_ SEM-SPL.jpg | |
|
1,400,000,000 YBN | 209) The earliest extant plant: Glaucophyta {GlxKoFITu}. Glaucophytes are unicellular algae found in freshwater. |
[1] ? COPYRIGHTED source: http://protist.i.hosei.ac.jp/PDB 3/PCD3711/htmls/86.html
[2] ? COPYRIGHTED source: http://protist.i.hosei.ac.jp/PDB /Images/Others/Glaucocystis/ | |
|
1,300,000,000 YBN | 188) The Plant Phylum Chlorophyta {KlORoFiTu} evolves, Green Algae: (ancestor of Volvox, Sea lettuce, Spirogyra, and Stoneworts). The first land plants most likely evolve from green algae. |
[1] Description Flagellar pit of Pyramimonas sp. / from Nigaku-Ike of University of Tsukuba, Tsukuba, Ibaraki Pref., Japan / SEM:JEOL JSM-6330F / scale bar = 1.0μm Date 2009-05-04 18:30 (UTC) Source Pyramimonas_sp.jpg Author Pyramimonas_sp.jpg: ja:User:NEON / User:NEON_ja derivative work: Addicted04 (talk) CC source: http://upload.wikimedia.org/wiki pedia/commons/c/cb/Pyramimonas_sp_color. jpg
[2] Micrograph of Volvox aureus. Copyright held by Dr. Ralf Wagner, uploaded to German Wikipedia under GFDL. Permission is granted to copy, distribute and/or modify this document under the terms of the GNU Free Documentation License, Version 1.2 or any later version published by the Free Software Foundation; with no Invariant Sections, no Front-Cover Texts, and no Back-Cover Texts. Subject to disclaimers. source: http://en.wikipedia.org/wiki/Vol vox | |
|
1,300,000,000 YBN | 219) The plant Phylum Rhodophyta {rODOFITu} evolves (Red Algae). |
[1] Close-up of a red alga (Genus? Laurencia), Class Florideophyceae, Order=? a marine seaweed from Hawaii. GNU source: http://en.wikipedia.org/wiki/Ima ge:Laurencia.jpg
[2] Bangia atropurpurea Profile: unbranched filaments in tufts. Often forming dense fringes in the spalsh zone. Uniseriate at base, multiseriate above with protoplasts separate in a firm gelatinous sheath. Stellate chloroplasts. US NOAA PD source: http://www.glerl.noaa.gov/seagra nt/GLWL/Algae/Rhodophyta/Cards/Bangia.ht ml | |
|
1,300,000,000 YBN | 323) The Protists Excavates: includes Parabasalids {PaRu-BAS-a-liDS}, and Diplomonads {DiP-lO-mO-naDZ} {like Giardia {JE-oR-DE-u}). |
[1] A timescale of eukaryote evolution. The times for each node are taken from the summary times in Table 1, except for nodes 1 (310 Ma), 2 (360 Ma), 3 (450 Ma), and 4 (520 Ma), which are from the fossil record [25]; nodes 8 (1450 Ma) and 16 (1587 Ma) are phylogenetically constrained and are the midpoints between adjacent nodes. Nodes 12–14 were similar in time and therefore shown as a multifurcation at 1000 Ma; likewise, nodes 21–22 are shown as a multifurcation at 1967 Ma. The star indicates the occurrence of red algae in the fossil record at 1200 Ma, the oldest taxonomically identifiable eukaryote [12]. Hedges et al. BMC Evolutionary Biology 2004 4:2 doi:10.1186/1471-2148-4-2 COPYRIGHTED source: http://www.biomedcentral.com/con tent/figures/1471-2148-4-2-2.jpg
[2] Giardia lamblia, a parasitic flagellate that causes giardiasis. Image from public domain source at http://www.nigms.nih.gov/news/releases/i mages/para.jpg source: http://www.nigms.nih.gov/news/re leases/images/para.jpg | |
|
1,280,000,000 YBN | 38) (Filamentous) multicellularity in Eukaryotes evolves. In this organism, unlike single cell eukaryotes, cells stay fastened together after cell division. Multicellularity seems to have arisen multiple times independently in eukaryotes. | (earlest red alga fossils:) (Hunting Formation) Somerset Island, arctic Canada |
[1] Bodanella (bow-dan-ell-a) lauterbornii, a branching filamentous brown alga. Nearly all brown algae are marine organisms, but this species is found in the bottoms of freshwater lakes. Bright field. data on this strain. This image is of material from Provasoli-Guillard National Center for Culture of Marine Phytoplankton, images taken by David Patterson and Bob Andersen. Image copyright: Bob Andersen and D. J. Patterson, image used under license to MBL (micro*scope). NONCOMMERCIAL USE ONLY source: http://starcentral.mbl.edu/msr/r awdata/files/bodonella_bgz.zip
[2] Bodanella (bow-dan-ell-a) lauterbornii, a branching filamentous brown alga. Nearly all brown algae are marine organisms, but this species is found in the bottoms of freshwater lakes. Bright field. data on this strain. This image is of material from Provasoli-Guillard National Center for Culture of Marine Phytoplankton, images taken by David Patterson and Bob Andersen. Image copyright: Bob Andersen and D. J. Patterson, image used under license to MBL (micro*scope). NONCOMMERCIAL USE ONLY source: http://starcentral.mbl.edu/msr/r awdata/viewable/bodonella_bgw.jpg |
|
1,280,000,000 YBN | 85) Differentiation in a multicellular eukaryote evolves. In addition to gamete (or spore) cells, there are somatic cells. Unlike gamete cells, somatic cells are asexual (non-fusing). This is the start of death by aging. Cell differentiation is how cells in a multicellular organism become specialized to perform specific functions in a variety of tissues and organs. |
[1] Volvoxcell differentiation. The pathways leading to germ cells or somatic cells are controlled by genes that cause cells to follow one or the other fate. Mutations can prevent the formation of one of these lineages. http://www.devbio.com/chap02/link0204.sh tml Although all the volvocaceans, like their unicellular relative Chlamydomonas, reproduce predominantly by asexual means, they are also capable of sexual reproduction, which involves the production and fusion of haploid gametes. In many species of Chlamydomonas, including the one illustrated in Figure 2.10, sexual reproduction is isogamous (“the same gametes”), since the haploid gametes that meet are similar in size, structure, and motility. However, in other species of Chlamydomonas—as well as many species of colonial volvocaceans—swimming gametes of very different sizes are produced by the different mating types. This pattern is called heterogamy (“different gametes”). But the larger volvocaceans have evolved a specialized form of heterogamy, called oogamy, which involves the production of large, relatively immotile eggs by one mating type and small, motile sperm by the other (see Sidelights and Speculations) UNKNOWN source: http://www.ncbi.nlm.nih.gov/book s/NBK10031/bin/ch2f12.jpg
[2] Description English: Four Different Species of Volvocales Algae. (A) Gonium pectorale, (B) Eudorina elegans, (C) Pleodorina californica, and (D) Volvox carteri. These are unicellular organisms that live in colonies and have both large and small gametes. Date Published: June 15, 2004 Source Whitfield J: Everything You Always Wanted to Know about Sexes. PLoS Biol 2/6/2004: e183. http://dx.doi.org/10.1371/journal.pbio.0 020183 Author Photo courtesy of Aurora M. Nedelcu, from the Volvocales Information Project (http://www.unbf.ca/vip/index.htm). Per mission (Reusing this file) See below. CC source: http://upload.wikimedia.org/wiki pedia/commons/c/c5/Volvocales.png | |
|
1,280,000,000 YBN | 210) Mitosis of diploid cells evolves. |
[1] Mitosis divides genetic information during cell division Source: http://www.ncbi.nlm.nih.gov/About/primer /genetics_cell.html This image is from the Science Primer, a work of the National Center for Biotechnology Information, part of the National Institutes of Health. As a work of the U.S. federal government, the image is in the public domain. source: http://en.wikipedia.org/wiki/Mit osis
[2] Prophase: The two round objects above the nucleus are the centrosomes. Note the condensed chromatin. from Gray's Anatomy. Unless stated otherwise, it is from the online edition of the 20th U.S. edition of Gray's Anatomy of the Human Body, originally published in 1918. Online editions can be found on Bartleby and also on Yahoo! source: UNKNOWN | |
|
1,280,000,000 YBN | 301) The haplodiplontic life cycle evolves (mitosis occurs in both haploid and diploid life stages). |
[1] Drawn by self for Biological life cycle Based on Freeman & Worth's Biology of Plants (p. 171). GNU source: http://en.wikipedia.org/wiki/Ima ge:Sporic_meiosis.png
[2] Drawn by self for Biological life cycle Based on Freeman & Worth's Biology of Plants (p. 171). GNU source: http://en.wikipedia.org/wiki/Ima ge:Sporic_meiosis.png | |
|
1,274,000,000 YBN | 187) A captured red alga, through endosymbiosis, becomes a plastid in the ancestor of all chromalveolates. This is a secondary plastid endosymbiosis, where an algae cell is captured instead of a cyanobacterium. |
[1] Fig. 2. The tree of life based on molecular, ultrastructural and palaeontological evidence. Contrary to widespread assumptions, the root is among the eubacteria, probably within the double-enveloped Negibacteria, not between eubacteria and archaebacteria (Cavalier-Smith, 2002b); it may lie between Eobacteria and other Negibacteria (Cavalier-Smith, 2002b). The position of the eukaryotic root has been nearly as controversial, but is less hard to establish: it probably lies between unikonts and bikonts (Lang et al., 2002; Stechmann and Cavalier-Smith, 2002, 2003). For clarity the basal eukaryotic kingdom Protozoa is not labelled; it comprises four major groups (alveolates, cabozoa, Amoebozoa and Choanozoa) plus the small bikont phylum Apusozoa of unclear precise position; whether Heliozoa are protozoa as shown or chromists is uncertain (Cavalier-Smith, 2003b). Symbiogenetic cell enslavement occurred four or five times: in the origin of mitochondria and chloroplasts from different negibacteria, of chromalveolates by the enslaving of a red alga (Cavalier-Smith, 1999, 2003; Harper and Keeling, 2003) and in the origin of the green plastids of euglenoid (excavate) and chlorarachnean (cercozoan) algae—a green algal cell was enslaved either by the ancestral cabozoan (arrow) or (less likely) twice independently within excavates and Cercozoa (asterisks) (Cavalier-Smith, 2003a). The upper thumbnail sketch shows membrane topology in the chimaeric cryptophytes (class Cryptophyceae of the phylum Cryptista); in the ancestral chromist the former food vacuole membrane fused with the rough endoplasmic reticulum placing the enslaved cell within its lumen (red) to yield the complex membrane topology shown. The large host nucleus and the tiny nucleomorph are shown in blue, chloroplast green and mitochondrion purple. In chlorarachneans (class Chlorarachnea of phylum Cercozoa) the former food vacuole membrane remained topologically distinct from the ER to become an epiplastid membrane and so did not acquire ribosomes on its surface, but their membrane topology is otherwise similar to the cryptophytes. The other sketches portray the four major kinds of cell in the living world and their membrane topology. The upper ones show the contrasting ancestral microtubular cytoskeleton (ciliary roots, in red) of unikonts (a cone of single microtubules attaching the single centriole to the nucleus, blue) and bikonts (two bands of microtubules attached to the posterior centriole and an anterior fan of microtubules attached to the anterior centriole). The lower ones show the single plasma membrane of unibacteria (posibacteria plus archaebacteria), which were ancestral to eukaryotes and the double envelope of negibacteria, which were ancestral to mitochondria and chloroplasts (which retained the outer membrane, red). COPYRIGHTED source: http://aob.oxfordjournals.org/co ntent/95/1/147/F2.large.jpg
[2] Figure 3: Fig. 3. Schematic representation of the evolutionary relationships and divergence times for the red, green, glaucophyte, and chromist algae. These photosynthetic groups are outgroup-rooted with the Opisthokonta which putatively ancestrally lacked a plastid. The branches on which the cyanobacterial (CB) primary and red algal chromist secondary endosymbioses occurred are shown Figure 3 from: Yoon, Hwan Su et al. “A Molecular Timeline for the Origin of Photosynthetic Eukaryotes.” Molecular Biology and Evolution 21.5 (2004): 809 -818. Print. http://mbe.oxfordjournals.org/co ntent/21/5/809.abstract COPYRIGHTED source: http://mbe.oxfordjournals.org/co ntent/21/5/809/F3.large.jpg | |
|
1,250,000,000 YBN | 88) The Protists "Chromalveolates" {KrOM-aL-VEO-leTS} evolve (ancestor of the Chromista {Cryptophytes, Haptophytes, and Stramenopiles {STro-meN-o-Pi-lEZ}} and Alveolates {aL-VEO-leTS}). |
[1] S. Blair Hedges and Sudhir Kumar, ''The TimeTree of Life'', 2009, p117-118. http://www.timetree.org/book. php COPYRIGHTED source: http://www.timetree.org/book.php
[2] Hackett JD, Yoon HS, Butterfield NJ, Sanderson MJ, Bhattacharya D, ''Plastid endosymbiosis: Sources and timing of the major events.'', in: Falkowski P, Knoll A, editors. ''Evolution of primary producers in the sea.'', Elsevier; 2007, p120. COPYRIGHTED source: Hackett JD, Yoon HS, Butterfield NJ, Sanderson MJ, Bhattacharya D, "Plastid endosymbiosis: Sources and timing of the major events.", in: Falkowski P, Knoll A, editors. "Evolution of primary producers in the sea.", Elsevier; 2007, p120. | |
|
1,250,000,000 YBN | 201) The earliest certain eukaryote fossils and eukaryote filamentous multicellularity: Rhodophyta (red algae) fossils. | (Hunting Formation) Somerset Island, arctic Canada |
[1] Figure 4 from: Science 1990 vol 250 Butterfield N. J. A. H. Knoll K. Swett 1990 A bangiophyte red alga from the Proterozoic of Arctic Canada. Science 250: 104-107 http://www.jstor.org/stable/2877905 COPYRIGHTED source: http://www.jstor.org/stable/2877 905
[2] Figure 2 from: Science 1990 vol 250 Butterfield N. J. A. H. Knoll K. Swett 1990 A bangiophyte red alga from the Proterozoic of Arctic Canada. Science 250: 104-107 http://www.jstor.org/stable/2877905 COPYRIGHTED source: http://www.jstor.org/stable/2877 905 |
|
1,200,000,000 YBN | 221) The first fungi. This begins the Fungi Kingdom. Like animals, fungi are heterotrophic (unable to build structural materials by photosynthesis) and so must feed on other living things. Fungi live on organic material and are therefore generally parasitic (live or feed on another organism to the detriment of the host organism) or are saprophytic (live on dead or decaying organic matter). Some types of fungi, however, form symbioses with plants. |
[1] Microsporidia. Image from Sterling Parasitology Microsporidia Research. UNKNOWN source: http://microbewiki.kenyon.edu/im ages/3/37/Micro2.jpg
[2] Penicillium [t Note: Penecillium is a multicellular fungi.] UNKNOWN source: http://www.mold-help.org/pages/i mages/Penicillium.jpg | |
|
1,180,000,000 YBN | 6280) The Protists Alveolates {aL-VEO-leTS} (ancestor of all Ciliates, Apicomplexans, and Dinoflagellates {DInOFlaJeleTS}). |
[1] Unknown http://www.genome.gov/Images/pr ess_photos/highres/85-300.jpg PD source: http://upload.wikimedia.org/wiki pedia/commons/thumb/6/6e/Oxytricha_trifa llax.jpg/1024px-Oxytricha_trifallax.jpg
[2] Description English: Unknown species of cilliate in the last stages of mitosis (cytokinesis), with cleavage furrow visible. Date Source Own work Author TheAlphaWolf CC source: http://upload.wikimedia.org/wiki pedia/commons/5/55/Unk.cilliate.jpg | |
|
1,100,000,000 YBN | 75) The oldest extant fungi phylum "Microsporidia" evolves. Microsporidia are obligate (survive only as) intracellular parasites of eukaryotes. |
[1] Sporoblast of the Microsporidium Fibrillanosema crangonycis. Electron micrograph taken by Leon White. GNU source: http://en.wikipedia.org/wiki/Ima ge:Fibrillanosema_spore.jpg
[2] Spironema multiciliatum Spironema: Octosporoblastic sporogony producing horseshoe-shaped monokaryotic spores in sporophorous vesicles; monomorphic, diplokaryotic and monokaryotic; merogony - last generation merozoites are diplokaryotic; sporogony - initial division of the sporont nuclei is meiotic as indicated by the occurrence of synaptonemal complexes; spores are horse-shoe-shaped, with swollen ends in T. variabilis and have one elongate nucleus; exospore with three layers, endospore is of medium thickness; polaroplast composed of two lamellar parts, an anterior part of closely packed lamellae and a posterior part of wider compartments; polar tube is isofilar and forms, in the posterior quarter of the spore, 3-4 coils in a single rank (T. variabilis) or 8-10 coils in a single rank (T. chironomi); type species Toxoglugea vibrio in adipose tissue of larvae of Ceratopogon sp. (Diptera, Ceratopogonidae). Spironema (spire-oh-knee-ma) multiciliatum Klebs, 1893. Cells are lanceolate, relatively flattened and flexible. The cells have a spiral groove, long kinetics and a tail, which tapers posteriorly, and are about 15 - 21 microns without the tail. The nucleus is located anteriorly or near the centre of the cell. When the cells are squashed, the cells are more flexible. Food materials are seen under the cell surface. Rarely observed. This picture was taken by Won Je Lee using conventional photographic film using a Zeiss Axiophot microscope of material collected in marine sediments of Botany Bay (Sydney, Australia). The image description refers to material from Botany Bay. NONCOMMERCIAL USE source: http://microscope.mbl.edu/script s/microscope.php?func=imgDetail&imageID= 3928 | |
|
1,100,000,000 YBN | 313) The Protist Phylum "Dinoflagellata" evolves (the Dinoflagellates {DI-nO-Fla-Je-leTS}). |
[1] Dinoflagellate Ceratium sp. Phylum Dinoflagellata Upper Newport Bay, Orange County, CA. 9/22/12. © Peter J. Bryant COPYRIGHTED source: http://nathistoc.bio.uci.edu/Din oflagellates/DSC_6886b.jpg
[2] Model of Pyrodinium bahamense, a dinoflagellate species, in the American Museum of Natural History Credit: Life’s Little Mysteries Fire water Have you ever seen glowing ocean water, like the bright blue surf pictured in the intro slide? The neon water is brimming with dinoflagellates, single-celled plankton with tails that slosh around together in vast numbers. These creatures have been highlighting Earth’s coastlines for 1.2 billion years, and for the past few millennia, they’ve puzzled humans, who used to attribute the glow of some ocean water to magic or the gods.Dinoflagellates still puzzle us; we know how they glow, but not why. They might have evolved bioluminescence as a way of frightening predators, or to reveal those predators’ locations by flashing when touched. Alternatively, their bioluminescence may just be a fancy way of ridding themselves of oxygen radicals (because the chemical reaction requires oxygen). Whatever the answer, they certainly make for a nice holiday in the Bahamas. UNKNOWN source: http://www.lifeslittlemysteries. com/images/i/1651/original/dinoflagellat e.jpg | |
|
1,080,000,000 YBN | 87) The Excavates Discicristates {DiSKIKriSTATS}; the ancestor of protists which have mitochondria with discoidal shaped cristae (includes euglenids, leishmanias {lEsmaNEuZ}, trypanosomes {TriPaNiSOMZ}, and acrasid {oKrASiD} slime molds). |
[1] euglena source: http://www.fcps.k12.va.us/Stratf ordLandingES/Ecology/mpages/euglena.htm
[2] euglena source: http://protist.i.hosei.ac.jp/PDB /Images/Mastigophora/Euglena/genus1L.jpg | |
|
1,080,000,000 YBN | 97) A eukaryote eye evolves; the first three-dimensional response to light. The earliest eye probably evolves from a plastid. The first proto eye is a light sensitive area in a unicellular eukaryote. Eukaryotes are the first organisms to evolve the ability to follow light direction in three dimensions in open water. |
[1] Adapted from: Euglena is a photosynthetic euglenoid with at least 150 described species. The cells are cylindrical with a rounded anterior and tapered posterior. The chloroplasts are well-developed, bright green, and sometimes have pyrenoids. ... Euglena is a photosynthetic euglenoid with at least 150 described species. The cells are cylindrical with a rounded anterior and tapered posterior. The chloroplasts are well-developed, bright green, and sometimes have pyrenoids. They are often discoidal in shape but can also be ovate, lobate, elongate, U-shaped, or ribbon-shaped. Some researchers use the structure and position of the chloroplasts to divide the group into three subgenera. Even though they are able to photosynthesize, Euglena cells also have a phagotrophic ingestion apparatus. Euglena has one long, protruding flagellum and a shorter flagellum that is not usually visible. The euglenoids can glide and swim using their flagella, or can ooze along a substrate with an undulating, shape-changing, contraction motion called metaboly. The cytoplasm of Euglena and other euglenoids contains many paramylon starch storage granules. The euglenoid cells are covered by a pellicle composed of ribbonlike, woven strips of proteinaceous material that cover the cell in a helical arrangement from apex to posterior. Freshwater euglenoids have a contractile vacuole. Euglenoids sense light using a red pigmented eyespot or stigma and the paraflagellar body located at the base of the emergent flagella. The cytoplasm of Euglena and other euglenoids contains many paramylon starch storage granules. The euglenoid cells are covered by a pellicle composed of ribbonlike, woven strips of proteinaceous material that cover the cell in a helical arrangement from apex to posterior. Freshwater euglenoids have a contractile vacuole. Euglenoids sense light using a red pigmented eyespot or stigma and the paraflagellar body located at the base of the emergent flagella. UNKNOWN source: http://silicasecchidisk.conncoll .edu/Pics/Other%20Algae/Other_jpegs/Eugl ena_Key225.jpg
[2] Figure 1. The distribution of three-dimensional phototaxis in the tree of eukaryotes. Red arrows indicate the likely point of origin of phototaxis in a given group. Question marks indicate uncertainties regarding independent or common origin. Figure 1 from: Jékely, Gáspár. ''Evolution of phototaxis.'' Philosophical Transactions of the Royal Society B: Biological Sciences 364 (October 2009): 2795–2808. http://rstb.royalsocietypu blishing.org/content/364/1531/2795.short COPYRIGHTED source: http://rstb.royalsocietypublishi ng.org/content/364/1531/2795/F1.large.jp g | |
|
1,050,000,000 YBN | 169) The Protists Stramenopiles {STro-meN-o-Pi-lEZ} (also called Heterokonts) evolve (ancestor of all brown algae, golden algae, diatoms, and oomycota {Ou-mI-KO-Tu)). |
[1] Phylum Stramenopiles COPYRIGHTED source: Brusca and Brusca, "Invertebrates", Second Edition, 2003, p153-155.
[2] S. Blair Hedges and Sudhir Kumar, ''The TimeTree of Life'', 2009, p117-118. http://www.timetree.org/book. php COPYRIGHTED source: http://www.timetree.org/book.php | |
|
1,000,000,000 YBN | 324) The Protists Mesomycetozoea {me-ZO-mI-SE-TO-ZO-u} evolve (also called DRIPS). |
[1] Ichthyophonus, a fungus-like protistan that occurs in high prevalence in Pacific Ocean perch (Sebastes aultus) and yellowtail rockfish (Sebastes flavedus). Note the parasite forms branching hyphae-like structures. Ichthyophonus hoferi has caused massive mortalities in herring in the Atlantic ocean, and has recently been reported to cause disease in wild Pacific herring from Washington through Alaska. COPYRIGHTED EDU source: http://oregonstate.edu/dept/salm on/projects/images/16Ichthyophonus.jpg
[2] Microscopic appearence of the organism is dependent on its stage of development. The stages include (1) spore at ''resting'' stage, (2) germinating spore, (3) hyphal stage. It is believed that there are two forms of Ichthyophonus, both belonging to one genus. One of them is known as the ''salmon'' form, occuring in freshwater and cold-preferring sea fishes: this form is characterized by its ability to produce long tubulose germ hyphae. The other is called the ''aquarium fish'' form, typical of the tropical freshwater fishes. This form is completely devoid of hyphae. Developmental cycle of Ichthyophonus hoferi: 1-5 - development of ''daughter'' spores, 7-11 - development of resting spore from the ''daughter'' spore, 12-19 - development of resting spore by fragmentation. COPYRIGHTED source: http://www.fao.org/docrep/field/ 003/AC160E/AC160E02.htm | |
|
985,000,000 YBN | 309) The Protist Phylum Oomycota {Ou-mI-KO-Tu} evolves (ancestor of the Oomycetes; water molds). |
[1] Figure 2 from: Sandra L. Baldauf, A. J. Roger, I. Wenk-Siefert, W. F. Doolittle, ''A Kingdom-Level Phylogeny of Eukaryotes Based on Combined Protein Data'', Science, Vol 290, num 5493, p 972, (2000). http://www.sciencemag.org/content/290/ 5493/972.full Figure 2 Single-gene phylogenies support subsets of the combined protein tree. (A) A summary of the tree in Fig. 1is shown with supergroups indicated beside brackets to the right. Multi-taxon represented clusters are given as triangles, with height proportional to number of taxa and width proportional to averaged overall branch length (1) compensated for missing data (47). (B) Published support for the numbered nodes in (A) is shown for commonly used molecular phylogenetic markers grouped as (a) ribosomal RNAs, (b) proteins not used in the current analysis, (c) proteins used in the current analysis, and (d) the combined data (Fig. 1). These markers are, from left to right, SSU [SSU rRNA (1–4)], LSU [LSU rRNA (19)], LSU+SSU [combined LSU and SSU rRNA (48)], EF-2 (10), V/A-ATPases [vacuolar ATPases (49)], HSP70-cy [cytosolic 70-kD heat shock protein (50)], mito [combined mitochondrial proteins (51)], RPB1 (52), actin (8, 16, 53), α-tubulin (8, 54), β-tubulin (8, 54), EF-1α (15, 20), and combined (Fig. 1). Rejected nodes are indicated in pink and accepted nodes in green, with checked circles indicating BP < 70% and solid circles indicating BP > 70%. COPYRIGHTED source: http://www.sciencemag.org/conten t/290/5493/972/F2.large.jpg
[2] Fig. 1. A consensus phylogeny of eukaryotes. The vast majority of characterized eukaryotes, with the notable exception of major subgroups of amoebae, can now be assigned to one of eight major groups. Opisthokonts (basal flagellum) have a single basal flagellum on reproductive cells and flat mitochondrial cristae (most eukaryotes have tubular ones). Eukaryotic photosynthesis originated in Plants; theirs are the only plastids with just two outer membranes. Heterokonts (different flagellae) have a unique flagellum decorated with hollow tripartite hairs (stramenopiles) and, usually, a second plain one. Cercozoans are amoebae with filose pseudopodia, often living with in tests (hard outer shells), some very elaborate (foraminiferans). Amoebozoa are mostly naked amoebae (lacking tests), often with lobose pseudopodia for at least part of their life cycle. Alveolates have systems of cortical alveoli directly beneath their plasma membranes. Discicristates have discoid mitochondrial cristae and, in some cases, a deep (excavated) ventral feeding groove. Amitochondrial excavates lack substantial molecular phylogenetic support, but most have an excavated ventral feeding groove, and all lack mitochondria. The tree shown is based on a consensus of molecular (1-4) and ultrastructural (16, 17) data and includes a rough indication of new ciPCR ''taxa'' (broken black lines) (7-11). An asterisk preceding the taxon name indicates probable paraphyletic group COPYRIGHTED source: http://www.sciencemag.org/cgi/co ntent/full/300/5626/1703 | |
|
900,000,000 YBN | 6281) The Protists Rhizaria {rI-ZaR-E-u} evolve (ancestor of all Radiolaria, Foraminifera and Cercozoa). |
[1] Figure : Maximum likelihood phylogeny of Rhizaria inferred from SSU rRNA gene sequences using the GTR+G+I model of evolution. UNKNOWN source: http://www.unige.ch/sciences/bio logie/biani/msg/Amoeboids/Rhizaria_large .jpg
[2] Figure 1 from: Keeling, Patrick J. et al. “The tree of eukaryotes.” Trends in Ecology & Evolution 20.12 (2005): 670-676. http://www.sciencedirect.com/s cience/article/pii/S0169534705003046 source: http://www.sciencedirect.com/cac he/MiamiImageURL/1-s2.0-S016953470500304 6-gr1.jpg/0?wchp=dGLbVBA-zSkWz | |
|
850,000,000 YBN | 224) The Fungi "Zygomycota" evolves (ancestor of the bread molds, and pin molds). |
[1] Figure 2. Zygomycota A: sporangia of Mucor sp. B: whorl of sporangia of Absidia sp. C: zygospore of Zygorhynchus sp. D: sporangiophore and sporangiola of Cunninghamella sp. source: http://www.botany.utoronto.ca/Re searchLabs/MallochLab/Malloch/Moulds/Cla ssification.html
[2] Figure 3. Syncephalis, a member of the Zygomycota parasitic on other Zygomycota source: http://www.botany.utoronto.ca/Re searchLabs/MallochLab/Malloch/Moulds/Cla ssification.html | |
|
767,000,000 YBN | 312) The Protist Phylum "Ciliophora" {SiL-E-oF-R-u} evolves (the "Ciliates") (ancestor of the paramecium). |
[1] Paramecium protozoan, SEM C001/0068 Rights Managed Credit: STEVE GSCHMEISSNER/SCIENCE PHOTO LIBRARY Caption: Paramecium protozoan, coloured scanning electron micrograph (SEM). Paramecia are a group of unicellular ciliate protozoa. They inhabit fresh water, and feed mainly on bacteria and smaller protozoa. Paramecia range from about 50 to 350 micrometres in length, depending on species. Simple cilia, which cover the body, are moved in a synchronous motion to allow the cell to move. Magnification: x825 when printed at 10 centimetres wide. COPYRIGHTED source: http://www.nonlocal.com/hbar/par amecium.gif
[2] Summary Description English: Scanning electron microscope view of Oxytricha trifallax Español: Imagen de microscopía electrónica de barrido de Oxytricha trifallax Date Unknown date Source http://www.genome.gov/I mages/press_photos/highres/85-300.jpg Author Unknown Permission (Reusin g this file) See below. PD [1] Fig. 1. A consensus phylogeny of eukaryotes. The vast majority of characterized eukaryotes, with the notable exception of major subgroups of amoebae, can now be assigned to one of eight major groups. Opisthokonts (basal flagellum) have a single basal flagellum on reproductive cells and flat mitochondrial cristae (most eukaryotes have tubular ones). Eukaryotic photosynthesis originated in Plants; theirs are the only plastids with just two outer membranes. Heterokonts (different flagellae) have a unique flagellum decorated with hollow tripartite hairs (stramenopiles) and, usually, a second plain one. Cercozoans are amoebae with filose pseudopodia, often living with in tests (hard outer shells), some very elaborate (foraminiferans). Amoebozoa are mostly naked amoebae (lacking tests), often with lobose pseudopodia for at least part of their life cycle. Alveolates have systems of cortical alveoli directly beneath their plasma membranes. Discicristates have discoid mitochondrial cristae and, in some cases, a deep (excavated) ventral feeding groove. Amitochondrial excavates lack substantial molecular phylogenetic support, but most have an excavated ventral feeding groove, and all lack mitochondria. The tree shown is based on a consensus of molecular (1-4) and ultrastructural (16, 17) data and includes a rough indication of new ciPCR ''taxa'' (broken black lines) (7-11). An asterisk preceding the taxon name indicates probable paraphyletic group COPYRIGHTED source: http://upload.wikimedia.org/wiki pedia/commons/thumb/6/6e/Oxytricha_trifa llax.jpg/1024px-Oxytricha_trifallax.jpg | |
|
767,000,000 YBN | 314) The Protist Phylum "Apicomplexa" {a-PE-KoM-PleK-Su} evolves (includes Malaria and Toxoplasmosis). |
[1] Description A thin-film Giemsa stained micrograph of ring-forms, and gametocytes of Plasmodium falciparum. From http://phil.cdc.gov/phil/home.asp Date 2006-11-16 (original upload date) Source Originally from en.wikipedia; description page is/was here. Author Original uploader was TimVickers at en.wikipedia Permission (Reusing this file) PD source: http://upload.wikimedia.org/wiki pedia/commons/3/3c/Plasmodium.jpg
[2] Fig. 1. A consensus phylogeny of eukaryotes. The vast majority of characterized eukaryotes, with the notable exception of major subgroups of amoebae, can now be assigned to one of eight major groups. Opisthokonts (basal flagellum) have a single basal flagellum on reproductive cells and flat mitochondrial cristae (most eukaryotes have tubular ones). Eukaryotic photosynthesis originated in Plants; theirs are the only plastids with just two outer membranes. Heterokonts (different flagellae) have a unique flagellum decorated with hollow tripartite hairs (stramenopiles) and, usually, a second plain one. Cercozoans are amoebae with filose pseudopodia, often living with in tests (hard outer shells), some very elaborate (foraminiferans). Amoebozoa are mostly naked amoebae (lacking tests), often with lobose pseudopodia for at least part of their life cycle. Alveolates have systems of cortical alveoli directly beneath their plasma membranes. Discicristates have discoid mitochondrial cristae and, in some cases, a deep (excavated) ventral feeding groove. Amitochondrial excavates lack substantial molecular phylogenetic support, but most have an excavated ventral feeding groove, and all lack mitochondria. The tree shown is based on a consensus of molecular (1-4) and ultrastructural (16, 17) data and includes a rough indication of new ciPCR ''taxa'' (broken black lines) (7-11). An asterisk preceding the taxon name indicates probable paraphyletic group COPYRIGHTED source: http://www.sciencemag.org/cgi/co ntent/full/300/5626/1703 | |
|
680,000,000 YBN | 326) The Protists "Choanoflagellates" {KO-e-nO-FlaJ-e-lATS} evolve. Choanoflag ellates are the closest relatives to the animals and may be direct ancestors of sponges. There are about 140 species of choanoflagellates. Some are free-swimming, propelling themselves with a flagellum. Others are attached by a stalk, sometimes with several together in a colony. |
[1] Choanoflagellate single cell (thecate) UNKNOWN source: http://behance.vo.llnwd.net/prof iles22/483113/projects/1558429/6ea555ab5 457e21432def0f2e6b83fe3.jpg
[2] Salpingoeca: Cells solitary or colonial with a distinct and firm sheath or theca usually as a cup either sessile or with a pedicel; theca colourless or amber; contractile vacuoles posterior in freshwater specie; in freshwater, brackish, and marine habitats. Record information: Salpingoeca (sal-ping-go-eek-a), a collar flagellate (choanoflagellate) - all of which have a single anterior flagellum surrounded by a collar of very fine pseudopodia (in cross-section the collar seems like two arms, one on either side of the flagellum). The flagellum beats drawing water through the collar and bacteria and other small particles are trapped and then ingested. Believed to be the source group of the sponges and the metazoa. Salpingoeca has an organic lorica. Phase contrast. This picture was taken by David Patterson, Linda Amaral Zettler and Virginia Edgcomb of material from the salt marsh at Little Sippewissett (Massachusetts, USA) in Autumn, 2000 and in Spring and summer, 2001. NONCOMMERCIAL USE source: http://microscope.mbl.edu/script s/microscope.php?func=imgDetail&imageID= 746 | |
|
670,000,000 YBN | 286) Multicellularity evolves in a free moving Protist. This allows larger free moving organisms to evolve. This multicellularity is thought to be independently evolved, and not related to the earlier filamentous multicellularity of prokaryotes like cyanobacteria, and eukaryotes like algae. |
[1] Sponge showing several choanocyte chambers UNKNOWN source: http://behance.vo.llnwd.net/prof iles22/483113/projects/1558429/43a2a4c7e 127f66b7090ed679a8da30a.jpg
[2] Combination of: Saepicula and Sphaeroeca NONCOMMERCIAL USE source: http://microscope.mbl.edu/script s/microscope.php?func=imgDetail&imageID= 3229 | |
|
670,000,000 YBN | 297) The diplontic life cycle evolves; this organism is predominantly diploid, mitosis in the haploid phase does not occur. All animals are diplontic, and descend from this multicellular organism. |
[1] Gametic Meiosis. GNU source: http://en.wikipedia.org/wiki/Ima ge:Gametic_meiosis.png
[2] Gametic Meiosis. GNU source: http://en.wikipedia.org/wiki/Ima ge:Gametic_meiosis.png | |
|
660,000,000 YBN | 81) The first animal and first metazoan, the sponge evolves. This begins the Animal Kingdom, and the Phylum Porifera; the sponges. There are only three major kinds of metazoans: sponges, cnidarians, and bilaterians. The word "porifera" means "pore bearing" in Latin, and water continuously flows through the pores in sponges. Metazoans are multicellular and have differentiation (their cells perform different functions). Sponges have cells that form a body wall, cells that secrete the skeleton, contractile {KunTraKTL} cells, cells that digest food, and other kinds of cell types. All sponge cells are totipotent and so are capable of regrowing a new sponge. Sponges have two layers, each a single cell thick. The outer surface is called the pinacoderm {PiN-o-KO-DRM} and is made of cells called pinacocytes {PiN-o-KO-SITS}. On the inner surface is the choanoderm {KOenO-DRM or KO-aNo-DRM} which is made of flagellated cells called choanocytes {KOenO-SITS or KO-aNo-SITS}. Between these two thin cellular sheets is the jellylike mesohyl {mASuHIL} Some sponges can live for over 1000 years. |
[1] Summary Description English: Marine sponge. Color adjusted (but not color accurate) underwater photograph taken by Dlloyd using a digital camera at a depth of approximately 100 feet in Cayman. GNU source: http://upload.wikimedia.org/wiki pedia/commons/6/62/SpongeColorCorrect.jp g
[2] source: http://www.museums.org.za/bio/me tazoa.htm | |
|
660,000,000 YBN | 517) The male gonad (testis {TeSTiS} or testicle) evolves in a sponge. In sponges sperm are contained in spermatic cysts, which are choanocyte chambers transformed by the formation of sperm (spermatogenesis), but ova are distributed throughout the mesohyl {mASuHIL} (or middle layer). |
[1] Oocyte (female egg) release from sponge, sperm release from sponge, FIgure from: D. T. Anderson, ''Invertebrate Zoology'', Oxford University Press, Second Edition, 2001. COPYRIGHTED source: D. T. Anderson, "Invertebrate Zoology", Oxford University Press, Second Edition, 2001.
[2] Combination of image from: Brusca and Brusca, ''Invertebrates'', Second Edition, 2003, http://www.oceanicresearch.org/sponges .html and D. T. Anderson, ''Invertebrate Zoology'', Oxford University Press, Second Edition, 2001. COPYRIGHTED source: http://www.museums.org.za/bio/me tazoa.htm | |
|
650,000,000 YBN | 41) Start of the 60 million year (Varanger) Ice Age (650-590 mybn). |
[1] Snowball Earth 600 to 750 million years ago Earth was incased in ice for prolong periods of time and each global glacial event ended under severe greenhouse conditions. This late Precambrian planet-wide glaciation is known as “Snowball Earth” and is an extension on Sturtian- Varangian glaciation. UNKNOWN source: http://geology.fullerton.edu/whe nderson/Fal201L2005/snowballearth/images /snoballearth.jpg
[2] Snowball Earth Begins UNKNOWN source: http://www.gambassa.com/gambassa files/images/images/1310/20090528_snowba ll_earth_v1.jpg | |
|
650,000,000 YBN | 69) Cells that group as tissues that are arranged in layers evolve in metazoans. Unlike the Porifera, in the Placozoa and all later metazoans, cells group as tissues. |
[1] Description This is an example of a ctenophore, Bathocyroe fosteri, which is a mesopelagic species. Date Source Description This is an example of a ctenophore, Bathocyroe fosteri, which is a mesopelagic species. Date Source [1] Author Photo courtesy of Marsh Youngbluth Author Photo courtesy of Marsh Youngbluth PD source: http://upload.wikimedia.org/wiki pedia/commons/2/21/Bathocyroe_fosteri.jp g
[2] Light diffracting along the comb rows of a Mertensia ovum. The right lower portion of the body is regenerating from previous damage. Source: NOAA Photo Gallery/ Photo by Kevin Raskoff PD source: http://upload.wikimedia.org/wiki pedia/commons/4/42/LightRefractsOf_comb- rows_of_ctenophore_Mertensia_ovum.jpg | |
|
650,000,000 YBN | 79) The Metazoan Phylum "Placozoa" evolves. Placozoans look like amoebas but are multicellular. The only known species is Trichoplax adhaerens {TriKOPlaKS aDHEReNZ}. Trichoplax lives in the sea and feeds on single celled organisms, mostly algae. There are only 4 cell types in Trichoplax compared to the more than 200 cell types in humans. Trichoplax has two main cell layers, like a cnidarian or ctenophore. Between these two layers are a few contractile cells that are similar to muscle cells, however placozoans have no muscle or nerve cells. |
[1] Description Trichoplax sp. from Australia in light microscopy Date February 2006 Source Oliver Voigt Author Oliver Voigt CC source: http://upload.wikimedia.org/wiki pedia/commons/c/c3/Trichoplax_mic.jpg
[2] from ediacara of australia source: http://www.ucmp.berkeley.edu/ven dian/dickinsonia.html | |
|
650,000,000 YBN | 223) The Fungi "Chytridiomycota" {KI-TriDEO-mI-KO-Tu) evolves (includes all Chytridiomycetes {KI-TriDEO-mI-SE-TEZ})). The chytrids are primitive fungi and are mostly saprobic (feed on dead species, decomposing chitin and keratin). Many chytrids are aquatic (mostly found in freshwater). | Northern Russia |
[1] Chytrids (Chytridiomycota): The Primitive Fungi These fungi are mostly aquatic, are notable for having a flagella on the cells (a flagella is a tail, somewhat like a tail on a sperm or a pollywog), and are thought to be the most primitive type of fungi. actual photo comes from: http://www.csupomona.edu/~jcclark /classes/bot125/resource/graphics/chy_al l_sph.html source: http://www.davidlnelson.md/Cazad ero/Fungi.htm
[2] Chytridiomycota - Blastocladiales - zoospore of Allomyces (phase contrast illumination) X 2000 source: http://www.mycolog.com/chapter2b .htm |
|
640,000,000 YBN | 83) The first nerve cell (or neuron), and nervous system evolves in the ancestor of the Ctenophores and Cnidarians. This leads to the first ganglion and brain. This is the earliest touch and sound detection, and memory. As time continues in the evolution of the metazoans, the number of neurons increases while the size of neurons decreases, just like transistors as computers improve. |
[1] English: Drawing of Purkinje cells (A) and granule cells (B) from pigeon cerebellum by Santiago Ramón y Cajal, 1899; Instituto Santiago Ramón y Cajal, Madrid, Spain. PD source: http://upload.wikimedia.org/wiki pedia/commons/1/15/PurkinjeCell.jpg
[2] figure from: D. T. Anderson, ''Invertebrate Zoology'', Oxford University Press, Second Edition, 2001, p39. COPYRIGHTED source: D. T. Anderson, "Invertebrate Zoology", Oxford University Press, Second Edition, 2001, p39. | |
|
640,000,000 YBN | 96) Muscle cells evolve in the ancestor of the Ctenophores and Cnidarians. Both the earliest known muscle and nerve cells are found in Ctenophores and Cnidarians. |
[1] Figure from: D. T. Anderson, ''Invertebrate Zoology'', Oxford University Press, Second Edition, 2001, p39. COPYRIGHTED source: D. T. Anderson, "Invertebrate Zoology", Oxford University Press, Second Edition, 2001, p39.
[2] Derek E. G. Briggs and Richard A. Fortey, ''Wonderful Strife: Systematics, Stem Groups, and the Phylogenetic Signal of the Cambrian Radiation'', Paleobiology , Vol. 31, No. 2, Supplement. Macroevolution: Diversity, Disparity, Contingency: Essays in Honor of Stephen Jay Gould (Spring, 2005), pp. 94-112 http://www.jstor.org/stable/2548 2671 COPYRIGHTED source: http://www.jstor.org/stable/2548 2671 | |
|
640,000,000 YBN | 225) A closeable mouth evolves in the ancestor of all ctenophores and cnidarians. |
[1] Description This is an example of a ctenophore, Bathocyroe fosteri, which is a mesopelagic species. Date Source Description This is an example of a ctenophore, Bathocyroe fosteri, which is a mesopelagic species. Date Source [1] Author Photo courtesy of Marsh Youngbluth Author Photo courtesy of Marsh Youngbluth PD source: http://upload.wikimedia.org/wiki pedia/commons/2/21/Bathocyroe_fosteri.jp g
[2] Light diffracting along the comb rows of a Mertensia ovum. The right lower portion of the body is regenerating from previous damage. Source: NOAA Photo Gallery/ Photo by Kevin Raskoff PD source: http://upload.wikimedia.org/wiki pedia/commons/4/42/LightRefractsOf_comb- rows_of_ctenophore_Mertensia_ovum.jpg | |
|
640,000,000 YBN | 414) The female gonad (the first ovary) evolves in the ancestor of Ctenophores and Cnidarians. |
[1] From: Brusca and Brusca, ''Invertebrates'', Second Edition, 2003. COPYRIGHTED source: Brusca and Brusca, "Invertebrates", Second Edition, 2003
[2] Figure 3.8 Anthozoa. (a) Anemone (Actiniaria), showing the pharynx, mesenteries, mesenterial filamnets and acontia. (b) Structure of a mesenterial filament in transverse section. (c) Scleractinian coral, showing calcareous skeleton and coenenchyme. (d) Gorgonian, showing skeleton made up of a horny axial rod and spicules in the mesogloea (after Pearse et al 1987). (e) Alcyonarian soft coral, showing spicular skeleton in the mesogloea. From: D. T. Anderson, ''Invertebrate Zoology'', Oxford University Press, Second Edition, 2001. COPYRIGHTED source: D. T. Anderson, "Invertebrate Zoology", Oxford University Press, Second Edition, 2001. | |
|
640,000,000 YBN | 523) The animal Phylum Ctenophora {Ti-noF-R-u} evolves (comb jellies). Like the Cnidarians, the Ctenophores are diploblastic; they have two embryonic germ layers- the ectoderm {EKTeDRM} and the endoderm {eNDeDRM} which become the adult epidermis and gastrodermis, respectively. The middle mesenchyme {meSeNKIM}, a watery gelatinous fluid, never produces the complex organs seen in triploblastic Metazoa. The main body cavity of the ctenophores is also the digestive chamber, and they have a simple nerve net. |
[1] Description This is an example of a ctenophore, Bathocyroe fosteri, which is a mesopelagic species. Date Source Description This is an example of a ctenophore, Bathocyroe fosteri, which is a mesopelagic species. Date Source [1] Author Photo courtesy of Marsh Youngbluth Author Photo courtesy of Marsh Youngbluth PD source: http://upload.wikimedia.org/wiki pedia/commons/2/21/Bathocyroe_fosteri.jp g
[2] Light diffracting along the comb rows of a Mertensia ovum. The right lower portion of the body is regenerating from previous damage. Source: NOAA Photo Gallery/ Photo by Kevin Raskoff PD source: http://upload.wikimedia.org/wiki pedia/commons/4/42/LightRefractsOf_comb- rows_of_ctenophore_Mertensia_ovum.jpg | |
|
635,000,000 YBN | 6413) The start of the Ediacaran Period. |
[1] Description English: The 'golden spike' marking the Global Boundary Stratotype Section and Point (GSSP) at the base of the Ediacaran Period Date 16 August 2008 Source Own work Original filename = DSC07914.JPG Author Bahudhara CC source: http://upload.wikimedia.org/wiki pedia/commons/thumb/6/6f/Ediacaran_GSSP_ -_closeup.JPG/1280px-Ediacaran_GSSP_-_cl oseup.JPG
[2] Geologic Time Scale 2009 UNKNOWN source: http://www.geosociety.org/scienc e/timescale/timescl.pdf | |
|
630,000,000 YBN | 82) The Animal Phylum Cnidaria {NIDAREeo} evolves (the ancestor of sea anemones, sea pens, corals, and jellyfish). Cnidaria also evolve the earliest animal eye. Cnidaria are primarily radially symmetrical animals with tentacles, have a single body cavity with only one opening to take in food and to release wastes, and have specialized stinging cells. Cnidarians have two alternate body plans, the polyp and the medusa {miDUSe}. A sea anemone is an example of a polyp: fixed to the ground with mouth on top. A coral is a polyp that secretes a skeleton which it lives inside of. The medusa form is upside down compared to the polyp form, and is free swimming. A jellyfish has a typical medusa form. |
[1] Octocorals Stylatula elongata – White Sea Pen UNKNOWN source: http://pt-lobos.com/cnidarianimg /white_sea_pens.jpg
[2] Sea nettles, Chrysaora quinquecirrha CC source: http://upload.wikimedia.org/wiki pedia/commons/3/36/Sea_nettles.jpg | |
|
600,000,000 YBN | 91) The start of the Ediacaran {EDEoKRiN} soft-bodied invertebrate fossils. The sudden appearance of Ediacaran fossils may relate to the accumulation of free oxygen in the atmosphere and sea, which may permit an oxidative metabolism. Because the Ediacaran animals are soft-bodied, they are infrequently preserved. | Sonora, Mexico|Adelaide, Australia| Lesser Karatau Microcontinent, Kazakhsta |
[1] A general view of the life in the time frame from about 605 to 542 million years ago (the Vendian), is found at this New Zealand site which concentrates on the Ediacaran epoch; it mentions Australian and other geographic localities where the assemblages have been found. The fossil life is represented entirely by creatures with soft parts only. It is suggested that these may be ancestral to later phylla observed at the beginning of the Paleozoic. Below is a chart presenting typical Ediacaran fauna, followed by an artist's depiction of life on the sea floor at that time, and beneath that is a layout of some actual fossils: PD source: http://rst.gsfc.nasa.gov/Sect20/ 800pxlife_in_the_ediacaran_sea.jpg
[2] A more general view of the life in the time frame from about 600+ to 542 million years ago (end of Proterozoic and Precambrian into the oldest Cambrian), known as the Ediacaran or Vendian, is found at this New Zealand site; it mentions Australian and other geographic localities where the assemblages have been found. The fossil life represents entirely creatures with soft parts only and suggestions that these may be ancestral to later phylla observed at the beginning of the Paleozoic. Below is an artist's sketch of some of these creatures: UNKNOWN source: http://www.fas.org/irp/imint/doc s/rst/Sect20/vendintro.jpg |
|
600,000,000 YBN | 107) The Animals Bilaterians evolve (metazoans with two sided symmetry). Thi s is the first triploblastic animal; an animal with a third embryonic layer, the mesoderm {meZuDRM}. This is also the earliest animal brain. In most bilaterians food enters in one end (the mouth) and waste exits at the opposite end (the anus). There is an advantage for sense organs like light, sound, touch, smell, and taste detection to be located on the head near the mouth to help with getting food. The earliest brain (ganglion and memory) develop in a bilaterian worm. This begins the Animal Subkingdom "Bilateria". |
[1] Convoluta pulchra Smith and Bush 1991, a typical mud-inhabiting acoel that feeds on diatoms source: ?
[2] Figure from: Giribet, G. (2008). Assembling the lophotrochozoan (=spiralian) tree of life. Philosophical Transactions of the Royal Society B: Biological Sciences , 363 (1496), 1513-1522. URL http://dx.doi.org/10.1098/rstb.2007.2241 http://rstb.royalsocietypublishing.org /content/363/1496/1513 COPYRIGHTED source: http://rstb.royalsocietypublishi ng.org/content/363/1496/1513 | |
|
600,000,000 YBN | 403) The earliest extant bilaterian: Acoelomorpha (ancestor of acoela flat worms and nemertodermatida). The Acoelomorpha lack a digestive track, anus and coelom. Flatworms have no lungs or gills and breathe through their skin. With no circulating blood, their branched gut presumably transports nutrients to all parts of the body. |
[1] Convoluta pulchra Smith and Bush 1991, a typical mud-inhabiting acoel that feeds on diatoms source: ?
[2] Figure from: Giribet, G. (2008). Assembling the lophotrochozoan (=spiralian) tree of life. Philosophical Transactions of the Royal Society B: Biological Sciences , 363 (1496), 1513-1522. URL http://dx.doi.org/10.1098/rstb.2007.2241 http://rstb.royalsocietypublishing.org /content/363/1496/1513 COPYRIGHTED source: http://rstb.royalsocietypublishi ng.org/content/363/1496/1513 | |
|
600,000,000 YBN | 459) An intestine evolves in a bilaterian. Since the gut of this organism has no anus, undigested food must be regurgitated through the mouth. |
[1] From: D. T. Anderson, ''Invertebrate Zoology'', Oxford University Press, Second Edition, 2001. COPYRIGHTED source: D. T. Anderson, "Invertebrate Zoology", Oxford University Press, Second Edition, 2001.
[2] Convoluta pulchra Smith and Bush 1991, a typical mud-inhabiting acoel that feeds on diatoms source: ? | |
|
600,000,000 YBN | 532) A cylindrical gut, anus, and through-put of food evolves in a bilaterian; found in all bilaterians except Acoelomorpha and Platyhelminthes. |
[1] From: D. T. Anderson, ''Invertebrate Zoology'', Oxford University Press, Second Edition, 2001. COPYRIGHTED source: D. T. Anderson, "Invertebrate Zoology", Oxford University Press, Second Edition, 2001.
[2] Convoluta pulchra Smith and Bush 1991, a typical mud-inhabiting acoel that feeds on diatoms source: ? | |
|
600,000,000 YBN | 593) The genital pore, vagina, and uterus evolve in a bilaterian. |
[1] From: D. T. Anderson, ''Invertebrate Zoology'', Oxford University Press, Second Edition, 2001. COPYRIGHTED source: D. T. Anderson, "Invertebrate Zoology", Oxford University Press, Second Edition, 2001.
[2] Convoluta pulchra Smith and Bush 1991, a typical mud-inhabiting acoel that feeds on diatoms source: ? | |
|
600,000,000 YBN | 660) The penis evolves in a bilaterian. |
[1] From: Brusca and Brusca, ''Invertebrates'', Second Edition, 2003 COPYRIGHTED source: Brusca and Brusca, "Invertebrates", Second Edition, 2003
[2] From: Ruppert, Fox, Barnes, ''Invertebrate Zoology'', 2004. COPYRIGHTED source: Ruppert, Fox, Barnes, "Invertebrate Zoology", 2004. | |
|
590,000,000 YBN | 70) The end of the Varanger Ice Age (650-590 mybn). |
[1] Precambrian Earth from the South Pole 600MYBN UNKNOWN source: http://cpgeosystems.com/gallery. html | |
|
590,000,000 YBN | 95) The coelom (SEleM) evolves in a bilaterian. The coelem is a fluid filled cavity that forms within the mesoderm and exists between the gut and body wall in most triploblastic animals. The advantage of a coelem is that it allows the body wall and gut wall to act independently, and also that other organ systems can be developed in the fluid-filled space. In addition, the fluid in the cavity can act as a deformable skeleton. |
[1] Example of the coleom's from 3 organisms UNKNOWN source: http://4.bp.blogspot.com/_5DLPaU qdg2g/TBBz3rcLDOI/AAAAAAAAAGA/Z34_-_usSc w/s1600/3927715.jpg
[2] From NATURAL HISTORY COLLECTIONS OF THE UNIVERSITY OF EDINBURGH Formation of the coelom or body cavity Acoelomates lack a body cavity. In pseudocoelomates, the coelom is formed from a persistent embryonic cavity. In schizocoelous coelomates, the coelom is formed by splits in the embryonic mesoderm, the middle layer of the body. In enterocoelous coelomates, the coelom forms within pouches of the gut wall. UNKNOWN source: http://www.nhc.ed.ac.uk/images/c ollections/invertebrates/intros/LgCoelom .jpg | |
|
590,000,000 YBN | 98) The first circulatory system evolves; blood vessels, and blood evolve in a bilaterian. The first blood cells. Cnidarians and flatworms are at most two sheets of tissue thick and so allow gas exchange and nutrient distribution by diffusion, but larger animals with thicker tissues require a circulatory system to distribute materials. The circulatory system transports molecules like gases, food, and waste to and from individual cells. |
[1] D. T. Anderson, ''Invertebrate Zoology'', Oxford University Press, Second Edition, 2001 AND Fig 11.1G from: Brusca and Brusca, ''Invertebrates'', 2003, p320. COPYRIGHTED source: D. T. Anderson, "Invertebrate Zoology", Oxford University Press, Second Edition, 2001Brusca and Brusca, "Invertebrates", 2003, p320.
[2] From: D. T. Anderson, ''Invertebrate Zoology'', Oxford University Press, Second Edition, 2001 COPYRIGHTED source: D. T. Anderson, "Invertebrate Zoology", Oxford University Press, Second Edition, 2001 | |
|
580,000,000 YBN | 93) The Bilaterians Protostomes evolve. The ancestor of all Ecdysozoa {eK-DiS-u-ZOu} and Lophotrochozoa {LuFoTroKoZOu}. The difference between protostomes and deutrostomes arises during embryonic development. In protostomes, the first indentation of the gastrula (an early stage of the embryo) develops into the mouth and the second indentation develops into the anus. The reverse is true for the deuterostomes. |
[1] English: This diagram is showing the difference of the two major types of coelomates: the protostomes (molluscs, annelids, arthropods, ...) and deuterostomes (echinoderms, vertebrates, ...). These groups differ in several characteristics of early development; In deuterostomes blastula devisions is called ''radial cleavage'' because it occurs parallel or perpendicular to the major polar axis. In protostomes the cleavage is called ''spirale'' because division planes are oriented obliquely to the polar major axis. During gastrulation, protostomes embryos' mouth was given first by the blastopore while the anus was formed later and vis versa for the deuterostomes. As examples : Squids are protostomes. Sea urchins are deuterostomes. Date 14 October 2009 Source Own work Author WYassineMrabetTalk✉ CC source: http://upload.wikimedia.org/wiki pedia/commons/thumb/6/65/Protovsdeuteros tomes.svg/1000px-Protovsdeuterostomes.sv g.png
[2] English: This diagram is showing the difference of the two major types of coelomates: the protostomes (molluscs, annelids, arthropods, ...) and deuterostomes (echinoderms, vertebrates, ...). These groups differ in several characteristics of early development; In deuterostomes blastula devisions is called ''radial cleavage'' because it occurs parallel or perpendicular to the major polar axis. In protostomes the cleavage is called ''spirale'' because division planes are oriented obliquely to the polar major axis. During gastrulation, protostomes embryos' mouth was given first by the blastopore while the anus was formed later and vis versa for the deuterostomes. As examples : Squids are protostomes. Sea urchins are deuterostomes. Date 14 October 2009 Source Own work Author WYassineMrabetTalk✉ CC source: http://upload.wikimedia.org/wiki pedia/commons/thumb/6/65/Protovsdeuteros tomes.svg/1000px-Protovsdeuterostomes.sv g.png | |
|
580,000,000 YBN | 105) The Bilaterians Deuterostomes evolve; the ancestor of all Echinoderms (iKIniDRMS }, Hemichordates, and Chordates. |
[1] English: This diagram is showing the difference of the two major types of coelomates: the protostomes (molluscs, annelids, arthropods, ...) and deuterostomes (echinoderms, vertebrates, ...). These groups differ in several characteristics of early development; In deuterostomes blastula devisions is called ''radial cleavage'' because it occurs parallel or perpendicular to the major polar axis. In protostomes the cleavage is called ''spirale'' because division planes are oriented obliquely to the polar major axis. During gastrulation, protostomes embryos' mouth was given first by the blastopore while the anus was formed later and vis versa for the deuterostomes. As examples : Squids are protostomes. Sea urchins are deuterostomes. Date 14 October 2009 Source Own work Author WYassineMrabetTalk✉ CC source: http://upload.wikimedia.org/wiki pedia/commons/thumb/6/65/Protovsdeuteros tomes.svg/1000px-Protovsdeuterostomes.sv g.png
[2] English: This diagram is showing the difference of the two major types of coelomates: the protostomes (molluscs, annelids, arthropods, ...) and deuterostomes (echinoderms, vertebrates, ...). These groups differ in several characteristics of early development; In deuterostomes blastula devisions is called ''radial cleavage'' because it occurs parallel or perpendicular to the major polar axis. In protostomes the cleavage is called ''spirale'' because division planes are oriented obliquely to the polar major axis. During gastrulation, protostomes embryos' mouth was given first by the blastopore while the anus was formed later and vis versa for the deuterostomes. As examples : Squids are protostomes. Sea urchins are deuterostomes. Date 14 October 2009 Source Own work Author WYassineMrabetTalk✉ CC source: http://upload.wikimedia.org/wiki pedia/commons/thumb/6/65/Protovsdeuteros tomes.svg/1000px-Protovsdeuterostomes.sv g.png | |
|
580,000,000 YBN | 131) The first shell (or skeleton) evolves. The first known shell belongs to a group of ciliates called tintinnids. Skeletons evolve independently in different groups of organisms. | (Doushantuo Formation) Beidoushan, Guizhou Province, South China |
[1] Figure 1 from: Li, C.-W.; et al. (2007). ''Ciliated protozoans from the Precambrian Doushantuo Formation, Wengan, South China''. Geological Society, London, Special Publications 286: 151–156. doi:10.1144/SP286.11. http://dx.doi.org /10.1144/SP286.11 {Ciliates_Fossils_Precambrian_Li_580my bn.pdf} COPYRIGHTED source: http://dx.doi.org/10.1144/SP286. 11
[2] Figure 1 from: Li, C.-W.; et al. (2007). ''Ciliated protozoans from the Precambrian Doushantuo Formation, Wengan, South China''. Geological Society, London, Special Publications 286: 151–156. doi:10.1144/SP286.11. http://dx.doi.org /10.1144/SP286.11 {Ciliates_Fossils_Precambrian_Li_580my bn.pdf} COPYRIGHTED source: http://dx.doi.org/10.1144/SP286. 11 |
|
570,000,000 YBN | 311) The Bilaterians Chaetognatha {KE-ToG-nutu} evolve (Arrow Worms). The earliest teeth evolve. Animals start to eat other animals. The evolution of teeth and animal predation starts an "arms race" that rapidly transforms ecosystems around the Earth. Teeth and shells evolve as advantages to survival. |
[1] Chaetognatha UNKNOWN source: http://content5.eol.org/content/ 2010/08/09/03/74200_large.jpg
[2] Description Chatognath Spadella cephaloptera Date Unkown Source Own work Author Zatelmar Permission (Reusing this file) See below. GNU source: http://upload.wikimedia.org/wiki pedia/commons/8/8e/Chaetoblack.png | |
|
565,000,000 YBN | 345) The Deuterostome Phylum Hemichordata evolves; The "Hemichordates", the ancestor of pterobranchs {TARuBrANKS} and acorn worms). Adult Pterobranchs are sessile, fastening to solid structures, but the younger (or larval) form is free swimming, and is thought to have retained this form before evolving into tunicates and then the first fish. |
[1] Description Eichelwurm, Exemplar aus der Sammlung des Institutes für Zoologie, FU Berlin. GNU FDL Date Source Foto: de:Benutzer:Necrophorus Author User Necrophorus on de.wikipedia Permission (Reusing this file) Released under the GNU Free Documentation License. GNU source: http://upload.wikimedia.org/wiki pedia/commons/thumb/7/72/Eichelwurm.jpg/ 1024px-Eichelwurm.jpg
[2] Pterobranchs Resembling slugs with hairy, branching tentacles, Pterobranchs filter food from the water and form colonies of “clones,” much like coral polyps, often secreting a network of hard tubing. Individual zooids can crawl about freely within the colony, but are connected to one another by thin “cables,” quickly retracting if disturbed. What makes the Pterobranchs even stranger than corals is that these slimy, slithering weirdos are “hemichordates,” closer to us vertebrates than to invertebrates like worms and jellyfish. Read more: http://www.toptenz.net/top-10-colonial-o rganisms.php#ixzz1lJRtH61S COPYRIGHTED source: http://www.toptenz.net/wp-conten t/uploads/2011/10/Pterobranch-colonial-o rganisms.jpg | |
|
565,000,000 YBN | 347) The Deuterostome Phylum Chordata evolves. Chordates are a very large group that include all tunicates {TUNiKiTS}, fishes, amphibians, reptiles, mammals, and birds. Chordates get their name from the notochord {nOTe-KORD}, the cartilage rod that runs along the back of the animal, in the embryo if not in the adult. The ancestor of all chordates evolves "upside-down": unlike earlier invertebrates who have a ventral nerve cord (near the belly) and a dorsal heart (near the back), this ancestor and all later vertebrates have a dorsal nerve cord and a ventral heart. |
[1] from adelaide, australia UNKNOWN source: http://news.bbc.co.uk/1/hi/sci/t ech/3208583.stm
[2] [t Note that this is a vertebrate - not a pre-vertebrate chordate] Portion of figure from: D.-G. Shu, S. Conway Morris, J. Han, Z.-F. Zhang, K. Yasui, P. Janvier, L. Chen, X.-L. Zhang, J.-N. Liu, Y. Li and H.-Q. Liu, ''Head and backbone of the Early Cambrian vertebrate Haikouichthys'', Nature 421, 526-529(30 January 2003) http://www.nature.com/nature/jour nal/v421/n6922/full/nature01264.html CO PYRIGHTED source: https://nature.com/journal/v421/ n6922/images/nature01264-f1.2.jpg | |
|
565,000,000 YBN | 348) The earliest extant chordate: Tunicates {TUNiKiTS} evolve (also called sea squirts). |
[1] Description Clavelina moluccensis, the bluebell tunicate English: Tunicate colony. (Clavelina moluccensis) Date 04/17/05 Source Own work Author Nhobgood CC source: http://upload.wikimedia.org/wiki pedia/commons/9/98/Bluebell_tunicates_Ni ck_Hobgood.jpg
[2] Timeline of phylogeny of animals, figure 6 from: S. Blair Hedges, ''The origin and evolution of model organisms'', Nature Reviews Genetics 3, 838-849 (November 2002) http://www.nature.com/nrg/journal /v3/n11/full/nrg929.html {Hedges_2002.p df} a) The relationships and divergence times (millions of years ago (Mya) plusminus one standard error) of selected model animals are shown, based on recent multigene and multiprotein studies51, 61, 84. The fossil divergence time of birds and mammals (310 Mya) was used to calibrate the molecular clock. Branch lengths are not proportional to time. b ) The relationships and numbers of living species, from a diversity of sources in most of the main groups. COPYRIGHTED source: http://www.nature.com/nrg/journa l/v3/n11/images/nrg929-f6.jpg | |
|
560,000,000 YBN | 117) The earliest animal shell (or skeleton) evolves. This is the earliest evidence of animals eating other animals (predation). This begins the appearance of small shelly fossils and deep burrows correlated with a decline in stromatolites, possibly from feeding. The earliest animal shells are made by tiny organisms with simple tubelike skeletons, such as Cloudina and Sinotubulites in addition to sponge skeleton fossils. The shell of Cloudina is made of Calcium carbonate (CaCO3), and are possibly made by some kind of worm. Predatory bore holes have been found in Cloudina shells. This is the oldest evidence of predation known. | (Ara Formation) Oman|Lijiagou, Ningqiang County, Shaanxi Province |
[1] Cloudina COPYRIGHTED source: http://palaeos.com/proterozoic/n eoproterozoic/ediacaran/images/Cloudina. jpg
[2] Cloudina from: HONG HUA, BRIAN R. PRATT, and LU-YI ZHANG, ''Borings in Cloudina Shells: Complex Predator-Prey Dynamics in the Terminal Neoproterozoic'', PALAIOS, October 2003, v. 18, p. 454-459, doi:10.1669/0883-1351(2003)018<0454:BICSCP>2.0.CO;2 http://palaios.geoscienceworld.org/citmg r?gca=palaios;18/4-5/454 COPYRIGHTED source: http://palaios.geoscienceworld.o rg/content/vol18/issue4-5/images/large/i 0883-1351-018-04-0454-f03.jpeg |
|
560,000,000 YBN | 318) The Protostomes Ecdysozoa {eK-DiS-u-ZOu} evolve. Ecdysozoa are animals that molt (lose their outer skin) as they grow. This is the ancestor of round worms, and arthropods (which includes insects and crustaceans {also known as "shell-fish"}). |
[1] Description English: Life restoration of Ottoia in natural environment with nearby Haplophrentis. Date 11-29-08 Source Own work Author Smokeybjb GNU source: http://upload.wikimedia.org/wiki pedia/commons/1/10/Ottoia_burrowing.jpg
[2] Description en:category:Caenorhabditis elegans Date 2006-09-06 (original upload date) (Original text : 09/05/2006) Source Originally from en.wikipedia; description page is/was here. (Original text : Donated by Zeynep F. Altun) Author Original uploader was Kbradnam at en.wikipedia (Original text : Zeynep F. Altun, Editor of www.wormatlas.org) Permission (Reusing this file) CC-BY-SA-2.5. CC source: http://upload.wikimedia.org/wiki pedia/commons/thumb/c/cc/Adult_Caenorhab ditis_elegans.jpg/1280px-Adult_Caenorhab ditis_elegans.jpg | |
|
560,000,000 YBN | 331) The Protostomes Lophotrochozoa {Lu-Fo-Tro-Ku-ZO-u} evolve. Ancestor of rotifers, phoronids, brachiopods {BrA-KE-O-PoDZ}, entoprocts {eNTuProKS}, bryozoans {BrI-u-ZO-iNZ}, platyhelminthes, gastrotrichs, nemertea, molluscs and annelids. |
[1] A rotifer. The cilia around this rotifer's mouth are unusually long; they reach as far as the strand of spirogyra to the right. 10× objective, 15× eyepiece. The numbered ticks on the scale are 122 µM apart. COPYRIGHTED source: http://www.sciencephoto.com/imag e/121893/530wm/C0058380-Rotifer_SEM-SPL. jpg
[2] Description Clams Date Source Own work Author Marlith CC source: http://upload.wikimedia.org/wiki pedia/commons/8/8f/Clams.JPG | |
|
560,000,000 YBN | 349) The first fish evolves. |
[1] Lancelet (Branchiostoma lanceolatum) Description Branchiostoma lanceolatum (Pallas, 1774) English: Amphioxus from course sandy sediments (600µm) on the Belgian continental shelf. Length: ~22 mm. Geo-location not applicable as the picture was taken in the lab. Français : Branchiostoma lanceolatum, un céphalochordé, récolté dans des sédiments de sable grossier (600µm) sur le Plateau continental belge. Longueur totale: 22 mm environ. Date 1997 Source Own work Author (Hans Hillewaert) CC source: http://upload.wikimedia.org/wiki pedia/commons/4/47/Branchiostoma_lanceol atum.jpg | |
|
560,000,000 YBN | 6290) The earliest extant fish, the Chordates Lancelets {laNSleTS} (also called amphioxus {aMFEoKSiS}). This is also the first liver and kidney. |
[1] Lancelet (Branchiostoma lanceolatum) Description Branchiostoma lanceolatum (Pallas, 1774) English: Amphioxus from course sandy sediments (600µm) on the Belgian continental shelf. Length: ~22 mm. Geo-location not applicable as the picture was taken in the lab. Français : Branchiostoma lanceolatum, un céphalochordé, récolté dans des sédiments de sable grossier (600µm) sur le Plateau continental belge. Longueur totale: 22 mm environ. Date 1997 Source Own work Author (Hans Hillewaert) CC source: http://upload.wikimedia.org/wiki pedia/commons/4/47/Branchiostoma_lanceol atum.jpg
[2] Lancelet COPYRIGHTED source: http://kentsimmons.uwinnipeg.ca/ 16cm05/1116/34-04b-Lancelet.jpg | |
|
550,000,000 YBN | 328) The Ecdysozoa Aschelminthes {aSKHeLmiNtEZ} evolves; the ancestor of the worms nematodes and priapulids. |
[1] Description English: Priapulid worm Priapulus caudatus in a Petry dish. The specimen was found in the intertidal of the Russian coast of the Barents Sea. Русский: Приапулида Priapulus caudatus в чашке Петри. Особь найдена в приливно-отливной зоне на российском побережье Баренцева моря. Date between 2005 and 2007 Source kindly granted by the author Author Dmitry Aristov Permission (Reusing this file) See below. CC source: http://upload.wikimedia.org/wiki pedia/commons/6/62/Priapulus_caudatus.jp g
[2] Giribet, G. (2008). Assembling the lophotrochozoan (=spiralian) tree of life. Philosophical Transactions of the Royal Society B: Biological Sciences , 363 (1496), 1513-1522. URL http://dx.doi.org/10.1098/rstb.2007.2241 http://rstb.royalsocietypublishing.org /content/363/1496/1513 COPYRIGHTED source: http://rstb.royalsocietypublishi ng.org/content/363/1496/1513 | |
|
547,000,000 YBN | 334) The Lophotrochozoa Phylum Brachiopoda {BrAKEoPiDu} evolves (the brachiopods {BrAKEOPoDZ}). The Brachiopods are marine invertebrates that have bivalve dorsal and ventral shells enclosing a pair of tentacled, armlike structures that are used to sweep minute food particles into their mouth. |
[1] Brachiopod UNKNOWN source: http://paleo.cortland.edu/tutori al/Brachiopods/Brachiopod%20Images/lingu la.GIF
[2] Brachiopods (Glottidia Albida) Photographic Print by Richard Herrmann item #: 357011759A UNKNOWN source: http://cache2.artprintimages.com /lrg/38/3813/HHRIF00Z.jpg | |
|
543,000,000 YBN | 101) Segmentation evolves (body parts are repeated serially, for example vertebrae). Some think that segmentation evolved independently in annelid worms, arthropods, and vertebrates. But the universality of Homeobox genes, evolved over a billion years earlier, implies that all segmented species may share a common segmented ancestor. |
[1] Dikinsonia grew to a length of as much as two feet (60 cm), which made it one of the larger complex organisms of the Vendian. It's body is segmented with midline symmetry dividing it's body. Its body may have been denser than modern jellyfish or worms. [Atlas of Prehistoric World, Discovery Books Reconstruction of Dickinsonia, based on images from Atlas of the Prehistoric World, Discovery Channel Books and Kingfisher Illustrated Dinosaur Encyclopedia UNKNOWN source: http://paleontology.edwardtbabin ski.us/vendian/dickinsonia.jpg
[2] Spriggina Spriggina was definitely a predator of the seas of that time. UNKNOWN source: http://www.museum.toulouse.fr/IM G/jpg/spriginna_72dpi_680.jpg | |
|
542,000,000 YBN | 53) The end of the "Precambrian". The end of the Proterozoic and start of the Phanerozoic {FaNReZOiK} Eon. The end of the Neoproterozoic and start of the Paleozoic {PAlEuZOiK} Era, and the end of the Ediacaran and start of the Cambrian Period. |
[1] Geologic Time Scale 2009 UNKNOWN source: http://www.geosociety.org/scienc e/timescale/timescl.pdf
[2] Description English: Global pareconstruction of the Earth in the early Cambrian period 540 million years ago. Deutsch: Globale paläogeografische Rekonstruktion der Erde während des frühen Kambriums vor 540 Millionen Jahren. русский: Глобальная палеогеографическая реконструкция Земли в начале Кембрийского периода 540 миллионов лет тому назад. українська: Глобальная палеогеографічна реконструкція Землі на початку Кембрійського періоду 540 мільйонів років тому назад. Date 23 April 2008 Source http://jan.ucc.nau.edu/~rcb7/mollglobe. html Author Dr. Ron Blakey - http://jan.ucc.nau.edu/~rcb7/ CC source: http://upload.wikimedia.org/wiki pedia/commons/d/d6/EarlyCambrianGlobal.j pg | |
|
542,000,000 YBN | 6297) The Cambrian radiation, (or "Cambrian explosion"), the rapid diversification of multicellular animals between 542 and 530 million years ago that results in the appearance of many (between 20 and 35) of the major phyla of animals. An increase of animals with shells. The Cambrian metazoan radiation may be the result of a major increase in atmospheric oxygen, and animal predation. |
[1] Artist drawing of the bottom of the Cambrian shallow sea floor, showing trilobites (imagine these crawling around on the Cambrian sea floor at Devil's Lake state park 550 m.y. ago!) (above). UNKNOWN source: http://www.geology.wisc.edu/home pages/g100s2/public_html/Geologic_Time/L 3_Cambrian_Life_More.jpg
[2] Description English: Fossil specimen of Opabinia regalis from the Burgess shale on display at the Smithsonian in Washington, DC. This appears to be the exact specimen pictured in Fig. 42 of 'The Crucible of Creation: The Burgess Shale and the Rise of Animals', by Simon Conway Morris, Oxford University Press, 1998. Date 12 April 2009 (original upload date) Source Transferred from en.wikipedia; transferred to Commons by User:FunkMonk using CommonsHelper. Author Original uploader was Jstuby at en.wikipedia PD source: http://upload.wikimedia.org/wiki pedia/commons/5/50/Opabinia_smithsonian. JPG | |
|
540,000,000 YBN | 104) The Lophotrochozoa {Lu-Fo-Tro-Ku-ZO-u} Phylum Platyhelminthes {PlaTEheLmiNtEZ} evolves (flatworms). |
[1] Description English: The flatworm Pseudoceros dimidiatus. North Horn, Osprey Reef, Coral Sea. Date August 9, 2005 Source Flickr Author Richard Ling CC source: http://upload.wikimedia.org/wiki pedia/commons/1/1e/Pseudoceros_dimidiatu s.jpg
[2] Two turbellarians mating by penis fencing. Each has two penises, the white spikes on the undersides of their heads. Description English: Two Individuals of Pseudobiceros bedfordi about to have a Sperm Battle. – Species of the flatworm genus Pseudobiceros are hermaphroditic and have two penises that are used to inject sperm into the partner. P. bedfordi is exceptional in that it applies sperm onto the partner's skin rather than injecting it. Deutsch: Zwei Plattwürmer (Pseudobiceros bedfordi) vor der Begattung. Der doppelte Penis ist bei beiden Individuen gut sichtbar. Date Published: 2004-06-15 Source Whitfield J: Everything You Always Wanted to Know about Sexes. PLoS Biol 2/6/2004: e183. doi:10.1371/journal.pbio.0020183.g001, photo page Author Photo courtesy of Nico Michiels. CC source: http://upload.wikimedia.org/wiki pedia/commons/3/38/Flatworm_sex.png | |
|
540,000,000 YBN | 319) The Protist Phylum "Radiolaria" {rADEOlaREo} (ocean protists, many with silica shells). |
[1] FIG. 2. The tree of life based on molecular, ultrastructural and palaeontological evidence. Contrary to widespread assumptions, the root is among the eubacteria, probably within the double-enveloped Negibacteria, not between eubacteria and archaebacteria (Cavalier-Smith, 2002b); it may lie between Eobacteria and other Negibacteria (Cavalier-Smith, 2002b). The position of the eukaryotic root has been nearly as controversial, but is less hard to establish: it probably lies between unikonts and bikonts (Lang et al., 2002; Stechmann and Cavalier-Smith, 2002, 2003). For clarity the basal eukaryotic kingdom Protozoa is not labelled; it comprises four major groups (alveolates, cabozoa, Amoebozoa and Choanozoa) plus the small bikont phylum Apusozoa of unclear precise position; whether Heliozoa are protozoa as shown or chromists is uncertain (Cavalier-Smith, 2003b). Symbiogenetic cell enslavement occurred four or five times: in the origin of mitochondria and chloroplasts from different negibacteria, of chromalveolates by the enslaving of a red alga (Cavalier-Smith, 1999, 2003; Harper and Keeling, 2003) and in the origin of the green plastids of euglenoid (excavate) and chlorarachnean (cercozoan) algae-a green algal cell was enslaved either by the ancestral cabozoan (arrow) or (less likely) twice independently within excavates and Cercozoa (asterisks) (Cavalier-Smith, 2003a). The upper thumbnail sketch shows membrane topology in the chimaeric cryptophytes (class Cryptophyceae of the phylum Cryptista); in the ancestral chromist the former food vacuole membrane fused with the rough endoplasmic reticulum placing the enslaved cell within its lumen (red) to yield the complex membrane topology shown. The large host nucleus and the tiny nucleomorph are shown in blue, chloroplast green and mitochondrion purple. In chlorarachneans (class Chlorarachnea of phylum Cercozoa) the former food vacuole membrane remained topologically distinct from the ER to become an epiplastid membrane and so did not acquire ribosomes on its surface, but their membrane topology is otherwise similar to the cryptophytes. The other sketches portray the four major kinds of cell in the living world and their membrane topology. The upper ones show the contrasting ancestral microtubular cytoskeleton (ciliary roots, in red) of unikonts (a cone of single microtubules attaching the single centriole to the nucleus, blue) and bikonts (two bands of microtubules attached to the posterior centriole and an anterior fan of microtubules attached to the anterior centriole). The lower ones show the single plasma membrane of unibacteria (posibacteria plus archaebacteria), which were ancestral to eukaryotes and the double envelope of negibacteria, which were ancestral to mitochondria and chloroplasts (which retained the outer membrane, red). source: http://aob.oxfordjournals.org/cg i/content/full/95/1/147/FIG2
[2] Fig. 1. A consensus phylogeny of eukaryotes. The vast majority of characterized eukaryotes, with the notable exception of major subgroups of amoebae, can now be assigned to one of eight major groups. Opisthokonts (basal flagellum) have a single basal flagellum on reproductive cells and flat mitochondrial cristae (most eukaryotes have tubular ones). Eukaryotic photosynthesis originated in Plants; theirs are the only plastids with just two outer membranes. Heterokonts (different flagellae) have a unique flagellum decorated with hollow tripartite hairs (stramenopiles) and, usually, a second plain one. Cercozoans are amoebae with filose pseudopodia, often living with in tests (hard outer shells), some very elaborate (foraminiferans). Amoebozoa are mostly naked amoebae (lacking tests), often with lobose pseudopodia for at least part of their life cycle. Alveolates have systems of cortical alveoli directly beneath their plasma membranes. Discicristates have discoid mitochondrial cristae and, in some cases, a deep (excavated) ventral feeding groove. Amitochondrial excavates lack substantial molecular phylogenetic support, but most have an excavated ventral feeding groove, and all lack mitochondria. The tree shown is based on a consensus of molecular (1-4) and ultrastructural (16, 17) data and includes a rough indication of new ciPCR ''taxa'' (broken black lines) (7-11). An asterisk preceding the taxon name indicates probable paraphyletic group. source: http://www.sciencemag.org/cgi/co ntent/full/300/5626/1703 | |
|
540,000,000 YBN | 321) The Protist Phylum "Foraminifera" {FOraMiniFRu} evolves, (unicellular protists with fine pseudopods that extend from a cytoplasm body encased within a calcium carbonate shell). |
[1] FIG. 2. The tree of life based on molecular, ultrastructural and palaeontological evidence. Contrary to widespread assumptions, the root is among the eubacteria, probably within the double-enveloped Negibacteria, not between eubacteria and archaebacteria (Cavalier-Smith, 2002b); it may lie between Eobacteria and other Negibacteria (Cavalier-Smith, 2002b). The position of the eukaryotic root has been nearly as controversial, but is less hard to establish: it probably lies between unikonts and bikonts (Lang et al., 2002; Stechmann and Cavalier-Smith, 2002, 2003). For clarity the basal eukaryotic kingdom Protozoa is not labelled; it comprises four major groups (alveolates, cabozoa, Amoebozoa and Choanozoa) plus the small bikont phylum Apusozoa of unclear precise position; whether Heliozoa are protozoa as shown or chromists is uncertain (Cavalier-Smith, 2003b). Symbiogenetic cell enslavement occurred four or five times: in the origin of mitochondria and chloroplasts from different negibacteria, of chromalveolates by the enslaving of a red alga (Cavalier-Smith, 1999, 2003; Harper and Keeling, 2003) and in the origin of the green plastids of euglenoid (excavate) and chlorarachnean (cercozoan) algae-a green algal cell was enslaved either by the ancestral cabozoan (arrow) or (less likely) twice independently within excavates and Cercozoa (asterisks) (Cavalier-Smith, 2003a). The upper thumbnail sketch shows membrane topology in the chimaeric cryptophytes (class Cryptophyceae of the phylum Cryptista); in the ancestral chromist the former food vacuole membrane fused with the rough endoplasmic reticulum placing the enslaved cell within its lumen (red) to yield the complex membrane topology shown. The large host nucleus and the tiny nucleomorph are shown in blue, chloroplast green and mitochondrion purple. In chlorarachneans (class Chlorarachnea of phylum Cercozoa) the former food vacuole membrane remained topologically distinct from the ER to become an epiplastid membrane and so did not acquire ribosomes on its surface, but their membrane topology is otherwise similar to the cryptophytes. The other sketches portray the four major kinds of cell in the living world and their membrane topology. The upper ones show the contrasting ancestral microtubular cytoskeleton (ciliary roots, in red) of unikonts (a cone of single microtubules attaching the single centriole to the nucleus, blue) and bikonts (two bands of microtubules attached to the posterior centriole and an anterior fan of microtubules attached to the anterior centriole). The lower ones show the single plasma membrane of unibacteria (posibacteria plus archaebacteria), which were ancestral to eukaryotes and the double envelope of negibacteria, which were ancestral to mitochondria and chloroplasts (which retained the outer membrane, red). source: http://aob.oxfordjournals.org/cg i/content/full/95/1/147/FIG2
[2] Fig. 1. A consensus phylogeny of eukaryotes. The vast majority of characterized eukaryotes, with the notable exception of major subgroups of amoebae, can now be assigned to one of eight major groups. Opisthokonts (basal flagellum) have a single basal flagellum on reproductive cells and flat mitochondrial cristae (most eukaryotes have tubular ones). Eukaryotic photosynthesis originated in Plants; theirs are the only plastids with just two outer membranes. Heterokonts (different flagellae) have a unique flagellum decorated with hollow tripartite hairs (stramenopiles) and, usually, a second plain one. Cercozoans are amoebae with filose pseudopodia, often living with in tests (hard outer shells), some very elaborate (foraminiferans). Amoebozoa are mostly naked amoebae (lacking tests), often with lobose pseudopodia for at least part of their life cycle. Alveolates have systems of cortical alveoli directly beneath their plasma membranes. Discicristates have discoid mitochondrial cristae and, in some cases, a deep (excavated) ventral feeding groove. Amitochondrial excavates lack substantial molecular phylogenetic support, but most have an excavated ventral feeding groove, and all lack mitochondria. The tree shown is based on a consensus of molecular (1-4) and ultrastructural (16, 17) data and includes a rough indication of new ciPCR ''taxa'' (broken black lines) (7-11). An asterisk preceding the taxon name indicates probable paraphyletic group. source: http://www.sciencemag.org/cgi/co ntent/full/300/5626/1703 | |
|
540,000,000 YBN | 340) The Lophotrochozoa Phylum Nemertea {ne-mR-TEu} evolves (ribbon worms). |
[1] Description English: Basiodiscus mexicanus was photographed at Los Arcos, near Puerto Vallarta, Mexico Date Source University of California Museum of Paleology: Introduction to the Nemertini Author Chris Meyer and Allen Collins Permission (Reusing this file) See below. PD source: http://upload.wikimedia.org/wiki pedia/commons/4/49/Nemertea_Basiodiscus_ mexicanus.png
[2] Timeline of phylogeny of animals, figure 6 from: S. Blair Hedges, ''The origin and evolution of model organisms'', Nature Reviews Genetics 3, 838-849 (November 2002) http://www.nature.com/nrg/journal /v3/n11/full/nrg929.html {Hedges_2002.p df} a) The relationships and divergence times (millions of years ago (Mya) plusminus one standard error) of selected model animals are shown, based on recent multigene and multiprotein studies51, 61, 84. The fossil divergence time of birds and mammals (310 Mya) was used to calibrate the molecular clock. Branch lengths are not proportional to time. b ) The relationships and numbers of living species, from a diversity of sources in most of the main groups. COPYRIGHTED source: http://rstb.royalsocietypublishi ng.org/content/363/1496/1513 | |
|
540,000,000 YBN | 341) The Ecdysozoa Phylum Tardigrada {ToRDiGRiDe} evolves (tardigrades). |
[1] Description Willow Gabriel and Bob Goldstein, http://tardigrades.bio.unc.edu/ Date 2007-05-20 (original upload date) CC source: http://28.media.tumblr.com/tumbl r_limfh2NXtC1qc6j5yo1_400.jpg
[2] from Giribet 2007 source: http://upload.wikimedia.org/wiki pedia/commons/6/65/Hypsibiusdujardini.jp g | |
|
540,000,000 YBN | 342) The Ecdysozoa Phylum Onychophora evolves. Onychophorans are a transition between worms and arthropods: they have segmented worm-like bodies but they also have jointed appendages, antennae, and shed their cuticle like arthropods do. |
[1] Euperipatoides kanangrensis on a eucalyptus log, in which it normally resides. Description English: Cropped version of File:Euperipatoides kanangrensis.jpg Date 13 October 2009 CC source: http://upload.wikimedia.org/wiki pedia/commons/6/67/Euperipatoides_kanang rensis_crop.jpg
[2] Figure from: Giribet, G. (2008). Assembling the lophotrochozoan (=spiralian) tree of life. Philosophical Transactions of the Royal Society B: Biological Sciences , 363 (1496), 1513-1522. URL http://dx.doi.org/10.1098/rstb.2007.2241 http://rstb.royalsocietypublishing.org /content/363/1496/1513 COPYRIGHTED source: http://rstb.royalsocietypublishi ng.org/content/363/1496/1513 | |
|
535,000,000 YBN | 114) The first heart evolves in bilaterians. Muscles for pumping blood and for maintaining adequate blood pressure can be divided into three groups: contractile blood vessels (found in nemerteans and annelids), ostiate {oSTEAT} hearts (found in arthropods), and chambered hearts (found in molluscs and vertebrates). |
[1] From: Ruppert, Fox, Barnes, ''Invertebrate Zoology'', 2004. COPYRIGHTED source: Ruppert, Fox, Barnes, "Invertebrate Zoology", 2004.
[2] From: Ruppert, Fox, Barnes, ''Invertebrate Zoology'', 2004. COPYRIGHTED source: Ruppert, Fox, Barnes, "Invertebrate Zoology", 2004. | |
|
533,000,000 YBN | 343) The Lophotrochozoa Phylum Mollusca evolves; Mollusks. The phylum Mollusca is the second largest animal phylum after the arthropods, and is divided into seven classes, three of which (Gastropoda {GaSTroPeDu} (snails), Bivalvia (clams and muscles), and Cephalopoda {SeFeloPeDu} (squids and octupuses) are of major importance. |
[1] From: Ruppert, E.E., Fox, R.S., and Barnes, R.D. (2004). Invertebrate Zoology (7 ed.). Brooks / Cole. pp. 284–291. ISBN 0030259827. PD source: http://en.wikipedia.org/wiki/Mol lusca
[2] Description Clams Date Source Own work Author Marlith CC source: http://upload.wikimedia.org/wiki pedia/commons/8/8f/Clams.JPG | |
|
530,000,000 YBN | 338) The Lophotrochozoa Phylum Annelida evolves; segmented worms. Annelids are various worms or wormlike animals, characterized by an elongated, cylindrical, segmented body and includes the earthworm and leech. |
[1] An earthworm's clitellum they have a unique reproductive organ, the ring-shaped clitellum (''pack saddle'') round their bodies, which produces a cocoon that stores and nourishes fertilized eggs until they hatch Description Regenwurm mit Clitellum - (sattelförmige Verdickung im vorderen Drittel).Das Sekret der Clitellum-Drüsen dient u. a. zur Bildung dieses Ei-Kokons. Français : Ver de terre (Oligochaeta, Lumbricina) Svenska: Daggmask (Lumbricus spec.) Русский: Дождевой червь (род Лумбрикус) Date Source first upload in de wikipedia on 09:58, 16. Feb 2005 by Michael Linnenbach Author Michael Linnenbach GNU source: http://upload.wikimedia.org/wiki pedia/commons/3/30/Regenwurm1.jpg
[2] Figure from: Giribet, G. (2008). Assembling the lophotrochozoan (=spiralian) tree of life. Philosophical Transactions of the Royal Society B: Biological Sciences , 363 (1496), 1513-1522. URL http://dx.doi.org/10.1098/rstb.2007.2241 http://rstb.royalsocietypublishing.org /content/363/1496/1513 COPYRIGHTED source: http://rstb.royalsocietypublishi ng.org/content/363/1496/1513 | |
|
530,000,000 YBN | 339) The Ecdysozoa Phylum Arthropoda evolves; the "Arthropods". Arthropods can be compared to a segmented worm encased in a rigid exoskeleton. The phylum Arthropoda is the largest phylum in the animal kingdom. Arthropods include the trilobites, the crustaceans (shrimps, crabs, and lobsters), the Myriapoda (centipedes and millipedes), the Chelicerata (arachnids and horseshoe crabs) and the insects. All arthropods have a segmented body covered by an exoskeleton containing chitin, which serves as both armor and as a surface for muscle attachment. |
[1] Extinct and modern arthropods English: Arthropoda collage. From left to right and from top to bottom: Kolihapeltis, Stylonurus, Scorpion, Crab, Centipede, Butterfly CC source: http://upload.wikimedia.org/wiki pedia/commons/8/80/Arthropoda.jpg
[2] Figure from: Giribet, G. (2008). Assembling the lophotrochozoan (=spiralian) tree of life. Philosophical Transactions of the Royal Society B: Biological Sciences , 363 (1496), 1513-1522. URL http://dx.doi.org/10.1098/rstb.2007.2241 http://rstb.royalsocietypublishing.org /content/363/1496/1513 COPYRIGHTED source: http://rstb.royalsociorg/content /363/1496/1513 | |
|
530,000,000 YBN | 350) The Chordata Vertebrates evolve. This Subphylum, Vertabrata, contains most fishes, and all amphibians, reptiles, mammals, and birds. The characteristic features of the Vertebrata are a vertebral column, or backbone, and a cranium, which protects the central nervous system (brain and spinal cord) and major sense organs. This earliest vertebrate skeleton is made completely of cartilage. |
[1] Description Lampetra fluviatilis from the german northsea Date 2004 Source Germany Author M.Buschmann Permission (Reusing this file) Author is owner CC source: http://upload.wikimedia.org/wiki pedia/commons/3/3f/Lampetra_fluviatilis. jpg
[2] Description Clockwise, starting from top left: 1. Fire Salamander (Salamandra salamandra) 2. Saltwater Crocodile (Crocodylus porosus) 3. Southern Cassowary (Casusarius casuarius) 4. Black-and-rufus Giant Elephant Shrew (Rhynchocyon petersi) 5. Ocean Sunfish (Mola mola) Date CC source: http://upload.wikimedia.org/wiki pedia/commons/e/ec/Vertebrates.png | |
|
530,000,000 YBN | 6637) The Vertebrates Jawless fishes evolve (agnatha). The earliest extant jawless fishes, the hagfishes evolve now. |
[1] Description English: Pacific hagfish (Eptatretus stoutii) in a hole at 150 meters depth. Latitude 37 58 N., Longitude 123 27 W. Location: California, Cordell Bank National Marine Sanctuary. Date Last Updated: September 30, 2009. Source http://www.photolib.noaa.gov/htmls/sanc 1692.htm http://www.photolib.noaa.gov/bigs/sanc16 92.jpg Author Linda Snook, National Oceanic and Atmospheric Administration (NOAA) / Cordell Bank National Marine Sanctuary (CBNMS) PD source: http://upload.wikimedia.org/wiki pedia/commons/thumb/5/52/Eptatretus_stou tii.jpg/1280px-Eptatretus_stoutii.jpg
[2] Description Lampetra fluviatilis from the german northsea Date 2004 Source Germany Author M.Buschmann Permission (Reusing this file) Author is owner CC source: http://upload.wikimedia.org/wiki pedia/commons/3/3f/Lampetra_fluviatilis. jpg | |
|
520,000,000 YBN | 133) The Arthropods Chelicerata (KeliSuroTo) evolve (eight legs, ancestor of the horseshoe crabs, sea spiders, and the Arachnids: mites, spiders, and scorpions). | earliest (sea spider) fossils: Orsten, Sweden |
[1] Description English: Horseshoe crab dorsal and ventral Italiano: Limulus polyphemus dorsale e ventrale Date 10 April 2009 Source Own work Author Ricce PD source: http://upload.wikimedia.org/wiki pedia/commons/thumb/4/48/Limulo_dorsale_ e_ventrale.jpg/1280px-Limulo_dorsale_e_v entrale.jpg
[2] taken from en:Image:Horseshoe crab female.jpg Dead female horseshoe crab from NOAA Photo Library: Image ID: line2632, America's Coastlines Collection Location: Patuxent River, Maryland Photo Date: 2002 August 17 Photographer: Mary Hollinger, NESDIS/NODC biologist, NOAA PD source: http://upload.wikimedia.org/wiki pedia/commons/1/1b/Horseshoe_crab_female .jpg |
|
520,000,000 YBN | 148) The earliest color vision evolves in arthropods. |
[1] Microphotograph of the multiple eye of the trilobite Phacops, showing the calcite lenses in the eye. PD source: http://disc.sci.gsfc.nasa.gov/ed ucation-and-outreach/additional/science- focus/images/phacops_eye.jpg
[2] Description English: A schizochroal [eye] of the trilobite Phacops rana, eye dimensions 8mm across by 5.5mm high, found near Sylvania, Ohio, USA, from the Devonian Date 15 October 2011 Source Own work Author Dwergenpaartje CC source: http://upload.wikimedia.org/wiki pedia/commons/0/0f/Phacops_rana_crassitu berculata_eye_3.jpg | |
|
520,000,000 YBN | 346) The Deuterostome Phylum Echinodermata evolves; the "Echinoderms" (iKIniDRMS }, the ancestor of the sea cucumbers, sea urchins, sand dollars, and star fishes. |
[1] Kachemak Bay National Estuarine Research Reserve. A beautiful array of starfish , sea urchins and mussel shells in the rocky intertidal zone of Kachemak Bay. Image ID: nerr0878, NOAA National Estuarine Research Reserve Collection from NOAA: http://www.photolib.noaa.gov/nerr/nerr08 78.htm PD source: http://upload.wikimedia.org/wiki pedia/commons/thumb/e/e9/Nerr0878.jpg/10 24px-Nerr0878.jpg
[2] Description English: The first in a sequence of three photos that show a brittle star flipping itself rightside-up. Date 1 May 2011 Source Own work Author Alexcooper1 CC source: http://upload.wikimedia.org/wiki pedia/commons/thumb/c/c8/A_brittle_star_ flipping_itself_rightside-up.jpg/1024px- A_brittle_star_flipping_itself_rightside -up.jpg | |
|
520,000,000 YBN | 6349) The arthropods trilobites evolve. Trilobites have a segmented body that is divided into three vertical lobes. There is a transition from soft-bodied organisms, to the clam-like shell organisms, to the segmented calcite and chitin shells of the trilobites. |
[1] example of earliest trilobites (e.g., Fallotaspis longa) UNKNOWN source: http://www.trilobites.info/biost ratfallon.jpg
[2] Niles Eldredge, ''Trilobites and Evolutionary Patterns'', p305-332 in Anthony Hallam, ''Patterns of evolution as illustrated by the fossil record, Volume 5'', 1977, p322. http://books.google.com/books?id= q7GjDIyyWegC COPYRIGHTED source: http://books.google.com/books?id =q7GjDIyyWegC | |
|
513,000,000 YBN | 6351) The Arthropods Crustaceans evolve (the ancestor of all shrimps, crabs, lobsters, and barnicles). | earliest fossils: Shropshire, England |
[1] Canadaspis perfecta (ROM 61119) – Part and counterpart. Complete specimen showing phosphatized gut diverticulae and posterior dark stain (probably representing decay fluids), lateral view. Left images, complete slab (part) showing associated species; Yohoia tenuis (bottom right), Waptia fieldensis (left, partially covered by a disarticulated carapace of Canadaspis), Burgessia bella (far left). Right images, details of the counterpart. Specimen length = 72 mm. Specimen dry – direct light (top row), dry – polarized light (bottom left), wet – polarized light (bottom right). Walcott Quarry. © Royal Ontario Museum. Photos: Jean-Bernard Caron COPYRIGHTED source: http://www.burgess-shale.rom.on. ca/images/zoomify/canadaspis-rom-61119.j pg
[2] 3D model of Canadaspis perfecta. COPYRIGHTED source: http://burgess-shale.rom.on.ca/v ideo/fossil-gallery/0b1-canadaspis-turnt able.jpg |
|
501,000,000 YBN | 6348) The Arthropods Myriapoda {mEREaPeDu} evolve; the ancestor of all centipedes and millipedes. | earliest possible fossils: (Marine deposits)(Wheeler Formation) Utah, USA and (Ust-Majan formation) East Siberia|(earliest fossils) Shropshire, England |
[1] Description Lithobius forficatus Deutsch: Steinläufer Date 9 August 2005 Source Own work Author Darkone CC source: http://upload.wikimedia.org/wiki pedia/commons/7/79/Steinl%C3%A4ufer_%28L ithobius_forficatus%29_3.jpg
[2] Description Tachypodoiulus niger Date 2007-06-28 Source Own work Author Stemonitis CC source: http://upload.wikimedia.org/wiki pedia/commons/thumb/8/86/Tachypodoiulus_ niger_1.jpg/1280px-Tachypodoiulus_niger_ 1.jpg |
|
488,300,000 YBN | 121) The end of the Cambrian (542-488.3 mybn), and start of the Ordovician {ORDiVisiN} (488.3-443.7 mybn) Period. |
[1] Geologic Time Scale 2009 UNKNOWN source: http://www.geosociety.org/scienc e/timescale/timescl.pdf
[2] 500 Ma - Late Cambrian UNKNOWN source: http://jan.ucc.nau.edu/~rcb7/500 _Camb_2globes.jpg | |
|
488,000,000 YBN | 6314) The Ordovician (ORDeVisiN} radiation. During the Ordovician the number of genera {JeN-R-u} will quadruple. |
[1] Recreation of life during the Ordovician UNKNOWN source: http://ferrebeekeeper.files.word press.com/2010/11/ordovician.jpg
[2] A second peak time in the abundance of shell-surviving life forms was in the Upper Ordovician (by this time also, the first larger vertebrates, fossil fish, had appeared). Below are two illustrations: the first, an artist' conception of marine invertebrate life in the late Ordovician; the second, a typical slab of Ordovician limestone (from Indiana) containing the fossil types listed in its caption: PD source: http://rst.gsfc.nasa.gov/Sect20/ ordovicsea.jpg | |
|
475,000,000 YBN | 244) The non-vascular plants evolve, Bryophyta {BrIoFiTo}, (the ancestor of the Liverworts, Hornworts, and Mosses). The Bryophytes are the simplest land plants, and reproduce with spores. |
[1] Phaeoceros laevis (L.) Prosk. gnu source: http://en.wikipedia.org/wiki/Ima ge:Anthoceros_levis.jpg
[2] English: A closeup shot of moss on a rock in Beacon Hill Park, Victoria, Canada. Sony Alpha A100 Date 25 March 2007 Source Own work Author KirinX at en.wikipedia Permission (Reusing this file) CC-BY-SA-2.5. CC source: http://upload.wikimedia.org/wiki pedia/commons/1/1c/Moss_closeup.jpg | |
|
475,000,000 YBN | 398) Plants live on land. The earliest fossil spores belonging to land plants. Plants conquer land before animals do, and like animals may move to land not by sea but by freshwater. | earliest fossils: Caradoc, Libya |
[1] Gray, J., Massa, D., & Boucot, A. J. Caradocian land plant microfossils from libya. Geology , April 1982, 10 (4), 197-201. URL http://dx.doi.org/10.1130/0091-7613(1982 )10<197:CLPMFL>2.0.CO;2 http://geology.gsapubs.org/ content/10/4/197.abstract?sid=dadb8801-c fd4-4eb4-b70e-95cb217113e4 {Gray_Jane_1 98204xx.pdf} COPYRIGHTED source: http://geology.gsapubs.org/conte nt/10/4/197.abstract?sid=dadb8801-cfd4-4 eb4-b70e-95cb217113e4
[2] Phaeoceros laevis (L.) Prosk. gnu source: http://en.wikipedia.org/wiki/Ima ge:Anthoceros_levis.jpg |
|
472,000,000 YBN | 402) The first animals live on land, the arthropods Myriapoda (centipedes and millipedes). | earliest arthropod tracks: Kingston, Ontario, Canada |
[1] Figure 4. Field photographs of representative trackways. Scale bars represent 5 cm. A: Trackway with central drag and well-defined appendage marks. Bottom surface. B: Trackway with central drag and poorly defined appendage marks. Top surface. Surface dips to top of photograph; note downdip offset of central drag. C: Robust trackway with well-developed appendage marks and no central drag. Note push-ups of sand (arrows) associated with appendage impressions. Figure 4 from: MacNaughton, Robert B., Jennifer M. Cole, Robert W. Dalrymple, Simon J. Braddy, Derek E.G. Briggs, and Terrence D. Lukie. “First Steps on Land: Arthropod Trackways in Cambrian-Ordovician Eolian Sandstone, Southeastern Ontario, Canada.” Geology 30, no. 5 (May 2002): 391 –394. http://geology.geoscienceworld. org/citmgr?gca=geology;30/5/391 COPYRIG HTED source: http://geology.geoscienceworld.o rg/citmgr?gca=geology;30/5/391
[2] Figure 2 from: Heather M. Wilson and Lyall I. Anderson, ''Morphology and Taxonomy of Paleozoic Millipedes (Diplopoda: Chilognatha: Archipolypoda) from Scotland'', Journal of Paleontology, Vol. 78, No. 1 (Jan., 2004), pp. 169-184 http://www.jstor.org/stable/409 4847 {Anderson_Lyall_200401xx.pdf} COP YRIGHTED source: http://www.jstor.org/stable/4094 847?&Search=yes&searchText=MILLIPEDES&se archText=TAXONOMY&searchText=MORPHOLOGY& searchText=PALEOZOIC&list=hide&searchUri =%2Faction%2FdoBasicSearch%3FQuery%3DMOR PHOLOGY%2BAND%2BTAXONOMY%2BOF%2BPALEOZOI C%2BMILLIPEDES%26acc%3Don%26wc%3Don&prev Search=&item=2&ttl=43&returnArticleServi ce=showFullText |
|
465,000,000 YBN | 6636) The Jawless fishes lamprays evolve. |
[1] Description Lampetra fluviatilis from the german northsea Date 2004 Source Germany Author M.Buschmann Permission (Reusing this file) Author is owner CC source: http://upload.wikimedia.org/wiki pedia/commons/3/3f/Lampetra_fluviatilis. jpg
[2] Fossil Ostracoderms. Representatives of three extinct groups. The head armor is especially well developed in Hemicyclaspis, an ostracoderm of the ''Cephalapsis'' type, in which the head is flattened and expanded into a large filter-feeding basket. Ostracoderms lacked the paired (pectoral and pelvic) fins of more advanced fish. In some cases, small spines were present at the points where paired fins develop in higher fishes. In Hemicyclaspis, one sees a pair of anterior, flipper-like structures in lieu of pectoral fins. From Romer, A. S. 1964. The Vertebrate Body. W. B. Saunders. Philadelphia. COPYRIGHTED source: http://www.blc.arizona.edu/cours es/schaffer/182/Vertebrates/Ostracoderms .jpg | |
|
460,000,000 YBN | 353) Jawed vertebrates evolve, Gnathostomata {no toST omoTo}. This large group includes all jawed fishes, amphibians, reptiles, mammals, and birds. The first vertebrate teeth. The jaw evolves from parts of the gill skeleton. | Oceans |
[1] Image from: Palmer, D. The Marshall Illustrated Encyclopedia of Dinosaurs & Prehistoric Animals: A Comprehensive Color Guide to Over 500 Species. New Line Books, 2002. COPYRIGHTED source: Palmer, D. The Marshall Illustrated Encyclopedia of Dinosaurs & Prehistoric Animals: A Comprehensive Color Guide to Over 500 Species. New Line Books, 2002.
[2] Kardong, ''Vertebrates'', Third Edition, 2002. COPYRIGHTED source: Kardong, "Vertebrates", Third Edition, 2002. |
|
460,000,000 YBN | 404) The Jawed fishes Chondrichthyes {KoN-DriK-tE-EZ} (Cartilaginous fishes: ancestor of all sharks, rays, skates, and sawfishes). |
[1] Richard Dawkins, ''The Ancestor's Tale'', (Boston, MA: Houghton Mifflin Company, 2004), p360-363. COPYRIGHTED source: Richard Dawkins, "The Ancestor's Tale", (Boston, MA: Houghton Mifflin Company, 2004), p360-363.
[2] Miller, Randall F., Richard Cloutier, and Susan Turner. “The Oldest Articulated Chondrichthyan from the Early Devonian Period.” Nature 425.6957 (2003): 501–504. Web. 23 May 2012. http://www.nature.com/nature/jour nal/v425/n6957/full/nature02001.html {M iller_Chondrichthyans_2003.pdf} COPYRIG HTED source: http://www.nature.com/nature/jou rnal/v425/n6957/full/nature02001.html | |
|
460,000,000 YBN | 458) The earliest fungi on land. The ancestor of all terrestrial fungi (the Glomeromycota, Ascomycota, and Basidiomycota). |
[1] Earliest Glomerales fossil fig 1 from: Redecker D, Kodner R, Graham LE. (2000). ''Glomalean fungi from the Ordovician''. Science 289 (5486): 1920–21. Bibcode 2000Sci...289.1920R. doi:10.1126/science.289.5486.1920. PMID 10988069. http://www.jstor.org/stable/3 077684 COPYRIGHTED source: http://www.jstor.org/stable/3077 684
[2] Phylogenetic tree from: Richard Dawkins, ''The Ancestor's Tale'', (Boston, MA: Houghton Mifflin Company, 2004), p511. COPYRIGHTED source: Richard Dawkins, "The Ancestor's Tale", (Boston, MA: Houghton Mifflin Company, 2004), p511. | |
|
460,000,000 YBN | 6414) The Fungi Phylum "Glomeromycota" {GlO-mi-rO-mI-KO-Tu} evolves (arbuscular {oRBuSKYUlR} mycorrhizal {MIKerIZL} fungi). | earliest fossils: Wisconsin, USA |
[1] Gigaspora margarita in association with Lotus corniculatus Description Lotus corniculatus var. japonicus kolonisiert durch Gigaspora margarita Date 18 September 2007 Source Own work Author Mike Guether GNU source: http://upload.wikimedia.org/wiki pedia/commons/thumb/c/c7/Gigaspora_marga rita.JPG/1024px-Gigaspora_margarita.JPG
[2] germinating Gigaspora decipiens source: http://pages.unibas.ch/bothebel/ people/redecker/ff/glomero.htm |
|
445,000,000 YBN | 90) The end-Ordovician mass extinction. This is caused by an ice age. This is the first of five mass extinctions in the Phanerozoic. |
[1] NOAA Photo Library Image - corp1440 Flying over a huge glacier on the way to McMurdo Station Image ID: corp1440, NOAA At The Ends of the Earth Collection Location: Antarctica Photographer: Mr. Fred Walton, NOAA Category: Antarctica/McMurdo/Glacier/ PD source: http://www.photolib.noaa.gov/big s/corp1440.jpg
[2] Image of object impact with Earth UNKNOWN source: http://3.bp.blogspot.com/-u1aaDd JP2M0/Tj0QtfwPQQI/AAAAAAAAAbk/3SpkL8NCec w/s1600/asteroid-impact.jpg | |
|
443,700,000 YBN | 122) The end of the Ordovician (488.3-443.7 mybn), and the start of the Silurian (443.7-416) Period. |
[1] Geologic Time Scale 2009 UNKNOWN source: http://www.geosociety.org/scienc e/timescale/timescl.pdf
[2] 450 Ma - Late Ordovician UNKNOWN source: http://jan.ucc.nau.edu/~rcb7/450 _Ord_3globes.jpg | |
|
440,000,000 YBN | 236) The Vascular plants evolve, the Phylum Tracheophyta {TrAKEoFiTu}. Vascular plants have a specialized conducting system consisting mostly of phloem (food-conducting tissue) and xylem (water-conducting tissue), collectively called vascular tissue. |
[1] Description Equisetum telmateia (Equisetopsida) at Cambridge Botanic Garden Date 18 May 2008 Source Own work Author Rror Other versions Derivative works of this file: species on earth.jpg GNU source: http://upload.wikimedia.org/wiki pedia/commons/7/7c/Equisetopsida.jpg
[2] Fig. 2. Chronogram showing estimates of phylogenetic relationships and divergence times among the major groups of extant land plants. The estimate of relationships is synthesized from the following papers in this issue: Burleigh and Mathews (2004) , Pryer et al. (2004) , Shaw and Renzaglia (2004) , and Soltis and Soltis (2004) . Divergence time estimates are mostly based on analyses of molecular data with fossil constraints (Wikström et al., 2001 ; Pryer et al., 2004 ) and are augmented by fossil evidence (Kenrick and Crane, 1997 ; Wellman et al., 2003 ). Estimates of the number of species in each group are from Judd et al. (2002) and W. S. Judd (personal communication). Groups covered by a particular article in this special issue are circled and connected to the names of the article's authors. ''Other conifers'' refers to the clade consisting of all conifers except for Pinaceae (see Burleigh and Mathews, 2004 ). ''Lepto. ferns'' refers to leptosporangiate ferns fig 2 from: Jeffrey D. Palmer, Douglas E. Soltis and Mark W. Chase, ''The plant tree of life: an overview and some points of view'', American Journal of Botany. 2004;91:1437-1445., (2004). http://www.amjbot.org/content/91/10/14 37.full {Chase_Mark_2004.pdf} COPYRIGHTED source: http://www.amjbot.org/content/91 /10/1437/F2.large.jpg | |
|
440,000,000 YBN | 360) The Jawed fishes, Bony fishes evolve; Osteichthyes {oS TE iK tE EZ}), the ancestor of the ray-finned, lobefin, and lung fishes. Bony-fishes have a skeleton that is at least partly ossified or made of bone. The bony fishes are the ancestors of the tetrapods who will ultimately move onto land. The earliest bony fishes are the ray-finned fishes. | Ocean and fresh water |
[1] Adapted from: Richard Dawkins, ''The Ancestor's Tale'', (Boston, MA: Houghton Mifflin Company, 2004), p339. COPYRIGHTED source: Richard Dawkins, "The Ancestor's Tale", (Boston, MA: Houghton Mifflin Company, 2004), p339.
[2] A sturgeon (pt:esturjāo). esturgeon noir d'Amérique (Acipenser oxyrinchus oxyrinchus) http://images.fws.gov/ PD source: http://upload.wikimedia.org/wiki pedia/commons/c/c2/Sturgeon2.jpg |
|
440,000,000 YBN | 6172) The first lung evolves from the swim bladder in ray-finned fishes. Some teleosts still use their swim bladder for breathing out of water. | Ocean (presumably) |
[1] Image from: Palmer, D. The Marshall Illustrated Encyclopedia of Dinosaurs & Prehistoric Animals: A Comprehensive Color Guide to Over 500 Species. New Line Books, 2002. COPYRIGHTED source: Palmer, D. The Marshall Illustrated Encyclopedia of Dinosaurs & Prehistoric Animals: A Comprehensive Color Guide to Over 500 Species. New Line Books, 2002.
[2] Earliest fish with lung in existance?[t] Nile Bichir (Polypterus bichir bichir) from Günther, A.C.L.G., 1880. An introduction to the study of fishes. Today & Tomorrow's Book Agency, New Delhi. GNU source: http://upload.wikimedia.org/wiki pedia/commons/e/e8/Nile_bichir.png |
|
425,000,000 YBN | 377) The Jawed fishes, Lobe-fin fishes evolve. Lobe-fin fishes have a fleshy lobe at the base of each fin. The earliest extant Lobe-fin fishes, the coelacanths evolve now. |
[1] Description Preserved specimen of chalumnae (Also known as Coelacanth [1]) in the Natural History Museum, Vienna, Austria. Believed to have been extinct for 70 million years, this specimen was caught the 18 October of 1974, next to Salimani/Selimani (Grande Comore, Comoros Islands) 11°48′40.7″S 43°16′3.3″E Length: 170 cm - Weight: 60 kg Obtained by stiching 3 HiRes images and removing the background with image post-processing. Date August 2007 Source Own work Author Alberto Fernandez Fernandez GNU source: http://upload.wikimedia.org/wiki pedia/commons/f/fa/Latimeria_Chalumnae_- _Coelacanth_-_NHMW.jpg | |
|
420,000,000 YBN | 6350) The Arthropods Hexapods (arthropods with six legs {3 pairs}, the ancestor of all insects). | earliest fossils: (Rhynie chert) Scotland |
[1] Description Protura specimen, taken under stereo microscope (40x). Acerentomon sp. Date 7 December 2008, 03:13 Source Protura Uploaded by Richard001 Author Gregor ?nidar CC source: http://upload.wikimedia.org/wiki pedia/commons/b/bc/Protura_specimen_(Ace rentomon_species)_micrograph.jpg
[2] Description English: Campodea staphylinus, a dipluran. Photo by Michel Vuijlsteke. Taken on May 9, 2006 at 4.09pm CEST in Gent, Belgium. Date 2007-07-08 (original upload date) Source Transferred from en.wikipedia Author Original uploader was Mvuijlst at en.wikipedia Permission (Reusing this file) CC source: http://upload.wikimedia.org/wiki pedia/commons/2/2e/Diplura.jpg |
|
418,000,000 YBN | 6431) The Chelicerata Arachnids evolve (the ancestor of all scorpions, spiders, mites and ticks). | earliest fossils: ("Bertie Waterlime" of) NY, USA |
[1] Description Proscorpius osborni fossil. The Eurypterida of New York. Volume 2. New York State Museum Memoir 14, plate 88 Date 1912 Source California/Google Books Author John Mason Clarke (1857-1925) and Rudolf Ruedemann (1864-1956) PD source: http://upload.wikimedia.org/wiki pedia/commons/1/15/The_Eurypterida_of_Ne w_York_plate_88.jpg
[2] Description The Eurypterida of New York. Volume 1. New York State Museum Memoir 14, figure 81-83 Date 1912 Source Google Books Author John Mason Clarke (1857-1925) and Rudolf Ruedemann (1864-1956) PD source: http://upload.wikimedia.org/wiki pedia/commons/e/ef/The_Eurypterida_of_Ne w_York_figure_81-83.jpg |
|
417,000,000 YBN | 378) The Lobefin fishes, Lungfishes evolve. |
[1] Description English: Australian lungfish (Neoceratodus forsteri) Date Source Picure taken by Tannin (from English wikipedia) Author User:Tannin GNU source: http://upload.wikimedia.org/wiki pedia/commons/6/61/Australian-Lungfish.j pg
[2] Description English: Lateral view of lungs of a dissected Protopterus dolloi Date 2007ish (15 February 2009 (original upload date)) Source Transferred from en.wikipedia (Original text : Photo from lab dissection at U. of Cincinnati) Author Mokele (talk). Original uploader was Mokele at en.wikipedia GNU source: http://upload.wikimedia.org/wiki pedia/commons/a/ae/Lungs_of_Protopterus_ dolloi.JPG | |
|
416,000,000 YBN | 123) The end of the Silurian (443.7-416 mybn), and start of the Devonian {DiVONEiN} (416-359.2 mybn) Period. |
[1] Geologic Time Scale 2009 UNKNOWN source: http://www.geosociety.org/scienc e/timescale/timescl.pdf
[2] 430 Ma - Early Silurian UNKNOWN source: http://jan.ucc.nau.edu/~rcb7/430 _Silurian_2globes.jpg | |
|
416,000,000 YBN | 6352) The Hexapods: insects evolve. The most primitive extant insects, the Bristletails evolve now. |
[1] Description Français : Groupe de Petrobius maritimus sur falaise supralittorale, Toull ar C'Hrabanoù, Goulien, Finistère, Bretagne, France Date 2 June 2010 Source Own work Author Jymm PD source: http://upload.wikimedia.org/wiki pedia/commons/a/a4/Petrobius_maritimus_2 010-06-02.jpg
[2] Description Archaeognatha: Machilidae, collected from Anglesey, UK Date 2006-12-28 Source Own work (own photo) Author User:Stemonitis Permission (Reusing this file) CC Attribution ShareAlike 2.5 CC source: http://upload.wikimedia.org/wiki pedia/commons/4/42/Archaeognatha.jpg | |
|
410,000,000 YBN | 6363) The Insects Silverfish. |
[1] Thysanura is an order of insects, encompassing silverfish and firebrats, Description Silberfischchen, Lepisma saccharina Date Source from the http://de.wikipedia.org/wiki/Bild:Silber fischchen.jpg German wiki; taken with Canon EOS 300D Author Sebastian Stabinger GNU source: http://upload.wikimedia.org/wiki pedia/commons/5/54/Silberfischchen.jpg
[2] Image from: David A. Grimaldi, Michael S. Engel, ''Evolution of the Insects'', 2005, p144. COPYRIGHTED source: David A. Grimaldi, Michael S. Engel, "Evolution of the Insects", 2005, p146 | |
|
400,000,000 YBN | 227) The largest Fungi phylum "Ascomycota" {aS-KO-mI-KO-Tu} evolves (the ancestor of yeasts, truffles, Penicillium, and morels {mu-reLZ}). | earliest fossils: (Rhynie chert) Aberdeenshire, Scotland |
[1] white truffle cutted photographed by myself GNU head Permission is granted to copy, distribute and/or modify this document under the terms of the GNU Free Documentation License, Version 1.2 or any later version published by the Free Software Foundation; with no Invariant Sections, no Front-Cover Texts, and no Back-Cover Texts. A copy of the license is included in the section entitled ''Text of the GNU Free Documentation License.'' source: http://upload.wikimedia.org/wiki pedia/commons/f/fd/Truffle_washed_and_cu tted.jpg
[2] EColi-Scerevisiae.jpg (50KB, MIME type: image/jpeg) Wikimedia Commons logo This is a file from the Wikimedia Commons. The description on its description page there is shown below. Escherichia coli (little forms) & Saccharomyces cerevisiae (big forms) by MEB Public domain This file has been released into the public domain by the copyright holder, its copyright has expired, or it is ineligible for copyright. This applies worldwide. brewer's yeast/baker's yeast source: http://en.wikipedia.org/wiki/Ima ge:EColi-Scerevisiae.jpg |
|
400,000,000 YBN | 237) The Vascular plants ferns evolve (the ancestor of club mosses, ferns and horsetails). Ferns are flowerless, seedless vascular plants that have roots, stems, and fronds (the leaf-like part of a fern), and reproduce by spores. |
[1] Fig. 2. Chronogram showing estimates of phylogenetic relationships and divergence times among the major groups of extant land plants. The estimate of relationships is synthesized from the following papers in this issue: Burleigh and Mathews (2004) , Pryer et al. (2004) , Shaw and Renzaglia (2004) , and Soltis and Soltis (2004) . Divergence time estimates are mostly based on analyses of molecular data with fossil constraints (Wikström et al., 2001 ; Pryer et al., 2004 ) and are augmented by fossil evidence (Kenrick and Crane, 1997 ; Wellman et al., 2003 ). Estimates of the number of species in each group are from Judd et al. (2002) and W. S. Judd (personal communication). Groups covered by a particular article in this special issue are circled and connected to the names of the article's authors. ''Other conifers'' refers to the clade consisting of all conifers except for Pinaceae (see Burleigh and Mathews, 2004 ). ''Lepto. ferns'' refers to leptosporangiate ferns fig 2 from: Jeffrey D. Palmer, Douglas E. Soltis and Mark W. Chase, ''The plant tree of life: an overview and some points of view'', American Journal of Botany. 2004;91:1437-1445., (2004). http://www.amjbot.org/content/91/10/14 37.full {Chase_Mark_2004.pdf} COPYRIGHTED source: http://www.amjbot.org/content/91 /10/1437/F2.large.jpg
[2] Fig. 2. Chronogram showing estimates of phylogenetic relationships and divergence times among the major groups of extant land plants. The estimate of relationships is synthesized from the following papers in this issue: Burleigh and Mathews (2004) , Pryer et al. (2004) , Shaw and Renzaglia (2004) , and Soltis and Soltis (2004) . Divergence time estimates are mostly based on analyses of molecular data with fossil constraints (Wikström et al., 2001 ; Pryer et al., 2004 ) and are augmented by fossil evidence (Kenrick and Crane, 1997 ; Wellman et al., 2003 ). Estimates of the number of species in each group are from Judd et al. (2002) and W. S. Judd (personal communication). Groups covered by a particular article in this special issue are circled and connected to the names of the article's authors. ''Other conifers'' refers to the clade consisting of all conifers except for Pinaceae (see Burleigh and Mathews, 2004 ). ''Lepto. ferns'' refers to leptosporangiate ferns fig 2 from: Jeffrey D. Palmer, Douglas E. Soltis and Mark W. Chase, ''The plant tree of life: an overview and some points of view'', American Journal of Botany. 2004;91:1437-1445., (2004). http://www.amjbot.org/content/91/10/14 37.full {Chase_Mark_2004.pdf} COPYRIGHTED source: http://www.amjbot.org/content/91 /10/1437/F2.large.jpg | |
|
400,000,000 YBN | 436) The Cartilaginous fishes Subclass: "Elasmobranchii" {elaZmOBrANKEE or I} evolves, (the ancestor of sharks, dogfishes, skates and rays). |
[1] Richard Dawkins, ''The Ancestor's Tale'', (Boston, MA: Houghton Mifflin Company, 2004), p361. COPYRIGHTED source: Richard Dawkins, "The Ancestor's Tale", (Boston, MA: Houghton Mifflin Company, 2004), p361.
[2] Grey reef shark (Carcharhinus amblyrhynchos) Description Un gran tiburón surcando aguas oceánicas. Date 14 March 2004 Source Original image: Carcharhinus-amblyrynchos.jpg by Fbattail at fr.wikipedia, March 14, 2004 cropped image: Greyreefsharksmall.jpg by Chris huh at en.wikipedia, August 29. 2006 Transfered to Commons by Harryemi, September 21, 2008 Author original author is Fbattail , the image is cropped by Chris huh GNU source: http://upload.wikimedia.org/wiki pedia/commons/b/bb/Tibur%C3%B3n.jpg | |
|
395,000,000 YBN | 6429) The Green Algae Charophytes evolve (Stoneworts). |
[1] Description English: The stoneworts alga Chara globularis (Syn.: Chara fragilis; Characeae). Deutsch: Habitus der Zerbrechlichen Armleuchteralge (Chara globularis; Syn.: Chara fragilis). Bild mit Flachbettscanner angefertigt. Date October 2005 Source Own work. Location: North-eastern Lower Saxony, Germany. Author Christian Fischer CC source: http://upload.wikimedia.org/wiki pedia/commons/c/cf/CharaFragilis.jpg
[2] Description English: The stoneworts alga Chara globularis (Syn.: Chara fragilis; Characeae). Deutsch: Habitus der Zerbrechlichen Armleuchteralge (Chara globularis; Syn.: Chara fragilis); drapiert in einem mit Wasser gefüllten Teller und senkrecht von oben fotografiert. Diese Art ist die wohl häufigste Armleuchteralge in Deutschland (bei regionalen Unterschieden) – die meisten anderen Arten stehen auf der Roten Liste, einige sind extrem selten. Date 2 July 2011 Source Own work. Location: North-eastern Lower Saxony, Germany. Author Christian Fischer CC source: http://upload.wikimedia.org/wiki pedia/commons/thumb/f/f8/CharaGlobularis .jpg/833px-CharaGlobularis.jpg | |
|
395,000,000 YBN | 6430) The earliest fungi lichen {lIKiN}. A lichen is a fungus, usually of the class Ascomycetes {aSKOmISETS}, that grows symbiotically with algae and cyanobacteria, resulting in a composite organism that characteristically forms a crustlike or branching growth on rocks or tree trunks. |
[1] Xanthoparmelia cf. lavicola, a foliose lichen, on basalt. Photograph of lichen on basalt taken at Ulupo, Kailua, O'ahu, Hawai'i by Eric Guinther (Marshman at en.wikipedia) and released under the GNU Free Documentation License. first upload en.wikipedia 23:52, 23 September 2003 . . Marshman (185124 bytes) (Lichen photograph) GNU source: http://upload.wikimedia.org/wiki pedia/commons/2/2c/Lichen_squamulose.jpg
[2] Fig 1 from: Taylor, T. N. et al. “The Oldest Fossil Lichen.” Nature 378.6554 (1995): 244–244. http://www.nature.com/nature /journal/v378/n6554/abs/378244a0.html C OPYRIGHTED source: Taylor, T. N. et al. “The Oldest Fossil Lichen.” Nature 378.6554 (1995): 244–244. http://www.nature.com/nature /journal/v378/n6554/abs/378244a0.html | |
|
392,000,000 YBN | 359) The Cartilaginous fishes "Selachii" {SelAKEE or I} evolve, (the ancestor of all sharks: includes great white, hammerhead, mako, tiger and nurse sharks). |
[1] Richard Dawkins, ''The Ancestor's Tale'', (Boston, MA: Houghton Mifflin Company, 2004), p361. COPYRIGHTED source: Richard Dawkins, "The Ancestor's Tale", (Boston, MA: Houghton Mifflin Company, 2004), p361.
[2] Grey reef shark (Carcharhinus amblyrhynchos) Description Un gran tiburón surcando aguas oceánicas. Date 14 March 2004 Source Original image: Carcharhinus-amblyrynchos.jpg by Fbattail at fr.wikipedia, March 14, 2004 cropped image: Greyreefsharksmall.jpg by Chris huh at en.wikipedia, August 29. 2006 Transfered to Commons by Harryemi, September 21, 2008 Author original author is Fbattail , the image is cropped by Chris huh GNU source: http://upload.wikimedia.org/wiki pedia/commons/b/bb/Tibur%C3%B3n.jpg | |
|
392,000,000 YBN | 437) The Cartilaginous fishes: "Holocephali" {HoloSeFolE or I} evolve, (the ancestor of the chimaeras {KiMERoZ} also called rabbit-fishes or ratfishes). |
[1] Description Spotted ratfish (Hydrolagus colliei) observed off Pt Pinos during a sanctuary seafloor monitoring survey using the Delta submersible. Date 13 August 2004 Source http://www.mbnms-simon.org/other/photos /photo_info.php?photoID=1307 Author Linda Snook / MBNMS Permission (Reusing this file) All SIMoN photos and video are in the public domain and CANNOT be copyrighted. Although at present, no fee is charged for using the media. Credit MUST be given to the photographer or other source as stated with the photo metadata. [1] PD source: http://upload.wikimedia.org/wiki pedia/commons/f/f9/Hydrolagus_colliei.jp g
[2] Richard Dawkins, ''The Ancestor's Tale'', (Boston, MA: Houghton Mifflin Company, 2004), p361. COPYRIGHTED source: Richard Dawkins, "The Ancestor's Tale", (Boston, MA: Houghton Mifflin Company, 2004), p361. | |
|
385,000,000 YBN | 405) The first forests. The earliest large tree fossils. | earliest fossils: Gilboa, New York, USA |
[1] a, General view of the crown portion, showing longitudinal ranks of branch bases on the trunk proximally, and attached branches with digitate ramification and speckled surface pattern distally. Scale bar, 20 cm. b, Line drawing of the specimen as recovered including trunk and crown; the box shows the portion in a, and the arrow indicates the branch in c. Scale bar, 10 cm. c, Close-up of a distal branch showing speckled texture and lateral appendages. Scale bar, 20 mm. figure 1 from: William E. Stein1, Frank Mannolini2, Linda VanAller Hernick2, Ed Landing2 & Christopher M. Berry3, ''Giant cladoxylopsid trees resolve the enigma of the Earth's earliest forest stumps at Gilboa'', Nature 446, 904-907 (19 April 2007) http://www.nature.com/nature/jour nal/v446/n7138/full/nature05705.html CO PYRIGHTED source: http://www.nature.com/nature/jou rnal/v446/n7138/images/nature05705-f1.2. jpg
[2] a, Composite image of large trunk specimen, a cast with upper and lower counterparts, NYSM 17040. Arrows at the distal end (top) correspond to the region in Fig. 3a; arrows at the proximal end (bottom) correspond to the region in Fig. 3b. b, Line drawing showing the architecture of Wattieza attached to Eospermatopteris. The length of the trunk is not firmly established, so the minimum tree height is shown. Light branches right, also in Fig. 1a right, appear in life position but are not definitively attached. Scale bar, 1 m for both panels. figure 2 from: William E. Stein1, Frank Mannolini2, Linda VanAller Hernick2, Ed Landing2 & Christopher M. Berry3, ''Giant cladoxylopsid trees resolve the enigma of the Earth's earliest forest stumps at Gilboa'', Nature 446, 904-907 (19 April 2007) http://www.nature.com/nature/jour nal/v446/n7138/full/nature05705.html CO PYRIGHTED source: http://www.nature.com/nature/jou rnal/v446/n7138/images/nature05705-f2.2. jpg |
|
385,000,000 YBN | 411) The first flying animal, an arthropod insect, the ancestor of all winged insects (Pterygota {TARiGOTu}). The earliest extant winged insects are the Ephemeroptera {eFeMeroPTRo}: Mayflies, and the Odonata {ODenoDo}: Dragonflies and Damselflies. Insect wings evolve only once, and all winged insects descend from the first winged insect. The development of wings may have helped early insects to escape predators and to move over larger distances to find new habitats. | earliest fossils: (Wamsutta Formation) southeastern Massachusetts and Upper Silesian Basin, Czech Republic |
[1] English: A female subimago of March Brown (Rhithrogena germanica) of family Heptageniidae. Mayflies are insects which belong to the Order Ephemeroptera (from the Greek ephemeros, short-lived and pteron, wing, referring to the short life span of adults). They have been placed into an ancient group of insects termed the Paleoptera, which also contains the dragonflies and damselflies. They are aquatic insects whose immature stage (called naiad or, colloquially, nymph) usually lasts one year in fresh water. The rests on Rough Horsetail or Scouringrush Horsetail (Equisetum hyemale) Date 8 January 2008 Source Own work Author Richard Bartz, Munich aka Makro Freak Image:MFB.jpg CC source: http://upload.wikimedia.org/wiki pedia/commons/4/49/Rhithrogena_germanica _subimago_on_Equisetum_hyemale.jpg
[2] FIGURE 2—Preliminary hypothesis of phylogenetic relationships among major and interesting groups of living and extinct hexapods and basal pterygote Insecta. Numbers refer to synapomorphies (see Table 1); empty boxes are homoplasious synapomorphies. Some significant fossils are-CSCO-3h--F3.large denoted by circled letters (see Table 2), but many fossils are not listed for most groups. Thick lines indicate the approximate chronology of lineages. The number of lineages depicted for paraphyletic lineages (‘‘Protodonata,’’‘‘Protortho ptera,’’ Blattaria [Blattoptera]) are arbitrary, and simply indicate multiple, unresolved lineages. The names of orders with freshwater aquatic larvae are shaded (a presumed ancestral habit). Relationships are based on Kristensen (1975, 1991, 1999), Willmann (1997, 1999), Grimaldi (1997, for Dictyoptera), Engel and Grimaldi (2000, Zoraptera and related orders), and others. Figure 2 from: Grimaldi, D. 2001. Insect evolutionary history from Handlirsch to Hennig, and beyond. Journal of Paleontology 75:1152-1160. http://jpaleontol.geoscie nceworld.org/content/75/6/1152 AND www.online-keys.net/sciaroidea/2000 _/Grimaldi_2001_insect_evolution_history .pdf COPYRIGHTED source: www.online-keys.net/sciaroidea/2 000_/Grimaldi_2001_insect_evolution_hist ory.pdf |
|
375,000,000 YBN | 380) The first tetrapods (Vertebrates with four feet) evolve in fresh water. These are the first vertebrate limbs (arms and legs) and fingers. This is also the first amphibian, the ancestor of caecillians, frogs, toads, and salamanders. | Fresh water, Greenland (on the equator) |
[1] Timeline of phylogeny of animals, figure 6 from: S. Blair Hedges, ''The origin and evolution of model organisms'', Nature Reviews Genetics 3, 838-849 (November 2002) http://www.nature.com/nrg/journal /v3/n11/full/nrg929.html {Hedges_2002.p df} a) The relationships and divergence times (millions of years ago (Mya) plusminus one standard error) of selected model animals are shown, based on recent multigene and multiprotein studies51, 61, 84. The fossil divergence time of birds and mammals (310 Mya) was used to calibrate the molecular clock. Branch lengths are not proportional to time. b ) The relationships and numbers of living species, from a diversity of sources in most of the main groups. COPYRIGHTED source: http://www.nature.com/nrg/journa l/v3/n11/images/nrg929-f6.jpg
[2] Reconstructions of (a) Acanthostega and (b) Ichthyostega, from Benton, 1997. COPYRIGHTED source: http://palaeo.gly.bris.ac.uk/Pal aeofiles/Fossilgroups/Amphibia/amphibpic s/ichthyostega.jpg |
|
367,000,000 YBN | 408) The late Devonian mass extinction caused by an ice age. |
[1] Description English: Antarctica: The blue ice covering Lake Fryxell, in the Transantarctic Mountains, comes from glacial meltwater from the Canada Glacier and other smaller glaciers. The freshwater stays on top of the lake and freezes, sealing in briny water below. http://photolibrary.usap.gov/Por tscripts/PortWeb.dll?query&field1=Filena me&op1=matches&value=LakeFryxell.jpg&cat alog=Antarctica&template=ShowMidThumbs Français : Antarctique: La glace bleue couvrant le Lac Fryxell, dans la Chaîne Transantarctique, vient des eaux de fonte du Glacier Canada et d'autres glaciers plus petits. L'eau fraîche se trouve au sommet du lac et gèle, scellant une eau saumâtre située en-dessous. Date 10 December 2002 Source From Antarctic Photo Library: LAKEFRYXELL.JPG Author Joe Mastroianni, National Science Foundation PD source: http://upload.wikimedia.org/wiki pedia/commons/thumb/8/8f/Fryxellsee_Opt. jpg/1280px-Fryxellsee_Opt.jpg
[2] Description Deutsch: Der Vulkan Mount Erebus, Antarktika. English: Mount Erebus, Ross Island, Antarctica. Español: Monte Erebus, Isla Ross,Antártida Français : Le mont Erebus, île de Ross, Antarctique. Türkçe: Erebus Dağı, Antarktika Русский: Вулкан Эребус, Антарктида Date 1972 Source U.S. Geological Survey (USGS) Author Richard Waitt, U.S. Geological Survey Permission (Reusing this file) PD-US Other versions Image:Mt Erebus (original).jpg PD source: http://upload.wikimedia.org/wiki pedia/commons/4/4e/Mt_erebus.jpg | |
|
363,000,000 YBN | 379) The first vertebrates live on land (an amphibian). | Fresh water, Greenland (on the equator) |
[1] Yes, it's time for the Palaeozoic scenes of Life before Man. Or some of them, anyway - if you really want to see a load of trilobites, you're probably Richard Fortey, and I will ignore any comments that claim otherwise. (Also, I can't include everything - otherwise we'd have to rename this blog Love in the Time of Burian, which sounds a bit rubbish.) My bias is most definitely towards vertebrates and, in particular, tetrapods, and the below scene - featuring Ichthyostega - marks their first appearance in the book. This painting is perhaps unique in this book as it combines the elements of the animal-free landscapes with, well, some animals. Burian's skill is in making this scene, filled as it is with flora so utterly different to what we are accustomed to seeing today, look as if he just took a casual stroll out into the country to paint it. UNKNOWN source: http://3.bp.blogspot.com/-Zdvegv 1Fny4/UCk-Z929irI/AAAAAAAABM8/_7c21BO7T1 s/s1600/Ichthyostega.jpg
[2] Timeline of phylogeny of animals, figure 6 from: S. Blair Hedges, ''The origin and evolution of model organisms'', Nature Reviews Genetics 3, 838-849 (November 2002) http://www.nature.com/nrg/journal /v3/n11/full/nrg929.html {Hedges_2002.p df} a) The relationships and divergence times (millions of years ago (Mya) plusminus one standard error) of selected model animals are shown, based on recent multigene and multiprotein studies51, 61, 84. The fossil divergence time of birds and mammals (310 Mya) was used to calibrate the molecular clock. Branch lengths are not proportional to time. b ) The relationships and numbers of living species, from a diversity of sources in most of the main groups. COPYRIGHTED source: http://www.nature.com/nrg/journa l/v3/n11/images/nrg929-f6.jpg |
|
360,000,000 YBN | 226) The second largest Fungi phylum, "Basidiomycota" {Bo-SiDEO-mI-KO-Tu} evolves (the ancestor of many mushrooms: button, chanterelle {saNTRreL}, cremini {KremENE}, enoki {inoKE}, fly agaric {uGaRiK}, oyster, porcino {PORCEnO }, portabella, psilocybe, puffball, shiitake {sEToKE}, woodear, rusts, and club fungi). | earliest fossils: Indiana |
[1] Amanita muscaria (Homobasidiomycetes) source: http://en.wikipedia.org/wiki/Ima ge:Agaricales.jpg
[2] Basidiomycete Life Cycle tjv source: http://botit.botany.wisc.edu/ima ges/332/Basidiomycota/General_basidio/Ba sidiomycete_Life_Cycle_tjv.php?highres=t rue |
|
360,000,000 YBN | 6353) The Neoptera, folding wing insects evolve. A mechanism to fold the wings against the body after landing has a selective advantage by making the wings less conspicuous, awkward, and susceptible to breakage. All "higher" orders of insects evolve from the neoptera. | earliest fossils: (Archimylacris eggintoni, Coseley Lagerstätte) Staffordshire, UK |
[1] Stonefly in the genus Dinotoperla. Taken in Swifts Creek, Victoria in November 2007 GNU source: http://upload.wikimedia.org/wiki pedia/commons/e/e6/Stonefly_-_dinotoperl a.jpg
[2] Nymph of unidentified stonefly Description Deutsch: Steinfliegenlarve Date 16 June 2006 Source Own work Author böhringer friedrich CC source: http://upload.wikimedia.org/wiki pedia/commons/thumb/b/b1/SteinfliegenLar ve2.JPG/1280px-SteinfliegenLarve2.JPG |
|
359,200,000 YBN | 124) The end of the Devonian (416-359.2 mybn), and start of the Carboniferous (359.2-299 mybn) Period. |
[1] Geologic Time Scale 2009 UNKNOWN source: http://www.geosociety.org/scienc e/timescale/timescl.pdf
[2] 370 Ma Middle Devonian UNKNOWN source: http://jan.ucc.nau.edu/~rcb7/370 _Devonian_2globes.jpg | |
|
359,000,000 YBN | 243) The first plant seed evolves; the ancestor of all seed plants. The earliest fossil seed is from a seed fern (Pteridosperm {TARiDOSPRM}). Fossils indicate that the first seed evolves from an enclosing ring of vegetative lobes that fuse together. | earliest fossils: Scotland |
[1] Henry N. Andrews, ''Early Seed Plants'', Science, New Series, Vol. 142, No. 3594 (Nov. 15, 1963), pp. 925-931. http://www.jstor.org/stable/17 11577 COPYRIGHTED source: http://www.jstor.org/stable/1711 577
[2] Fig. 2. Chronogram showing estimates of phylogenetic relationships and divergence times among the major groups of extant land plants. The estimate of relationships is synthesized from the following papers in this issue: Burleigh and Mathews (2004) , Pryer et al. (2004) , Shaw and Renzaglia (2004) , and Soltis and Soltis (2004) . Divergence time estimates are mostly based on analyses of molecular data with fossil constraints (Wikström et al., 2001 ; Pryer et al., 2004 ) and are augmented by fossil evidence (Kenrick and Crane, 1997 ; Wellman et al., 2003 ). Estimates of the number of species in each group are from Judd et al. (2002) and W. S. Judd (personal communication). Groups covered by a particular article in this special issue are circled and connected to the names of the article's authors. ''Other conifers'' refers to the clade consisting of all conifers except for Pinaceae (see Burleigh and Mathews, 2004 ). ''Lepto. ferns'' refers to leptosporangiate ferns fig 2 from: Jeffrey D. Palmer, Douglas E. Soltis and Mark W. Chase, ''The plant tree of life: an overview and some points of view'', American Journal of Botany. 2004;91:1437-1445., (2004). http://www.amjbot.org/content/91/10/14 37.full {Chase_Mark_2004.pdf} COPYRIGHTED source: http://www.amjbot.org/content/91 /10/1437/F2.large.jpg |
|
355,000,000 YBN | 6410) Hearing in Amphibians adapts to sounds transmitted through the air. This is the beginning of vertebrates making vocal sounds. |
[1] Figure 6.2 from: Peter M. Narins, Albert S. Feng, Richard R. Fay and Arthur N. Popper, ''Hearing and Sound Communication in Amphibians'', Springer Handbook of Auditory Research, Volume 28, 2006, DOI: 10.1007/978-0-387-47796-1 http://www.sp ringerlink.com/content/l637813537l70704/ COPYRIGHTED source: http://www.springerlink.com/cont ent/l637813537l70704/
[2] Description Eocaecilia micropodia, an early caecilian from the Lower Jurassic of Arizona, pencil drawing Date 22 August 2007 Source Own work Author Nobu Tamura email:nobu.tamura@yahoo.com www.palaeocritti.com Permission (Reusi ng this file) See below. GNU source: http://upload.wikimedia.org/wiki pedia/commons/2/27/Eocaecilia_BW.jpg | |
|
350,000,000 YBN | 361) The Ray-finned fishes, Sturgeons and Paddlefish evolve. |
[1] Adapted from: Richard Dawkins, ''The Ancestor's Tale'', (Boston, MA: Houghton Mifflin Company, 2004), p339. COPYRIGHTED source: Richard Dawkins, "The Ancestor's Tale", (Boston, MA: Houghton Mifflin Company, 2004), p339.
[2] Adapted from: Richard Dawkins, ''The Ancestor's Tale'', (Boston, MA: Houghton Mifflin Company, 2004), p339. COPYRIGHTED source: Richard Dawkins, "The Ancestor's Tale", (Boston, MA: Houghton Mifflin Company, 2004), p339. | |
|
350,000,000 YBN | 6355) The Neoptera: Dictyoptera {DiKTEoPTRu} evolve (the ancestor of Cockroaches, Termites, and Mantises). |
[1] Description English: Juvenile, Madagascar hissing cockroach at the Atlanta Botanical Garden. Taken 9/23/2007. Date 25 September 2007 (original upload date) Source Transferred from en.wikipedia; transferred to Commons by User:Sreejithk2000 using CommonsHelper. Author Original uploader was Almabes at en.wikipedia Permission (Reusing this file) Released into the public domain (by the author). Other versions Derivative works of this file: Female Madagascar hissing cockroach2.jpg PD source: http://upload.wikimedia.org/wiki pedia/commons/4/46/Female_Madagascar_his sing_cockroach.JPG
[2] Figure 4.11. German Cockroaches, Various Stages and Ages PD source: http://www.cdc.gov/nceh/publicat ions/books/housing/Graphics/chapter_04/F igure4.11.jpg | |
|
340,000,000 YBN | 384) The first hard-shell egg. The Tetrapods Amniota {aMnEOtu} evolve; the ancestor of all reptiles, mammals and birds and the first hard-shell egg. The hard-shell egg is waterproof. This is the start of vertebrate internal fertilization, because on land the egg cannot be fertilized as most fishes and amphibians do, by a male swimming near the eggs and spraying them with sperm. Amniote males and females must copulate {KoPYelAT} so that the sperm can reach the eggs inside the female. All living amniotes lay hard-shelled eggs, except most mammals and some snakes and lizards, where egg laying has been replaced by live birth. The egg shell of amniotes may be flexible (like the eggs of many lizards) or mineralized and hard (like the eggs of birds). | earliest fossils: Bathgate, West Lothian, Scotland |
[1] Figure 2 from: [t Note that this egg is only of Permian age: 299-251 mybn] Karl F. Hirsch, ''The Oldest Vertebrate Egg?'', Journal of Paleontology, Vol. 53, No. 5 (Sep., 1979), pp. 1068-1084. http://www.jstor.org/stable/ 1304086 COPYRIGHTED source: http://www.jstor.org/stable/1304 086
[2] Prothero, ''Bringing Fossils To Life'', 2004. COPYRIGHTED source: Prothero, "Bringing Fossils To Life", 2004. COPYRIGHTED |
|
335,000,000 YBN | 6331) The Amniota divide into the Sauropsida {SOR-roP-SiDu} and the Synapsida {Si-naP-Si-Du}. The Sauropsids have two major lineages: the Parareptilia (turtles) and the Eureptilia (dinosaurs, crocodiles and birds). The Synapsids also have two major lineages: the pelycosaurs (which are sail-backed amniotes) and the therapsids (which are mammal-like amniotes). | earliest possible Synapsid fossils: (Cumberland group, Joggins formation) Joggins, Nova Scotia, Canada |
[1] Prothero, ''Evolution What the Fossils Say and Why It Matters'', 2007, p232. COPYRIGHTED source: Prothero, "Evolution What the Fossils Say and Why It Matters", 2007, p232.
[2] Prothero, ''Bringing Fossils To Life'', 2004. COPYRIGHTED source: Prothero, "Bringing Fossils To Life", 2004. COPYRIGHTED |
|
330,000,000 YBN | 6307) The Synapsids Pelycosauria {PeLiKuSOREu} evolve (the ancestor of Edaphosaurus {eDaFoSORuS} and Dimetrodon). |
[1] Description This just might be a depiction of Edaphosaurus pogonias, to make a guess from the title. If you know more about this image, please place a good description here. Date 2007-04-30 (original upload date) Source Originally from ru.wikipedia; description page is/was here. Author Original uploader was ДиБгд at ru.wikipedia Permission (Reusing this file) This image is in the public domain; PD-ART. PD source: http://upload.wikimedia.org/wiki pedia/commons/7/7d/Edaphosaurus_pogonias .jpg
[2] Kardong, ''Vertebrates'', 2002. COPYRIGHTED source: Kardong, "Vertebrates", 2002. COPYRIGHTED | |
|
325,000,000 YBN | 381) The earliest extant Amphibians: Caecilians evolve. |
[1] Description Eocaecilia micropodia, an early caecilian from the Lower Jurassic of Arizona, pencil drawing Date 22 August 2007 Source Own work Author Nobu Tamura email:nobu.tamura@yahoo.com www.palaeocritti.com Permission (Reusi ng this file) See below. GNU source: http://upload.wikimedia.org/wiki pedia/commons/2/27/Eocaecilia_BW.jpg
[2] Figure 1 from: Roelants, K., Gower, D. J., Wilkinson, M., Loader, S. P., Biju, S. D., Guillaume, K., Moriau, L., & Bossuyt, F. (2007). Global patterns of diversification in the history of modern amphibians. Proceedings of the National Academy of Sciences , 104 (3), 887-892. URL http://dx.doi.org/10.1073/pnas.060837810 4 COPYRIGHTED source: http://dx.doi.org/10.1073/pnas.0 608378104 | |
|
320,000,000 YBN | 238) The seed plants: Gymnosperms evolve. Gymnosperms are the most primitive extant seed plants, and ancestor of all Cycads, Ginkgos and the Conifers). The most primitive extant Gymnosperms, the Cycads evolve now. Gymnosperm is Greek for "Naked Seed". A gymnosperm reproduces by a seed that is in direct contact with the environment, as opposed to an angiosperm whose seeds are enclosed by fruits. |
[1] Fig. 2. Chronogram showing estimates of phylogenetic relationships and divergence times among the major groups of extant land plants. The estimate of relationships is synthesized from the following papers in this issue: Burleigh and Mathews (2004) , Pryer et al. (2004) , Shaw and Renzaglia (2004) , and Soltis and Soltis (2004) . Divergence time estimates are mostly based on analyses of molecular data with fossil constraints (Wikström et al., 2001 ; Pryer et al., 2004 ) and are augmented by fossil evidence (Kenrick and Crane, 1997 ; Wellman et al., 2003 ). Estimates of the number of species in each group are from Judd et al. (2002) and W. S. Judd (personal communication). Groups covered by a particular article in this special issue are circled and connected to the names of the article's authors. ''Other conifers'' refers to the clade consisting of all conifers except for Pinaceae (see Burleigh and Mathews, 2004 ). ''Lepto. ferns'' refers to leptosporangiate ferns fig 2 from: Jeffrey D. Palmer, Douglas E. Soltis and Mark W. Chase, ''The plant tree of life: an overview and some points of view'', American Journal of Botany. 2004;91:1437-1445., (2004). http://www.amjbot.org/content/91/10/14 37.full {Chase_Mark_2004.pdf} COPYRIGHTED source: http://www.amjbot.org/content/91 /10/1437/F2.large.jpg
[2] Fig. 2. Chronogram showing estimates of phylogenetic relationships and divergence times among the major groups of extant land plants. The estimate of relationships is synthesized from the following papers in this issue: Burleigh and Mathews (2004) , Pryer et al. (2004) , Shaw and Renzaglia (2004) , and Soltis and Soltis (2004) . Divergence time estimates are mostly based on analyses of molecular data with fossil constraints (Wikström et al., 2001 ; Pryer et al., 2004 ) and are augmented by fossil evidence (Kenrick and Crane, 1997 ; Wellman et al., 2003 ). Estimates of the number of species in each group are from Judd et al. (2002) and W. S. Judd (personal communication). Groups covered by a particular article in this special issue are circled and connected to the names of the article's authors. ''Other conifers'' refers to the clade consisting of all conifers except for Pinaceae (see Burleigh and Mathews, 2004 ). ''Lepto. ferns'' refers to leptosporangiate ferns fig 2 from: Jeffrey D. Palmer, Douglas E. Soltis and Mark W. Chase, ''The plant tree of life: an overview and some points of view'', American Journal of Botany. 2004;91:1437-1445., (2004). http://www.amjbot.org/content/91/10/14 37.full {Chase_Mark_2004.pdf} COPYRIGHTED source: http://www.amjbot.org/content/91 /10/1437/F2.large.jpg | |
|
320,000,000 YBN | 6356) The Neoptera: Orthoptera evolve (the ancestor of crickets, grasshoppers, locusts, and walking sticks). |
[1] African Field cricket Gryllus bimaculatus at Bristol Zoo, Bristol, England. Photographed by Adrian Pingstone in February 2005 and released to the public domain. PD source: http://upload.wikimedia.org/wiki pedia/commons/thumb/2/27/African.field.c ricket.arp.jpg/1200px-African.field.cric ket.arp.jpg
[2] Description grasshopper Source self made Date unknown Author Stephen Friedt PD source: http://upload.wikimedia.org/wiki pedia/en/thumb/3/3c/Grasshopper_%2827%29 .JPG/1280px-Grasshopper_%2827%29.JPG | |
|
317,000,000 YBN | 385) The Sauropsids Reptilia {reP-TiL-E-u} evolve, the Reptiles; the ancestor of all turtles, crocodiles, pterosaurs, dinosaurs and birds. Reptiles are a group of air-breathing amniotes with internal fertilization and scales covering part or all of their body. All reptiles are cold-blooded, except for birds, and possibly some or all pterosaurs and dinosaurs. | earliest fossils: (Joggins Formation) Nova Scotia, Canada |
[1] from: Richard Dawkins, ''The Ancestor's Tale'', (Boston, MA: Houghton Mifflin Company, 2004), p262. COPYRIGHTED source: Richard Dawkins, "The Ancestor's Tale", (Boston, MA: Houghton Mifflin Company, 2004), p262.
[2] Description English: Reptilia (reptiles), based on: File:Buberel cayman 3.jpg File:Crotalus adamanteus (5).jpg File:Karettschildkroete 01.jpg File:Henry at Invercargill.jpg All of them are either under a free licence already in Wikicommons or in the public domain Date 3/2/09 Source Compilation made by myself Author see respective profiles of photos PD source: http://upload.wikimedia.org/wiki pedia/commons/6/67/Reptiles.jpg |
|
314,000,000 YBN | 240) The Gymnosperms Pinophyta {PInoFiTu} evolve (the ancestor of the Conifers: includes Pine, Fir, Spruce, Redwood, Cedar, Juniper, Hemlock, Larch, Yew, and Cypress.). | earliest fossils: Wakefield, Yorkshire, England |
[1] Closeup shot of a stem of needles (perhaps Norway spruce?) by USFWS and obtained from the GIMP photo library. United States Federal Government This work is in the public domain because it is a work of the United States Federal Government. This applies worldwide. See Copyright Close-up of pinophyte leaves (needles): Norway Spruce (Picea abies) source: http://en.wikipedia.org/wiki/Pin ophyta
[2] Native Pinus sylvestris forest, Scotland: Deeside, Mar Lodge, April 2005 GNU 1.2 source: http://en.wikipedia.org/wiki/Pin aceae |
|
310,000,000 YBN | 6357) The Neoptera: Paraneoptera evolve (the ancestor of bark lice, true lice, thrips, and the Hemiptera {HemiPTRu}. The Hemiptera have mouthparts adapted for piercing and sucking and include: Cicadas, Aphids, and "true bugs": such as Bed bugs, and Stink bugs). |
[1] Description Tibicen linnei English: Annual cicada. Date 22 June 2003 Source Own work http://www.cirrusimage.com/homoptera_cic ada_T_linnei.htm Author Bruce Marlin CC source: http://upload.wikimedia.org/wiki pedia/commons/thumb/f/fb/Tibicen_linnei. jpg/1142px-Tibicen_linnei.jpg
[2] Description English: Pea aphids extracting sap from the stem and leaves of garden peas. Date February 2010 Source PLoS Biology, February 2010 direct link to the image description Author Shipher Wu (photograph) and Gee-way Lin (aphid provision), National Taiwan University CC source: http://upload.wikimedia.org/wiki pedia/commons/2/20/Acyrthosiphon_pisum_% 28pea_aphid%29-PLoS.jpg | |
|
310,000,000 YBN | 6359) The Neoptera Holometabola {HoLomeTaBolu or HOlOmeTABolu} evolve: Holometabolous insects: (insects that undergo complete metamorphosis, the ancestor of beetles, bees, true flies, and butterflies). The holometabolous insects account for nearly 85% of all insects. The Holometabola are insects that have complete metamorphosis (or holometabolous development). Unlike hemimetabolous insects in which the immature structures (legs, eyes, antennae, etc.) must also serve the adults, holometabolous insects have a morphologically reduced larval stage and acquire a completely new body during the pupal stage. |
[1] Description wespenpoppen in verschillende ontwikkelstadia Eigen foto's Date 2005-06-13 (original upload date) Source Originally from nl.wikipedia; description page is/was here. Author Original uploader was Asaf at nl.wikipedia Permission (Reusing this file) SELF2 GNU source: http://upload.wikimedia.org/wiki pedia/commons/7/79/Ontwikkelstadia_wespe npoppen.jpg
[2] Miomoptera- viewed by many as stem-group Holometabola. UNKNOWN source: http://wdict.net/img/miomoptera, 2.jpg | |
|
305,000,000 YBN | 242) The Amphibians: Anura {unRu} evolve (the ancestor of all Frogs and Toads). |
[1] Richard Dawkins, ''The Ancestor's Tale'', (Boston, MA: Houghton Mifflin Company, 2004), 303. COPYRIGHTED source: Richard Dawkins, "The Ancestor's Tale", (Boston, MA: Houghton Mifflin Company, 2004), 303.
[2] Description English: A green frog on a palm frond. Date 18 October 2003 Source Burning Well Author Leon Brooks PD source: http://upload.wikimedia.org/wiki pedia/commons/8/8d/Frog_on_palm_frond.jp g | |
|
300,000,000 YBN | 1310) The Stramenopiles Chrysophyta {KriSoFiTu} evolve (Golden algae). |
[1] Description Dinobryon sp. / from Shishitsuka Pond, Tsuchiura, Ibaraki Pref., Japan / Microscope:Leica DMRD (DIC) Date 20 May 2007 Source Own work Author ja:User:NEON / commons:User:NEON_ja CC source: http://upload.wikimedia.org/wiki pedia/commons/6/68/Dinobryon_sp.jpg
[2] Dinobryon, a colony of Chrysophytes showing flagella and red eyespots UNKNOWN source: http://www.microscopy-uk.org.uk/ mag//imagsmall/Dinobryonb.jpg | |
|
299,000,000 YBN | 125) The end of the Carboniferous (359.2-299 mybn), and start of the Permian (299-251 mybn) Period. |
[1] Geologic Time Scale 2009 UNKNOWN source: http://www.geosociety.org/scienc e/timescale/timescl.pdf
[2] 300 Ma Late Pennsylvanian UNKNOWN source: http://jan.ucc.nau.edu/~rcb7/300 _Penn_2globes.jpg | |
|
299,000,000 YBN | 6360) The Holometabola: Coleoptera {KOlEoPTRu} evolve (the ancestor of the Beetles). | earliest fossils: (Pennsylvanian deposit) Mazon Creek, Illinois, USA |
[1] Figure 1. 1–7, Adiphlebia lacoana Scudder, 1885. 1, 2, holotype specimen (USNM 38143), reconstruction of the wing venation (1), and photograph (negative imprint, light-mirrored, composite; 2); 3, specimen USNM 38140, photograph (negative imprint, light-mirrored, composite); 4,5, specimen FMNH PE 3416, reconstruction of the wing venation (forewings separated; 4) and photograph (negative imprint, composite; 5); 6, 7, specimen FMNH PE 60291, reconstruction of the wing venation (6) and photograph (positive imprint; 7); 8, 9, details of forewing main and intercalary veins (black and white arrows, respectively) in Adiphlabia lacoana (specimen FMNH PE 3416, right forewing; 8) and Tetraphalerus bruchi Heller, 1913 (♀, ventral view; 9). Abbreviations: LFW, left forewing; RFW, right forewing; ScP, posterior Subcosta; R, Radius; RA, anterior Radius; RP, posterior Radius; M, Media; CuA, anterior Cubitus; CuP, posterior Cubitus; AA: anterior anal vein. Color-coding: Subcosta, yellow; Radius, blue; Media, red; Cubitus, green; Analis, yellow. from Béthoux, Olivier. “The Earliest Beetle Identified.” Journal of Paleontology 83.6 (2009): 931–937. http://www.bioone.org/doi/ab s/10.1666/08-158.1 COPYRIGHTED source: http://jpaleontol.geoscienceworl d.org/content/vol83/issue6/images/large/ i0022-3360-83-6-931-f01.jpeg
[2] {ULSF: Early Permian fossil beetles see {Kukalová (1969), in particular pl. 1; Ponomarenko (1969), in particular figs. 16, 31, 32, 36, 40 41, 43, 44} and representatives of the beetle sub-order Archostemata, represented nowadays, exhibit intercalary veins (Fig. 1.9) similar to those exhibited by A. lacoana} Archostemata is the smallest suborder of beetles, consisting of fewer than fifty known species organized into five families. Archostemata is an ancient lineage with a number of primitive characteristics. They are similar in morphology to the first beetles, which appear in the fossil record approximately 250 million years ag Description Tenomerga mucida (Chevrolat, 1829) (Coleoptera: Cupedidae) - female. Loc: Yokohama, kanagawa, japan. ja: ナガヒラタムシ(鞘翅目: ナガヒラタムシ科)のメス。 浜市内。産卵管をさかんに し入れし、朽木の割れ目に挿 し込もうとしていたことから 産卵に来ていたものと思わ る。 Date 13 July 2005 Source my own file Author me PD source: http://upload.wikimedia.org/wiki pedia/commons/6/68/Tenomerga_mucida01.jp g |
|
290,000,000 YBN | 239) The Gymnosperms: Ginkgos evolve. |
[1] * Description: Leaves of Ginkgo biloba. * Source: picure taken by Reinhard Kraasch in his own garden in August 2003 (from German wikipedia) * Licence: released per the GNU Free Documentation License by the photographer source: http://en.wikipedia.org/wiki/Gin kgo
[2] Name Ginkgo biloba Family Ginkgoaceae Image no. 1 Permission granted to use under GFDL by Kurt Stueber GNU Ginkgo fruit and leaves source: same | |
|
290,000,000 YBN | 6358) The Holometabola: Hymenoptera evolve (the ancestor of all bees, ants, and wasps). |
[1] {ULSF: Xyelidae saw flies are the most primitive of the hymenoptera} Hymenoptera, Xyelidae, dorsal - Macroxyela ferruginea - Female Ames - Tullamore, Story County, Iowa, USA April 30, 2008 Size: 11 mm It's a big one. (11 mm includes the ovipositor) Oak hickory maple basswood woodland malaise, April 23-30, 2008. Photo - still floating in alcohol. Copyright © 2008 MJ Hatfield COPYRIGHTED Fig. 2 Placement of fossil evidence for the earliest Holometabola within a phylogenetic context. Geologic time line at left is after Ogg, et al. (2008); note that the Mississippian is equivalent to the Early Carboniferous and Pennsylvanian equivalent to the Late Carboniferous. Earliest reliable occurrences of taxa (solid dots, followed by a thick black line) are after various sources mentioned in the text; major localities for the initial diversification of the Holometabola are: Elmo, Kansas, the “insect bed” of the Wellington Formation from the Artinskian Stage of the Early Permian; Calhoun, the Calhoun Coal Member of the Mattoon Formation, from the Kasimovian Stage of the Late Pennsylvanian; Mazon Creek of the Francis Creek Shale Member of the Carbondale Formation, from the Moscovian Stage of the Middle Pennsylvanian; and the Terril Shale at Pas-de-Calais, Bruay-la-Bussière, France, from the Bashkirian Stage of the Early Pennsylvanian. The horizontal stippled bar at bottom represents the initial diversification and the earliest fossil occurrences of holometabolan insects in the fossil record. Labandeira, Conrad C. “Evidence for an Earliest Late Carboniferous Divergence Time and the Early Larval Ecology and Diversification of Major Holometabola Lineages.” Entomologica Americana 117.1 & 2 (2011): 9–21. http://www.bioone.org/doi/abs/1 0.1664/10-RA-011.1 COPYRIGHTED source: http://bugguide.net/images/raw/S H8RHHPR0H7RDZHZULYLULRZ2LLZTLSZBLQZKH4RH H7ZVL4RVL0ZALSZBLXZKH8RVLXZHHPRLHQRLH.jp g
[2] Macroxyela ferruginea Trusted Creative Commons Attribution Non Commercial Share Alike 3.0 (CC BY-NC-SA 3.0) © SusanneSchulmeister Source: Morphbank Image Repository COPYRIGHTED source: http://www.bioone.org/na101/home /literatum/publisher/bioone/journals/con tent/nynt.1/2011/19475144-117.1/10-ra-01 1.1/production/images/large/i1947-5144-1 17-1-9-f02.jpeg | |
|
287,000,000 YBN | 6308) The Synapsid Therapsids evolve (Cynodonts).[2 |
[1] Kardong, ''Vertebrates'', 2002. COPYRIGHTED source: Description English: Moschops capensis - Middle Permian of South Africa. Based on skeleton from AMNH. Русский: Moschops capensis - средняя пермь Южной Африки. Основано на скелете из Американского музея Естественной истории. Date 2008 Source dmitrchel@mail.ru Author Creator:Dmitry Bogdanov GNU
[2] Kardong, ''Vertebrates'', 2002. COPYRIGHTED source: http://upload.wikimedia.org/wiki pedia/commons/thumb/a/a4/Moschops11DB.jp g/1024px-Moschops11DB.jpg | |
|
274,000,000 YBN | 307) The Stramenopiles: Phaeophyta {FEoFiTu} evolve (the ancestor of all Brown Algae, includes many seaweeds like the giant kelps). Note that brown algae are not plants but are protists. |
[1] Fig. 1. A consensus phylogeny of eukaryotes. The vast majority of characterized eukaryotes, with the notable exception of major subgroups of amoebae, can now be assigned to one of eight major groups. Opisthokonts (basal flagellum) have a single basal flagellum on reproductive cells and flat mitochondrial cristae (most eukaryotes have tubular ones). Eukaryotic photosynthesis originated in Plants; theirs are the only plastids with just two outer membranes. Heterokonts (different flagellae) have a unique flagellum decorated with hollow tripartite hairs (stramenopiles) and, usually, a second plain one. Cercozoans are amoebae with filose pseudopodia, often living with in tests (hard outer shells), some very elaborate (foraminiferans). Amoebozoa are mostly naked amoebae (lacking tests), often with lobose pseudopodia for at least part of their life cycle. Alveolates have systems of cortical alveoli directly beneath their plasma membranes. Discicristates have discoid mitochondrial cristae and, in some cases, a deep (excavated) ventral feeding groove. Amitochondrial excavates lack substantial molecular phylogenetic support, but most have an excavated ventral feeding groove, and all lack mitochondria. The tree shown is based on a consensus of molecular (1-4) and ultrastructural (16, 17) data and includes a rough indication of new ciPCR ''taxa'' (broken black lines) (7-11). An asterisk preceding the taxon name indicates probable paraphyletic group COPYRIGHTED source: http://www.sciencemag.org/cgi/co ntent/full/300/5626/1703
[2] Pacific Rockweed (Fucus distichus) in Olympic National Park Cropped from PhotoCD image, from Kodak ISO 800 film, taken by k.lee June 2004, hereby released under GFDL. source: http://en.wikipedia.org/wiki/Ima ge:Pacific_rockweed%2C_Olympic_National_ Park%2C_USA.jpg | |
|
266,000,000 YBN | 308) The Stramenopiles: Diatoms evolve. |
[1] Fig. 1. A consensus phylogeny of eukaryotes. The vast majority of characterized eukaryotes, with the notable exception of major subgroups of amoebae, can now be assigned to one of eight major groups. Opisthokonts (basal flagellum) have a single basal flagellum on reproductive cells and flat mitochondrial cristae (most eukaryotes have tubular ones). Eukaryotic photosynthesis originated in Plants; theirs are the only plastids with just two outer membranes. Heterokonts (different flagellae) have a unique flagellum decorated with hollow tripartite hairs (stramenopiles) and, usually, a second plain one. Cercozoans are amoebae with filose pseudopodia, often living with in tests (hard outer shells), some very elaborate (foraminiferans). Amoebozoa are mostly naked amoebae (lacking tests), often with lobose pseudopodia for at least part of their life cycle. Alveolates have systems of cortical alveoli directly beneath their plasma membranes. Discicristates have discoid mitochondrial cristae and, in some cases, a deep (excavated) ventral feeding groove. Amitochondrial excavates lack substantial molecular phylogenetic support, but most have an excavated ventral feeding groove, and all lack mitochondria. The tree shown is based on a consensus of molecular (1-4) and ultrastructural (16, 17) data and includes a rough indication of new ciPCR ''taxa'' (broken black lines) (7-11). An asterisk preceding the taxon name indicates probable paraphyletic group COPYRIGHTED source: http://www.sciencemag.org/cgi/co ntent/full/300/5626/1703
[2] Figure 1. Phylogenetic hypothesis of the eukaryotic lineage based on ultrastructural and molecular data. Organisms are divided into three main groups distinguished by mitochondrial cristal shape (either discoidal, flattened or tubular). Unbroken lines indicate phylogenetic relationships that are firmly supported by available data; broken lines indicate uncertainties in phylogenetic placement, resolution of which will require additional data. Color coding of organismal genus names indicates mitochondrial genomes that have been completely (Table 1), almost completely (Jakoba, Naegleria and Thraustochytrium) or partially (*) sequenced by the OGMP (red), the FMGP (black) or other groups (green). Names in blue indicate those species whose mtDNAs are currently being sequenced by the OGMP or are future candidates for complete sequencing. Amitochondriate retortamonads are positioned at the base of the tree, with broken arrows denoting the endosymbiotic origin(s) of mitochondria from a Rickettsia-like eubacterium. Macrophar., Macropharyngomonas. COPYRIGHTED source: http://nar.oxfordjournals.org/cg i/content/full/26/4/865 | |
|
260,000,000 YBN | 232) The earliest endothermic (or "warm-blooded") and hair growing animal, a therapsid. Endothermy is the physiological maintenance, by a body, of a constant temperature independent of the external environmental temperature. Hair for insulation is correlated to endothermy. Both birds and mammals are endothermic (also called "warm blooded") as opposed to other vertebrates (like amphibians and crocodiles) which are ectothermic (or "cold blooded") and cannot internally generate heat. Endothermy allows birds and mammals to maintain a high and relatively constant body temperature, even at rest, during a wide range of external environmental conditions. |
[1] Description English: Life restoration of Purlovia maxima. Based on figures 8-10 of ''Permian and Triassic therocephals (Eutherapsida) of Eastern Europe'' by M. F. Ivakhnenko (Paleontological Journal 45 (9): 981-1144). Date 8 January 2012 Source Own work Author Smokeybjb CC source: http://upload.wikimedia.org/wiki pedia/commons/a/a5/Purlovia_maxima.jpg
[2] Description Bauria , a therocephalian therapsid from the early Middle Triassic of South Africa, pencil drawing Date 20 February 2007 Source Own work Author Nobu Tamura email:nobu.tamura@yahoo.com www.palaeocritti.com GNU source: http://upload.wikimedia.org/wiki pedia/commons/c/c0/Bauria_BW.jpg | |
|
256,000,000 YBN | 6362) The Holometabola: Diptera {DiPTRe} evolve, true flies, having a single pair of wings: the ancestor of the mosquito, gnat, fruit fly, and house fly). |
[1] Nymphomyia alba adult UNKNOWN source: http://whyevolutionistrue.files. wordpress.com/2011/03/nymphomyia-alba.jp g
[2] Nymphomyia alba larva UNKNOWN source: http://whyevolutionistrue.files. wordpress.com/2011/03/nymphomyia.jpg | |
|
251,400,000 YBN | 102) The largest mass extinction of history, the End-Permian mass extinction. 82% of all genera are observed extinct. |
[1] Description English: Description: Illustration of an en:impact event. Source Made by Fredrik. Cloud texture from public domain NASA image. PD source: http://upload.wikimedia.org/wiki pedia/commons/c/cb/Impact_event.jpg
[2] Timeline of mass extinctions. COPYRIGHTED Benjamin Cummings. COPYRIGHTED source: http://io.uwinnipeg.ca/~simmons/ 16cm05/1116/16macro.htm | |
|
251,000,000 YBN | 54) The end of the Paleozoic and start of the Mesozoic Era, and the end of the Permian (299-251 mybn) and start of the Triassic (251-201.6 mybn) period. |
[1] Geologic Time Scale 2009 UNKNOWN source: http://www.geosociety.org/scienc e/timescale/timescl.pdf
[2] 260 Ma Late Permian UNKNOWN source: http://jan.ucc.nau.edu/~rcb7/260 _Permian_2globes.jpg | |
|
251,000,000 YBN | 452) The supercontinent Pangea (PaNJEe) forms. |
[1] 260 Ma Late Permian UNKNOWN source: http://jan.ucc.nau.edu/~rcb7/260 _Permian_2globes.jpg
[2] In geologic terms, a plate is a large, rigid slab of solid rock. The word tectonics comes from the Greek root ''to build.'' Putting these two words together, we get the term plate tectonics, which refers to how the Earth's surface is built of plates. The theory of plate tectonics states that the Earth's outermost layer is fragmented into a dozen or more large and small plates that are moving relative to one another as they ride atop hotter, more mobile material. Before the advent of plate tectonics, however, some people already believed that the present-day continents were the fragmented pieces of preexisting larger landmasses (''supercontinents''). The diagrams below show the break-up of the supercontinent Pangaea (meaning ''all lands'' in Greek), which figured prominently in the theory of continental drift -- the forerunner to the theory of plate tectonics. PD source: http://pubs.usgs.gov/gip/dynamic /graphics/Fig2-5globes.gif | |
|
235,000,000 YBN | 304) The Protist Phlyum "Haptophyta" {HaPTuFITu} evolves, the Coccolithophores {KoK-o-lit-u-FORZ}. |
[1] Fig. 1. A consensus phylogeny of eukaryotes. The vast majority of characterized eukaryotes, with the notable exception of major subgroups of amoebae, can now be assigned to one of eight major groups. Opisthokonts (basal flagellum) have a single basal flagellum on reproductive cells and flat mitochondrial cristae (most eukaryotes have tubular ones). Eukaryotic photosynthesis originated in Plants; theirs are the only plastids with just two outer membranes. Heterokonts (different flagellae) have a unique flagellum decorated with hollow tripartite hairs (stramenopiles) and, usually, a second plain one. Cercozoans are amoebae with filose pseudopodia, often living with in tests (hard outer shells), some very elaborate (foraminiferans). Amoebozoa are mostly naked amoebae (lacking tests), often with lobose pseudopodia for at least part of their life cycle. Alveolates have systems of cortical alveoli directly beneath their plasma membranes. Discicristates have discoid mitochondrial cristae and, in some cases, a deep (excavated) ventral feeding groove. Amitochondrial excavates lack substantial molecular phylogenetic support, but most have an excavated ventral feeding groove, and all lack mitochondria. The tree shown is based on a consensus of molecular (1-4) and ultrastructural (16, 17) data and includes a rough indication of new ciPCR ''taxa'' (broken black lines) (7-11). An asterisk preceding the taxon name indicates probable paraphyletic group source: http://www.sciencemag.org/cgi/co ntent/full/300/5626/1703
[2] Emiliania huxleyi, a coccolithophore. Photo courtesy Dr. Markus Geisen - photographer, and The Natural History Museum. PD source: http://en.wikipedia.org/wiki/Ima ge:Emiliania_huxleyi_3.jpg | |
|
228,000,000 YBN | 412) The Reptiles: Dinosaurs evolve. | earliest fossils: (Ischigualasto Formation) Valley of the Moon, Ischigualasto Provinvial Park, northwestern Argestina |
[1] Figure 2 from: Sereno, Paul C. et al. “Primitive dinosaur skeleton from Argentina and the early evolution of Dinosauria.” Nature 361.6407 (1993) : 64-66. http://www.nature.com/nature/jou rnal/v361/n6407/abs/361064a0.html COPYR IGHTED source: http://www.nature.com/nature/jou rnal/v361/n6407/abs/361064a0.html
[2] Eoraptor was a genus of small, slender theropod native to northwest Argentina. It was quite possibly the earliest theropod genus and has not been classified in any family. UNKNOWN source: http://images.wikia.com/deadtime s/images/a/a2/Eoraptor.jpg |
|
228,000,000 YBN | 6282) Dinosaurs divide into two major lines: the Ornithischians {ORnitiSKEiNZ} (Bird-hipped dinosaurs) and the Saurischians {SoriSKEiNZ} (Lizard-hipped dinosaurs). |
[1] Harold Levine, ''The Earth Through Time'', 2006, p417. COPYRIGHTED source: Harold Levine, "The Earth Through Time", 2006, p417.
[2] Harold Levine, ''The Earth Through Time'', 2006, p418. COPYRIGHTED source: Harold Levine, "The Earth Through Time", 2006, p418. | |
|
228,000,000 YBN | 6283) The Saurischian {SoriSKEiN} Dinosaurs split into two major lines: The Sauropodomorpha (SoroPiDimORFu} and the Therapoda {tiRoPiDu}. The Sauropodomorphs are divided into prosauropods and sauropods, are mostly plant-eating, and include the large, long-necked dinosaurs like Apatosaurus. The Theropod {tERePoD} dinosaurs are bipedal and carnivorous and include Allosaurus, Tyrannosaurus, and Velociraptor. All birds descend from a Therapod ancestor. | earliest fossils: (Ischigualasto Formation) Valley of the Moon, Ischigualasto Provinvial Park, northwestern Argestina |
[1] Fig 3.38 from Kardong, ''Vertebrates'', p116, 2002. COPYRIGHTED source: Kardong, "Vertebrates", p116, 2002.
[2] Figure 2 from: Sereno, Paul C. et al. “Primitive dinosaur skeleton from Argentina and the early evolution of Dinosauria.” Nature 361.6407 (1993) : 64-66. http://www.nature.com/nature/jou rnal/v361/n6407/abs/361064a0.html COPYR IGHTED source: http://www.nature.com/nature/jou rnal/v361/n6407/abs/361064a0.html |
|
225,000,000 YBN | 126) The Synapsids Mammals evolve. The first mammary gland. | earliest fossils: (Dockum Formation) Kalgary, Crosby County, Texas, USA |
[1] Figure 6 from: Spencer G. Lucas and Zhexi Luo, ''Adelobasileus from the Upper Triassic of West Texas: The Oldest Mammal'', Journal of Vertebrate Paleontology, Vol. 13, No. 3 (Sep. 23, 1993), pp. 309-334 Published by: Taylor & Francis, Ltd. on behalf of The Society of Vertebrate Paleontology Article Stable URL: http://www.jstor.org/stable/4523514 COP YRIGHTED source: http://www.jstor.org/stable/4523 514
[2] [t Note that this image is not clearly from a scholarly source] Description English: Adelobasileus cromptoni, a mammaliaform from the Late Triassic of Texas. Digital. Date 9 September 2008 Source Own work Author Nobu Tamura email:nobu.tamura@yahoo.com www.palaeocritti.com Permission (Reusi ng this file) See below. GNU source: http://upload.wikimedia.org/wiki pedia/commons/2/2f/Adelobasileus_BW.jpg |
|
225,000,000 YBN | 369) The Ray-Finned Fishes Teleost (TeLEoST) fishes evolve. Teleosts are a large group of fishes with bony skeletons, including most common fishes. |
[1] Fig. 2. The single most-parsimonious (MP) tree derived from unweighted analysis of mitogenomic data comprising concatenated nucleotide sequences from 12 protein-coding (excluding the ND6 gene and third codon positions) and 22 transfer RNA (tRNA) genes (stem regions only) from all 28 species examined. Tree length, 12,709 steps; consistency index, 0.355; retention index, 0.471; and rescaled consistency index, 0.167. Numbers above and below internal branches indicate jackknife values obtained for 500 replicates using the heuristic search option in PAUP*4.0b10 (Swofford, 2002) with 20 random-addition sequences being performed in each replication and decay indices, respectively. The scale indicates 100 changes. from: Inoue, JG, Miya, M, Tsukamoto, K, Nishida, M (2003) ''Basal actinopterygian relationships: A mitogenomic perspective on the phylogeny of the ldquoancient fish.rdquo'' Mol Phylogenet Evol 26: 110-120 http://www.sciencedirect.com/sc ience/article/pii/S1055790302003317 COP YRIGHTED source: http://www.sciencedirect.com/cac he/MiamiImageURL/B6WNH-475B9D7-6-1K/0?wc hp=dGLbVlz-zSkzk
[2] Arapaima gigas at the Smithsonian Zoo. GNU source: http://upload.wikimedia.org/wiki pedia/commons/b/b1/Arapaima_gigas.jpg | |
|
220,000,000 YBN | 387) The most primitive extant reptiles, the Testudines {TeSTUDinEZ} evolve: the ancestor of all Turtles, Tortoises and Terrapins. |
[1] Richard Dawkins, ''The Ancestor's Tale'', (Boston, MA: Houghton Mifflin Company, 2004), 262. COPYRIGHTED source: Richard Dawkins, "The Ancestor's Tale", (Boston, MA: Houghton Mifflin Company, 2004), 262.
[2] English: Odontochelys semitestacea, from the Late Triassic of China, the oldest known turtle. Digital. 中文(简体): 半甲齿龟,已知最为古老的乌 ,于2007年在中国贵州境内发 。(三维模拟图) Date 4 December 2008 Source Own work Author Nobu Tamura email:nobu.tamura@yahoo.com www.palaeocritti.com GNU source: http://upload.wikimedia.org/wiki pedia/commons/3/39/Odontochelys_BW.jpg | |
|
220,000,000 YBN | 389) The reptiles: Tuataras {TUeToRoZ} evolve. | (Islands of) New Zealand |
[1] Richard Dawkins, ''The Ancestor's Tale'', (Boston, MA: Houghton Mifflin Company, 2004), p262. COPYRIGHTED source: Richard Dawkins, "The Ancestor's Tale", (Boston, MA: Houghton Mifflin Company, 2004), p262.
[2] A male tuatara named Henry, living at the Southland Museum and Art Gallery, is still reproductively active at 111 years of age. 111-Year-Old Reptile Becomes a Dad After Tumor Surgery Discover Magazine, 26 January 2009. Retrieved 20 March 2009. http://en.wikipedia.org/wiki/Disc over_Magazine Description English: Henry, the world's oldest Tuatara in captivity at Invercargill, New Zealand Date 22 November 2007 Source Own work Author KeresH CC source: http://upload.wikimedia.org/wiki pedia/commons/9/96/Henry_at_Invercargill .jpg |
|
220,000,000 YBN | 428) The first flying vertebrate, the Reptiles Pterosaurs evolve. |
[1] Eudimorphon and Peteinosaurus from: Wellnhofer, ''Pterosaurs'', 1991, p60-61. COPYRIGHTED source: Wellnhofer, "Pterosaurs", 1991, p60-61.
[2] Eudimorphon and Peteinosaurus from: Wellnhofer, ''Pterosaurs'', 1991, p60-61. COPYRIGHTED source: Wellnhofer, "Pterosaurs", 1991, p60-61. | |
|
210,000,000 YBN | 390) The Reptiles Iguania evolve: (the ancestor of iguanas, chameleons, and spiny lizards). |
[1] Richard Dawkins, ''The Ancestor's Tale'', (Boston, MA: Houghton Mifflin Company, 2004), 262. COPYRIGHTED source: Richard Dawkins, "The Ancestor's Tale", (Boston, MA: Houghton Mifflin Company, 2004), 262.
[2] Description Iguana sp. Foto tomada en el Zoo de Madrid. Date Summer 2007 Source Own work Author Manuel de Corselas ARS SUMMUM, Centro para el Estudio y Difusión Libres de la Historia del Arte PD source: http://upload.wikimedia.org/wiki pedia/commons/5/57/AA_Iguana_Fot_Ars_Sum mum.JPG | |
|
210,000,000 YBN | 391) The Reptiles: Scleroglossa evolve (the ancestor of snakes, skinks, and geckos). |
[1] Richard Dawkins, ''The Ancestor's Tale'', (Boston, MA: Houghton Mifflin Company, 2004), 262. COPYRIGHTED source: Richard Dawkins, "The Ancestor's Tale", (Boston, MA: Houghton Mifflin Company, 2004), 262.
[2] Description Deutsch: Versteinerung eines Archaeophis proavus Massalongo - aus Monte Bolca. Museum für Naturkunde (Berlin). English: Fossil of a Archaeophis proavus Massalongo, Monte Bolca. Museum für Naturkunde (Berlin). Date 22 July 2007 Source Own work Author Raymond - Raimond Spekking Permission (Reusing this file) See below. Attribution (required by the license) © Raimond Spekking / CC-BY-SA-3.0 CC source: http://upload.wikimedia.org/wiki pedia/commons/f/f1/Naturkundemuseum_Berl in_-_Archaeophis_proavus_Massalongo_-_Mo nte_Bolca.jpg | |
|
210,000,000 YBN | 6313) The earliest extant Teleosts: Bonytongues evolve. |
[1] Fig. 2. The single most-parsimonious (MP) tree derived from unweighted analysis of mitogenomic data comprising concatenated nucleotide sequences from 12 protein-coding (excluding the ND6 gene and third codon positions) and 22 transfer RNA (tRNA) genes (stem regions only) from all 28 species examined. Tree length, 12,709 steps; consistency index, 0.355; retention index, 0.471; and rescaled consistency index, 0.167. Numbers above and below internal branches indicate jackknife values obtained for 500 replicates using the heuristic search option in PAUP*4.0b10 (Swofford, 2002) with 20 random-addition sequences being performed in each replication and decay indices, respectively. The scale indicates 100 changes. from: Inoue, JG, Miya, M, Tsukamoto, K, Nishida, M (2003) ''Basal actinopterygian relationships: A mitogenomic perspective on the phylogeny of the ldquoancient fish.rdquo'' Mol Phylogenet Evol 26: 110-120 http://www.sciencedirect.com/sc ience/article/pii/S1055790302003317 COP YRIGHTED source: http://www.sciencedirect.com/cac he/MiamiImageURL/B6WNH-475B9D7-6-1K/0?wc hp=dGLbVlz-zSkzk
[2] Arapaima gigas at the Smithsonian Zoo. GNU source: http://upload.wikimedia.org/wiki pedia/commons/b/b1/Arapaima_gigas.jpg | |
|
201,600,000 YBN | 127) The End-Triassic mass extinction. 53% of all genera are observed extinct. Many terrestrial vertebrates and large amphibians go extinct. |
[1] A modified version of Image:Extinction Intensity.svg. Changes: Time runs from left to right Periods are coloured as per the Paris system - see w:Template:Period color for full explanation Text removed so wikilinks can be floated over. See w:Template:Annotated image/Extinction for implementation. Cubic polynomial removed as this doesn't convey any useful information and is mainly an artefact. The caption on the original file is: Marine Genus Biodiversity: Extinction Intensity GNU source: http://upload.wikimedia.org/wiki pedia/commons/0/06/Extinction_intensity. svg
[2] Hawaii Volcanoes National Park. May 1954 eruption of Kilauea Volcano. Halemaumau fountains. Photo by J.P. Eaton, May 31, 1954. Image file: /htmllib/batch37/batch37j/batch37z/batch 37/hvo00014.jpg PD source: http://libraryphoto.cr.usgs.gov/ htmllib/batch37/batch37j/batch37z/batch3 7/hvo00014.jpg | |
|
201,600,000 YBN | 228) The end of the Triassic (251-201.6 mybn), and start of the Jurassic (201.6-145.5 mybn) Period. |
[1] Description English: Global paleogeographic reconstruction of the Earth in the late Jurassic period 150 million years ago. Deutsch: Globale paläogeografische Rekonstruktion der Erde während des späten Jura vor 150 Millionen Jahren. Русский: Глобальная палеогеографическая реконструкция Земли в конце Юрского периода, 150 миллионов лет назад. Date 23 April 2008 Source http://jan.ucc.nau.edu/~rcb7/mollgl obe.html Author Dr. Ron Blakey - http://jan.ucc.nau.edu/~rcb7/ CC source: http://upload.wikimedia.org/wiki pedia/commons/7/76/LateJurassicGlobal.jp g
[2] Geologic Time Scale 2009 UNKNOWN source: http://www.geosociety.org/scienc e/timescale/timescl.pdf | |
|
201,600,000 YBN | 6372) The Ornithischians Thyreophora {tIrEoFeru} evolve; the ancestor of the armored ankylosaurs {ANKilOSORZ} and the plated stegosaurs {STeGeSORZ}. | (Kayenta Formation) Arizona, USA |
[1] Description Scutellosaurus lawleri, an ornithischian from the Early Jurassic of North America, pencil drawing, digital coloring Date November 30, 2006, modified October 11, 2007 Source Own work Author Nobu Tamura (http://spinops.blogspot.com) GNU source: http://upload.wikimedia.org/wiki pedia/commons/1/12/Scutellosaurus.jpg
[2] Description Scutellosaurus Date Source Own Work by Pavel Riha (see also the paleo-gallery by Pavel Riha) Author Pavel Riha = user Pavel.Riha.CB GNU source: http://upload.wikimedia.org/wiki pedia/commons/b/b0/Scutellosaurus1.jpg |
|
200,000,000 YBN | 370) The Teleosts: eels and tarpons evolve. |
[1] Adapted from: Richard Dawkins, ''The Ancestor's Tale'', (Boston, MA: Houghton Mifflin Company, 2004), p339. COPYRIGHTED source: Richard Dawkins, "The Ancestor's Tale", (Boston, MA: Houghton Mifflin Company, 2004), p339.
[2] Adapted from: Richard Dawkins, ''The Ancestor's Tale'', (Boston, MA: Houghton Mifflin Company, 2004), p339. COPYRIGHTED source: Richard Dawkins, "The Ancestor's Tale", (Boston, MA: Houghton Mifflin Company, 2004), p339. | |
|
200,000,000 YBN | 392) The Reptiles: Crocodilia {KroKoDiLEu} evolve (the ancestor of Crocodiles, allegators, and caimans {KAmeNS}). |
[1] Richard Dawkins, ''The Ancestor's Tale'', (Boston, MA: Houghton Mifflin Company, 2004), p262. COPYRIGHTED source: Richard Dawkins, "The Ancestor's Tale", (Boston, MA: Houghton Mifflin Company, 2004), p262.
[2] Nile crocodile, taken at the Le Bonheur Crocodile Farm near Stellenbosch, South Africa. CC source: http://upload.wikimedia.org/wiki pedia/commons/8/81/NileCrocodile.jpg | |
|
195,000,000 YBN | 246) The Saurischian {SoriSKEiN} Sauropods {SoRuPoDZ} evolve; the ancestor of the large, long-necked dinosaurs like Apatosaurus {uPaTuSORuS}, Brachiosaurus {BrAKEuSORuS}, and Diplodocus {DiPloDiKuS}. | western USA |
[1] [t may not be scholarly] Description Brachiosaurus altithorax Date 2007 Source Own work Author Богданов dmitrchel@mail.ru PD source: http://upload.wikimedia.org/wiki pedia/commons/d/d9/Brachiosaurus_DB.jpg
[2] Description English: Bronze Brachiosaurus mount outside of the Field Museum of Natural History, Chicago, IL. Date 10/12/2009 Source Own work Author AStrangerintheAlps CC source: http://upload.wikimedia.org/wiki pedia/commons/4/4b/FMNH_Brachiosaurus.JP G |
|
195,000,000 YBN | 6373) The Ornithischian Ornithopoda {ORnitoPiDu} evolve; the duck-billed dinosaurs, ancestor of the Hadrosaurs. |
[1] Heterodontosaurus UNKNOWN source: http://www.wikidino.com/wp-conte nt/uploads/Heterodontosaurus-Jan-Sovak.j pg
[2] Harold Levine, ''The Earth Through Time'', 2006, p417. COPYRIGHTED source: Harold Levine, "The Earth Through Time", 2006, p417. | |
|
190,000,000 YBN | 371) The Teleosts: herrings and anchovies evolve. |
[1] Adapted from: Richard Dawkins, ''The Ancestor's Tale'', (Boston, MA: Houghton Mifflin Company, 2004), p339. COPYRIGHTED source: Richard Dawkins, "The Ancestor's Tale", (Boston, MA: Houghton Mifflin Company, 2004), p339.
[2] Description Northern anchovies are important prey for marine mammals and game fish Image ID: nur00009, National Undersearch Research Program (NURP) Collection Location: Pacific Ocean. Credit: OAR/National Undersea Research Program (NURP) Downloaded from: http://www.photolib.noaa.gov/htmls/nur00 009.htm Note: Another image from this collection had fish described as northern anchovies, with the scientific name Engraulis mordax, or Californian anchovy. The species may be misidentified. Date 2006-12-08 (original upload date) PD source: http://upload.wikimedia.org/wiki pedia/commons/0/0f/Anchovy_closeup.jpg | |
|
190,000,000 YBN | 6289) The Supercontinent Pangea splits into Laurasia and Gondwana. The northern part, Laurasia will form North America and Europe. The southern part, Gondwana will form South America and Africa. | Pangea |
[1] 200 Ma Early Jurassic UNKNOWN source: http://jan.ucc.nau.edu/~rcb7/200 _Jurassic_2globes.jpg
[2] In geologic terms, a plate is a large, rigid slab of solid rock. The word tectonics comes from the Greek root ''to build.'' Putting these two words together, we get the term plate tectonics, which refers to how the Earth's surface is built of plates. The theory of plate tectonics states that the Earth's outermost layer is fragmented into a dozen or more large and small plates that are moving relative to one another as they ride atop hotter, more mobile material. Before the advent of plate tectonics, however, some people already believed that the present-day continents were the fragmented pieces of preexisting larger landmasses (''supercontinents''). The diagrams below show the break-up of the supercontinent Pangaea (meaning ''all lands'' in Greek), which figured prominently in the theory of continental drift -- the forerunner to the theory of plate tectonics. PD source: http://pubs.usgs.gov/gip/dynamic /graphics/Fig2-5globes.gif |
|
190,000,000 YBN | 6347) The Holometabola Lepidoptera {lePiDoPTRu} evolve (the ancestor of moths, butterflies, and caterpillars). | earliest fossils: Dorset, England |
[1] Description Photograph of a male Monarch butterfly (Danaus plexippus en ). This butterfly was stationary on a leaf with his wings outstretched in an attempt to show off and attract a mate. The picture was taken in the butterfly house at the Tyler Arboretum. Camera and Exposure Details: Camera: Nikon D50 Lens: Nikon Nikkor ED AF-S DX 18-55mm f/3.5-5.6G Exposure: 55mm (82.5mm in 35mm equivalent) f/9 @ 1/125 s. Date 9 September 2006 Source Own work (Own Picture) Author Photo (c)2006 Derek Ramsey (Ram-Man) Permission (Reusing this file) You may NOT use this image on your own web site or anywhere else unless you release this image and any derivative works (which may include the web page or other medium where this image is used, if it is not considered a ''collective work'') by following the terms of the following license. Any other use will be considered a breach of copyright law. Please do not copy this image illegally by ignoring the terms of the license, as it is not in the public domain. If you would like special permission to use, license, or purchase the image or prints of the image, or for use in any other fashion or would simply like a copy of the original file, please contact me or email me first to ask. Please see the non-legalese usage guide for more information. Note: While you are not required to do so by the license, please consider letting me know when you reuse one of my photograph images, as a courtesy. GNU source: http://upload.wikimedia.org/wiki pedia/commons/thumb/a/ab/Monarch_Butterf ly_Showy_Male_3000px.jpg/1280px-Monarch_ Butterfly_Showy_Male_3000px.jpg
[2] Description Photograph of a female Monarch Butterflyen (Danaus plexippus en ) laying an egg on a Mexican Milkweeden (Asclepias curassavica en 'Silky Gold'). The picture was taken in Aston Township, Pennsylvania. Camera and Exposure Details: Camera: Nikon D50 Lens: Sigma 70mm f/2.8 EX DG Macro Exposure: 70mm (105mm in 35mm equivalent) f/8 @ 1/160 s. (200 ISO) Date Friday, August 8, 2008 Source Own Picture. Author Photo by and (c)2009 Derek Ramsey (Ram-Man) Permission (Reusing this file) You may NOT use this image on your own web site or anywhere else unless you release this image and any derivative works (which may include the web page or other medium where this image is used, if it is not considered a ''collective work'') by following the terms of the following license. Any other use will be considered a breach of copyright law. Please do not copy this image illegally by ignoring the terms of the license, as it is not in the public domain. If you would like special permission to use, license, or purchase the image or prints of the image, or for use in any other fashion or would simply like a copy of the original file, please contact me or email me first to ask. Please see the non-legalese usage guide for more information. Note: While you are not required to do so by the license, please consider letting me know when you reuse one of my photograph images, as a courtesy. GNU source: http://upload.wikimedia.org/wiki pedia/commons/thumb/7/7a/Monarch_Butterf ly_Danaus_plexippus_Laying_Eggs.jpg/1096 px-Monarch_Butterfly_Danaus_plexippus_La ying_Eggs.jpg |
|
180,000,000 YBN | 456) The earliest extant mammals, Monotremes {moNeTrEMZ} evolve. Monotremes are an order of primitive egg-laying mammals restricted to Australia, Tasmania and New Guinea. The Monotremes consist of only the platypus and the echidna. Monotremes are also the most primitive extant warm blooded and hair growing species. | Australia, Tasmania and New Guinea |
[1] From: Richard Dawkins, ''The Ancestor's Tale'', (Boston, MA: Houghton Mifflin Company, 2004), 239. COPYRIGHTED source: Richard Dawkins, "The Ancestor's Tale", (Boston, MA: Houghton Mifflin Company, 2004), 239.
[2] Description Photo: model of Steropodon galmani at the Australian Museum, Sydney. Date 20 April 2008 Source Own work Author Matt Martyniuk (Dinoguy2) Permission (Reusing this file) See below. Other versions Derivative works of this file: Prototheria collage.png GNU source: http://upload.wikimedia.org/wiki pedia/commons/f/f8/Steropodon_model_aus. jpg |
|
170,000,000 YBN | 372) The Teleosts: carp, minnows, and piranhas evolve. |
[1] Adapted from: Richard Dawkins, ''The Ancestor's Tale'', (Boston, MA: Houghton Mifflin Company, 2004), p339. COPYRIGHTED source: Richard Dawkins, "The Ancestor's Tale", (Boston, MA: Houghton Mifflin Company, 2004), p339.
[2] Source: http://en.wikipedia.org/wiki/Image:Commo n_carp.jpg Common carp (Cyprinus carpio). Public domain image from USFWS National Image Library. Created by Duane Raver. PD source: http://upload.wikimedia.org/wiki pedia/commons/a/a8/Common_carp.jpg | |
|
170,000,000 YBN | 373) The Teleosts: salmon, trout, and pike evolve. |
[1] Adapted from: Richard Dawkins, ''The Ancestor's Tale'', (Boston, MA: Houghton Mifflin Company, 2004), p339. COPYRIGHTED source: Richard Dawkins, "The Ancestor's Tale", (Boston, MA: Houghton Mifflin Company, 2004), p339.
[2] Fig. 2. The single most-parsimonious (MP) tree derived from unweighted analysis of mitogenomic data comprising concatenated nucleotide sequences from 12 protein-coding (excluding the ND6 gene and third codon positions) and 22 transfer RNA (tRNA) genes (stem regions only) from all 28 species examined. Tree length, 12,709 steps; consistency index, 0.355; retention index, 0.471; and rescaled consistency index, 0.167. Numbers above and below internal branches indicate jackknife values obtained for 500 replicates using the heuristic search option in PAUP*4.0b10 (Swofford, 2002) with 20 random-addition sequences being performed in each replication and decay indices, respectively. The scale indicates 100 changes. from: Inoue, JG, Miya, M, Tsukamoto, K, Nishida, M (2003) ''Basal actinopterygian relationships: A mitogenomic perspective on the phylogeny of the ldquoancient fish.rdquo'' Mol Phylogenet Evol 26: 110-120 http://www.sciencedirect.com/sc ience/article/pii/S1055790302003317 COP YRIGHTED source: http://www.sciencedirect.com/cac he/MiamiImageURL/B6WNH-475B9D7-6-1K/0?wc hp=dGLbVlz-zSkzk | |
|
170,000,000 YBN | 383) The Amphibians: Salamanders evolve. |
[1] Richard Dawkins, ''The Ancestor's Tale'', (Boston, MA: Houghton Mifflin Company, 2004), 303. COPYRIGHTED source: Richard Dawkins, "The Ancestor's Tale", (Boston, MA: Houghton Mifflin Company, 2004), 303.
[2] Description central Pennsylvania Spotted Salamander (Ambystoma maculatum) Source self-made Date 25 March 2008 Author Camazine (talk) Scott Camazine web.mac.com/camazine CC source: http://upload.wikimedia.org/wiki pedia/en/b/b2/SpottedSalamander.jpg | |
|
165,000,000 YBN | 358) The Cartilaginous fishes: batoidea {BuTOEDEu} evolve, the ancestor of all rays, skates, and sawfishes. |
[1] Richard Dawkins, ''The Ancestor's Tale'', (Boston, MA: Houghton Mifflin Company, 2004), p361. COPYRIGHTED source: Richard Dawkins, "The Ancestor's Tale", (Boston, MA: Houghton Mifflin Company, 2004), p361.
[2] Description Manta Ray (Manta birostris) at Hin Daeng, Thailand. Date 30 November 2005 Source Flickr Author jon hanson from london, UK CC source: http://upload.wikimedia.org/wiki pedia/commons/d/df/Manta_birostris-Thail and4.jpg | |
|
150,000,000 YBN | 330) Stegosaurus, an armored, plant-eating Thyreophoran {tIRrEoFereN} dinosaur lives around this time. | western USA |
[1] [t may not be scholarly] Description Stegosaurus stenops, a stegosaur from the Late Jurassic of North America, pencil drawing Date 6 May 2007 Source Own work Author Nobu Tamura email:nobu.tamura@yahoo.com www.palaeocritti.com Permission (Reusi ng this file) See below. GNU source: http://upload.wikimedia.org/wiki pedia/commons/7/70/Stegosaurus_BW.jpg
[2] Description Deutsch: Rekonstruktion eines Stegosaurus-Skeletts im Naturmuseum Senckenberg in Frankfurt am Main English: Reconstruction of a Stegosaurus skeleton in the Senckenberg Museum in Frankfurt am Main Date 2 September 2007 Source EvaK Author EvaK GNU source: http://upload.wikimedia.org/wiki pedia/commons/6/6a/Stegosaurus_Senckenbe rg.jpg |
|
150,000,000 YBN | 374) The Teleosts: Lightfish and Dragonfish evolve. |
[1] Adapted from: Richard Dawkins, ''The Ancestor's Tale'', (Boston, MA: Houghton Mifflin Company, 2004), p339. COPYRIGHTED source: Richard Dawkins, "The Ancestor's Tale", (Boston, MA: Houghton Mifflin Company, 2004), p339.
[2] Description English: This deep-sea fish, Photostomias guernei, has a built-in bioluminescent ''flashlight'' it uses to help it see in the dark. Date 1999 Source Photostomias.jpg Author derivative work: Una Smith Photostomias.jpg: Edith Widder/HBOI PD source: http://upload.wikimedia.org/wiki pedia/commons/6/63/Photostomias2.jpg | |
|
150,000,000 YBN | 393) The Therapods {tERePoDZ} Birds evolve. The first feather. Fossils of therapod dinosaurs from China indicate that feathers may have originally evolved on non-flying reptiles for insulation (or courting) and not for flight. At least one known feathered dinosaur can probably glide, which suggests that flapping flight evolves as an extension of gliding from trees. |
[1] Richard Dawkins, ''The Ancestor's Tale'', (Boston, MA: Houghton Mifflin Company, 2004), p262. COPYRIGHTED source: Richard Dawkins, "The Ancestor's Tale", (Boston, MA: Houghton Mifflin Company, 2004), p262.
[2] Description English: Archaeopteryx lithographica, specimen displayed at the Museum für Naturkunde in Berlin. (This image shows the original fossil - not a cast.) Deutsch: Archaeopteryx lithographica, Exemplar im Museum für Naturkunde in Berlin. (Dieses Bild zeigt das Original-Fossil, keinen Abguss.) Date 5 July 2009 Source Own work Author H. Raab (User:Vesta) CC source: http://upload.wikimedia.org/wiki pedia/commons/9/9d/Archaeopteryx_lithogr aphica_%28Berlin_specimen%29.jpg | |
|
145,000,000 YBN | 245) The Seed plants angiosperms evolve. The first flowering plant. Almost all grains, beans, nuts, fruits, vegetables, herbs and spices come from plants with flowers. Much of our clothing comes from flowering plants too, for example: cotton and linen are made from "fibers" of flowering plants, as are rope and burlap. Many commercial dyes and drugs also come from flowering plants. Angiosperms represent approximately 80 percent of all the known green plants now living. The angiosperms are vascular seed plants in which the ovule (or egg) is fertilized and develops into a seed in an enclosed hollow ovary. The ovary is usually enclosed in a flower, the part of the angiosperm that contains the male or female reproductive organs or both. The fruit is the ovary of a plant which encloses seeds. | Israel, Morocco, Libya, and possibly China |
[1] Description 辽宁古果(Archaefructus liaoningensis),为迄今发现的最 早的花(早白垩纪),于北京 然博物馆 Date 17:15, 18 October 2006 (UTC) Source Own work Author Shizhao CC source: http://upload.wikimedia.org/wiki pedia/commons/thumb/7/7f/Archaefructus_l iaoningensis.jpg/1280px-Archaefructus_li aoningensis.jpg
[2] Figure 2 from: Sun, G. , Dilcher, D. L. , Zheng, S.-L. & Zhou, Z.-K. In search of the first flower: A Jurassic angiosperm, Archaefructus, from northeast China. Science 282, 1692–1695 (1998). http://www.sciencemag.org/conte nt/282/5394/1692 AND http://www.jstor.org/stable/2896858 COPYRIGHTED source: Sun, G. , Dilcher, D. L. , Zheng, S.-L. & Zhou, Z.-K. In search of the first flower: A Jurassic angiosperm, Archaefructus, from northeast China. Science 282, 1692–1695 (1998). http://www.sciencemag.org/conte nt/282/5394/1692http://www.jstor.org/sta ble/2896858 |
|
144,000,000 YBN | 128) The end of the Jurassic (201.6-145.5 mybn), and start of the Cretaceous (145.5-65.5 mybn) Period. |
[1] Geologic Time Scale 2009 UNKNOWN source: http://www.geosociety.org/scienc e/timescale/timescl.pdf
[2] 150 Ma Late Jurassic UNKNOWN source: http://jan.ucc.nau.edu/~rcb7/150 _Jurassic_2globes.jpg | |
|
143,000,000 YBN | 6288) The earliest extant Angiosperm "Amborella". |
[1] N Wikstrom, V Savolainen, MW Chase, ''Evolution of the angiosperms: calibrating the family tree'', Proc Biol Sci. 2001 Nov 7;268(1482):2211-20., (2001). http://rspb.royalsocietypublishing.org /content/268/1482/2211.abstract COPYRIG HTED source: http://rspb.royalsocietypublishi ng.org/content/268/1482/2211.abstract
[2] Photo of Amborella trichopoda (Amborellaceae; photo © Sangtae Kim). source: http://tolweb.org/tree?group=ang iosperms | |
|
140,000,000 YBN | 247) The Angiosperms Nymphaeales {niM-FE-A-lEZ} evolve, the Water Lilies. |
[1] Nymphaea alba Nymphaea alba - image taken on 29 August 2004 in the outdoor botanical garden of Technion - Haifa, Israel public domain source: http://en.wikipedia.org/wiki/Nym phaeaceae
[2] Nymphaea colorata from Africa presume is gnu or pd source: same | |
|
140,000,000 YBN | 421) The Ornithiscian Ceratopsian dinosaurs evolve (the ancestor of Triceratops). | Mongolia, China |
[1] Psittacosaurus Palmer, ''The Marshall Illustrated Encyclopedia of Dinosaurs & Prehistoric Animals'', 1999, p162-163. COPYRIGHTED source: Palmer, "The Marshall Illustrated Encyclopedia of Dinosaurs & Prehistoric Animals", 1999, p162-163.
[2] Description Protoceratops andrewsi skeleton at Carnegie Museum of Natural History. Date 28 November 2009, 14:07 Source http://www.flickr.com/photos/139061 48@N00/4168549790/ Uploaded by FunkMonk Author Tadek Kurpaski from London, Poland CC source: http://upload.wikimedia.org/wiki pedia/commons/7/7c/Andrewsi.jpg |
|
140,000,000 YBN | 457) The Mammals Marsupials evolve. The first nipple and breast. | China |
[1] From: Richard Dawkins, ''The Ancestor's Tale'', (Boston, MA: Houghton Mifflin Company, 2004), p231. COPYRIGHTED source: Richard Dawkins, "The Ancestor's Tale", (Boston, MA: Houghton Mifflin Company, 2004), p231.
[2] Description English: Virginia Opossum (Didelphis virginiana) in a juniper tree in northeastern Ohio. Date 27 December 2008 Source Own work Author Wilson44691 Permission (Reusing this file) See below. Other versions PD source: http://upload.wikimedia.org/wiki pedia/commons/6/6a/Possum122708.JPG |
|
136,000,000 YBN | 460) The Birds Enantiornithes {iNaNTEORNitEZ} evolve. |
[1] Protopteryx fengningensis Name: Protopteryx fengningensis Phylum: Chordata; Subphylum Vertebrata; Class Aves; Subclass Enantiornithes Geological Time: Early Cretaceous Size: 120 mm long (tip of skull to tip of toes); Matrix: 85 mm by 141 mm Fossil Site: Yixian Formation, Fengning County, Hebei Province of China UNKNOWN source: http://www.fossilmuseum.net/Foss il-Pictures/Birds/Protopteryx/CF017A.jpg
[2] Sinornis santensis Artist: James Reece COPYRIGHTED AUSTRALIA source: http://www.amonline.net.au/chine se_dinosaurs/feathered_dinosaurs/photo07 .htm | |
|
134,000,000 YBN | 250) The Angiosperms: "Magnoliids" {maGnOlEiDZ} evolve (the ancestor of nutmeg, avocado, sassafras, cinnamon, black and white pepper, camphor, bay (or laurel) tree, and magnolia.). |
[1] Magnolia This photo is a part of the Wikipedia:Plant photo collection I. Downloaded URL: http://tencent.homestead.com/files/magno lia.jpg Warning sign This image has no source information. Source information must be provided so that the copyright status can be verified by others. Unless the copyright status is provided and a source is given, the image will be deleted seven days after this template was added (see page history). If you just added this template, please use {{no source source: http://en.wikipedia.org/wiki/Mag noliales
[2] ~~~~~}} (to include the date here). Please consider using source: same | |
|
133,000,000 YBN | 253) The Angiosperms Eudicots {YUDIKoTS} evolve (the largest lineage of flowers). The two main groups of the Eudicots are the "rosids" and the "asterids". Eudicots are also called "tricolpates" which refers to the structure of the pollen. |
[1] N Wikstrom, V Savolainen, MW Chase, ''Evolution of the angiosperms: calibrating the family tree'', Proc Biol Sci. 2001 Nov 7;268(1482):2211-20., (2001). http://rspb.royalsocietypublishing.org /content/268/1482/2211.abstract COPYRIG HTED source: http://rspb.royalsocietypublishi ng.org/content/268/1482/2211.abstract
[2] N Wikstrom, V Savolainen, MW Chase, ''Evolution of the angiosperms: calibrating the family tree'', Proc Biol Sci. 2001 Nov 7;268(1482):2211-20., (2001). http://rspb.royalsocietypublishing.org /content/268/1482/2211.abstract COPYRIG HTED source: http://rspb.royalsocietypublishi ng.org/content/268/1482/2211.abstract | |
|
132,000,000 YBN | 462) The Birds Hesperornithiformes {HeS-Pe-rOR-nit-e-FOR-mEZ} evolve. |
[1] Hesperornis. COPYRIGHTED source: http://www.savageancientseas.com /images/labels/hesperornis.jpg
[2] Detail of a painting by Ely Kish, Copyright © Ely Kish; used with permission of Ely Kish (EMAIL) Hesperornis regalis Hesperornis (pronounced HES-per-OR-nis) means ''western bird''. Toothed marine birds of the Late Cretaceous seas COPYRIGHTED source: http://www.oceansofkansas.com/He sperornis/kish-01.jpg | |
|
130,000,000 YBN | 375) The Teleosts: Perch, seahorses, flying fish, pufferfish, and barracuda evolve. |
[1] Adapted from: Richard Dawkins, ''The Ancestor's Tale'', (Boston, MA: Houghton Mifflin Company, 2004), p339. COPYRIGHTED source: Richard Dawkins, "The Ancestor's Tale", (Boston, MA: Houghton Mifflin Company, 2004), p339.
[2] Seahorse - Hippocampus sp. Image ID reef2027, The Coral Kingdom Collection Location Gulf of Aqaba, Red Sea Photographer Mr. Mohammed Al Momany, Aqaba, Jordan Source http://www.photolib.noaa.gov/htmls/reef2 027.htm PD source: http://upload.wikimedia.org/wiki pedia/commons/4/4b/Hippocampus.jpg | |
|
130,000,000 YBN | 376) The Teleosts: cod and anglerfish evolve. |
[1] Adapted from: Richard Dawkins, ''The Ancestor's Tale'', (Boston, MA: Houghton Mifflin Company, 2004), p339. COPYRIGHTED source: Richard Dawkins, "The Ancestor's Tale", (Boston, MA: Houghton Mifflin Company, 2004), p339.
[2] Fig. 2. The single most-parsimonious (MP) tree derived from unweighted analysis of mitogenomic data comprising concatenated nucleotide sequences from 12 protein-coding (excluding the ND6 gene and third codon positions) and 22 transfer RNA (tRNA) genes (stem regions only) from all 28 species examined. Tree length, 12,709 steps; consistency index, 0.355; retention index, 0.471; and rescaled consistency index, 0.167. Numbers above and below internal branches indicate jackknife values obtained for 500 replicates using the heuristic search option in PAUP*4.0b10 (Swofford, 2002) with 20 random-addition sequences being performed in each replication and decay indices, respectively. The scale indicates 100 changes. from: Inoue, JG, Miya, M, Tsukamoto, K, Nishida, M (2003) ''Basal actinopterygian relationships: A mitogenomic perspective on the phylogeny of the ldquoancient fish.rdquo'' Mol Phylogenet Evol 26: 110-120 http://www.sciencedirect.com/sc ience/article/pii/S1055790302003317 COP YRIGHTED source: http://upload.wikimedia.org/wiki pedia/commons/c/cf/Gadus_morhua-Cod-2-At lanterhavsparken-Norway.JPG | |
|
125,000,000 YBN | 163) The Mammals Eutheria evolve: Placental mammals. The Eutheria are mammals that have a placenta. The placenta is an organ that forms in the uterus to aid in the exchange of food and wastes between the blood of the mother and fetus through an umbilical cord. Placental mammals include all living mammals except marsupials and monotremes. The placenta allows for a longer developmental period within the womb which may give the placentals a selective advantage. | earliest fossils: (Daxigou) Jianchang County, Liaoning Province, China |
[1] Description English: Juramaia Date 30 April 2012 Source Own work Author Nobu Tamura http://paleoexhibit.blogspot.com/ http://spinops.blogspot.com/ http://www.palaeocritti.com CC source: http://upload.wikimedia.org/wiki pedia/commons/1/15/Juramaia_NT.jpg
[2] Figure 1 from: Luo Z, Yuan C, Meng Q & Ji Q (2011), ''A Jurassic eutherian mammal and divergence of marsupials and placentals'', Nature 476(7361): p. 42–45. http://www.nature.com/nature/j ournal/v476/n7361/full/nature10291.html {nature10291.pdf} COPYRIGHTED source: http://nature.com/nature/journal /v476/n7361/carousel/nature10291-f1.2.jp g |
|
125,000,000 YBN | 395) The bird beak evolves. | earliest fossils: (Yixian Formation) Liaoning Province, northeastern China |
[1] Confuciusornis source: http://www.ucmp.berkeley.edu/dia psids/birds/confuciusornislg.jpg
[2] Description Confuciusornis sanctus skeleton displayed in Hong Kong Science Museum Date 30 June 2007 CC source: http://upload.wikimedia.org/wiki pedia/commons/7/78/Confuchisornis_sanctu s.JPG |
|
120,000,000 YBN | 463) The birds Neornithes {nEORnitEZ} evolve (modern birds: the most recent common ancestor of all extant birds). |
[1] aepyornis The same image appears in: Palmer, The Marshall Illustrated Encyclopedia of Dinosaurs and Prehistoric Animals, 1999, p176. COPYRIGHTED source: http://photo.starnet.ru/Thematic _Wallpapers/Zhizn/Dikie_zhivotnye/dinosa urs_fossils/images/aepyornis.jpg
[2] From: Richard Dawkins, ''The Ancestor's Tale'', (Boston, MA: Houghton Mifflin Company, 2004), p262. COPYRIGHTED source: Richard Dawkins, "The Ancestor's Tale", (Boston, MA: Houghton Mifflin Company, 2004), p262. | |
|
112,000,000 YBN | 252) The Angiosperms Monocotyledons (or "Monocots") evolve: Flowering plants that have a single cotyledon (or seed leaf) in the embryo. Monocots are the second largest lineage of flowers after the Eudicots, and include lilies, palms, orchids, and grasses. The two main orders of Monocots are "Base Monocots" and "Commelinids". |
[1] N Wikstrom, V Savolainen, MW Chase, ''Evolution of the angiosperms: calibrating the family tree'', Proc Biol Sci. 2001 Nov 7;268(1482):2211-20., (2001). http://rspb.royalsocietypublishing.org /content/268/1482/2211.abstract COPYRIG HTED source: http://rspb.royalsocietypublishi ng.org/content/268/1482/2211.abstract
[2] N Wikstrom, V Savolainen, MW Chase, ''Evolution of the angiosperms: calibrating the family tree'', Proc Biol Sci. 2001 Nov 7;268(1482):2211-20., (2001). http://rspb.royalsocietypublishing.org /content/268/1482/2211.abstract COPYRIG HTED source: http://rspb.royalsocietypublishi ng.org/content/268/1482/2211.abstract | |
|
108,000,000 YBN | 254) The Basal Eudicots evolve (the ancestor of the buttercup, clematis, poppy, macadamia, lotus, and sycamore). |
[1] Creeping butercup (Ranunculus repens). GNU source: http://en.wikipedia.org/wiki/Ima ge:Creeping_butercup_close_800.jpg
[2] Clematis hybrid from http://www.ars.usda.gov/is/graphics/phot os/ public domain source: http://en.wikipedia.org/wiki/Cle matis | |
|
106,000,000 YBN | 267) The "Core Eudicots" evolve (the ancestor of the cactus, caper, buckwheat, rhubarb, venus flytrap, old world pitcher plants, beet, quinoa, spinach, and grape plants). |
[1] N Wikstrom, V Savolainen, MW Chase, ''Evolution of the angiosperms: calibrating the family tree'', Proc Biol Sci. 2001 Nov 7;268(1482):2211-20., (2001). http://rspb.royalsocietypublishing.org /content/268/1482/2211.abstract COPYRIG HTED source: http://rspb.royalsocietypublishi ng.org/content/268/1482/2211.abstract
[2] N Wikstrom, V Savolainen, MW Chase, ''Evolution of the angiosperms: calibrating the family tree'', Proc Biol Sci. 2001 Nov 7;268(1482):2211-20., (2001). http://rspb.royalsocietypublishing.org /content/268/1482/2211.abstract COPYRIG HTED source: http://rspb.royalsocietypublishi ng.org/content/268/1482/2211.abstract | |
|
105,000,000 YBN | 491) The Eutheria Afrotheres evolve. Afrotheres originate in Africa and are the earliest extant placental mammals. | Africa |
[1] From: Richard Dawkins, ''The Ancestor's Tale'', (Boston, MA: Houghton Mifflin Company, 2004), p225. COPYRIGHTED source: Richard Dawkins, "The Ancestor's Tale", (Boston, MA: Houghton Mifflin Company, 2004), p225.
[2] Description Afrotheria Date 18 December 2007 Source self-made, based on: Image:Orycteropus afer.jpg Image:Dugong.jpg Image:Elephant Shrew.jpg Image:Manatee Looking at the Camera.jpg Image:Taupe doree.jpg Image:Klippschliefer Suedafrika Hermanus.jpg Image:Elefante Lake Manyara Park.jpg Image:Tanrek.jpg Author Esculapio GNU source: http://upload.wikimedia.org/wiki pedia/commons/f/f0/Afrotheria.jpg |
|
100,000,000 YBN | 465) The Birds "Ratites" evolve (the ancestor of the ostrich, emu, cassowary {KaSOwaRE}, and kiwi). |
[1] Richard Dawkins, ''The Ancestor's Tale'', (Boston, MA: Houghton Mifflin Company, 2004), p262. COPYRIGHTED source: Richard Dawkins, "The Ancestor's Tale", (Boston, MA: Houghton Mifflin Company, 2004), p262.
[2] Description Various Ratite birds (clockwise from top left): Brown kiwi Apteryx mantelli, Greater rhea, double-wattled cassowary Casuarius casuarius, Haast's eagle attacking New Zealand moa, Masai ostrich (photographed in Nairobi National Park, Kenya). Date 19 June 2007 Source self-made from Image:Brown_kiwi.jpg, Image:Nandu-Portrait 2.jpg, Image:Casuarius_casuarius_-_double-wattl ed_cassowary.jpg, Image:Giant_Haasts_eagle_attacking_New_Z ealand_moa.jpg, Image:Masai ostrich.jpg (see original images for copyright information). Author Richard001 GNU source: http://upload.wikimedia.org/wiki pedia/commons/3/31/Ratites.PNG | |
|
95,000,000 YBN | 498) The Eutheria "Xenarthrans" {ZeNoRtreNZ} evolve (the ancestor of Sloths, Anteaters, and Armadillos). | South America |
[1] From: Richard Dawkins, ''The Ancestor's Tale'', (Boston, MA: Houghton Mifflin Company, 2004), p220. COPYRIGHTED source: Richard Dawkins, "The Ancestor's Tale", (Boston, MA: Houghton Mifflin Company, 2004), p220.
[2] Description Hoffmann's Two-toed Sloth (Choloepus hoffmanni) in Milwaukee County Zoological Gardens Date 8 January 2006 Source Flickr Author Woodsm CC source: http://upload.wikimedia.org/wiki pedia/commons/b/b5/Choloepus_hoffmanni.j pg |
|
93,000,000 YBN | 256) The Angiosperms: "Rosids" evolve (Basal Rosids include: the pomegranate, clove, guava, allspice, and eucalyptus). |
[1] N Wikstrom, V Savolainen, MW Chase, ''Evolution of the angiosperms: calibrating the family tree'', Proc Biol Sci. 2001 Nov 7;268(1482):2211-20., (2001). http://rspb.royalsocietypublishing.org /content/268/1482/2211.abstract COPYRIG HTED source: http://rspb.royalsocietypublishi ng.org/content/268/1482/2211.abstract
[2] A photo of the tree Staphylea colchica taken by me in Århus, Denmark GNU source: http://en.wikipedia.org/wiki/Cro ssosomatales | |
|
93,000,000 YBN | 261) The Rosids "Fabales" {FoBAlEZ} evolve (the ancestor of beans, pea, peanut, soy, and lentil). |
[1] N Wikstrom, V Savolainen, MW Chase, ''Evolution of the angiosperms: calibrating the family tree'', Proc Biol Sci. 2001 Nov 7;268(1482):2211-20., (2001). http://rspb.royalsocietypublishing.org /content/268/1482/2211.abstract COPYRIG HTED source: http://rspb.royalsocietypublishi ng.org/content/268/1482/2211.abstract
[2] Abrus precatorius (Black-eyed Susan) USGS public domain source: http://en.wikipedia.org/wiki/Abr us | |
|
93,000,000 YBN | 265) The Monocots "Base Monocots" evolve (the ancestor of vanilla, orchid, asparagus, onion, garlic, agave, aloe, and lily). |
[1] Sweet Flag (Acorus calamus) - spadix Spadix of Sweet Flag. usgs public domain source: http://en.wikipedia.org/wiki/Aco rus
[2] Ivy Duckweed (Lemna trisulca) Name Lemna trisulca Family Lemnaceae source: http://en.wikipedia.org/wiki/Ali smatales | |
|
93,000,000 YBN | 266) The Monocots "Commelinids" {KomelIniDZ} evolve (the ancestor of palms, coconut, corn, rice, barley, oat, wheat, rye, sugarcane, bamboo, grass, pineapple, papyrus, turmeric {TRmRiK}, banana, and ginger). |
[1] Manila dwarf coconut palm from http://www.ars.usda.gov/is/graphics/phot os/ Manila dwarf coconut palm thumbnail A Manila dwarf coconut palm on the grounds of the Tropical Agriculture Research Station in Mayaguez, Puerto Rico. dept of ag public domain source: http://en.wikipedia.org/wiki/Are cales
[2] coconut GOV public domain source: http://www.nps.gov/kaho/KAHOckLs /KAHOplnt/images/IMG_03957.jpg | |
|
93,000,000 YBN | 275) The Basal Asterids "Ericales" {AReKAlEZ} evolve (the ancestor of the kiwifruit, ebony, persimmon, blueberry, cranberry, brazil nut, new world pitcher plant, and tea). |
[1] N Wikstrom, V Savolainen, MW Chase, ''Evolution of the angiosperms: calibrating the family tree'', Proc Biol Sci. 2001 Nov 7;268(1482):2211-20., (2001). http://rspb.royalsocietypublishing.org /content/268/1482/2211.abstract COPYRIG HTED source: http://rspb.royalsocietypublishi ng.org/content/268/1482/2211.abstract
[2] Actinidia fruit. kiwifruit. public domain source: http://en.wikipedia.org/wiki/Ima ge:Aethionema_grandiflora0.jpg | |
|
93,000,000 YBN | 283) The Asterids "Apiales" {APEAlEZ} evolve (the ancestor of dill, celery, cilantro, carrot, parsnip, fennel, parsley, and ivy). |
[1] Variegated Ground-elder (Aegopodium podagraria L.) in flower. GNU source: http://en.wikipedia.org/wiki/Ima ge:Ground-elder_bloom.jpg
[2] An established spread of variegated Ground-elder (Aegopodium podagraria L.). GNU source: http://en.wikipedia.org/wiki/Ima ge:Ground-elder.jpg | |
|
93,000,000 YBN | 285) The Asterids "Asterales" {aSTRAlEZ} evolve (the ancestor of tarragon, daisy, artichoke, sunflower, lettuce, and dandelion). |
[1] Ray floret, typical for flowers of the family Asteraceae. GNU source: http://en.wikipedia.org/wiki/Ima ge:Ray.floret01.jpg
[2] disc floret, typical part of a flower of the family Asteraceae. GNU source: http://en.wikipedia.org/wiki/Ima ge:Disc_floret01.jpg | |
|
91,000,000 YBN | 259) The Rosids: "Malpighiales" {maLPiGEAlEZ} evolve (the ancestor of coca, rubber tree, cassava, poinsettia, willow, poplar, and aspen). |
[1] mangosteen public domain source: http://en.wikipedia.org/wiki/Gar cinia
[2] Mangosteen fruit public domain source: http://en.wikipedia.org/wiki/Man gosteen | |
|
90,000,000 YBN | 270) The Rosids "Brassicales" {BraSiKAlEZ} evolve (the ancestor of horseradish, mustard, cabbage, broccoli, radish, and papaya). |
[1] N Wikstrom, V Savolainen, MW Chase, ''Evolution of the angiosperms: calibrating the family tree'', Proc Biol Sci. 2001 Nov 7;268(1482):2211-20., (2001). http://rspb.royalsocietypublishing.org /content/268/1482/2211.abstract COPYRIG HTED source: http://rspb.royalsocietypublishi ng.org/content/268/1482/2211.abstract
[2] Aethionema grandiflora, GFDL by Kurt Stueber source: http://en.wikipedia.org/wiki/Ima ge:Aethionema_grandiflora0.jpg | |
|
89,000,000 YBN | 262) The Rosids "Rosales" {ROZAlEZ} evolve (the ancestor of hemp, hop, jackfruit, fig, strawberry, rose, raspberry, apple, pear, plum, cherry, peach, and almond). |
[1] Filipendula ulmaria, GNU source: http://en.wikipedia.org/wiki/Fil ipendula
[2] A display of different apples, We've even worked on bashless bagging-packaging systems that are used by wholesalers to bring you apples without bruises. US ARS public domain source: http://en.wikipedia.org/wiki/App le | |
|
89,000,000 YBN | 279) The Asterids "Gentianales" {JeNsinAlEZ} evolve (the ancestor of oleander, and coffee). |
[1] N Wikstrom, V Savolainen, MW Chase, ''Evolution of the angiosperms: calibrating the family tree'', Proc Biol Sci. 2001 Nov 7;268(1482):2211-20., (2001). http://rspb.royalsocietypublishing.org /content/268/1482/2211.abstract COPYRIG HTED source: http://rspb.royalsocietypublishi ng.org/content/268/1482/2211.abstract
[2] Anthocleista grandiflora. PD source: http://en.wikipedia.org/wiki/Ima ge:Anthocleista_grandiflora.jpg | |
|
86,000,000 YBN | 278) The Asterids "Solanales" {SOlanAlEZ} evolve (the ancestor of bell pepper, tomato, tobacco, potato, and eggplant). | Americas |
[1] N Wikstrom, V Savolainen, MW Chase, ''Evolution of the angiosperms: calibrating the family tree'', Proc Biol Sci. 2001 Nov 7;268(1482):2211-20., (2001). http://rspb.royalsocietypublishing.org /content/268/1482/2211.abstract COPYRIG HTED source: http://rspb.royalsocietypublishi ng.org/content/268/1482/2211.abstract
[2] Atropa belladonna. Deadly nightshade. GFDL by Kurt Stueber source: http://en.wikipedia.org/wiki/Ima ge:Atropa_bella-donna1.jpg |
|
85,000,000 YBN | 263) The Rosids "Cucurbitales" (KYUKRBiTAlEZ} evolve (the ancestor of melon, cucumber, pumpkin, squash, and zucchini). | Americas |
[1] White bryony (Bryonia dioica). GNU source: http://en.wikipedia.org/wiki/Ima ge:White_bryony_male_800.jpg
[2] watermelon public domain source: http://en.wikipedia.org/wiki/Ima ge:Vampire_watermelon.jpg |
|
85,000,000 YBN | 264) The Rosids "Fagales" {FaGAlEZ} evolve (the ancestor of many flowers that produce edible nuts: for example Birch, Hazel {nut}, Chestnut, Beech {nut}, Oak, Walnut, Pecan {PEKoN}, and Hickory). |
[1] Alnus serrulata (Tag Alder) Male catkins on right, mature female catkins left Johnsonville, South Carolina GFDL source: http://en.wikipedia.org/wiki/Ima ge:Tagalder8139.jpg
[2] Speckled Alder (Alnus incana subsp. rugosa) - leaves GNU source: http://en.wikipedia.org/wiki/Ima ge:Alnus_incana_rugosa_leaves.jpg | |
|
85,000,000 YBN | 466) The Birds "Galliformes" {GaLliFORmEZ} evolve (the ancestor of the Chicken, Turkey, Pheasant, Peacock, and Quail). |
[1] Richard Dawkins, ''The Ancestor's Tale'', (Boston, MA: Houghton Mifflin Company, 2004), p262. COPYRIGHTED source: Richard Dawkins, "The Ancestor's Tale", (Boston, MA: Houghton Mifflin Company, 2004), p262.
[2] Description English: Meleagris gallopavo (Wild Turkey) Date 30 July 2006 Source Own work Author MONGO PD source: http://upload.wikimedia.org/wiki pedia/commons/6/69/Meleagris_gallopavo_W ild_Turkey.jpg | |
|
85,000,000 YBN | 467) The Birds "Anseriformes" {aNSRiFORmEZ} evolve (the ancestor of ducks, geese, and swans). |
[1] Richard Dawkins, ''The Ancestor's Tale'', (Boston, MA: Houghton Mifflin Company, 2004), p262. COPYRIGHTED source: Richard Dawkins, "The Ancestor's Tale", (Boston, MA: Houghton Mifflin Company, 2004), p262.
[2] Description English: Pair of Wood Ducks Date 18 April 2007 Source http://flickr.com/photos/sherseydc/ 1623995158/ Author http://www.flickr.com/people/sherse ydc/ CC source: http://upload.wikimedia.org/wiki pedia/commons/0/08/Pair_of_Wood_Ducks.jp g | |
|
85,000,000 YBN | 499) The Eutheria "Laurasiatheres" evolve. The Laurasiatheres are a major line of placental mammals that originate in the northern continent Laurasia. | Laurasia |
[1] From: Richard Dawkins, ''The Ancestor's Tale'', (Boston, MA: Houghton Mifflin Company, 2004), p200. COPYRIGHTED source: Richard Dawkins, "The Ancestor's Tale", (Boston, MA: Houghton Mifflin Company, 2004), p200.
[2] Description Mamíferos (mammals), based on: Image:Giraffa camelopardalis angolensis (head).jpg Image:Golden crowned fruit bat.jpg Image:Hedgehog-en.jpg Image:Lion waiting in Nambia.jpg All of them under a free licence already in Wikicommons Date 11-01-2008 Source Compilation made by myself, Authors of the photos see below. Author Hans Hillewaert (Giraffe); (Bat) Original uploader was Latorilla at en.wikipedia; (Hedgehog-en) John Mittler at 777Life.com Free Image Archive; (Lion) yaaaay CC source: http://upload.wikimedia.org/wiki pedia/commons/a/a5/Mam%C3%ADferos.jpg |
|
84,000,000 YBN | 454) The Rocky mountains start to form. |
[1] 90 Ma Late Cretaceous UNKNOWN source: http://jan.ucc.nau.edu/~rcb7/090 _Cretaceous_3globes.jpg
[2] A satellite image of Canada taken in Summer. Snow cover is still prominent in the Artic and on the Rocky Mountains. UNKNOWN source: http://www.virtualamericas.net/c anada/maps/canada-satellite.jpg | |
|
82,000,000 YBN | 271) The Rosids "Malvales" {moLVAlEZ} evolve (the ancestor of okra, marsh mallow {malO}, durian {DUREiN}, cotton, balsa, and cacao {KoKoU}. | Americas |
[1] N Wikstrom, V Savolainen, MW Chase, ''Evolution of the angiosperms: calibrating the family tree'', Proc Biol Sci. 2001 Nov 7;268(1482):2211-20., (2001). http://rspb.royalsocietypublishing.org /content/268/1482/2211.abstract COPYRIG HTED source: http://rspb.royalsocietypublishi ng.org/content/268/1482/2211.abstract
[2] Bixa orellana L., floro en Lavras, Minas Gerais, Brazilo, GNU source: http://en.wikipedia.org/wiki/Ima ge:Aethionema_grandiflora0.jpg |
|
82,000,000 YBN | 272) The Rosids "Sapindales" {SaPiNDAlEZ} evolve (the ancestor of the maple, lychee, mahogany, cashew, mango, pistachio, and the citrus trees: orange, lemon, and grapefruit). | Americas |
[1] N Wikstrom, V Savolainen, MW Chase, ''Evolution of the angiosperms: calibrating the family tree'', Proc Biol Sci. 2001 Nov 7;268(1482):2211-20., (2001). http://rspb.royalsocietypublishing.org /content/268/1482/2211.abstract COPYRIG HTED source: http://en.wikipedia.org/wiki/Ima ge:Aethionema_grandiflora0.jpg
[2] Field Maple foliage and flowers, Acer campestre. GNU source: http://en.wikipedia.org/wiki/Ima ge:Acer-campestre.JPG |
|
82,000,000 YBN | 420) The Ornithopods {ORnitePoDZ} Hadrosaurs evolve; the duck-billed dinosaurs. |
[1] Description Parasaurolophus cyrtocristatus skeleton, Field Museum. Date 1 October 2006, 00:00 Source Field Museum Dinosaur Author Lisa Andres from Riverside, USA Permission (Reusing this file) See below. CC source: http://upload.wikimedia.org/wiki pedia/commons/1/14/Parasaurolophus_cyrto cristatus.jpg
[2] Description English: A clickable image of the en:Hadrosauroidea. Illustration by en:User:Debivort. The en:Hadrosaurids comprise the dinosaurs commonly known as ''duck-billed'' dinosaurs. They were common herbivores during the en:Cretaceous period, and prey to en:therapods such as en:Tyrannosaurus. Spectacular fossils of hadrosaurs have been found, including mummified specimens in which soft tissue was preserved, skin impressions, tracks of footprints, and nest sites that demonstrate the animals had parental care of offspring. Animals are shown to scale. A crisp diagram showing the evolutionary relationships between the tribes of the Hadrosauroidea, with representative individuals shown to scale. Conveys the diversity of the group. Every dinosaur shown has passed review for scientific accuracy at en:Wikipedia:WikiProject Dinosaurs/Image review. The individual drawings are genera, and the branches of the tree go down to tribe. All these groups were alive in the late Cretaceous, and are generally known only from a single fossil site en:Category:Approved dinosaur images en:Category:Approved dinosaur scale diagrams Date 2007-06-21 (first version); 2007-10-14 (last version) Source Originally from en.wikipedia; description page is/was here. Author Original uploader was Debivort at en.wikipedia GNU source: http://upload.wikimedia.org/wiki pedia/commons/1/14/Hadrosaur-tree-v4.jpg | |
|
82,000,000 YBN | 500) The Laurasiatheres "Insectivora" evolves (the ancestor of shrews, moles, and hedgehogs). |
[1] From: Richard Dawkins, ''The Ancestor's Tale'', (Boston, MA: Houghton Mifflin Company, 2004), p200. COPYRIGHTED source: Richard Dawkins, "The Ancestor's Tale", (Boston, MA: Houghton Mifflin Company, 2004), p200.
[2] From: Richard Dawkins, ''The Ancestor's Tale'', (Boston, MA: Houghton Mifflin Company, 2004), p200. COPYRIGHTED source: Richard Dawkins, "The Ancestor's Tale", (Boston, MA: Houghton Mifflin Company, 2004), p200. | |
|
80,000,000 YBN | 422) The Therapods {tERePoDZ} Dromaeosaurs {DrOmEoSORZ} evolve: Raptors. |
[1] Buitreraptor (foreground) and Deinonychus (background) skeletons on display at the Field Museum of Natural History in Chicago, Illinois. Taken August 2006 by my girlfriend, C. Horwitz, and uploaded with permission under the GFDL. —Steven G. Johnson GNU source: http://upload.wikimedia.org/wiki pedia/commons/2/29/Buitreraptor-Deinonyc hus.jpg
[2] Description Digital + graphite drawing of Velociraptor mongoliensis Date 4 August 2006 Source image from http://en.wikipedia.org/wiki/Image:Veloc iraptor_dinoguy2.jpg Author Matt Martyniuk GNU source: http://upload.wikimedia.org/wiki pedia/commons/c/cd/Velociraptor_dinoguy2 .jpg | |
|
80,000,000 YBN | 482) The Marsupials: New World Opossums evolve. | Americas |
[1] From: Richard Dawkins, ''The Ancestor's Tale'', (Boston, MA: Houghton Mifflin Company, 2004), p231. COPYRIGHTED source: Richard Dawkins, "The Ancestor's Tale", (Boston, MA: Houghton Mifflin Company, 2004), p231.
[2] Description English: North American Opossum with winter coat. Français : Opossum de Virginie en livrée d'hiver. Deutsch: Ein Nordopossum (Didelphis virginiana) im Winterfell Date 21 February 2007 Source Wikipedia:User:Cody.pope Author Cody Pope CC source: http://upload.wikimedia.org/wiki pedia/commons/2/27/Opossum_2.jpg |
|
75,000,000 YBN | 492) The Afrotheres: Aardvarks evolve. | Africa |
[1] From: Richard Dawkins, ''The Ancestor's Tale'', (Boston, MA: Houghton Mifflin Company, 2004), p225. COPYRIGHTED source: Richard Dawkins, "The Ancestor's Tale", (Boston, MA: Houghton Mifflin Company, 2004), p225.
[2] Description An aardvark at Detroit Zoo Date 15 April 2008 Source Cropped from File:Porcs formiguers (Orycteropus afer).jpg Author MontageMan is the author of the original image, I did the crop Permission (Reusing this file) See below. CC source: http://upload.wikimedia.org/wiki pedia/commons/8/8a/Porc_formiguer.JPG |
|
74,000,000 YBN | 280) The Asterids "Lamiales" {lAmEAlEZ} evolve (the ancestor of many spices: mint, basil, marjoram {moRJ uruM}, oregano, rosemary, sage, savory, thyme, teak, sesame, olive, ash, lilac and jasmine). |
[1] Common Bugle (Ajuga reptans) GNU source: http://en.wikipedia.org/wiki/Ima ge:Ajuga-reptans01.jpg
[2] Calamintha grandiflora. GFDL by Kurt Stueber source: http://en.wikipedia.org/wiki/Ima ge:Calamintha_grandiflora2.jpg | |
|
73,000,000 YBN | 484) The Marsupials: Bandicoots and Bilbies {BiLBEZ} evolve. | Australia |
[1] From: Richard Dawkins, ''The Ancestor's Tale'', (Boston, MA: Houghton Mifflin Company, 2004), p231. COPYRIGHTED source: Richard Dawkins, "The Ancestor's Tale", (Boston, MA: Houghton Mifflin Company, 2004), p231.
[2] Description Eastern Barred Bandicoot (Perameles gunnii), Poimena Reserve, Austin's Ferry, Tasmania, Australia. The photo taken at night with off camera flashes. Date 31 July 2010 Source Own work Author Noodle snacks (http://www.noodlesnacks.com/) CC source: http://upload.wikimedia.org/wiki pedia/commons/8/8b/Perameles_gunni.jpg |
|
70,000,000 YBN | 424) Two of the largest meat-eating dinosaurs known are common (both Therapods {tERePoDZ}): Tyrannosaurus rex {TiraNiSORuS reKS} is the top predator in North America and Giganotosaurus {JiGuNOTuSORuS} is the top predator in South America. | Americas |
[1] Description English: View of the fossil/cast Tyranausaurus Rex at the Royal Tyrell Museum in Alberta, Canada. The image has been modified to remove background persons and objects. Français : Le fossile du Tyranausaurus Rex dans le Royal Tyrell Museum en Alberta au Canada. L'image a été modifié pour enlever les personnes et objets en arrière plan. Date 27 June 2010 Source Own work Author Pierre Camateros CC source: http://upload.wikimedia.org/wiki pedia/commons/a/a8/Fossil_Tyranausaurus_ Rex_at_the_Royal_Tyrell_Museum%2C_Albert a%2C_Canada.jpg
[2] Description English: The Wonderful Paleo Art of Heinrich Harder - Illustrations for Die Wunder der Urwelt 1912 Date 1912 Source http://www.copyrightexpired.com/Hei nrich_Harder/gigantosaurus_dwdu_1912.htm l Author Heinrich Harder (1858-1935) Permission (Reusing this file) PD source: http://upload.wikimedia.org/wiki pedia/commons/9/92/500_gigantosaurus_dwd u1912cropped.jpg |
|
70,000,000 YBN | 425) The Thyreophoran {tIRrEoFereNZ} Ankylosaurs {ANKilOSORZ} evolve (the shield back and/or club tail dinosaurs). |
[1] Description the image shows an edmontonia. a sort of dinosaur Date 5 July 2006 Source the image i did myself based on the images found here: [1], [2],[3] and [4] Author Mariana Ruiz (aka:LadyofHats) PD source: http://upload.wikimedia.org/wiki pedia/commons/9/92/Edmontonia_dinosaur.p ng
[2] Description the image shows an edmontonia. a sort of dinosaur Date 5 July 2006 Source the image i did myself based on the images found here: [1], [2],[3] and [4] Author Mariana Ruiz (aka:LadyofHats) PD source: http://upload.wikimedia.org/wiki pedia/commons/9/92/Edmontonia_dinosaur.p ng | |
|
70,000,000 YBN | 426) The Marine reptiles Mosasaurs {mOSeSORZ} evolve. |
[1] Description English: Mosasaurus skeleton; Maastricht Natural History Museum, The Netherlands. Date 9 August 2010 Source Own work Author Wilson44691 Permission (Reusing this file) See below. Photograph taken by Mark A. Wilson (Department of Geology, The College of Wooster). PD source: http://upload.wikimedia.org/wiki pedia/commons/0/06/MosasaurMaastricht080 910.JPG
[2] Restoration of Aigialosaurus bucchichi, a basal mosasaur Description Aigialosaurus bucchichi Date 2009 Source Own work Author FunkMonk (Michael B. H.) CC source: http://upload.wikimedia.org/wiki pedia/commons/thumb/0/06/Aigialosaurus_b ucchichi.jpg/1280px-Aigialosaurus_bucchi chi.jpg | |
|
70,000,000 YBN | 469) The Birds "Podicipediformes" {PoDiSiPeDeFORmEZ} evolve (grebes {GreBS}). |
[1] Fig. 4. Our phylogeny differs from and agrees with previous classifications. We merged well-supported (>70% bootstrap values) monophyletic clades at the tips with the same ordinal designation across all three classifications (e.g., 24 species called Passerines). Only higher relationships supported by bootstrap values >50% are shown. Colors are as in Fig. 2. Color bars to the right of the tree show membership in three different classifications: Peters' (25) (left), Sibley and Monroe's (30) (middle), and Livezey and Zusi's (13) (right). Black text within the bars indicates monophyletic orders in our phylogeny, whereas white text within the bars indicates nonmonophyletic orders. Ordinal name codes: ANS (Anseriformes), APO (Apodiformes), APT (Apterygiformes), ARD (Ardeiformes), BAL (Balaenicipitiformes), BUC (Bucerotiformes), CAP (Caprimulgiformes), CAS (Casuariiformes), CHA (Charadriiformes), CIC (Ciconiiformes), CLM (Columbiformes), COL (Coliiformes), COR (Coraciiformes), CRA (Craciformes), CUC (Cuculiformes), FAL (Falconiformes), GAL (Galliformes), GAV (Gaviiformes), GLB (Galbuliformes), GRU (Gruiformes), MUS (Musophagiformes), OPI (Opisthocomiformes), PAS (Passeriformes), PEL (Pelecaniformes), PIC (Piciformes), POD (Podicipediformes), PRO (Procellariiformes), PSI (Psittaciformes), RAL (Ralliformes), RHE (Rheiformes), SPH (Sphenisciformes), STH (Struthioniformes), STR (Strigiformes), TIN (Tinamiformes), TRC (Trochiliformes), TRO (Trogoniformes), TUR (Turniciformes), and UPU (Upupiformes). Figure 4 from: Hackett, Shannon J. et al. “A Phylogenomic Study of Birds Reveals Their Evolutionary History.” Science 320.5884 (2008) : 1763 -1768. Print. http://www.sciencemag.org/conten t/320/5884/1763 COPYRIGHTED source: http://www.sciencemag.org/conten t/320/5884/1763/F4.large.jpg
[2] Description Podiceps nigricollis English: Black-necked Grebe, Jan. 2007, Ibaraki JAPAN 日本語: ハジロカイツブリ 2007年1月 茨城県神栖市波崎 (投稿者自身による撮影) Date 5 January 2007 Source photo taken by Maga-chan Author Maga-chan CC source: http://upload.wikimedia.org/wiki pedia/commons/6/66/Podiceps_nigricollis_ 001.jpg | |
|
70,000,000 YBN | 507) The Eutheria Lagomorpha {loGomORFo} evolve: the ancestor of Rabbits, Hares, and Pikas {PIKuZ}. |
[1] From: Richard Dawkins, ''The Ancestor's Tale'', (Boston, MA: Houghton Mifflin Company, 2004), p187. COPYRIGHTED source: Richard Dawkins, "The Ancestor's Tale", (Boston, MA: Houghton Mifflin Company, 2004), p187.
[2] From: Richard Dawkins, ''The Ancestor's Tale'', (Boston, MA: Houghton Mifflin Company, 2004), p187. COPYRIGHTED source: Richard Dawkins, "The Ancestor's Tale", (Boston, MA: Houghton Mifflin Company, 2004), p187. | |
|
70,000,000 YBN | 516) The Eutheria Tree Shrews and Colugos {KolUGOZ} evolve. |
[1] From: Richard Dawkins, ''The Ancestor's Tale'', (Boston, MA: Houghton Mifflin Company, 2004), p182. COPYRIGHTED source: Richard Dawkins, "The Ancestor's Tale", (Boston, MA: Houghton Mifflin Company, 2004), p182.
[2] Description English: Indian Tree-shrew (Anathana ellioti) in Yercaud, India. Date Taken on film in the 1990s - scanned on 2005-09-26 (according to EXIF data) Source Photographed by S. Karthikeyan ( palmfly at gmail . com ) Please contact author for usage of any higher resolution images. Author S. Karthikeyan CC source: http://upload.wikimedia.org/wiki pedia/commons/7/78/Anathana_ellioti.jpg | |
|
66,000,000 YBN | 120) The largest Pterosaur and largest flying animal ever known, Quetzalcoatlus {KeTZLKWoTLuS}. |
[1] Description English: fossil of Quetzalcoatlus, an extinct pterosaur Date June 2009 Source Own work Author Ghedoghedo GNU source: http://upload.wikimedia.org/wiki pedia/commons/a/ab/Quetzalcoatlus_1.JPG
[2] Description Size comparison of the azhdarchid pterosaurs Quetzalcoatlus northropi and Quetzalcoatlus unnamed species, with a human. Modified from a diagram featured in Witton and Naish (2008). Date 29 May 2008 Source Own work Author Matt Martyniuk (Dinoguy2), Mark Witton and Darren Naish CC source: http://upload.wikimedia.org/wiki pedia/commons/e/e5/Quetzscale1.png | |
|
65,500,000 YBN | 129) The End-Cretaceous mass extinction. 47% of all genera are observed extinct. Made extinct are: 60% of plant species, and all dinosaurs, mosasaurs, pterosaurs, plesiosaurs {PlESEoSORZ} and pliosaurs {PlIoSORZ}. A comet or meteor collides with the Earth in what is now the Yucatan {YUKoTaN} Peninsula of Mexico and huge amounts of lava erupt from India. No large animals survive on land, in the air, or in the sea. |
[1] Cretaceous meteor impact. Benjamin Cummings. COPYRIGHTED source: http://io.uwinnipeg.ca/~simmons/ 16cm05/1116/16macro.htm
[2] Cretaceous meteor impact. Benjamin Cummings. COPYRIGHTED source: http://io.uwinnipeg.ca/~simmons/ 16cm05/1116/16macro.htm | |
|
65,500,000 YBN | 397) The end of the Mesozoic and start of the Cenozoic Era, and the end of the Cretaceous (145.5-65.5 mybn), and start of the Tertiary (65.5-1.8 mybn) Period. |
[1] Geologic Time Scale 2009 UNKNOWN source: http://www.geosociety.org/scienc e/timescale/timescl.pdf
[2] 65 Ma K-T Boundary - Tertiary/Cretaceous UNKNOWN source: http://jan.ucc.nau.edu/~rcb7/065 _K_Tboundary_3globes.jpg | |
|
65,000,000 YBN | 429) The start of the rapid diversification of mammals. |
[1] UNKNOWN source: http://bp0.blogger.com/_AejGb2Gc r_o/SIlTsz-2RrI/AAAAAAAAAAY/8b_-LPsmDbc/ s1600/mammal3.jpg
[2] Fig 3.46 from: Kardong, ''Vertebrates'', 2002, p123. COPYRIGHTED source: from: Kardong, "Vertebrates", 2002, p123. | |
|
65,000,000 YBN | 468) The Birds "Gruiformes" {GrUiFORmEZ} evolve (the ancestor of cranes, rails, and bustards {BuSTRDZ}). |
[1] Fig. 4. Our phylogeny differs from and agrees with previous classifications. We merged well-supported (>70% bootstrap values) monophyletic clades at the tips with the same ordinal designation across all three classifications (e.g., 24 species called Passerines). Only higher relationships supported by bootstrap values >50% are shown. Colors are as in Fig. 2. Color bars to the right of the tree show membership in three different classifications: Peters' (25) (left), Sibley and Monroe's (30) (middle), and Livezey and Zusi's (13) (right). Black text within the bars indicates monophyletic orders in our phylogeny, whereas white text within the bars indicates nonmonophyletic orders. Ordinal name codes: ANS (Anseriformes), APO (Apodiformes), APT (Apterygiformes), ARD (Ardeiformes), BAL (Balaenicipitiformes), BUC (Bucerotiformes), CAP (Caprimulgiformes), CAS (Casuariiformes), CHA (Charadriiformes), CIC (Ciconiiformes), CLM (Columbiformes), COL (Coliiformes), COR (Coraciiformes), CRA (Craciformes), CUC (Cuculiformes), FAL (Falconiformes), GAL (Galliformes), GAV (Gaviiformes), GLB (Galbuliformes), GRU (Gruiformes), MUS (Musophagiformes), OPI (Opisthocomiformes), PAS (Passeriformes), PEL (Pelecaniformes), PIC (Piciformes), POD (Podicipediformes), PRO (Procellariiformes), PSI (Psittaciformes), RAL (Ralliformes), RHE (Rheiformes), SPH (Sphenisciformes), STH (Struthioniformes), STR (Strigiformes), TIN (Tinamiformes), TRC (Trochiliformes), TRO (Trogoniformes), TUR (Turniciformes), and UPU (Upupiformes). Figure 4 from: Hackett, Shannon J. et al. “A Phylogenomic Study of Birds Reveals Their Evolutionary History.” Science 320.5884 (2008) : 1763 -1768. Print. http://www.sciencemag.org/conten t/320/5884/1763 COPYRIGHTED source: http://www.sciencemag.org/conten t/320/5884/1763/F4.large.jpg
[2] By Aaron Logan, from http://www.lightmatter.net/gallery/album s.php w:en:Creative Commons attribution CC source: http://upload.wikimedia.org/wiki pedia/commons/8/8d/Grey_Crowned_Crane.jp g | |
|
65,000,000 YBN | 485) Marsupial moles evolve. | Australia |
[1] From: Richard Dawkins, ''The Ancestor's Tale'', (Boston, MA: Houghton Mifflin Company, 2004), p231. COPYRIGHTED source: Richard Dawkins, "The Ancestor's Tale", (Boston, MA: Houghton Mifflin Company, 2004), p231.
[2] English: The southern marsupial mole (Notoryctes typhlops). Date Originally uploaded to pl.wikipedia on 10 May 2006. Source Own work; originally from pl.wikipedia; description page is/was here. Author Bartus.malec at pl.wikipedia. GNU source: http://upload.wikimedia.org/wiki pedia/commons/4/4b/Notoryctes_typhlops.j pg |
|
65,000,000 YBN | 486) The Marsupials Tasmanian Devil and Numbat {nuMBaT} evolve. | Australia |
[1] From: Richard Dawkins, ''The Ancestor's Tale'', (Boston, MA: Houghton Mifflin Company, 2004), p231. COPYRIGHTED source: Richard Dawkins, "The Ancestor's Tale", (Boston, MA: Houghton Mifflin Company, 2004), p231.
[2] Description English: Quoll imaged at a rescue park, Tasmania, Austrailia, probably Tiger Quoll (Dasyurus maculatus), indicated by spots on tail Photographer's note. This is a lucky through-the-fence shot using an old Sony camera as the animal was quite active. The small size of the lens is a distinct advantage in this case (my Canon xTi would not have been able to get the shot). Category:Dasyurus maculatus Date Taken November 18, 2008, uploaded December 28, 2008 (28 December 2008 (original upload date)) Source Transferred from en.wikipedia; transferred to Commons by User:Berichard using CommonsHelper. PD source: http://upload.wikimedia.org/wiki pedia/commons/f/f6/Dasyurus_maculatus.jp g |
|
65,000,000 YBN | 488) The Marsupials "Diprotodontia" {DIPrOTODoNsEu} evolve (the ancestor of Wombats, Kangeroos, Possums, and Koalas). | Australia |
[1] From: Richard Dawkins, ''The Ancestor's Tale'', (Boston, MA: Houghton Mifflin Company, 2004), p231. COPYRIGHTED source: Richard Dawkins, "The Ancestor's Tale", (Boston, MA: Houghton Mifflin Company, 2004), p231.
[2] Eastern Grey Kangaroo with joey PD source: http://upload.wikimedia.org/wiki pedia/commons/0/0d/Kangaroo_and_joey03.j pg |
|
65,000,000 YBN | 508) The Eutheria "Rodentia" evolve; rodents. The Rodents: "Myomorpha" {MIemORFu} evolve (the ancestor of rats, mice, gerbils, voles {VOLZ}, lemmings, and hamsters). |
[1] From: Richard Dawkins, ''The Ancestor's Tale'', (Boston, MA: Houghton Mifflin Company, 2004), p187. COPYRIGHTED source: Richard Dawkins, "The Ancestor's Tale", (Boston, MA: Houghton Mifflin Company, 2004), p187.
[2] From: Richard Dawkins, ''The Ancestor's Tale'', (Boston, MA: Houghton Mifflin Company, 2004), p187. COPYRIGHTED source: Richard Dawkins, "The Ancestor's Tale", (Boston, MA: Houghton Mifflin Company, 2004), p187. | |
|
63,000,000 YBN | 587) The Primates evolve. The opposable thumb. The Order primates contains more than 300 species, including monkeys, apes, and humans. | Africa or India |
[1] From: Richard Dawkins, ''The Ancestor's Tale'', (Boston, MA: Houghton Mifflin Company, 2004), p168. COPYRIGHTED source: Richard Dawkins, "The Ancestor's Tale", (Boston, MA: Houghton Mifflin Company, 2004), p168.
[2] Description English: Gray slender loris (Loris lydekkerianus) photographed at Dindigal in Tamil Nadu. Date 27 June 2008 Source Own work Author Kalyan Varma (Kalyanvarma) GNU source: http://upload.wikimedia.org/wiki pedia/commons/8/8f/Slender_Loris.jpg |
|
60,000,000 YBN | 470) The Birds "Strigiformes" {STriJiFORmEZ} evolve (owls). |
[1] Fig. 4. Our phylogeny differs from and agrees with previous classifications. We merged well-supported (>70% bootstrap values) monophyletic clades at the tips with the same ordinal designation across all three classifications (e.g., 24 species called Passerines). Only higher relationships supported by bootstrap values >50% are shown. Colors are as in Fig. 2. Color bars to the right of the tree show membership in three different classifications: Peters' (25) (left), Sibley and Monroe's (30) (middle), and Livezey and Zusi's (13) (right). Black text within the bars indicates monophyletic orders in our phylogeny, whereas white text within the bars indicates nonmonophyletic orders. Ordinal name codes: ANS (Anseriformes), APO (Apodiformes), APT (Apterygiformes), ARD (Ardeiformes), BAL (Balaenicipitiformes), BUC (Bucerotiformes), CAP (Caprimulgiformes), CAS (Casuariiformes), CHA (Charadriiformes), CIC (Ciconiiformes), CLM (Columbiformes), COL (Coliiformes), COR (Coraciiformes), CRA (Craciformes), CUC (Cuculiformes), FAL (Falconiformes), GAL (Galliformes), GAV (Gaviiformes), GLB (Galbuliformes), GRU (Gruiformes), MUS (Musophagiformes), OPI (Opisthocomiformes), PAS (Passeriformes), PEL (Pelecaniformes), PIC (Piciformes), POD (Podicipediformes), PRO (Procellariiformes), PSI (Psittaciformes), RAL (Ralliformes), RHE (Rheiformes), SPH (Sphenisciformes), STH (Struthioniformes), STR (Strigiformes), TIN (Tinamiformes), TRC (Trochiliformes), TRO (Trogoniformes), TUR (Turniciformes), and UPU (Upupiformes). Figure 4 from: Hackett, Shannon J. et al. “A Phylogenomic Study of Birds Reveals Their Evolutionary History.” Science 320.5884 (2008) : 1763 -1768. Print. http://www.sciencemag.org/conten t/320/5884/1763 COPYRIGHTED source: http://www.sciencemag.org/conten t/320/5884/1763/F4.large.jpg
[2] Description Athene noctua English: Little owl Español: Mochuelo Date 2011-02-27 07:27 (UTC) Source Athene_noctua_(portrait).jpg Author Athene_noctua_(portrait).jpg: Trebol-a derivative work: Stemonitis (talk) CC source: http://upload.wikimedia.org/wiki pedia/commons/3/39/Athene_noctua_%28crop ped%29.jpg | |
|
60,000,000 YBN | 504) The Laurasiatheres "Carnivora" {KoRniVRu} evolve (the ancestor of Cats, Dogs, Bears, Weasels, Hyenas, Seals, and Walruses). | Laurasia |
[1] From: Richard Dawkins, ''The Ancestor's Tale'', (Boston, MA: Houghton Mifflin Company, 2004), p200. COPYRIGHTED source: Richard Dawkins, "The Ancestor's Tale", (Boston, MA: Houghton Mifflin Company, 2004), p200.
[2] Description English: Two-spotted palm civet Nandinia binotata mounted specimen in Manchester Museum Date 2008-07-28 (original upload date) (Original text : July 2008) GNU source: http://upload.wikimedia.org/wiki pedia/commons/5/5a/14-nandinia_binotata. JPG |
|
58,000,000 YBN | 524) The Primates: Tarsiers {ToRSERZ} evolve. |
[1] From: Richard Dawkins, ''The Ancestor's Tale'', (Boston, MA: Houghton Mifflin Company, 2004), p164. COPYRIGHTED source: Richard Dawkins, "The Ancestor's Tale", (Boston, MA: Houghton Mifflin Company, 2004), p164.
[2] Description Tarsius syrichta (Philippine Tarsier) Date - Source http://www.sxc.hu/photo/490924 Aut hor Jasper Greek Golangco PD source: http://upload.wikimedia.org/wiki pedia/commons/1/1d/Tarsius_Syrichta-GG.j pg | |
|
55,000,000 YBN | 471) The Birds "Apodiformes" {oPoD-i-FORmEZ} evolve (hummingbirds, and swifts). |
[1] Fig. 4. Our phylogeny differs from and agrees with previous classifications. We merged well-supported (>70% bootstrap values) monophyletic clades at the tips with the same ordinal designation across all three classifications (e.g., 24 species called Passerines). Only higher relationships supported by bootstrap values >50% are shown. Colors are as in Fig. 2. Color bars to the right of the tree show membership in three different classifications: Peters' (25) (left), Sibley and Monroe's (30) (middle), and Livezey and Zusi's (13) (right). Black text within the bars indicates monophyletic orders in our phylogeny, whereas white text within the bars indicates nonmonophyletic orders. Ordinal name codes: ANS (Anseriformes), APO (Apodiformes), APT (Apterygiformes), ARD (Ardeiformes), BAL (Balaenicipitiformes), BUC (Bucerotiformes), CAP (Caprimulgiformes), CAS (Casuariiformes), CHA (Charadriiformes), CIC (Ciconiiformes), CLM (Columbiformes), COL (Coliiformes), COR (Coraciiformes), CRA (Craciformes), CUC (Cuculiformes), FAL (Falconiformes), GAL (Galliformes), GAV (Gaviiformes), GLB (Galbuliformes), GRU (Gruiformes), MUS (Musophagiformes), OPI (Opisthocomiformes), PAS (Passeriformes), PEL (Pelecaniformes), PIC (Piciformes), POD (Podicipediformes), PRO (Procellariiformes), PSI (Psittaciformes), RAL (Ralliformes), RHE (Rheiformes), SPH (Sphenisciformes), STH (Struthioniformes), STR (Strigiformes), TIN (Tinamiformes), TRC (Trochiliformes), TRO (Trogoniformes), TUR (Turniciformes), and UPU (Upupiformes). Figure 4 from: Hackett, Shannon J. et al. “A Phylogenomic Study of Birds Reveals Their Evolutionary History.” Science 320.5884 (2008) : 1763 -1768. Print. http://www.sciencemag.org/conten t/320/5884/1763 COPYRIGHTED source: http://www.sciencemag.org/conten t/320/5884/1763/F4.large.jpg
[2] Description Ruby-throated hummingbird public domain USFWA Date 11 February 2003 Source Cropped from U.S. Fish and Wildlife Service Digital Library System Author Steve Maslowski PD source: http://upload.wikimedia.org/wiki pedia/commons/8/87/Rubythroathummer65.jp g | |
|
55,000,000 YBN | 476) The Birds "Piciformes" {PESiFORmEZ} evolve (woodpeckers, and toucans). |
[1] Fig. 4. Our phylogeny differs from and agrees with previous classifications. We merged well-supported (>70% bootstrap values) monophyletic clades at the tips with the same ordinal designation across all three classifications (e.g., 24 species called Passerines). Only higher relationships supported by bootstrap values >50% are shown. Colors are as in Fig. 2. Color bars to the right of the tree show membership in three different classifications: Peters' (25) (left), Sibley and Monroe's (30) (middle), and Livezey and Zusi's (13) (right). Black text within the bars indicates monophyletic orders in our phylogeny, whereas white text within the bars indicates nonmonophyletic orders. Ordinal name codes: ANS (Anseriformes), APO (Apodiformes), APT (Apterygiformes), ARD (Ardeiformes), BAL (Balaenicipitiformes), BUC (Bucerotiformes), CAP (Caprimulgiformes), CAS (Casuariiformes), CHA (Charadriiformes), CIC (Ciconiiformes), CLM (Columbiformes), COL (Coliiformes), COR (Coraciiformes), CRA (Craciformes), CUC (Cuculiformes), FAL (Falconiformes), GAL (Galliformes), GAV (Gaviiformes), GLB (Galbuliformes), GRU (Gruiformes), MUS (Musophagiformes), OPI (Opisthocomiformes), PAS (Passeriformes), PEL (Pelecaniformes), PIC (Piciformes), POD (Podicipediformes), PRO (Procellariiformes), PSI (Psittaciformes), RAL (Ralliformes), RHE (Rheiformes), SPH (Sphenisciformes), STH (Struthioniformes), STR (Strigiformes), TIN (Tinamiformes), TRC (Trochiliformes), TRO (Trogoniformes), TUR (Turniciformes), and UPU (Upupiformes). Figure 4 from: Hackett, Shannon J. et al. “A Phylogenomic Study of Birds Reveals Their Evolutionary History.” Science 320.5884 (2008) : 1763 -1768. Print. http://www.sciencemag.org/conten t/320/5884/1763 COPYRIGHTED source: http://www.sciencemag.org/conten t/320/5884/1763/F4.large.jpg
[2] Description Hispaniolan Woodpecker / Melanerpes striatus Date 20 January 2004 Source http://www.pbase.com/wwcsig/image/4 1280575 Author Wolfgang Wander GNU source: http://upload.wikimedia.org/wiki pedia/commons/1/1b/Melanerpes_striatus00 1.jpg | |
|
55,000,000 YBN | 477) The Birds "Passeriformes" {PaSRiFORmEZ} evolve (perching songbirds). This order includes many common birds: for example crows, jays, sparrows, warblers, mockingbirds, wrens, robins, orioles, bluebirds, vireos {VEREOZ}, larks, swallows, and finches. More than half of all species of birds are passerines. | earliest fossils: Australia|Gondwana |
[1] Fig. 4. Our phylogeny differs from and agrees with previous classifications. We merged well-supported (>70% bootstrap values) monophyletic clades at the tips with the same ordinal designation across all three classifications (e.g., 24 species called Passerines). Only higher relationships supported by bootstrap values >50% are shown. Colors are as in Fig. 2. Color bars to the right of the tree show membership in three different classifications: Peters' (25) (left), Sibley and Monroe's (30) (middle), and Livezey and Zusi's (13) (right). Black text within the bars indicates monophyletic orders in our phylogeny, whereas white text within the bars indicates nonmonophyletic orders. Ordinal name codes: ANS (Anseriformes), APO (Apodiformes), APT (Apterygiformes), ARD (Ardeiformes), BAL (Balaenicipitiformes), BUC (Bucerotiformes), CAP (Caprimulgiformes), CAS (Casuariiformes), CHA (Charadriiformes), CIC (Ciconiiformes), CLM (Columbiformes), COL (Coliiformes), COR (Coraciiformes), CRA (Craciformes), CUC (Cuculiformes), FAL (Falconiformes), GAL (Galliformes), GAV (Gaviiformes), GLB (Galbuliformes), GRU (Gruiformes), MUS (Musophagiformes), OPI (Opisthocomiformes), PAS (Passeriformes), PEL (Pelecaniformes), PIC (Piciformes), POD (Podicipediformes), PRO (Procellariiformes), PSI (Psittaciformes), RAL (Ralliformes), RHE (Rheiformes), SPH (Sphenisciformes), STH (Struthioniformes), STR (Strigiformes), TIN (Tinamiformes), TRC (Trochiliformes), TRO (Trogoniformes), TUR (Turniciformes), and UPU (Upupiformes). Figure 4 from: Hackett, Shannon J. et al. “A Phylogenomic Study of Birds Reveals Their Evolutionary History.” Science 320.5884 (2008) : 1763 -1768. Print. http://www.sciencemag.org/conten t/320/5884/1763 COPYRIGHTED source: http://www.sciencemag.org/conten t/320/5884/1763/F4.large.jpg
[2] Western Bluebirds (female on left) Irvine, CA PD source: http://tedhuntington.com/bluebir ds.jpg |
|
55,000,000 YBN | 495) The Afrotheres Elephants evolve. | Algeria, Africa|Africa |
[1] Description Moeritherium Date 1920 (probably) Source The Wonderful Paleo Art of Heinrich Harder Author Heinrich Harder (1858-1935) PD source: http://upload.wikimedia.org/wiki pedia/commons/9/97/Moeritherium.jpg
[2] From: Richard Dawkins, ''The Ancestor's Tale'', (Boston, MA: Houghton Mifflin Company, 2004), p225. COPYRIGHTED source: Richard Dawkins, "The Ancestor's Tale", (Boston, MA: Houghton Mifflin Company, 2004), p225. |
|
55,000,000 YBN | 497) The Afrotheres: Manatee and Dugong evolve. |
[1] From: Richard Dawkins, ''The Ancestor's Tale'', (Boston, MA: Houghton Mifflin Company, 2004), p225. COPYRIGHTED source: Richard Dawkins, "The Ancestor's Tale", (Boston, MA: Houghton Mifflin Company, 2004), p225.
[2] Description Trichechus manatus English: This group of three West Indian manatees (Trichechus manatus) was photographed while feeding on seagrass. Date Source from http://www.csc.noaa.gov/benthic/resource s/gallery/life/manatee.htm Author PD source: http://upload.wikimedia.org/wiki pedia/commons/8/81/Manatee.jpg | |
|
55,000,000 YBN | 502) The Laurasiatheres "Cetartiodactyla" {SiToRTEODaKTilu} evolve (the ancestor of all Artiodactyla {oRTEODaKTiLu} also called "even-toed ungulates": camels, pigs, ruminants {includes deer, giraffe, cattle, sheep, and antelope}, hippos, and all Cetacea {SiTASEu or SiTAsEu}: Whales, and Dolphins). Hippos are the closest living land relative of the whales and dolphins. | Laurasia |
[1] From: Richard Dawkins, ''The Ancestor's Tale'', (Boston, MA: Houghton Mifflin Company, 2004), p200. COPYRIGHTED source: Richard Dawkins, "The Ancestor's Tale", (Boston, MA: Houghton Mifflin Company, 2004), p200.
[2] [t may or may not be accurate] Description Pakicetus inachus, a whale ancestor from the Early Eocene of Pakistan, after Nummelai et al., (2006), pencil drawing, digital coloring Date 29 November 2007 Source Own work Author Nobu Tamura email:nobu.tamura@yahoo.com www.palaeocritti.com GNU source: http://upload.wikimedia.org/wiki pedia/commons/3/34/Pakicetus_BW.jpg |
|
55,000,000 YBN | 503) The Laurasiatheres "Perissodactyla" {PeriSODaKTilu} evolve (also called "odd-toed ungulates") {uNGYUlATS or uNGYUliTS} (the ancestor of all Horses, Tapirs {TAPRZ }, and Rhinos). | Laurasia |
[1] From: Richard Dawkins, ''The Ancestor's Tale'', (Boston, MA: Houghton Mifflin Company, 2004), p200. COPYRIGHTED source: Richard Dawkins, "The Ancestor's Tale", (Boston, MA: Houghton Mifflin Company, 2004), p200.
[2] Description Two young Nokota mares Date 2010-02-11 22:34 (UTC) Source Nokota_Horses.jpg Author Nokota_Horses.jpg: François Marchal derivative work: Dana boomer (talk) CC source: http://upload.wikimedia.org/wiki pedia/commons/d/de/Nokota_Horses_cropped .jpg |
|
55,000,000 YBN | 509) The Rodents: Beavers. |
[1] From: Richard Dawkins, ''The Ancestor's Tale'', (Boston, MA: Houghton Mifflin Company, 2004), p187. COPYRIGHTED source: Richard Dawkins, "The Ancestor's Tale", (Boston, MA: Houghton Mifflin Company, 2004), p187.
[2] Description he was happily sitting back and munching on something. and munching, and munching... Date 4 July 2007, 12:55 Source American Beaver Author Steve from washington, dc, usa Permission (Reusing this file) See below. CC source: http://upload.wikimedia.org/wiki pedia/commons/6/6b/American_Beaver.jpg | |
|
55,000,000 YBN | 511) The Rodents: Dormouse, Mountain Beaver, Squirrel and Marmot {moRmuT} evolve. |
[1] From: Richard Dawkins, ''The Ancestor's Tale'', (Boston, MA: Houghton Mifflin Company, 2004), p187. COPYRIGHTED source: Richard Dawkins, "The Ancestor's Tale", (Boston, MA: Houghton Mifflin Company, 2004), p187.
[2] Description Membres de la famille des Suridés Date Source Own work Author Chicoutimi (montage) Montage 9 pictures.jpg Karakal AndiW National Park Service en:User:Markus Krötzsch The Lilac Breasted Roller Nico Conradie from Centurion, South Africa Hans Hillewaert Sylvouille National Park Service GNU source: http://upload.wikimedia.org/wiki pedia/commons/6/68/Sciuridae.jpg | |
|
55,000,000 YBN | 585) The Birds Psittaciformes {SiTaS-iFORmEZ} evolve (Parrots). |
[1] Brown, Joseph, Joshua Rest, Jaime G. Moreno, Michael Sorenson, and David Mindell. ''Strong mitochondrial DNA support for a Cretaceous origin of modern avian lineages.'' BMC Biology 6 (January 2008): 6:6. http://www.biomedcentral.com/1741- 7007/6/6 COPYRIGHTED source: http://www.biomedcentral.com/174 1-7007/6/6
[2] From: Richard Dawkins, ''The Ancestor's Tale'', (Boston, MA: Houghton Mifflin Company, 2004), p262. COPYRIGHTED source: Richard Dawkins, "The Ancestor's Tale", (Boston, MA: Houghton Mifflin Company, 2004), p262. | |
|
55,000,000 YBN | 6381) Horses evolve. |
[1] Description English: This reproduction of a painting of an undetermined species of Hyracotherium was made to illustrate one card of a set of 30 collector cards from ''Tiere der Urwelt'' (Animals of the Prehistoric World). From the Series III. Deutsch: Diese Reproduktion eines Gemäldes einer nicht näher bezeichneten Art von Hyracotherium wurde zur Illustration einer Karte aus einem Set von 30 Sammelkarten mit dem Titel „Tiere der Urwelt“ angefertigt. Aus der Serie III. Date 1920 (probably) Source The Wonderful Paleo Art of Heinrich Harder Author Heinrich Harder (1858-1935) PD source: http://upload.wikimedia.org/wiki pedia/commons/6/6e/Hyracotherium_Eohippu s_hharder.jpg
[2] The artwork depicting horse evolution is from Professor Donald Levin's course in BioEvolution at the University of Texas in Austin. This is a brief, highly illustrated course with many examples given of macroevolution. Notice that the generalized branching diagram in this illustration is less twiggy than the more bushy branching depicted at other resources mentioned here. UNKNOWN source: http://darwiniana.org/equid2t.gi f | |
|
55,000,000 YBN | 6387) The first Giraffes evolve. |
[1] Description Adult male Reticulated giraffe feeding high up on an acacia, in central Kenya Date 8 July 2010, 10:25 Source High-rise living Author Steve Garvie from Dunfermline, Fife, Scotland CC source: http://upload.wikimedia.org/wiki pedia/commons/f/f4/Flickr_-_Rainbirder_- _High-rise_living.jpg
[2] From: Richard Dawkins, ''The Ancestor's Tale'', (Boston, MA: Houghton Mifflin Company, 2004), p200. COPYRIGHTED source: Richard Dawkins, "The Ancestor's Tale", (Boston, MA: Houghton Mifflin Company, 2004), p200. | |
|
54,000,000 YBN | 810) The last common ancestor between hippos with dolphins and whales. |
[1] Fig. 2. Molecular time scale for the orders of placental mammals based on the 16,397-bp data set and maximum likelihood tree of ref. 14 with an opossum outgroup (data not shown), 13 fossil constraints (Materials and Methods), and a mean prior of 105 mya for the placental root. Ordinal designations are listed above the branches. Orange and green lines denote orders with basal diversification before or after the K/T boundary, respectively. Black lines depict orders for which only one taxon was available. Asterisks denote placental taxa included in the ''K/T body size'' taxon set. The composition of chimeric taxa, including caniform, caviomorph, strepsirrhine, and sirenian, is indicated elsewhere (14). Numbers for internal nodes are cross-referenced in the supporting information. COPYRIGHTED source: http://www.pnas.org/content/vol1 00/issue3/images/large/pq0334222002.jpeg
[2] Description Deutsch: Eine Gruppe Flußpferde im Luangwa-Tal, Sambia. English: Pod of Hippos (Hippopotamus amphibius) in Luangwa Valley, Zambia Français : Groupe d'hippopotames (Hippopotamus amphibius) dans la vallée du Luangua, en Zambie Date 2005 Source Own work Author Paul Maritz GNU source: http://upload.wikimedia.org/wiki pedia/commons/a/a3/Hippo_pod_edit.jpg | |
|
53,500,000 YBN | 812) The earliest marine mammal and whale "Himalayacetus". | earliest fossils: (Subathu Formation) Northern India |
[1] The evolution of whales The first thing to notice on this evogram is that hippos are the closest living relatives of whales, but they are not the ancestors of whales. In fact, none of the individual animals on the evogram is the direct ancestor of any other, as far as we know. That's why each of them gets its own branch on the family tree. UNKNOWN source: http://evolution.berkeley.edu/ev olibrary/images/evograms/whale_evo.jpg
[2] Description Pakicetus inachus, a whale ancestor from the Early Eocene of Pakistan, after Nummelai et al., (2006), pencil drawing, digital coloring Date 29 November 2007 Source Own work Author Nobu Tamura (http://spinops.blogspot.com) GNU source: http://upload.wikimedia.org/wiki pedia/commons/3/34/Pakicetus_BW.jpg |
|
52,000,000 YBN | 501) The Laurasiatheres "Chiroptera" {KIroPTRu} evolve (the ancestor of fruit bats, and echolocating bats). | Laurasia |
[1] From: Richard Dawkins, ''The Ancestor's Tale'', (Boston, MA: Houghton Mifflin Company, 2004), p200. COPYRIGHTED source: Richard Dawkins, "The Ancestor's Tale", (Boston, MA: Houghton Mifflin Company, 2004), p200.
[2] From: Richard Dawkins, ''The Ancestor's Tale'', (Boston, MA: Houghton Mifflin Company, 2004), p200. COPYRIGHTED source: Richard Dawkins, "The Ancestor's Tale", (Boston, MA: Houghton Mifflin Company, 2004), p200. |
|
51,000,000 YBN | 513) The Rodents: Old World Porcupines evolve. |
[1] From: Richard Dawkins, ''The Ancestor's Tale'', (Boston, MA: Houghton Mifflin Company, 2004), p187. COPYRIGHTED source: Richard Dawkins, "The Ancestor's Tale", (Boston, MA: Houghton Mifflin Company, 2004), p187.
[2] Photograph of a brush-tailed porcupine in Berlin Zoologischer Garten. Taken by Eloquence in July 2005 and released into the public domain. Public domain PD source: http://upload.wikimedia.org/wiki pedia/commons/2/21/Brush_tailed_porcupin e_Berlin_Zoo.jpg | |
|
50,000,000 YBN | 438) The Himalayan {HiMolAYeN} mountains start to form. | Himalyia Mountains, India |
[1] 50 Ma Eocene NONCOMMERCIAL source: http://jan.ucc.nau.edu/~rcb7/050 _Eocene_3globes.jpg
[2] Himalayas as pictured by NASA Landsat 7 Satellite. PD source: http://upload.wikimedia.org/wiki pedia/en/2/25/Himalayas_landsat_7.png |
|
50,000,000 YBN | 816) The early whale Ambulocetus evolves. |
[1] Ambulocetus natans in action. A reconstruction of an early close cousin of whales. by artist Carl Buell. UNKNOWN source: http://www.indiana.edu/~ensiweb/ images/whal.amb.jpeg
[2] Ambulocetus The name Ambulocetus gives away its early ancestry. It means 'walking whale'. UNKNOWN source: http://www.abc.net.au/beasts/evi dence/prog1/images/evi_amulocetus_large. jpg | |
|
49,000,000 YBN | 474) The Birds "Falconiformes" {FaLKoNiFORmEZ} evolve (the ancestor of falcons, hawks, eagles, and Old World vultures). |
[1] Fig. 4. Our phylogeny differs from and agrees with previous classifications. We merged well-supported (>70% bootstrap values) monophyletic clades at the tips with the same ordinal designation across all three classifications (e.g., 24 species called Passerines). Only higher relationships supported by bootstrap values >50% are shown. Colors are as in Fig. 2. Color bars to the right of the tree show membership in three different classifications: Peters' (25) (left), Sibley and Monroe's (30) (middle), and Livezey and Zusi's (13) (right). Black text within the bars indicates monophyletic orders in our phylogeny, whereas white text within the bars indicates nonmonophyletic orders. Ordinal name codes: ANS (Anseriformes), APO (Apodiformes), APT (Apterygiformes), ARD (Ardeiformes), BAL (Balaenicipitiformes), BUC (Bucerotiformes), CAP (Caprimulgiformes), CAS (Casuariiformes), CHA (Charadriiformes), CIC (Ciconiiformes), CLM (Columbiformes), COL (Coliiformes), COR (Coraciiformes), CRA (Craciformes), CUC (Cuculiformes), FAL (Falconiformes), GAL (Galliformes), GAV (Gaviiformes), GLB (Galbuliformes), GRU (Gruiformes), MUS (Musophagiformes), OPI (Opisthocomiformes), PAS (Passeriformes), PEL (Pelecaniformes), PIC (Piciformes), POD (Podicipediformes), PRO (Procellariiformes), PSI (Psittaciformes), RAL (Ralliformes), RHE (Rheiformes), SPH (Sphenisciformes), STH (Struthioniformes), STR (Strigiformes), TIN (Tinamiformes), TRC (Trochiliformes), TRO (Trogoniformes), TUR (Turniciformes), and UPU (Upupiformes). Figure 4 from: Hackett, Shannon J. et al. “A Phylogenomic Study of Birds Reveals Their Evolutionary History.” Science 320.5884 (2008) : 1763 -1768. Print. http://www.sciencemag.org/conten t/320/5884/1763 COPYRIGHTED source: http://www.sciencemag.org/conten t/320/5884/1763/F4.large.jpg
[2] Description English: Bald Eagle (Haliaeetus leucocephalus) in Tree Date July 2005 Source U.S. Fish and Wildlife Service Author Hillebrand, Steve PD source: http://upload.wikimedia.org/wiki pedia/commons/6/69/Haliaeetus_leucocepha lus-tree-USFWS.jpg | |
|
49,000,000 YBN | 515) The Rodents: New World porcupines, guinea pigs, agoutis {uGUTEZ}, and capybaras {KaPuBoRoZ} evolve. |
[1] From: Richard Dawkins, ''The Ancestor's Tale'', (Boston, MA: Houghton Mifflin Company, 2004), p187. COPYRIGHTED source: Richard Dawkins, "The Ancestor's Tale", (Boston, MA: Houghton Mifflin Company, 2004), p187.
[2] Description English: A North American porcupine (Erethizon dorsatum) rests in a tree in Montreal's BioDome. Date 20 July 2004 Source self-made with a Nikon D70 Author J. Glover CC source: http://upload.wikimedia.org/wiki pedia/commons/8/83/Porcupine-BioDome.jpg | |
|
40,000,000 YBN | 525) The Primates "New World Monkeys" evolve (the ancestor of the Sakis, Spider, Howler and Squirrel monkeys, Capuchins {KaP YU CiNZ}, and Tamarins). The ancestor of all extant New World monkeys may have reached the Americas from Africa by crossing the early Atlantic Ocean, perhaps on fallen trees over a chain of islands. | Africa |
[1] From: Richard Dawkins, ''The Ancestor's Tale'', (Boston, MA: Houghton Mifflin Company, 2004), p149. COPYRIGHTED source: Richard Dawkins, "The Ancestor's Tale", (Boston, MA: Houghton Mifflin Company, 2004), p149.
[2] Description English: A critically endangered Brown Spider Monkey, Ateles hybridus, with uncommon blue eyes. Shot in captivity in Barquisimeto, Venezuela Русский: Паукообразная обезьяна Ateles hybridus с редко встречающимися голубыми глазами. Сфотографирована в неволе в Венесуэле. Date September 2008 Source Image:BrownSpiderMonkey.jpg Author http://www.birdphotos.com edit by Fir0002 Permission (Reusing this file) See below. Attribution must appear on same page as photo. CC source: http://upload.wikimedia.org/wiki pedia/commons/d/dc/BrownSpiderMonkey_%28 edit2%29.jpg |
|
37,000,000 YBN | 442) Dogs evolve. |
[1] Cynodictus from: A history of land mammals in the western hemisphere By William Berryman Scott PD source: https://play.google.com/books/re ader?id=HbAlAAAAMAAJ&printsec=frontcover &output=reader&authuser=0&hl=en&pg=GBS.P A529
[2] Description Hesperocyon gregarius 32 - 30 million years ago; Early Oligocene; Oldest recognized member of the dog family. Date 10 October 2008, 10:42 Source Hesperocyon gregarius (Dog) Uploaded by FunkMonk Author Claire H. from New York City, USA Permission (Reusing this file) CC source: http://upload.wikimedia.org/wiki pedia/commons/5/5f/Hesperocyon_Gregarius .jpg | |
|
37,000,000 YBN | 475) The Birds: Cuculiformes {KUKUliFORmEZ} evolve (the ancestor of cuckoos, and roadrunners). |
[1] Fig. 4. Our phylogeny differs from and agrees with previous classifications. We merged well-supported (>70% bootstrap values) monophyletic clades at the tips with the same ordinal designation across all three classifications (e.g., 24 species called Passerines). Only higher relationships supported by bootstrap values >50% are shown. Colors are as in Fig. 2. Color bars to the right of the tree show membership in three different classifications: Peters' (25) (left), Sibley and Monroe's (30) (middle), and Livezey and Zusi's (13) (right). Black text within the bars indicates monophyletic orders in our phylogeny, whereas white text within the bars indicates nonmonophyletic orders. Ordinal name codes: ANS (Anseriformes), APO (Apodiformes), APT (Apterygiformes), ARD (Ardeiformes), BAL (Balaenicipitiformes), BUC (Bucerotiformes), CAP (Caprimulgiformes), CAS (Casuariiformes), CHA (Charadriiformes), CIC (Ciconiiformes), CLM (Columbiformes), COL (Coliiformes), COR (Coraciiformes), CRA (Craciformes), CUC (Cuculiformes), FAL (Falconiformes), GAL (Galliformes), GAV (Gaviiformes), GLB (Galbuliformes), GRU (Gruiformes), MUS (Musophagiformes), OPI (Opisthocomiformes), PAS (Passeriformes), PEL (Pelecaniformes), PIC (Piciformes), POD (Podicipediformes), PRO (Procellariiformes), PSI (Psittaciformes), RAL (Ralliformes), RHE (Rheiformes), SPH (Sphenisciformes), STH (Struthioniformes), STR (Strigiformes), TIN (Tinamiformes), TRC (Trochiliformes), TRO (Trogoniformes), TUR (Turniciformes), and UPU (Upupiformes). Figure 4 from: Hackett, Shannon J. et al. “A Phylogenomic Study of Birds Reveals Their Evolutionary History.” Science 320.5884 (2008) : 1763 -1768. Print. http://www.sciencemag.org/conten t/320/5884/1763 COPYRIGHTED source: http://www.sciencemag.org/conten t/320/5884/1763/F4.large.jpg
[2] Description English: Common cuckoo Deutsch: Kuckuck Date Source Own work Author Vogelartinfo GNU source: http://upload.wikimedia.org/wiki pedia/commons/b/b0/Cuculus_canorus_vogel artinfo_chris_romeiks_CHR0791.jpg | |
|
34,000,000 YBN | 813) Toothed and Baleen whale lines split. Toothed whales include dolphins, sperm, and killer whales. Baleen whales include blue, humpback, and gray whales. |
[1] Dorudon apparently from Walking With Beasts UNKNOWN source: http://www.makradafish.newmail.r u/WalkingWithBeast/dorudon.jpg
[2] Fig. 2. Molecular time scale for the orders of placental mammals based on the 16,397-bp data set and maximum likelihood tree of ref. 14 with an opossum outgroup (data not shown), 13 fossil constraints (Materials and Methods), and a mean prior of 105 mya for the placental root. Ordinal designations are listed above the branches. Orange and green lines denote orders with basal diversification before or after the K/T boundary, respectively. Black lines depict orders for which only one taxon was available. Asterisks denote placental taxa included in the ''K/T body size'' taxon set. The composition of chimeric taxa, including caniform, caviomorph, strepsirrhine, and sirenian, is indicated elsewhere (14). Numbers for internal nodes are cross-referenced in the supporting information. . COPYRIGHTED source: http://www.pnas.org/content/vol1 00/issue3/images/large/pq0334222002.jpeg | |
|
30,000,000 YBN | 444) Cats evolve. |
[1] Proailurus Wikimedia Commons Proailurus may or may not have been a true feline; some experts place it in the Feloidea family, which includes not only cats, but also hyenas and mongooses. Whatever the case, Proailurus was a relatively small carnivore, only a little bit bigger than a modern tabby. GNU source: http://0.tqn.com/d/dinosaurs/1/0 /e/6/-/-/proailurus.jpg | |
|
30,000,000 YBN | 520) The Primates: True Lemurs evolve. |
[1] From: Richard Dawkins, ''The Ancestor's Tale'', (Boston, MA: Houghton Mifflin Company, 2004), p168. COPYRIGHTED source: Richard Dawkins, "The Ancestor's Tale", (Boston, MA: Houghton Mifflin Company, 2004), p168.
[2] Description English: Ring-tailed Lemur (Lemur catta) at Berenty Private Reserve in Madagascar Date 4 October 2009 Source Own work Author Alex Dunkel (Visionholder) Permission (Reusing this file) See below. CC source: http://upload.wikimedia.org/wiki pedia/commons/f/f5/Lemur_catta_001.jpg | |
|
30,000,000 YBN | 6385) The first pigs evolve. |
[1] Description Wild pig (Sus scrofa) stop near the Kennedy Space Center Press Site in the Launch Complex 39 Area on their daily foraging rounds. Not a native in the environment, the pigs are believed to be descendants from those brought to Florida by the early Spanish explorers. Without many predators other than human, the pigs have flourished in the surrounding environs. Date May 2002 Source http://mediaarchive.ksc.nasa.gov/detail .cfm?mediaid=9807 Author NASA or National Aeronautics and Space Administration PD source: http://upload.wikimedia.org/wiki pedia/commons/9/9b/Wild_Pig_KSC02pd0873. jpg
[2] en:Pig: sow with piglet de:Hausschwein: Sau mit Ferkel Photo by Scott Bauer. PD source: http://upload.wikimedia.org/wiki pedia/commons/5/59/Sow_with_piglet.jpg | |
|
25,000,000 YBN | 531) The Primates "Old World Monkeys" evolve (the ancestor of the Macaques, Baboons, Mandrills, Proboscis and Colobus {KoLiBeS} monkeys). | (perhaps around Lake Victoria) Africa |
[1] From: Stewart, Caro-Beth, and Todd R Disotell. “Primate evolution - in and out of Africa.” Current Biology 8.16 (1998) : R582-R588. http://www.sciencedirect.com /science/article/pii/S0960982207003673 Figure 2. A synthetic hypothesis of catarrhine primate evolution. The branching order shown for the living species is well-supported by numerous molecular phylogenetic studies (for example [6, 7, 8, 9, 10, 11, 12, 18, 24 and 25]). We present the dates of divergence calculated by Goodman and colleagues [11], on the understanding that these are still rough estimates and more precise measurements are needed, especially for the Old World monkeys. The fossil species (genus names in italics) were placed on this tree by parsimony analyses of relatively large morphological datasets [4, 11, 14 and 15]. Known dates for fossils [1, 2 and 21] are indicated by the thicker lines; these lines are attached to the tree as determined by the parsimony analyses, although the dates of the attachment points are our best guesses. Species found in Africa are in red and species found in Eurasia are in black. The continental locations of the ancestral lineages were inferred by parsimony using the computer program MacClade [30]. The intercontinental dispersal events required, at a minimum, to explain the distribution of the living and fossil species are indicated by the arrows. COPYRIGHTED source: http://www.sciencedirect.com/sci ence?_ob=ArticleURL&_udi=B6VRT-4C4DVM4-D &_user=4422&_handle=V-WA-A-W-WC-MsSAYVW- UUW-U-AAVECYCCBC-AAVDAZZBBC-YCACYAZCV-WC -U&_fmt=full&_coverDate=07%2F30%2F1998&_ rdoc=12&_orig=browse&_srch=%23toc%236243 %231998%23999919983%23494082!&_cdi=6243& view=c&_acct=C000059600&_version=1&_urlV ersion=0&_userid=4422&md5=5558415c4ccd34 6c64e2e6be03c3865e
[2] Description Colobus angolensis monkey Date 13 June 2007, 13:13 Source Angola Colobus Monkey #6 Author Ryan E. Poplin CC source: http://upload.wikimedia.org/wiki pedia/commons/5/5a/Colobus_angolensis.jp g |
|
25,000,000 YBN | 6386) The first deer evolves. |
[1] White-tailed deer in Toronto, Canada PD source: http://upload.wikimedia.org/wiki pedia/en/c/c2/White-tail_deer.jpg
[2] From: Richard Dawkins, ''The Ancestor's Tale'', (Boston, MA: Houghton Mifflin Company, 2004), p200. COPYRIGHTED source: Richard Dawkins, "The Ancestor's Tale", (Boston, MA: Houghton Mifflin Company, 2004), p200. | |
|
24,000,000 YBN | 662) The ancestor of all Hominoids (Gibbons and Hominids) loses its tail. |
[1] From: Stewart, Caro-Beth, and Todd R Disotell. “Primate evolution - in and out of Africa.” Current Biology 8.16 (1998) : R582-R588. http://www.sciencedirect.com /science/article/pii/S0960982207003673 Figure 2. A synthetic hypothesis of catarrhine primate evolution. The branching order shown for the living species is well-supported by numerous molecular phylogenetic studies (for example [6, 7, 8, 9, 10, 11, 12, 18, 24 and 25]). We present the dates of divergence calculated by Goodman and colleagues [11], on the understanding that these are still rough estimates and more precise measurements are needed, especially for the Old World monkeys. The fossil species (genus names in italics) were placed on this tree by parsimony analyses of relatively large morphological datasets [4, 11, 14 and 15]. Known dates for fossils [1, 2 and 21] are indicated by the thicker lines; these lines are attached to the tree as determined by the parsimony analyses, although the dates of the attachment points are our best guesses. Species found in Africa are in red and species found in Eurasia are in black. The continental locations of the ancestral lineages were inferred by parsimony using the computer program MacClade [30]. The intercontinental dispersal events required, at a minimum, to explain the distribution of the living and fossil species are indicated by the arrows. COPYRIGHTED source: http://www.sciencedirect.com/sci ence?_ob=ArticleURL&_udi=B6VRT-4C4DVM4-D &_user=4422&_handle=V-WA-A-W-WC-MsSAYVW- UUW-U-AAVECYCCBC-AAVDAZZBBC-YCACYAZCV-WC -U&_fmt=full&_coverDate=07%2F30%2F1998&_ rdoc=12&_orig=browse&_srch=%23toc%236243 %231998%23999919983%23494082!&_cdi=6243& view=c&_acct=C000059600&_version=1&_urlV ersion=0&_userid=4422&md5=5558415c4ccd34 6c64e2e6be03c3865e
[2] Gregoire: 62-year-old chimpanzee Description English: Chimpanzee named ''Gregoire'' born in 1944 (Jane Goodall sanctuary of Tchimpounga in Congo Brazzaville) - Picture taken the 9th of December 2006 Français : Chimpanzé nommé ''Grégoire'' né en 1944 (sanctuaire Jane Goodall de Tchimpounga au Congo Brazzaville) - Photo prise le 9 décembre 2006 Date 9 December 2006 Source Own work Author Delphine Bruyère Permission (Reusing this file) Attribution : Delphine Bruyere GNU source: http://upload.wikimedia.org/wiki pedia/commons/b/ba/2006-12-09_Chimpanzee _Gregoire_D_Bruyere.JPG | |
|
23,000,000 YBN | 478) The Monotreme: Echidna evolves. | Australia, Tasmania and New Guinea |
[1] From: Richard Dawkins, ''The Ancestor's Tale'', (Boston, MA: Houghton Mifflin Company, 2004), 239. COPYRIGHTED source: Richard Dawkins, "The Ancestor's Tale", (Boston, MA: Houghton Mifflin Company, 2004), 239.
[2] The echidna is one of a handful of mammals to give birth to its offspring by laying eggs. GNU source: http://upload.wikimedia.org/wiki pedia/commons/3/3b/Long-beakedEchidna.jp g |
|
23,000,000 YBN | 479) The Monotreme: Duck-Billed Platypus evolves. | Australia and Tasmania |
[1] From: Richard Dawkins, ''The Ancestor's Tale'', (Boston, MA: Houghton Mifflin Company, 2004), 239. COPYRIGHTED source: Richard Dawkins, "The Ancestor's Tale", (Boston, MA: Houghton Mifflin Company, 2004), 239.
[2] Description Description Swiming Platypus * Photographer Peter Scheunis * Source self-made Date September 2004 Location Broken River-Queensland-Australia Date 2010-01-18 03:46 (UTC) Source Platypus_BrokenRiver_QLD_Australia.jpg Author Platypus_BrokenRiver_QLD_Australia.jpg: Peterdvv derivative work: Bobisbob (talk) CC source: http://upload.wikimedia.org/wiki pedia/commons/1/12/Platypus_BrokenRiver_ QLD_Australia2.png |
|
22,000,000 YBN | 559) The Hominoid Proconsul evolves in East Africa. |
[1] Figure 2. A synthetic hypothesis of catarrhine primate evolution. The branching order shown for the living species is well-supported by numerous molecular phylogenetic studies (for example [6, 7, 8, 9, 10, 11, 12, 18, 24 and 25]). We present the dates of divergence calculated by Goodman and colleagues [11], on the understanding that these are still rough estimates and more precise measurements are needed, especially for the Old World monkeys. The fossil species (genus names in italics) were placed on this tree by parsimony analyses of relatively large morphological datasets [4, 11, 14 and 15]. Known dates for fossils [1, 2 and 21] are indicated by the thicker lines; these lines are attached to the tree as determined by the parsimony analyses, although the dates of the attachment points are our best guesses. Species found in Africa are in red and species found in Eurasia are in black. The continental locations of the ancestral lineages were inferred by parsimony using the computer program MacClade [30]. The intercontinental dispersal events required, at a minimum, to explain the distribution of the living and fossil species are indicated by the arrows. COPYRIGHTED source: http://www.sciencedirect.com/sci ence?_ob=ArticleURL&_udi=B6VRT-4C4DVM4-D &_user=4422&_handle=V-WA-A-W-WC-MsSAYVW- UUW-U-AAVECYCCBC-AAVDAZZBBC-YCACYAZCV-WC -U&_fmt=full&_coverDate=07%2F30%2F1998&_ rdoc=12&_orig=browse&_srch=%23toc%236243 %231998%23999919983%23494082!&_cdi=6243& view=c&_acct=C000059600&_version=1&_urlV ersion=0&_userid=4422&md5=5558415c4ccd34 6c64e2e6be03c3865e
[2] Proconsul COPYRIGHTED EDU source: http://www.andromeda.rutgers.edu /~biosci/RutgersHumanEcology/Proconsul.j pg | |
|
18,000,000 YBN | 537) The Hominoids: Gibbons evolve in South-east Asia. | South-East Asia |
[1] Figure 2. A synthetic hypothesis of catarrhine primate evolution. The branching order shown for the living species is well-supported by numerous molecular phylogenetic studies (for example [6, 7, 8, 9, 10, 11, 12, 18, 24 and 25]). We present the dates of divergence calculated by Goodman and colleagues [11], on the understanding that these are still rough estimates and more precise measurements are needed, especially for the Old World monkeys. The fossil species (genus names in italics) were placed on this tree by parsimony analyses of relatively large morphological datasets [4, 11, 14 and 15]. Known dates for fossils [1, 2 and 21] are indicated by the thicker lines; these lines are attached to the tree as determined by the parsimony analyses, although the dates of the attachment points are our best guesses. Species found in Africa are in red and species found in Eurasia are in black. The continental locations of the ancestral lineages were inferred by parsimony using the computer program MacClade [30]. The intercontinental dispersal events required, at a minimum, to explain the distribution of the living and fossil species are indicated by the arrows. COPYRIGHTED source: http://www.sciencedirect.com/sci ence?_ob=ArticleURL&_udi=B6VRT-4C4DVM4-D &_user=4422&_handle=V-WA-A-W-WC-MsSAYVW- UUW-U-AAVECYCCBC-AAVDAZZBBC-YCACYAZCV-WC -U&_fmt=full&_coverDate=07%2F30%2F1998&_ rdoc=12&_orig=browse&_srch=%23toc%236243 %231998%23999919983%23494082!&_cdi=6243& view=c&_acct=C000059600&_version=1&_urlV ersion=0&_userid=4422&md5=5558415c4ccd34 6c64e2e6be03c3865e
[2] Description Deutsch: Weißhandgibbons Date 25 May 2006 Source Own work Author User:MatthiasKabel GNU source: http://upload.wikimedia.org/wiki pedia/commons/3/38/Hylobates_lar_pair_of _white_and_black_01.jpg |
|
15,000,000 YBN | 6388) The first Kangeroos evolve. | Australia |
[1] Description English: Agile Wallaby Latina: Macropus agilis Nederlands: Zandwallabie Deutsch: Flinkwallaby Date November 2004 Source Own work Author User:Nino Barbieri GNU source: http://upload.wikimedia.org/wiki pedia/commons/2/26/Macropus_agilis_-_02. jpg
[2] From: Richard Dawkins, ''The Ancestor's Tale'', (Boston, MA: Houghton Mifflin Company, 2004), p231. COPYRIGHTED source: Richard Dawkins, "The Ancestor's Tale", (Boston, MA: Houghton Mifflin Company, 2004), p231. |
|
15,000,000 YBN | 6389) The first bovids {BOViDZ} evolve (hollow-horned ruminants: oxen, antelopes, sheep, cattle, and goats). |
[1] Description Slender-horned gazelle, at the Cincinnati Zoo Date 10 November 2007 Source Own work Author FisherQueen GNU source: http://upload.wikimedia.org/wiki pedia/commons/thumb/f/fc/Slender-horned_ gazelle_%28Cincinnati_Zoo%29.jpg/1280px- Slender-horned_gazelle_%28Cincinnati_Zoo %29.jpg
[2] Español: Antílope sable Sable Antelope (Bull), photo taken and submitted by Paul Maritz (paulmaz). Photo taken near Kafue River in Zambia, 2004 GNU source: http://upload.wikimedia.org/wiki pedia/commons/thumb/b/bb/Sable_bull.jpg/ 1186px-Sable_bull.jpg | |
|
14,000,000 YBN | 542) The earliest extant Hominids: Orangutans evolve in South-East Asia. | South-East Asia |
[1] From: Stewart, Caro-Beth, and Todd R Disotell. “Primate evolution - in and out of Africa.” Current Biology 8.16 (1998) : R582-R588. http://www.sciencedirect.com /science/article/pii/S0960982207003673 Figure 2. A synthetic hypothesis of catarrhine primate evolution. The branching order shown for the living species is well-supported by numerous molecular phylogenetic studies (for example [6, 7, 8, 9, 10, 11, 12, 18, 24 and 25]). We present the dates of divergence calculated by Goodman and colleagues [11], on the understanding that these are still rough estimates and more precise measurements are needed, especially for the Old World monkeys. The fossil species (genus names in italics) were placed on this tree by parsimony analyses of relatively large morphological datasets [4, 11, 14 and 15]. Known dates for fossils [1, 2 and 21] are indicated by the thicker lines; these lines are attached to the tree as determined by the parsimony analyses, although the dates of the attachment points are our best guesses. Species found in Africa are in red and species found in Eurasia are in black. The continental locations of the ancestral lineages were inferred by parsimony using the computer program MacClade [30]. The intercontinental dispersal events required, at a minimum, to explain the distribution of the living and fossil species are indicated by the arrows. COPYRIGHTED source: http://www.sciencedirect.com/sci ence?_ob=ArticleURL&_udi=B6VRT-4C4DVM4-D &_user=4422&_handle=V-WA-A-W-WC-MsSAYVW- UUW-U-AAVECYCCBC-AAVDAZZBBC-YCACYAZCV-WC -U&_fmt=full&_coverDate=07%2F30%2F1998&_ rdoc=12&_orig=browse&_srch=%23toc%236243 %231998%23999919983%23494082!&_cdi=6243& view=c&_acct=C000059600&_version=1&_urlV ersion=0&_userid=4422&md5=5558415c4ccd34 6c64e2e6be03c3865e
[2] Taken from Wikipedia. Same name. ''Orangutan image taken by Tom Low at Camp Leakey, Tanjung Puting, Kalimantan, Indonesia (2003).'' PD source: http://upload.wikimedia.org/wiki pedia/commons/0/0b/Orangutan.jpg |
|
10,000,000 YBN | 543) The Hominids: Gorillas evolve in Africa. | Africa |
[1] From: Stewart, Caro-Beth, and Todd R Disotell. “Primate evolution - in and out of Africa.” Current Biology 8.16 (1998) : R582-R588. http://www.sciencedirect.com /science/article/pii/S0960982207003673 Figure 2. A synthetic hypothesis of catarrhine primate evolution. The branching order shown for the living species is well-supported by numerous molecular phylogenetic studies (for example [6, 7, 8, 9, 10, 11, 12, 18, 24 and 25]). We present the dates of divergence calculated by Goodman and colleagues [11], on the understanding that these are still rough estimates and more precise measurements are needed, especially for the Old World monkeys. The fossil species (genus names in italics) were placed on this tree by parsimony analyses of relatively large morphological datasets [4, 11, 14 and 15]. Known dates for fossils [1, 2 and 21] are indicated by the thicker lines; these lines are attached to the tree as determined by the parsimony analyses, although the dates of the attachment points are our best guesses. Species found in Africa are in red and species found in Eurasia are in black. The continental locations of the ancestral lineages were inferred by parsimony using the computer program MacClade [30]. The intercontinental dispersal events required, at a minimum, to explain the distribution of the living and fossil species are indicated by the arrows. COPYRIGHTED source: http://www.sciencedirect.com/sci ence?_ob=ArticleURL&_udi=B6VRT-4C4DVM4-D &_user=4422&_handle=V-WA-A-W-WC-MsSAYVW- UUW-U-AAVECYCCBC-AAVDAZZBBC-YCACYAZCV-WC -U&_fmt=full&_coverDate=07%2F30%2F1998&_ rdoc=12&_orig=browse&_srch=%23toc%236243 %231998%23999919983%23494082!&_cdi=6243& view=c&_acct=C000059600&_version=1&_urlV ersion=0&_userid=4422&md5=5558415c4ccd34 6c64e2e6be03c3865e
[2] Description English: Male silverback w:Gorilla, Gorilla gorilla in SF zoo Date Source Own work Author Mila Zinkova Permission (Reusing this file) See below. CC source: http://upload.wikimedia.org/wiki pedia/commons/5/50/Male_gorilla_in_SF_zo o.jpg |
|
6,000,000 YBN | 544) The Hominids: Chimpanzees evolve in Africa. This is the last common ancestor of chimpanzees and humans. | Africa |
[1] From: Richard Dawkins, ''The Ancestor's Tale'', (Boston, MA: Houghton Mifflin Company, 2004), p106. COPYRIGHTED source: Richard Dawkins, "The Ancestor's Tale", (Boston, MA: Houghton Mifflin Company, 2004), p106.
[2] Gregoire: 62-year-old chimpanzee Description English: Chimpanzee named ''Gregoire'' born in 1944 (Jane Goodall sanctuary of Tchimpounga in Congo Brazzaville) - Picture taken the 9th of December 2006 Français : Chimpanzé nommé ''Grégoire'' né en 1944 (sanctuaire Jane Goodall de Tchimpounga au Congo Brazzaville) - Photo prise le 9 décembre 2006 Date 9 December 2006 Source Own work Author Delphine Bruyère Permission (Reusing this file) Attribution : Delphine Bruyere GNU source: http://upload.wikimedia.org/wiki pedia/commons/b/ba/2006-12-09_Chimpanzee _Gregoire_D_Bruyere.JPG |
|
4,400,000 YBN | 546) The Hominid: Ardipithecus evolves. The earliest bipedal primate. | Lukeino Formation, Tugen Hills, Kenya, Africa |
[1] Fig. 1. Orrorin tugenensis nov. gen. nov. sp. A: BAR 1002′00, left femur, posterior view; B: BAR 1002′00, left femur, anterior view; C: BAR 1000′00, right mandibular fragment with M3, buccal view; D: BAR 1000′00, left mandibular fragment with M2–3, lingual view; E: BAR 1000′00, left mandibular fragment with M2–3, occlusal view; F: BAR 1900′00, right M3, occlusal view; G: BAR 1390′00, right P4, distal view; H: BAR 1001′00, upper I1, labial view; I: BAR 1425′00, right Image , lingual view; J: BAR 1004′00, right distal humerus, posterior view; K: BAR 1003′00, proximal left femur, anterior view; L: BAR 349′00, manual proximal phalanx, superior view; M: BAR 1426′00, left M3, distal view; N: BAR 1215′00, fragmentary right proximal femur, posterior view. Scale bars = 1 cm.Orrorin tugenensis nov. gen. nov. sp. A : BAR 1002′00, fémur gauche, vue postérieure ; B : BAR 1002′00, fémur gauche, vue antérieure ; C : BAR 1000′00, fragment mandibulaire droit avec M3, vue buccale ; D : BAR 1000′00, fragment mandibulaire gauche avec M2–3, vue linguale ; E : BAR 1000′00, fragment mandibulaire gauche avec M2–3, vue occlusale ; F : BAR 1900′00, M3 droite, vue occlusale ; G : BAR 1390′00, P4 droite, vue distale ; H : BAR 1001′00, I1, vue labiale ; I : BAR 1425′00, Image droite, vue linguale ; J : BAR 1004′00, humérus distal droit, vue postérieure ; K : BAR 1003′00, fémur proximal gauche, vue antérieure ; L : BAR 349′00, phalange proximale de la main, vue supérieure ; M : BAR 1426′00, M3 gauche, vue distale ; N : BAR 1215′00, fémur proximal fragmentaire, vue postérieure. Chaque barre équivaut à 1 cm. COPYRIGHTED source: http://www.sciencedirect.com/cac he/MiamiImageURL/B6VJ3-42FS9XV-9-1/0?wch p=dGLzVlz-zSkzS
[2] Description Ardipithecus ramidus specimen, nicknamed ?Ardi?. After Gen Suwa, Berhane Asfaw, Reiko T. Kono, Daisuke Kubo, C. Owen Lovejoy, Tim D. White (2009): ''The Ardipithecus ramidus Skull and Its Implications for Hominid Origins.'' Science, 2 October 2009: Vol. 326. no. 5949, pp. 68e1-68e7, Fig. 2 Date 14 November 2009, 16:50 Source Zanclean skull Uploaded by FunkMonk Author T. Michael Keesey Permission (Reusing this file) CC source: http://upload.wikimedia.org/wiki pedia/commons/e/e1/Ardi.jpg |
|
4,000,000 YBN | 547) The Hominid: Australopithecus (x-STrA-lO-PitiKuS} evolves. | Sterkfontein, South Africa |
[1] Australopithecus squinted at the blue African sky. He had never seen a star in broad daylight before, but he could see one today. White. Piercing. Not as bright as the Sun, yet much more than a full moon. Was it dangerous? He stared for a long time, puzzled, but nothing happened, and after a while he strode across the savanna unconcerned. Millions of years later, we know better. ''That star was a supernova, one of many that exploded in our part of the galaxy during the past 10 million years,'' says astronomer Mark Hurwitz of the University of California-Berkeley. Right: Human ancestors, unconcerned by odd lights in the daytime sky. This image is based on a painting featured in The Economist. PD source: http://science.nasa.gov/headline s/y2003/06jan_bubble.htm?list847478
[2] Image Source * http://www.familie-rebmann.de/photo11.ht m COPYRIGHTED CLAIMED FAIR USE source: http://en.wikipedia.org/wiki/Ima ge:Laetoliafar.jpg.jpg |
SCIENCE | |||
|
3,390,000 YBN | 269) Hominids use stones as tools. | Dikika, Ethiopia |
[1] a, The exterior surface of DIK-55-2, and the location of each of the surface marks. The rib is oriented such that the rib head (broken off) would be to the left. Dashed rule, 4 cm. b, Marks A1 and A2 (high-confidence stone-tool cut marks) under low-power optical magnification; the yellow rectangle demarcates c. Scale bar, 5 mm. c, ESEM image showing microstriations indicative of cutting with a stone tool. Scale bar, 100 μm. d, Mark B (high-confidence stone-tool-inflicted mark) under low-power optical magnification, indicative of a cutting and scraping action or percussion; the yellow rectangle demarcates e. Scale bar, 5 mm. e, ESEM image showing microstriations indicative of stone tool action. Scale bar, 500 μm. b–e, The direction of the rib head is indicated by the black arrows. See Supplementary Information for the details of mark C. COPYRIGHTED source: http://www.nature.com/nature/jou rnal/v466/n7308/images/nature09248-f2.2. jpg |
|
3,000,000 YBN | 446) North and South America connect. |
[1] Present Day NONCOMMERCIAL source: http://jan.ucc.nau.edu/~rcb7/000 _present_3globes.jpg | |
|
2,700,000 YBN | 564) The Hominid: Paranthropus {Pa raN tru PuS} evolves; a line of extinct early bipedal hominids. | Africa |
[1] Description Deutsch: plastische wissenschaftliche Rekonstruktion eines Paranthropus boisei English: scientiffic reconstruction of a Paranthropus boisei Date 25 March 2007 Source Photographed at Westfälisches Museum für Archäologie, Herne Author Photographed by User:Lillyundfreya Permission (Reusing this file) own work GNU source: http://upload.wikimedia.org/wiki pedia/commons/6/6c/Paranthropus_boisei.J PG
[2] Skull of Paranthropus boisei. From Smithsonian Institute website. COPYRIGHTED CLAIMED FAIR USE source: http://en.wikipedia.org/wiki/Ima ge:Zinj3.jpg |
|
2,500,000 YBN | 455) The oldest formed stone tools. The start of the Paleolithic or "Old Stone Age". | Gona, Ethiopia |
[1] Figure 3 from: Semaw, S. et al. 2.5-million-year-old stone tools from Gona, Ethiopia. Nature 385, 333–336 (1997) http://www.nature.com/nature/journal/v 385/n6614/abs/385333a0.html COPYRIGHTED source: http://www.nature.com/nature/jou rnal/v385/n6614/abs/385333a0.html
[2] Early man lived on elephant meat, so much they died out in the Middle East 400,000 years ago Submitted by Anonymous on Wed Dec 14 2011 17:23:00 GMT-0800 (Pacific Standard Time) - Source: dailymail.co.uk Docile, lumbering elephants were so perfect for Homo erectus, that they provided up to 60 per cent of their diet - until constant hunting wiped out elephants in the Middle East. The disappearance of elephants helped kill off Homo erectus, and paved the way for Homo sapiens - modern humans - to take over. Findings from the University of Tel Aviv reveal how important the huge animals were to the diet of early humans - researchers that elephants provided 60 per cent of the meat eaten by Homo erectus. UNKNOWN source: http://i4.asntown.net/Mastodon-t vfm.jpg |
|
2,200,000 YBN | 447) The first humans. The Hominid: Homo habilis evolves (the earliest member of the genus "Homo"). This is when the human brain begins to get bigger. | (Kenya and Tanzania) Africa |
[1] KNM ER 1813 Homo habilis This image is from the website of the Smithsonian Institution [1] and may be copyrighted. The Smithsonian Institution explicitly considers the use of its content for non-commercial educational purposes to qualify as fair use under United States copyright law, if: 1. The author and source of the content is clearly cited. 2. Any additional copyright information about the photograph from the Smithsonian Institution website is included. 3. None of the content is modified or altered. source: http://en.wikipedia.org/wiki/Ima ge:KNM_ER_1813.jpg
[2] red= Homo rudolfensis black=Homo habilis COPYRIGHTED source: http://sesha.net/eden/Eerste_men sen.asp |
|
2,000,000 YBN | 545) The Hominids: Bonobos {BunOBOZ} evolve. | Africa |
[1] From: Richard Dawkins, ''The Ancestor's Tale'', (Boston, MA: Houghton Mifflin Company, 2004), p106. COPYRIGHTED source: Richard Dawkins, "The Ancestor's Tale", (Boston, MA: Houghton Mifflin Company, 2004), p106.
[2] Gregoire: 62-year-old chimpanzee Description English: Chimpanzee named ''Gregoire'' born in 1944 (Jane Goodall sanctuary of Tchimpounga in Congo Brazzaville) - Picture taken the 9th of December 2006 Français : Chimpanzé nommé ''Grégoire'' né en 1944 (sanctuaire Jane Goodall de Tchimpounga au Congo Brazzaville) - Photo prise le 9 décembre 2006 Date 9 December 2006 Source Own work Author Delphine Bruyère Permission (Reusing this file) Attribution : Delphine Bruyere GNU source: http://upload.wikimedia.org/wiki pedia/commons/b/ba/2006-12-09_Chimpanzee _Gregoire_D_Bruyere.JPG |
|
1,800,000 YBN | 130) The end of the Tertiary {TRsEARE} (65-1.8 mybn), and start of the Quaternary {KWoTRnARE or KWoTRNRE} (1.8 mybn-now) Period. |
[1] Geologic Time Scale 2009 UNKNOWN source: http://www.geosociety.org/scienc e/timescale/timescl.pdf
[2] 000 Ma - Present Time UNKNOWN source: http://jan.ucc.nau.edu/~rcb7/000 _present_3globes.jpg | |
|
1,800,000 YBN | 563) Homo erectus {hOmO ireKTuS} evolves in Africa. | Lake Turkana, East Africa |
[1] Homo ergaster. Capacité crânienne de 800 à 950 cm3 COPYRIGHTED source: http://ma.prehistoire.free.fr/er gaster.htm
[2] Turkana Boy COPYRIGHTED source: http://www.anthropology.at/virta nth/evo_links/turkana%20boy.jpg |
|
1,700,000 YBN | 449) Homo erectus moves into Eurasia from Africa. |
[1] G. Philip Rightmire, ''The Dispersal of Homo erectus from Africa and the Emergence of More Modern Humans'', Journal of Anthropological Research, Vol. 47, No. 2, A Quarter Century of Paleoanthropology: Views from the U.S.A. (Summer, 1991), pp. 177-191 Published by: University of New Mexico Article Stable URL: http://www.jstor.org/stable/3630324 COPYRIGHTED source: http://www.jstor.org/stable/3630 324
[2] All statistically significant inferences in Tables 1 and 2 are incorporated into this single model. Major expansions of human populations are indicated by red arrows. Genetic descent is indicated by vertical lines, and gene flow by diagonal lines. The timing of inferences lacking resolution at the 5% level and/or not validated by more than one locus are indicated by question marks. COPYRIGHTED source: http://www.nature.com/nature/jou rnal/v416/n6876/images/416045a-f1.2.jpg | |
|
1,500,000 YBN | 583) The controlled use of fire by Hominids. | (Swartkrans cave) Swartkrans, South Africa |
[1] Description English: A fire lit using twigs and pine cones. Date 2008-03-27 (original upload date) (Original text : 10:58, 27 March 2008 (UTC)) Source Transferred from en.wikipedia (Original text : http://waxingnonsensical.blogspot.com) Author Original uploader was Emeldil at en.wikipedia (Original text : Pavan Srinath) Permission (Reusing this file) CC-BY-SA-3.0. CC source: http://upload.wikimedia.org/wiki pedia/commons/thumb/0/0f/Campfire_Pineco ne.png/450px-Campfire_Pinecone.png
[2] Swartkrans Caves For any picture requests, please email: marketing@maropeng.co.za All photos should be credited (© Maropeng), unless otherwise stated in the caption. UNKNOWN source: http://maropeng.flowcommunicatio .netdna-cdn.com/images/sized/images/medi agallery/IMG_7223-600x450.JPG |
|
1,000,000 YBN | 589) Homo erectus evolves far less body hair, except on the head, face, airpit, chest, and groin. |
[1] escription English: A diorama in National Museum of Indonesia, Jakarta, depicting the life size model of stone equipped hunter, a Homo erectus family living in Sangiran about 900,000 years ago. Bahasa Indonesia: Sebuah diorama di Museum Nasional Indonesia di Jakarta menampilkan adegan pemburu dengan alat-alat batu, sebuah keluarga Homo erectus yang hidup di Sangiran sekitar 900.000 tahun yang lalu. Date 24 August 2010 Source Own work Author Gunkarta Gunawan Kartapranata CC source: http://upload.wikimedia.org/wiki pedia/commons/thumb/1/13/Sangiran_Homo_e rectus_Diorama.jpg/1280px-Sangiran_Homo_ erectus_Diorama.jpg | |
|
970,000 YBN | 200) Humans wear clothing. | Happisburgh, Norfolk, UK |
[1] Homo erectus, artwork C010/4389 Rights Managed Credit: JOSE ANTONIO PEÑAS/SCIENCE PHOTO LIBRARY Caption: Homo erectus. Computer artwork of a Homo erectus man standing in a prehistoric landscape. Homo erectus is the most widespread and longest-surviving of all the fossil hominids. Its geographical spread included north and east Africa, Europe, Indonesia and China, where it lived between 1 and 2 million years ago. Release details: Model and property releases are not available UNKNOWN source: http://www.sciencephoto.com/imag e/417426/large/C0104389-Homo_erectus,_ar twork-SPL.jpg
[2] Flint artefacts include hard-hammer flakes, notches, retouched flakes and cores (a–c, hard-hammer flake; d, e, multiple notch; f, hard-hammer flake; g, h, hard-hammer flake, showing pronounced point of percussion on plain butt). Supplementary Information includes micro-CT volume rendering of artefacts (still example shown as a) with three-dimensional animations (see Supplementary Movies 1–10). i, Cone of Pinus cf. sylvestris. j, Upper second molar of Mammuthus cf. meridionalis. COPYRIGHTED source: http://nature.com/nature/journal /v466/n7303/images/nature09117-f2.2.jpg |
|
400,000 YBN | 615) The earliest evidence of spears. | Kathu Pan 1, South Africa|(Schöningen, Germany.) |
[1] (Photo : Jayne Wilkins) Replicas of the 500,000-year-old stone points from Kathu Pan 1 were hafted onto wooden dowels with acacia resin and sinew, and plunged into antelope carcasses Read more at http://www.latinospost.com/articles/6938 /20121115/oldest-stone-spear-tips-found- came-200.htm#irhScS4kokLTYQJp.99 UNKNOW N source: http://images.latinospost.com/da ta/images/full/8174/early-hafted-spears. jpg?w=600
[2] Fig. 2 (A and B) Distal step-terminating bending fractures on ventral surfaces of complete nonretouched convergent blades, banded ironstone. (C) Distal impact burination on ventral surface of a complete nonretouched convergent flake, banded ironstone. (D) Distal impact burination on ventral surface of complete nonretouched convergent blade, banded ironstone. (E) Comparison of DIF frequencies (95% confidence intervals) at Holocene kill and habitation sites with well-established weapon tips (11, 27, 28, 36), experimental weapon tip studies (10, 27, 37–40), trampling experiments (32, 41), and KP1. Wilkins, Jayne et al. “Evidence for Early Hafted Hunting Technology.” Science 338.6109 (2012): 942–946. http://www.sciencemag.org/co ntent/338/6109/942 COPYRIGHTED source: http://www.sciencemag.org/conten t/338/6109/942 |
|
302,000 YBN | 6517) There are 1 million humans on Earth, all hunter-gathering people. |
[1] Parker, G. Compact History of the World. Barnes & Noble, 2001, p17. COPYRIGHTED source: Parker, G. Compact History of the World. Barnes & Noble, 2001, p17. | |
|
200,000 YBN | 548) Homo sapiens evolve in Africa. | Ethiopia, Africa |
[1] Figure from: Day, M. H. ''Omo human skeletal remains.'' Nature 222, 1135–1138 (1969) http://www.nature.com/nature/journal/v 222/n5199/pdf/2221135a0.pdf COPYRIGHTED source: http://www.nature.com/nature/jou rnal/v222/n5199/pdf/2221135a0.pdf
[2] Figure 1 from: Tim D. White, Berhane Asfaw, David DeGusta, Henry Gilbert, Gary D. Richards, Gen Suwa & F. Clark Howell, ''Pleistocene Homo sapiens from Middle Awash, Ethiopia'', Nature 423, 742-747 (12 June 2003) http://www.nature.com/nature/jour nal/v423/n6941/full/nature01669.html CO PYRIGHTED source: http://www.nature.com/nature/jou rnal/v423/n6941/images/nature01669-f1.2. jpg |
|
200,000 YBN | 590) The Human language of thirty short sounds begins to develop. All words are single syllable. This is the beginning of the transition from the verbal language of chimpanzees and monkeys, to the language humans use now, which has shorter sound duration and a larger number of sounds. |
[1] EARLY HUMANS SETTLED IN BRITAIN 800,000 YEARS AGO July 7, 2010 -- During the harsh winters, early humans almost certainly relied on hunting animals, as edible plants would have been in very short supply, the study says. UNKNOWN source: http://news.discovery.com/archae ology/2010/07/07/early-humans-zoom.jpg
[2] Phonetic Alphabet Symbols used by Ted Huntington PD source: http://tedhuntington.com/fonikal f.jpg | |
|
130,000 YBN | 450) Homo Neanderthalensis evolves in Europe and Western Asia. | Europe and Western Asia |
[1] Description Deutsch: Rekonstruierter Neandertaler im Neanderthal-Museum Date 2007 Source Own work Author Ökologix Permission (Reusing this file) See below. PD source: http://upload.wikimedia.org/wiki pedia/commons/thumb/9/95/Neandertaler-im -Museum.jpg/1024px-Neandertaler-im-Museu m.jpg
[2] Description English: Homo neanderthalensis. Skull discovered in 1908 at La Chapelle-aux-Saints (France). Date October 2005 Source Own work Author Luna04 GNU source: http://upload.wikimedia.org/wiki pedia/commons/e/e0/Homo_sapiens_neandert halensis.jpg |
|
120,000 YBN | 572) The start of the Wurm glaciation, which connects a land bridge between Asia and America. |
[1] Description English: Ice age Earth at glacial maximum. Based on: ''Ice age terrestrial carbon changes revisited'' by Thomas J. Crowley (Global Biogeochemical Cycles, Vol. 9, 1995, pp. 377-389 Date 30 January 2010 Source Own work Author Ittiz CC source: http://upload.wikimedia.org/wiki pedia/commons/thumb/b/b4/IceAgeEarth.jpg /1024px-IceAgeEarth.jpg | |
|
101,000 YBN [99000 BC] | 594) Homo sapiens move out of Africa into Eurasia. This is the beginning of differences in race within the human species. |
[1] The northern route (along the Danube) is represented by the 'classic' Aurignacian technologies, while the southern (Mediterranean) route is represented by the 'proto-Aurignacian' bladelet technologies (Fig. 3)-with their inferred origins in the preceding early Upper Palaeolithic technologies in the Near East and southeastern Europe. Dates (in thousands of years bp) indicate the earliest radiocarbon dates for these technologies in different areas, expressed in thousands of radiocarbon years before present (bp). (These are likely to underestimate the true (calendar) ages of the sites by between 2,000 and 4,000 yr; see ref. 32). Dashed lines indicate uncertain routes. COPYRIGHTED source: http://www.nature.com/nature/jou rnal/v432/n7016/fig_tab/nature03103_F1.h tml
[2] The figure shows the geographical and temporal distribution of hominid populations, based on fossil finds, using different taxonomic schemes. The new finds from Herto4, 5 (H) represent early Homo sapiens. a, This reflects the view that both Neanderthals and modern humans derived from a widespread ancestral species called H. heidelbergensis2. b, However, evidence is growing that Neanderthal features have deep roots in Europe2, 8, so H. neanderthalensis might extend back over 400,000 years. The roots of H. sapiens might be similarly deep in Africa, but this figure represents the alternative view that the ancestor was a separate African species called H. rhodesiensis. Different views of early human evolution are also shown. Some workers prefer to lump the earlier records together and recognize only one widespread species, H. erectus2 (shown in a). Others recognize several species, with H. ergaster and H. antecessor (or H. mauritanicus) in the West, and H. erectus only in the Far East8 (shown in b). Adapted with permission from refs 8, 11. 8. Hublin, J.-J in Human Roots: Africa and Asia in the Middle Pleistocene (eds Barham, L. & Robson-Brown, K.) 99-121 (Western Academic & Specialist Press, Bristol, 2001). 11. Rightmire, G. P. in Human Roots: Africa and Asia in the Middle Pleistocene (eds Barham, L. & Robson-Brown, K.) 123-133 (Western Academic & Specialist Press, Bristol, 2001). COPYRIGHTED source: http://www.nature.com/nature/jou rnal/v423/n6941/fig_tab/423692a_F1.html | |
|
100,000 YBN [98000 BC] | 257) The oldest Homo sapiens skull outside of Africa; in Israel. | (Skhul Cave) Mount Carmel, Israel |
[1] Индекс: Кафзех 9 (Qafzeh IX) Место находки: Qafzeh Cave, Israel Найден: B. Vandermeersch, 1969 Предполагаемый возраст находки: 90–115 тыс. лет Разновидность: Homo sapiens Объем мозга: 1500 см3 Примечания: Женщина была захоронена вместе с маленьким ребенком. Автор: Sasha на 15:13 UNKNOWN source: http://2.bp.blogspot.com/-atwty2 hbM9Y/TxIL8eshIkI/AAAAAAAAGG4/KNd7DfaWco s/s1600/qafzeh_9_big.jpg
[2] Figure 2: Three-quarter view of the Mousterian cranium Qafzeh 9 from Jebel Qafzeh in Israel, about 92,000 years old. Photo: Tsila Sagiv/IDAM. COPYRIGHTED source: http://www.metmuseum.org/special /Genesis/tattersall_lecture.asp?printFla g=1&refPage=1 |
|
100,000 YBN [98000 BC] | 597) The earliest human burial, Skhul {SKuL?} cave in Israel. | (es-Skhul cave) Mount Carmel, Israel |
[1] {ULSF: Skhul IV from Mugharet Es-Skhul, corresponds to images in pages between p112 and p113 Garrod, ''The Stone Age of Mount Carmel excavations at the Wady-el-Mughara'',1937} Reconstructio n of the burial of Skhul 4 , a strongly-built, ''early modern'' human. (photograph from Stringer C.S. et al., 1994) UNKNOWN source: http://indiaeng.com/Tsunami-2004 --Andaman%20fault/Toba%20Volcano,%20ch_5 %20-%20Human%20evolution_files/mht1055(1 ).TMP
[2] [t Note that this may not be the actual 100,000 year burial.] This is a burial site of a Homo sapiens neaderthalensis young adult male who lived about 50,000 years ago. The burial site was found in the Kebara cave in Israel. UKNOWN source: http://www.mitchellteachers.net/ WorldHistory/MrMEarlyHumansProject/Trans parencies/NeanderthalensisTrans.jpg |
|
100,000 YBN [98000 BC] | 6333) The theory that Gods control the universe. | (Es-Skhul) Mount Carmel, Israel |
[1] {ULSF: Skhul IV from Mugharet Es-Skhul, corresponds to images in pages between p112 and p113 Garrod, ''The Stone Age of Mount Carmel excavations at the Wady-el-Mughara'',1937} Reconstructio n of the burial of Skhul 4 , a strongly-built, ''early modern'' human. (photograph from Stringer C.S. et al., 1994) UNKNOWN source: http://indiaeng.com/Tsunami-2004 --Andaman%20fault/Toba%20Volcano,%20ch_5 %20-%20Human%20evolution_files/mht1055(1 ).TMP
[2] The following is taken from James Shreeve's book The Neandertal Enigma: solving the mystery of modern human origins (William Morrow and Company, New York, 1995.) UNKNOWN source: http://www.mesacc.edu/dept/d10/a sb/origins/hominid_journey/pictures/buri al.jpeg |
|
61,000 YBN [59000 BC] | 614) Humans use a bow and arrows. | Sibudu Cave, South Africa |
[1] Lucinda Backwella, Francesco d'Erricob and Lyn Wadley (june 2008). ''Middle Stone Age bone tools from the Howiesons Poort layers, Sibudu Cave, South Africa''. ScienceDirect. http://www.sciencedirect.com/science/a rticle/pii/S0305440307002142 COPYRIGHTED source: http://www.sciencedirect.com/sci ence/article/pii/S0305440307002142
[2] Objects found in the archaeological site called Border Cave include a) a wooden digging stick; b) a wooden poison applicator; c) a bone arrow point decorated with a spiral incision filled with red pigment; d) a bone object with four sets of notches; e) a lump of beeswax; and f) ostrich eggshell beads and marine shell beads used as personal ornaments. (Francesco d'Errico and Lucinda Backwell / July 30, 2012) COPYRIGHTED source: http://www.trbimg.com/img-5016e6 83/turbine/la-sci-sn-modern-culture-afri ca-20120730-001/600 |
|
53,300 YBN [51300 BC] | 557) Homo Erectus goes extinct. | Ngandong, Indonesia |
[1] homo erectus cranium COPYRIGHTED source: http://upload.wikimedia.org/wiki pedia/en/a/ad/Ng6f.jpg
[2] [t Note that this skull is from Junniushan and is 280,000 years old] Chang, P.K.C. et al. The Formation of Chinese Civilization: An Archaeological Perspective. Yale University Press, 2005. The Culture and Civilization of China Series. p206. http://books.google.com/books?id= sP-PN2StH2cC COPYRIGHTED source: Chang, P.K.C. et al. The Formation of Chinese Civilization: An Archaeological Perspective. Yale University Press, 2005. The Culture and Civilization of China Series. p206. http://books.google.com/books?id= sP-PN2StH2cC |
|
50,000 YBN [48000 BC] | 6399) The start of the mass extinction of large mammals due in part to human impact. |
[1] Description Glyptodon Date 1920 (probably) Source The Wonderful Paleo Art of Heinrich Harder Author Heinrich Harder (1858-1935) PD AND Smilodon, Sabertooth Tiger Source: Painting; Smilodon from the American Museum of Natural History. By: Charles R. Knight Status: Public Domain in the USA* PD AND Description Wooly mammoths near the Somme River, AMNH mural. Date 1916 Source http://io9.com/5891441/celebrating-char les-r-knight-the-artist-who-first-brough t-dinosaurs-and-megafauna-to-life Autho r Charles R. Knight PD AND Description English: (Rusty, the giant ground sloth, at the Iowa Museum of Natural History, University of Iowa. Based on Megalonyx jeffersonii.) Date 16 October 2008 (original upload date) Source Uploader - Billwhittaker (talk) Author Billwhittaker (talk) at en.wikipedia Permission (Reusing this file) Released into the public domain (by the author). PD AND Artist [show]Roelant Savery (1576–1639) Link back to Creator infobox template Description One of the most famous and often copied paintings of a Dodo specimen, as painted by Roelant Savery in 1626. The image came into the posession of the ornithologist George Edwards, who later gave it to the British Museum, hence the name.[1][2] The bird swallowing a frog in the lower right may be the likewise extinct Red Rail. Date 1626 Current location [show]British MuseumLink back to Institution infobox template Source/Photographer http://julianhume.co.uk/wp-content/uplo ads/2010/07/History-of-the-dodo-Hume.pdf PD source: http://upload.wikimedia.org/wiki pedia/commons/a/a1/Glyptodon_old_drawing .jpghttp://www.fantasy-workshop.com/faw/ image-files/smilodon-1.jpghttp://upload. wikimedia.org/wikipedia/commons/9/93/Woo ly_Mammoths.jpghttp://upload.wikimedia.o rg/wikipedia/commons/6/6a/Giant_ground_s loth_Iowa.JPGhttp://upload.wikimedia.org /wikipedia/commons/b/b9/Edward%27s_Dodo. jpg
[2] Koch, Paul L. and Anthony D. Barnosky. ''Late Quaternary Extinctions : State of the Debate.'' (2006): 215-252. http://ib.berkeley.edu/labs/ba rnosky/Koch%20%20and%20Barnosky%202006.p df COPYRIGHTED source: http://ib.berkeley.edu/labs/barn osky/Koch%20%20and%20Barnosky%202006.pdf | |
|
46,000 YBN [44000 BC] | 577) The earliest water ship. Sapiens from Southeast Asia reach Australia by water ship. |
[1] Palmer, et al, ''Prehistoric Life'', 2009, p470-471. COPYRIGHTED source: Palmer, et al, "Prehistoric Life", 2009, p470-471.
[2] World map of human migrations, with the North Pole at center. Africa, harboring the start of the migration, is at the top left and South America at the far right. Migration patterns are based on studies of mitochondrial (matrilinear) DNA. Numbers represent thousand years before present. The blue line represents area covered in ice or tundra during the last great ice age. The letters are the mitochondrial DNA haplogroups (pure motherly lineages); Haplogroups can be used to define genetic populations and are often geographically oriented. For example, the following are common divisions for mtDNA haplogroups: African: L, L1, L2, L3 Near Eastern: J, N Southern European: J, K General European: H, V Northern European: T, U, X Asian: A, B, C, D, E, F, G (note: M is composed of C, D, E, and G) Native American: A, B, C, D, and sometimes X [edit]Data derivation Image:Northern icesheet hg.png shows the region that was covered by ice or tundra in the last ice age All migration data based on mitomap Geographic data from http://en.wikipedia.org/wiki/Image:Last_ glacial_vegetation_map.png and adding the following data http://en.wikipedia.org/wiki/Image:Ice_A ge_Temperature.png we get this interesting result http://en.wikipedia.org/wiki/Image:Human -migration-temperature.jpg GNU source: http://upload.wikimedia.org/wiki pedia/commons/3/37/Map-of-human-migratio ns.jpg | |
|
43,000 YBN [41000 BC] | 1187) The earliest known mine: "Lion Cave" in Swaziland, Africa. | Swaziland, Africa |
[1] Oldest Mine in the World - Swaziland The Lion Cavern at Ngwenya Mountain, just north of the Swaziland Capital Mbabane, is thought to be the oldest evidence of human mining in the world. Carbon-dating has shown mining activity for red ocre (haematite) within this cavity dating back to a period between 41000 and 43000BC. The site is preserved as an open-air museum of visitors and is a popular tourism attraction. (By Darron Raw) www.swazi.travel CC source: http://farm3.staticflickr.com/27 23/4303217549_a15d58e869_b.jpg
[2] Ngwenya Mountain Lion Cave in Swaziland UNKNOWN source: http://www.ancienttrenches.com/_ /rsrc/1328277651042/ancient-mines/bb92d5 f7-639a-42d2-aee1-daaaa87267b8.jpg?heigh t=300&width=400 |
|
40,000 YBN [38000 BC] | 598) The earliest sapiens fossils in Europe (Romania). | Peştera cu Oase, Romania (and baby tooth: Grotta del Cavallo, Italy, jaw: Kent's Cavern, UK) |
[1] Oblique view of the Oase 1 mandible. Figure 1 from: Trinkaus, Erik et al. “An Early Modern Human from the Peştera Cu Oase, Romania.” Proceedings of the National Academy of Sciences 100.20 (2003): 11231–11236. http://www.pnas.org/cont ent/100/20/11231 UNKNOWN source: http://www.pnas.org/content/100/ 20/11231/F1.large.jpg http://upload.wikimedia.org/wikipedia/en /3/36/Cromagf.jpg
[2] Front view of Cro-magnon 1 fossil COPYRIGHTED source: http://www.antikitera.net/images /imgNews/4253-european-head_169813t.jpg |
|
40,000 YBN [38000 BC] | 604) The earliest oil lamp. | Southwest France |
[1] Figure from: Sophie A. de Beaune and Randall White, ''Ice Age Lamps'', Scientific American, March 1993. http://halshs.archives-ouvertes.f r/docs/00/42/17/69/PDF/Sc.Amer.1993.pdf source: http://halshs.archives-ouvertes. fr/docs/00/42/17/69/PDF/Sc.Amer.1993.pdf |
|
40,000 YBN [38000 BC] | 1262) The earliest known human-made painting. | (The Panel de las Manos) El Castillo Cave, Spain|Southern France |
[1] Drawings of horses from Chauvet Cave GNU source: http://www.sciencemag.org/conten t/336/6087/F5.large.jpg
[2] Fig 3 from: Pike, A. W. G. et al. “U-Series Dating of Paleolithic Art in 11 Caves in Spain.” Science 336.6087 (2012): 1409 –1413. Print. http://www.sciencemag.org/conten t/336/6087/1409.abstract A time line of the cave art dated. A single arrow represents a minimum age, but, where two dates are indicated, both maximum and minimum ages have been obtained. The error bars for O-21 reflect the variation resulting from the two different methods of detrital correction (11). Larger versions of these images showing sample locations are available in the supplementary materials, figs. S2 to S12. COPYRIGHTED source: http://en.wikipedia.org/wiki/Ima ge:Chauvethorses.jpg |
|
40,000 YBN [38000 BC] | 5871) The earliest musical instrument, a flute, made from the wing bone of a vulture. | Hohle Fels Cave, Germany |
[1] Prehistorian historian Nicholas Conard presents the bone flute from Hohle Fels to journalists COPYRIGHTED source: http://www.google.com/hostednews /afp/media/ALeqM5hlF6Vh9FxCmW4OYCeiBOJqR J3VgA?size=l
[2] Conard et al.1 have discovered the oldest known flute, at Hohle Fels Cave in Germany. The flute is made from bird bone, and dates from the early Aurignacian, 40,000 years ago. H. JENSEN/UNIV. TÜBINGEN COPYRIGHTED source: http://www.nature.com/nature/jou rnal/v460/n7256/images/460695a-f1.2.jpg |
|
40,000 YBN [38000 BC] | 6483) Humans catch fish. | Peçstera cu Oase, Romania |
[1] This is the lower mandible of the 40,000-year-old human skeleton, found in the Tianyuan Cave near Beijing. Analyses of collagen extracted from this bone prove that this individual was a regular consumer of fish. Credit: Image: Hong Shang / Chinese Academy of Sciences, Beijing Read more at: http://phys.org/news166120605.html#jCp UNKNOWN source: http://cdn.physorg.com/newman/gf x/news/hires/2009/fishonthemen.jpg
[2] Translated from Italian with translate.google.com Revealed the face of the first European PHOTOGALLERY reading time provided for 4 min. about This is the face of the first anatomically modern man lived in Europe. Belonged to a man - or woman - who inhabited the ancient forests of the Carpathian Mountains in Romania, about 35,000 years ago. The reconstruction of the artist - a face that can be of a male or of a female - is based on the parts of the skull and jaw found in a cave in which it was known that bears hibernate. The facial features indicate the close affinity of these first Europeans with their immediate ancestors Africans, even if it was not yet possible to determine the sex of the person. UNKNOWN source: http://www.antikitera.net/images /imgNews/4253-european-head_169813t.jpg |
|
39,000 YBN [37000 BC] | 599) Sapiens reach China. | (Tianyuan Cave) Zhoukoudian, China (Tongtianyan Cave, Liujiang County, Guangxi Zhuang) |
[1] Fig. 1. Anterolateral oblique view of the Tianyuan 1 mandible (lower left), medial view of the right corpus and ramus (upper left), and occlusal view of the dentition and alveoli (upper right). Views are not to the same scale. COPYRIGHTED source: http://www.pnas.org/content/104/ 16/6573/F1.large.jpg
[2] Fossilized skull of the Liujiang hominid, H. sapiens sapiens, found in a cave in Liujiang County, Guangxi Zhuang Autonomous Region Chang, P.K.C. et al. The Formation of Chinese Civilization: An Archaeological Perspective. Yale University Press, 2005. The Culture and Civilization of China Series. p23. http://books.google.com/books?id=s P-PN2StH2cC COPYRIGHTED source: Chang, P.K.C. et al. The Formation of Chinese Civilization: An Archaeological Perspective. Yale University Press, 2005. The Culture and Civilization of China Series. p23. http://books.google.com/books?id=s P-PN2StH2cC |
|
32,000 YBN [30000 BC] | 602) Humans weave textiles from flax and use coloring dyes. | Dzudzuana Cave, Georgia |
[1] Fig. 1 (1 to 7) Fibers from Dzudzuana, Georgia, unit D. 1, twisted flax fibers; 2 to 4, flax fibers; and 5 to 7, unraveled flax fibers. (8 to 12) Fibers from Dzudzuana, unit C. 8 and 9, twisted flax fibers; 10 and 12, flax fibers; and 11, dyed flax fibers. COPYRIGHTED source: http://www.sciencemag.org/conten t/325/5946/-CSCO-3h--1359/-CSCO-3h--F1.l arge.jpg
[2] On a lump of fired clay from the Dolní Věstonice / Pavlov area were found the impressions of substances from plant fibres. The whole process of picking nettles, crushing the dried stem, preparation of tow, spinning the thread and then weaving was tested and shown to be possible using tools of the time by M. Bunatova. Urbanová (ca 1999) http://www.donsmaps.com/dolnivpot tery.html Dexterity of the First Weavers A decade ago, experts did not dare to think about people living in the last ice age making fabric. However, on a lump of fired clay from the Dolní Věstonice / Pavlov area were found the impressions of substances from plant fibres. The whole process of picking nettles, crushing the dried stem, preparation of tow, spinning the thread and then weaving was tested and shown to be possible using tools of the time by M. Bunatova. Urbanová (ca 1999) Source: Display, Dolní Věstonice Museum From Buňatová (1999) and Sosna (2000): Buňatová, M., 1999: Textilní produkce v mladém paleolitu, experiment pro dokumentární film ''Úsvit géniů'', in: AR LI, Praha, 104 - 111. Sosna, D., 2000: Počátky textilnictví. PhD. Dissertation, Department of Anthropology, Masaryk University, Brno. UNKNOWN source: http://www.ancient-wisdom.co.uk/ Images/countries/Czech%20pics/dolnifabri c.jpg |
|
31,700 YBN [29700 BC] | 42) Humans raise dogs. | Goyet cave, Belgium |
[1] Description Deutsch: Europäischer Grauwolf (Canis lupus) English: grey wolf Date February 2009 Source Own work (own photo) Author Gunnar Ries Amphibol Permission (Reusing this file) You must give the original author credit. If you use my pictures outside the wiki projects, please let me know. CC source: http://upload.wikimedia.org/wiki pedia/commons/thumb/9/9d/Grauwolf_P11302 75.jpg/1024px-Grauwolf_P1130275.jpg
[2] Description Español: Lobo en el zoo de Kolmården (Suecia). Date 2010-12-23 18:10 (UTC) Source Wolf_Kolmården.jpg Author Wolf_Kolmården.jpg: Daniel Mott from Stockholm, Sweden derivative work: Mariomassone Permission (Reusing this file) See below. CC source: http://upload.wikimedia.org/wiki pedia/commons/5/5f/Kolm%C3%A5rden_Wolf.j pg |
|
29,000 YBN [27000 BC] | 6215) The earliest ceramic objects, the Venus figurines. | Dolni Věstonice, Czechoslovakia |
[1] Description Věstonická venuše na výstavě Lovci mamutů v Národním muzeu v Praze Date 2. 9. 2007 Source che Author che (Please credit as ''Petr Novák, Wikipedia'' in case you use this outside WMF projects.) guidance: Danny B. Permission (Reusing this file) As they reached the Summit, he said: “Thou shall take this Snapshot and use it according to the Code of License, and let your people flourish all around the world.” They brought the Snapshot to their homes and there was much rejoicing. CC source: http://upload.wikimedia.org/wiki pedia/commons/b/b8/Vestonicka_venuse_edi t.jpg
[2] Description Deutsch: Venus von Willendorf Date 1 January 2007 Source Own work Author User:MatthiasKabel Own work, attribution required (Multi-license with GFDL and Creative Commons CC-BY 2.5) GNU Figure 2 from: O. Soffer, J. M. Adovasio, D. C. Hyland, ''The “Venus” Figurines: Textiles, Basketry, Gender, and Status in the Upper Paleolithic'', Current Anthropology, Vol. 41, No. 4 (August/October 2000), pp. 511-537 URL: http://www.jstor.org/stable/10.1086/3173 81 COPYRIGHTED source: http://upload.wikimedia.org/wiki pedia/commons/5/50/Venus_von_Willendorf_ 01.jpg |
|
28,000 YBN [26000 BC] | 451) The Neanderthals go extinct. | Gorham's Cave, Gibraltar, Spain |
[1] Description English: View of Gorham's Cave, a sea cave in the east face of the Rock of Gibraltar, Gibraltar. Date {ULSF: with top part showing house removed} 3 July 2007 Source Own work Author Gibmetal77 CC source: http://upload.wikimedia.org/wiki pedia/commons/thumb/e/ec/Gorham%27s_Cave .jpg/800px-Gorham%27s_Cave.jpg
[2] Description English: View of Gorham's Cave, a sea cave in the east face of the Rock of Gibraltar, Gibraltar. Date 3 July 2007 Source Own work Author Gibmetal77 CC source: http://upload.wikimedia.org/wiki pedia/commons/thumb/e/ec/Gorham%27s_Cave .jpg/800px-Gorham%27s_Cave.jpg |
|
26,000 YBN [24000 BC] | 6224) The earliest "fired" clay (clay dried and hardened by fire). | Dolní Věstonice, Pavlov, Czech Republic |
[1] On a lump of fired clay from the Dolní Věstonice / Pavlov area were found the impressions of substances from plant fibres. The whole process of picking nettles, crushing the dried stem, preparation of tow, spinning the thread and then weaving was tested and shown to be possible using tools of the time by M. Bunatova. Urbanová (ca 1999) http://www.donsmaps.com/dolnivpot tery.html Dexterity of the First Weavers A decade ago, experts did not dare to think about people living in the last ice age making fabric. However, on a lump of fired clay from the Dolní Věstonice / Pavlov area were found the impressions of substances from plant fibres. The whole process of picking nettles, crushing the dried stem, preparation of tow, spinning the thread and then weaving was tested and shown to be possible using tools of the time by M. Bunatova. Urbanová (ca 1999) Source: Display, Dolní Věstonice Museum From Buňatová (1999) and Sosna (2000): Buňatová, M., 1999: Textilní produkce v mladém paleolitu, experiment pro dokumentární film ''Úsvit géniů'', in: AR LI, Praha, 104 - 111. Sosna, D., 2000: Počátky textilnictví. PhD. Dissertation, Department of Anthropology, Masaryk University, Brno. UNKNOWN source: http://www.ancient-wisdom.co.uk/ Images/countries/Czech%20pics/dolnifabri c.jpg |
|
25,000 YBN [23000 BC] | 724) Woven baskets. | Pavlov, Czech Republic |
[1] Figures 3 and 4 from: ADOVASIO J. M., SOFFER O., KLÃMA B., 1996: Upper Paleolithic fibre technology: Interlaced woven finds from Pavlov I, Czech Republic, c. 26,000 years ago. Antiquity 70: 526-534. {Adovasio_Fibre_technology_1996.pdf} COPYRIGHTED source:
[2] On a lump of fired clay from the Dolní Věstonice / Pavlov area were found the impressions of substances from plant fibres. The whole process of picking nettles, crushing the dried stem, preparation of tow, spinning the thread and then weaving was tested and shown to be possible using tools of the time by M. Bunatova. Urbanová (ca 1999) http://www.donsmaps.com/dolnivpot tery.html Dexterity of the First Weavers A decade ago, experts did not dare to think about people living in the last ice age making fabric. However, on a lump of fired clay from the Dolní Věstonice / Pavlov area were found the impressions of substances from plant fibres. The whole process of picking nettles, crushing the dried stem, preparation of tow, spinning the thread and then weaving was tested and shown to be possible using tools of the time by M. Bunatova. Urbanová (ca 1999) Source: Display, Dolní Věstonice Museum From Buňatová (1999) and Sosna (2000): Buňatová, M., 1999: Textilní produkce v mladém paleolitu, experiment pro dokumentární film ''Úsvit géniů'', in: AR LI, Praha, 104 - 111. Sosna, D., 2000: Počátky textilnictví. PhD. Dissertation, Department of Anthropology, Masaryk University, Brno. UNKNOWN source: http://www.ancient-wisdom.co.uk/ Images/countries/Czech%20pics/dolnifabri c.jpg |
|
23,000 YBN [21000 BC] | 6231) The earliest human-made structure. A stone wall. | (Theopetra Cave) Kalambaka, Greece |
[1] Picture: Remains of the stone wall. From the Greek Ministry of Culture. UNKNOWN source: http://blogs.discovery.com/files /wall.jpg |
|
19,000 YBN [17000 BC] | 6175) Cereal gathering. | Near East (Southwest Asia Turkey, Lebanon, Israel, Iraq, Jordan, Saudi Arabia) |
[1] escription Русский: Дикая пшеница Эребунийского заповедника - Однозернянка араратская (Triticum araraticum) English: The Wild Wheat of Erebuni Reserve (Triticum araraticum) Date 5 June 2007 Source for-wikimedia.wowarmenia.ru Author uncredited Permission (Reusing this file) Released by WOWARMENIA for Wikimedia under Creative Commons Attribution-Share Alike license (Multi-license with GFDL and Creative Commons CC-BY-SA-3.0 and older versions (2.5, 2.0 and 1.0)). If you wish to reuse the photos elsewhere, please read the instructions at COM:REUSE. GNU source: http://upload.wikimedia.org/wiki pedia/commons/thumb/d/d3/WildWheat_Erebu ni_Reserve.jpg/1280px-WildWheat_Erebuni_ Reserve.jpg
[2] Description Česky: Pšenice. Deutsch: Weizen. English: Wheat. Español: Trigo. Français : Blé. Magyar: Búza. Tiếng Việt: Lúa mì. Date August 2005 Source Own work Author User:Bluemoose GNU source: http://upload.wikimedia.org/wiki pedia/commons/thumb/b/b4/Wheat_close-up. JPG/800px-Wheat_close-up.JPG |
|
18,000 YBN [16000 BC] | 603) The earliest pottery. | (Yuchanyan cave), Daoxian County, Hunan Province, China |
[1] Pottery Fu (Cooking Vessel)-Shaped Vessel Paleolithic Age to Neolithic Age 12000 years ago Diameter at mouth 32.5cm height 29.8cm Restored on the basis of unearthed pottery pieces at Yuchanyan, Dao County in 1995 It is by far the earliest pottery discovered, a cooking vessel. [t Note that there are apparently fragments of 2 or more pottery vessels, and they are redated in the article to 18000ybn: Elisabetta Boaretto, Xiaohong Wu, Jiarong Yuan, Ofer Bar-Yosef, Vikki Chu, Yan Pan, Kexin Liu, David Cohen, Tianlong Jiao, Shuicheng Li, Haibin Gu, Paul Goldberg, and Steve Weiner, ''Radiocarbon dating of charcoal and bone collagen associated with early pottery at Yuchanyan Cave, Hunan Province, China PNAS 2009 106 (24) 9595-9600;'' published ahead of print June 1, 2009, doi:10.1073/pnas.0900539106 http://www.pnas.org/content/106/24/959 5.full?sid=4a6f1743-94c2-4be8-b046-575b4 f27ab46] source: http://www.hnmuseum.com/hnmuseum /eng/whatson/exhibition/images/kg/2.jpg |
|
17,000 YBN [15000 BC] | 6225) The earliest rope. | Lascaux, France |
[1] Remains of the rope. Fragments of the first piece of clay (at left the remains of the rope, at right, its mark). Images from: LEROI-GOURHAN, A., Lascaux Inconnu (A. LEROIGOURHAN & J. ALLAIN, eds.), Xlle Suppl. à Gallia Préhistoire, CNRS: Paris, 1979, p183. COPYRIGHTED source: LEROI-GOURHAN, A., Lascaux Inconnu (A. LEROIGOURHAN & J. ALLAIN, eds.), Xlle Suppl. à Gallia Préhistoire, CNRS: Paris, 1979, p183.
[2] Figure 142. - Fragments of the second piece of clay. The remains of the cord appear on both sides. Images from: LEROI-GOURHAN, A., Lascaux Inconnu (A. LEROIGOURHAN & J. ALLAIN, eds.), Xlle Suppl. à Gallia Préhistoire, CNRS: Paris, 1979, p183. COPYRIGHTED source: LEROI-GOURHAN, A., Lascaux Inconnu (A. LEROIGOURHAN & J. ALLAIN, eds.), Xlle Suppl. à Gallia Préhistoire, CNRS: Paris, 1979, p183. |
|
17,000 YBN [15000 BC] | 6516) There are 10 million humans on Earth, all hunter-gathering people. |
[1] Parker, G. Compact History of the World. Barnes & Noble, 2001, p17. COPYRIGHTED source: Parker, G. Compact History of the World. Barnes & Noble, 2001, p17. | |
|
14,000 YBN [12000 BC] | 6227) The earliest known map. | Mezhirich, Ukraine |
[1] The oldest known map in the world, discovered by archeologists, is from 12,000 B.C. and was found in Mezhirich, Ukraine. source: http://www.infoukes.com/history/ images/inventions/figure02.gif |
|
14,000 YBN [12000 BC] | 6439) Lime cement is used as an adhesive on small stone tools. | Geometric Kebaran site Lagama North VIII, Gebel Maghara, Northern Sinai, Egypt |
[1] Figure 6 from: Kingery, W D, Pamela B. Vandiver, and Martha Prickett. ''The Beginnings of Pyrotechnology, Part Ii: Production and Use of Lime and Gypsum Plaster in the Pre-Pottery Neolithic Near East.'' Journal of Field Archaeology. 15.2 (1988): 219-244. http://www.jstor.org/stable/530304 CO PYRIGHTED source: http://www.jstor.org/stable/5303 04
[2] See text ''In the north corner of the room was an interesting structure of unbaked plano-convex bricks (Fig. 44). It had a rectangular base measuring approximately 1.00 x 1.60 m., the north-east side of which was only 15 cm. from the outer inclosure wall. ... The tops of these two walls were rounded off toward the outside throughout their length, on the higher as well as on the lower parts (Fig. 45; cf. also Fig. 65), and trhe whole structure was originally coated with a thick layer of white lime plaster- a circumstance which greatly facilitated its excavation and the tracing of its peculiar shape. ... Fig 44 from: Delougaz, Pinhas, ''The temple oval at Khafājah'', University of Chicago Press/Chicago Ill., 1940. http://oi.uchicago.edu/pdf/oip53.pdf COPYRIGHTED source: http://oi.uchicago.edu/pdf/oip53 |
|
13,000 YBN [11000 BC] | 578) Sapiens reach America. The oldest human bones in America. | Mexico City and Arlington Canyon on Santa Rosa Island, California, USA |
[1] A member of Arturo González's underwater archaeological team studies a skull in an underwater cave on the coast of the Yucatán Peninsula near Tulum, Mexico. Skeletons found in similar caves may be among the oldest human remains ever found in North or South America. Photograph courtesy Arturo Gonzáles COPYRIGHTED source: http://news.nationalgeographic.c om/news/bigphotos/images/080903-oldest-s keletons_big.jpg
[2] Tulum, Mexico UNKNOWN source: maps.google.com |
|
12,000 YBN [10000 BC] | 6522) Humans transform from hunting and gathering to agriculture, from a migratory to a sedentary life, building the first cities. |
[1] Parker, G. Compact History of the World. Barnes & Noble, 2001, p16-17. COPYRIGHTED source: Parker, G. Compact History of the World. Barnes & Noble, 2001, p16-17. | |
|
11,700 YBN [9700 BC] | 827) The end of the Pleistocene (PlISTeSEN), and start of the Holocene {HoLoSEN or HOLoSEN} epoch. This is the end of the last Ice Age. |
[1] Geologic Time Scale 2009 UNKNOWN source: http://www.geosociety.org/scienc e/timescale/timescl.pdf | |
|
11,700 YBN [9700 BC] | 828) The start of the Neolithic or "New Stone Age" in the Fertile Crescent, a region of the Middle East arching from the Nile Valley to the Tigris and Euphrates rivers. |
[1] Lake dwellers lived in central Europe and were ancestral to the Celts and northern Italians, and built their houses very near water so that their kind of wheat, that grew in marshy areas, could grow in fields nearby. They built their houses on stilts to keep them dry. They were genetically characterized by a very large clade of R2b1b2. UNKNOWN source: http://freepages.genealogy.roots web.ancestry.com/~villandra/McKinstry/I2 b1/lakedwellingNeolithic.jpg
[2] Catal Hoyuk Reconstruction UNKNOWN source: http://www.veeb.net/wp-content/u ploads/2011/01/Catal_Hoyuk_Reconstructio n.jpg | |
|
11,500 YBN [9500 BC] | 829) Humans shape metal objects from native copper. | (Shanidar Cave) North East Iraq|(Çayönü) Anatolia (modern Turkey)|Northern Iraq|Eastern Anatolia |
[1] from ''Metallurgy as a human experience'': fgi2: Copper pendant from Shanidar Cave, Northeast Iraq, about 9500 B.C. Length 2.3cm; thickness 0.3cm. Shaped by hammering a piece of native metal and finishing with abrasives. (It is completely mineralized and there is a slight possibility that it was originally simply carved from a lump of malachite.) Courtesy Professor Ralph S. Solecki. --- Malachite is a green mineral, basic copper carbonate, Cu 2 CO 3 (OH) 2 , an ore of copper, used for making ornamental articles. ''Malachite.'' Dictionary.com Unabridged. Random House, Inc. 04 Jul. 2012. ''Metallurgy as a human experience'', Metallurgical and Materials Transactions A Volume 6, Number 4 (1975), 603-623, DOI: 10.1007/BF02672281 http://www.springerl ink.com/content/4r60p045832k01l6/ COPYR IGHTED source: http://www.springerlink.com/cont ent/4r60p045832k01l6/
[2] Description View of the exterior of Shanidar Cave, taken during the summer of 2005. Note for scale the two crouching men in front of the cave. At the time this photo was taken, the interior of the cave was being used as a pen by a local shepherd. Licensing Date 2006-08-03 (original upload date) Source Originally from en.wikipedia; description page is/was here. Author Original uploader was JosephV at en.wikipedia Permission (Reusing this file) Licensed under the GFDL by the author; Released under the GNU Free Documentation License. GNU source: http://upload.wikimedia.org/wiki pedia/commons/a/a8/Erbil_governorate_sha nidar_cave.jpg |
|
11,000 YBN [9000 BC] | 606) The oldest city, Jericho. | Jericho, (modern West Bank) Palestine |
[1] An aerial view of Jericho showing the ruins of Tell es-Sultan Description Italiano: veduta aerea dell'area archeologica di Gerico Date 2008-03-05 (original upload date) Source Transferred from it.wikipedia Author Original uploader was Fullo88 at it.wikipedia PD source: http://upload.wikimedia.org/wiki pedia/commons/f/f4/Tell_es-sultan.jpg
[2] Plastered skulls figures from: Kathleen Kenyon, ''Excavations at Jericho'', 1981, vol5. {Kenyon_Excavations_At_Jericho_19 81.pdf} COPYRIGHTED source: Kenyon_Excavations_At_Jericho_19 81.pdf |
|
11,000 YBN [9000 BC] | 608) The oldest saddle quern {KWRN} (a flat stone and rounded stone used to grind grain into flour). | Abu Hureyra, Syria |
[1] (presumably the:) Quern stone used for making flour 9,500–9,000 BC Abu Hureyra, Syria NONCOMMERCIAL USE source: http://www.britishmuseum.org/ima ges/quern_l.jpg
[2] Setting where Quern stone was used for making flour 9,500–9,000 BC Abu Hureyra, Syria NONCOMMERCIAL USE source: http://www.britishmuseum.org/ima ges/quern_setting_l.jpg |
|
11,000 YBN [9000 BC] | 617) Goats are kept, fed, milked, and killed for food. | Euphrates river valley at Nevali Çori, Turkey| (11,000 bp), and the Zagros Mountains of Iran at Ganj Dareh (10,000). |
[1] Description Bezoar Ibex (Capra aegagrus aegagrus) Deutsch: Bezoarziege, fotografiert im Tierpark Berlin Date January 2006 Source Uploaded first to de wikipedia on 13:25, 19. Feb 2006 by Der Irbis Author F. Spangenberg (Der Irbis, own photo) GNU source: http://upload.wikimedia.org/wiki pedia/commons/f/f6/Bezoarziege.jpg
[2] Domestic goat kid, in field of capeweed. Swifts Creek, Victoria, September 2007 GNU source: http://upload.wikimedia.org/wiki pedia/commons/thumb/f/ff/Domestic_goat_k id_in_capeweed.jpg/1024px-Domestic_goat_ kid_in_capeweed.jpg |
|
11,000 YBN [9000 BC] | 1292) The earliest stone buildings and temple; in Turkey. | Göbekli Tepe, near Sanliurfa, Southeastern Turkey |
[1] Description English: Göbekli Tepe, Şanlıurfa Date 6 September 2011 Source Own work Author Teomancimit CC source: http://upload.wikimedia.org/wiki pedia/commons/thumb/d/d5/G%C3%B6bekli_Te pe%2C_Urfa.jpg/1280px-G%C3%B6bekli_Tepe% 2C_Urfa.jpg
[2] Göbekli Tepe may hold first human writings Prehistory specialist of the German Archeological Institute in Berlin announced the findings of a South Eastern Turkish Excavation site near Sanliurfa called Göbekli Tepe (''Nabelberg'') . Klaus Schmidt claims the 11 600 old stone markings of this temple are the worlds earliest known form of writing. ''The geometrical forms and small animal reliefs are surely more than just ornamentations. Humans somewhat wanted to communicate with future humans here '' he says in a February 14, 2006 Berliner Morgenpost article. Excavator Schmidt interprets Goebekli Tepe as a center for a complicated dead cult and adds, ''This was monumental architecture, 6000 years before the pyramids.'' The monoliths were lower than the surrounding walls indicating that the intention was not architectural in erecting them. COPYRIGHTED source: http://www.lahana.org/blog/Gobek litepe.htm |
|
11,000 YBN [9000 BC] | 6509) Rye is grown in Syria. | Abu Hureyra, Syria |
[1] Description an ear of rye Date 11 June 2007 Source Own work Author LSDSL Permission (Reusing this file) Please quote me as LSDSL Bitte nennen Sie mich als LSDSL GNU source: http://upload.wikimedia.org/wiki pedia/commons/7/79/Ear_of_rye.jpg
[2] Tell Abu Hureyra, Syria in Google Maps UNKNOWN source: https://maps.google.com/maps?ll= 35.866,38.4&spn=0.01,0.01&t=m&q=35.866,3 8.4 |
|
10,870 YBN [8870 BC] | 6438) The earliest settlement in Mesopotamia. | Zawi Chemi, Shanidar, Northern Iraq |
[1] Solecki, R.L. An Early Village Site at Zawi Chemi Shanidar. Undena Publications, 1981. Bibliotheca Mesopotamica. COPYRIGHTED source: Solecki, R.L. An Early Village Site at Zawi Chemi Shanidar. Undena Publications, 1981. Bibliotheca Mesopotamica.
[2] Solecki, R.L. An Early Village Site at Zawi Chemi Shanidar. Undena Publications, 1981. Bibliotheca Mesopotamica. COPYRIGHTED source: Solecki, R.L. An Early Village Site at Zawi Chemi Shanidar. Undena Publications, 1981. Bibliotheca Mesopotamica. |
|
10,500 YBN [8500 BC] | 610) Flax is grown. | Tell Abu Hureyra, Syria |
[1] Lewis Blue Flax seeding along I-86. PD source: http://itd.idaho.gov/highways/op s/maintenance/Roadside/ImageGalleries/Na tive-Management/LewisBlueFlax4.jpg
[2] from: http://en.wikipedia.org/wiki/Image:Flax_ seeds.jpg I took this picture of flax seed in July of 2005 and grant its use under the Creative Commons Attribution-Sharealike 2.5 CC source: http://upload.wikimedia.org/wiki pedia/commons/1/15/Flax_seeds.jpg |
|
10,500 YBN [8500 BC] | 6315) Sheep are raised for wool, skins, meat and dung (which is used for fuel). | Northern Zagros to southeastern Anatolia|(Middle East) Eastern Mediterranean |
[1] Ovis canadensis Information from en: Subject: Rocky Mountain Bighorn Sheep Camera: Canon D60 Lens: Canon 100--400mm IS Originally uploaded to en: by Sunborn Source http://pdphoto.org/Pict ureDetail.php?mat=pdef&pg=8208 PD source: http://upload.wikimedia.org/wiki pedia/commons/3/3a/Ovis_canadensis_2.jpg
[2] Description Fotografía tomada en Brunete, Madrid, España. Date 30 March 2008, 10:24 Source Black sheep . Do u also feel different? // la Oveja negra. Tambien te sientes diferente? Uploaded by Petronas Author Jesus Solana from Madrid, Spain CC source: http://upload.wikimedia.org/wiki pedia/commons/thumb/1/1a/Black_sheep-1.j pg/1024px-Black_sheep-1.jpg |
|
10,000 YBN [8000 BC] | 205) Pigs are raised and killed for food. | (Near East) Eastern Mediterranean and Island South East Asia|southeastern Anatolia |
[1] Description English: A baby Wild Boar (Sus scrofa) in a wildlife park in the Netherlands Français : Marcassin (Sus scrofa) dans une réserve faunique au Pays-Bas Date 12 May 2010, 15:10 Source Frisling Author S ander van der Wel CC source: http://upload.wikimedia.org/wiki pedia/commons/thumb/3/36/Sus_scrofa_pigl et.jpg/1024px-Sus_scrofa_piglet.jpg
[2] Edited version of Image:Wild Boar Habbitat 2.jpg slightly cropped with artifacts removed. [edit]Summary Description Deutsch: Das Wildschwein (Sus scrofa) gehört zur Familie der altweltlichen oder echten Schweine (Suidae) aus der Ordnung der Paarhufer. Hier zu sehen in seinem natürlichen Umfeld: Eine Suhle English: The Wild Boar (Sus scrofa) is the wild ancestor of the domestic pig. As shown in his natural habitat. Español: El jabalí salvaje (Sus scrofa), ancestro del cerdo doméstico, en su hábitat natural. Français : Sanglier (Sus scrofa) dans son habitat naturel. Le sanglier est l'ancêtre sauvage du porc. Grünvalder forst, Bavière (Allemagne). Cymraeg: Baedd gwyllt (Sus scrofa), hynafiad y mochyn dof. Italiano: Il cinghiale (Sus scrofa), è la forma ancestrale del maiale domestico, ritratto nel suo habitat naturale. Nederlands: Wild zwijn (Sus scrofa) neemt een modderbad Norsk (bokmål): Villsvin (Sus scrofa) i sitt naturlige miljø Português: Um javali da espécie Sus scrofa, ancestral selvagem do porco doméstico. Русский: Кабан (Sus scrofa), валяющийся в грязи; предок домашней свиньи. Svenska: Ett vildsvin (Sus scrofa) i sin naturliga miljö. Date 2007-05-22 Source O wn work Author Richard Bartz, Munich Makro Freak CC source: http://upload.wikimedia.org/wiki pedia/commons/thumb/f/f0/Wild_Boar_Habbi tat_3.jpg/1024px-Wild_Boar_Habbitat_3.jp g |
|
10,000 YBN [8000 BC] | 1259) Clay tokens with different shapes that represent products are used in Mesopotamia. | eastern Iran, southern Turkey, Israel, Sumer (modern Iraq)|Babylonia|Syria, Sumer and Highland Iran |
[1] Pre-literate counting and accounting MS 5067/1-8 NEOLITHIC PLAIN COUNTING TOKENS POSSIBLY REPRESENTING 1 MEASURE OF GRAIN, 1 ANIMAL AND 1 MAN OR 1 DAY'S LABOUR, RESPECTIVELY ms5067/1-8Counting tokens in clay, Syria/Sumer/Highland Iran, ca. 8000-3500 BC, 3 spheres: diam. 1,6, 1,7 and 1,9 cm , (D.S.-B 2:1); 3 discs: diam. 1,0x0,4 cm, 1,1x0,4 cm and 1,0x0,5 cm (D.S.-B 3:1); 2 tetrahedrons: sides 1,4 cm and 1,7 cm (D.S.-B 5:1). Exhibited: The Norwegian Intitute of Palaeography and Historical Philology (PHI), Oslo, 13.10.2003- COPYRIGHTED source: http://www.earth-history.com/_im ages/ms5067.jpg
[2] MS 4631 BULLA-ENVELOPE WITH 11 PLAIN AND COMPLEX TOKENS INSIDE, REPRESENTING AN ACCOUNT OR AGREEMENT, TENTATIVELY OF WAGES FOR 4 DAYS' WORK, 4 MEASURES OF METAL, 1 LARGE MEASURE OF BARLEY AND 2 SMALL MEASURES OF SOME OTHER COMMODITY ms4631Bulla in clay, Syria/Sumer/Highland Iran, ca. 3700-3200 BC, 1 spherical bulla-envelope (complete), diam. ca. 6,5 cm, cylinder seal impressions of a row of men walking left; and of a predator attacking a deer, inside a complete set of plain and complex tokens: 4 tetrahedrons 0,9x1,0 cm (D.S.-B.5:1), 4 triangles with 2 incised lines 2,0x0,9 (D.S.-B.(:14), 1 sphere diam. 1,7 cm (D.S.-B.2:2), 1 cylinder with 1 grove 2,0x0,3 cm (D.S.-B.4:13), 1 bent paraboloid 1,3xdiam. 0,5 cm (D.S.-B.8:14). Context: MSS 4631-4646 and 5114-5127are from the same archive. Total number of bulla-envelopes worldwide is ca. 165 intact and 70 fragmentary. COPYRIGHTED source: http://www.earth-history.com/_im ages/ms4631.jpg |
|
10,000 YBN [8000 BC] | 6316) Cows are raised for milk, for meat and eventually for plowing. | upper Euphrates Valley |
[1] Description Deutsch: Heckrinder in den Niederlanden. English: An Heck cattle group, in Oostvaardersplassen, a nature reserve in the province of Flevoland in the Netherlands. Français : Aurochs de Heck Nederlands: Heckrunderen in de Oostvaardersplassen, een natuurgebied in de provincie Flevoland, Nederland. Date 16 septembre 2004 Source Travail personnel Auteur GerardM GNU source: http://upload.wikimedia.org/wiki pedia/commons/thumb/d/d1/Heckrund1.JPG/1 280px-Heckrund1.JPG
[2] Wild Cattle in Britain The Chillingham Herd Chillingham cattle (picture from Whitepark.org.uk) UNKNOWN source: http://www.vegaresearch.org/imag es/Chillingham1.jpg |
|
9,800 YBN [7800 BC] | 607) The earliest flint sickle. A sickle is used for cutting grain. | Tell Aswad (modern Syria)|Palestine |
[1] [t NOTE not- earliest sickle] [1] Faucille néolithique danoise en silex 1/Danish Neolithic flint sickle flint 105 UNKNOWN source: http://idata.over-blog.com/4/25/ 41/68/danois/flint-130.jpg
[2] [t NOTE not- earliest sickle] Ancient Stone Age Neolithic Flint Sickle Denmark UNKNOWN source: http://www.artancient.com/ebay/2 50310/020412JSA010.jpg |
|
9,500 YBN [7500 BC] | 612) Wheat is grown in modern Syria. | Tell Abu Hureyra, Syria|southeastern Turkey and northern Syria (Nevali Cori, Turkey) |
[1] Description Česky: Pšenice. Deutsch: Weizen. English: Wheat. Español: Trigo. Français : Blé. Magyar: Búza. Tiếng Việt: Lúa mì. Date August 2005 Source Own work Author User:Bluemoose GNU source: http://upload.wikimedia.org/wiki pedia/commons/thumb/b/b4/Wheat_close-up. JPG/800px-Wheat_close-up.JPG
[2] Nevali Cori, Turkey from Google Maps UNKNOWN source: https://maps.google.com/maps?ll= 37.518333,38.605556&spn=0.01,0.01&t=m&q= 37.518333,38.605556 http://localhost/ul sf/images/Nevali_Cori_Turkey.jpg |
|
9,500 YBN [7500 BC] | 613) Common millet is grown in China. | Cishan, North China |
[1] Description English: Panicum miliaceum Date 2008-5-4 Source Own work Author Dalgial CC source: http://upload.wikimedia.org/wiki pedia/commons/thumb/f/f0/Panicum_miliace um_2.JPG/768px-Panicum_miliaceum_2.JPG
[2] Name Panicum miliaceum Family Poaceae Bildbeschreibung: noch grüne Rispenhirse Quelle: selbst erstellt Fotograf: User:MarkusHagenlocher Datum: 21. Juli GNU source: http://upload.wikimedia.org/wiki pedia/commons/5/51/Rispenhirse_gr%C3%BCn .jpg |
|
9,500 YBN [7500 BC] | 6185) Barley is grown in modern Syria. | Tell Abu Hureyra, Syria |
[1] Hordeum-barley - http://www.ars.usda.gov/is/graphics/ph otos/k5141-4.jpg PD source: http://upload.wikimedia.org/wiki pedia/commons/5/55/Hordeum-barley.jpg
[2] Tell Abu Hureyra, Syria in Google Maps UNKNOWN source: https://maps.google.com/maps?ll= 35.866,38.4&spn=0.01,0.01&t=m&q=35.866,3 8.4 |
|
9,240 YBN [7240 BC] | 1478) The earliest domesticated plants in America. Squash is grown in Peru. | Paiján, Peru |
[1] Fig. 3. Close-up of two dark brown squash seed (C. moschata) fragments recovered from a buried house floor at CA-09-27. from: Tom D. Dillehay, Jack Rossen, Thomas C. Andres, and David E. Williams, ''Preceramic Adoption of Peanut, Squash, and Cotton in Northern Peru'', Science 29 June 2007: 316 (5833), 1890-1893. http://www.sciencemag.org/co ntent/316/5833/1890.abstract COPYRIGHTE D source: http://www.sciencemag.org/conten t/316/5833/1890/F3.large.jpg |
|
9,000 YBN [7000 BC] | 1288) Mehrgarh {mARGoR}, an Indus Valley city is founded. | Kachi plain of Baluchistan, Pakistan |
[1] Early farming village in Mehrgarh, c. 7000 BCE, with houses built with mud bricks. (Musée Guimet, Paris). The image was downloaded from the website of the Indus and Mehrgarh archaeological mission, Musée Guimet, by Fowler&fowler«Talk» 22:56, 6 March 2007 (UTC) COPYRIGHTED FAIRUSE source: http://en.wikipedia.org/wiki/Ima ge:Neolithic_mehrgarh.jpg
[2] A relief map of Pakistan showing Mehrgarh This is an annotated version of a relief map of Pakistan in the public domain([1]). The map was annotated by Fowler&fowler«Talk» 08:07, 7 March 2007 (UTC) and rereleased to the public domain. PD source: http://en.wikipedia.org/wiki/Ima ge:Mehrgarh_pakistan_rel96.JPG |
|
8,800 YBN [6800 BC] | 6511) Lentils are grown in Israel. | Yifta'el, North Israel |
[1] Name Lens culinaris Family Fabaceae Original book source: Prof. Dr. Otto Wilhelm Thomé Flora von Deutschland, Österreich und der Schweiz 1885, Gera, Germany Permission granted to use under GFDL by Kurt Stueber Source: www.biolib.de PD source: http://upload.wikimedia.org/wiki pedia/commons/d/da/Illustration_Lens_cul inaris0.jpg
[2] Description English: Lentil plants 75 days after emergence, Castelltallat, Catalonia Català: Plantes de llentilla 75 dies després de l'emergència Date 14/05/2011 Source Own work Author Victor M. Vicente Selvas PD source: http://upload.wikimedia.org/wiki pedia/commons/thumb/3/39/Llenties_maig.J PG/1280px-Llenties_maig.JPG |
|
8,500 YBN [6500 BC] | 6512) Peas are grown in Turkey. | Çayönü, Turkey |
[1] Pea plant: Pisum sativum Picture taken by myself: (nl:Doperwt rijserwt peulen)Pisum sativum pods; GNU source: http://upload.wikimedia.org/wiki pedia/commons/b/bc/Doperwt_rijserwt_peul en_Pisum_sativum.jpg
[2] Description English: Studio photo of peas in their pods. Date 7 July 2011 Source Own work Author Bill Ebbesen CC source: http://upload.wikimedia.org/wiki pedia/commons/thumb/1/11/Peas_in_pods_-_ Studio.jpg/1186px-Peas_in_pods_-_Studio. jpg |
|
8,000 YBN [6000 BC] | 605) The oldest known boat, a dug-out boat. | Netherlands |
[1] De boot van Pesse (Drenthe). C14-dateringen geven aan dat dit object uit het mesolithicum dateert (ca. 8600 voor Chr.). De lengte bedraagt iets minder dan 3 meter. foto: Drents Museum grotere afbeelding UNKNOWN source: http://www.archeoforum.nl/images /webboot.jpg
[2] Afb. 1 Mark Jan Dielemans probeert een kopie van de kano van Pesse uit in een ven bij recreatiecentrum Witterzomer in Assen foto: GPD grotere afbeeldin UNKNOWN source: http://www.archeoforum.nl/images /Pesse10afb1.jpg |
|
8,000 YBN [6000 BC] | 6220) The earliest drum. | Moravia, Czeck Republic |
[1] Curt Sachs, ''The History of Musical Instruments'', 1940, p81. PD source: Curt Sachs, "The History of Musical Instruments", 1940, p81. |
|
7,700 YBN [5700 BC] | 719) Rice is grown in China. | Kuahuqiao, Hangzhou Bay, Zhejiang Province|Yangtze (in Hubei and Hunan provinces), China |
[1] Description English: Paddy in West Bengal, India Date 18 October 2009 Source Own work Author Amartyabag CC source: http://upload.wikimedia.org/wiki pedia/commons/thumb/9/98/Paddy_West_Beng al.jpg/1280px-Paddy_West_Bengal.jpg
[2] Description: Cambodia, Kratie: A worker is removing the rice seedlings. Capture date: August 2002 Photographer: Oliver Spalt Published under CC source: http://upload.wikimedia.org/wiki pedia/commons/0/07/Rice_02.jpg |
|
7,100 YBN [5100 BC] | 720) Corn is grown in Mexico. | San Andrés, Mexico|(Oaxaca, Mexico) |
[1] Description Deutsch: Maispflanzen (Zea mays) English: Maize (Zea mays) plant with ears, the baby corn growing level தமிழ்: இளங்கதிர்கள், நன்கு வளர்நிலையில் இருக்கிறது. Date 2004 Source Own work Author burgkirsch CC source: http://upload.wikimedia.org/wiki pedia/commons/3/32/Maispflanze.jpg |
|
7,000 YBN [5000 BC] | 627) The first metal to be smelted and casted (copper). Smelting is separating a metal from its ore by using heat and a reducing or oxidizing material. | Belovode, Eastern Serbia |
[1] Copper slag from Belovode (sample No. 21). Figure 3 from: Miljana Radivojević, Thilo Rehren, Ernst Pernicka, Dušan Šljivar, Michael Brauns, Dušan Borić, On the origins of extractive metallurgy: new evidence from Europe, Journal of Archaeological Science, Volume 37, Issue 11, November 2010, Pages 2775-2787, ISSN 0305-4403, 10.1016/j.jas.2010.06.012. (http://www. sciencedirect.com/science/article/pii/S0 305440310001986) COPYRIGHTED source: http://www.sciencedirect.com/sci ence/article/pii/S0305440310001986
[2] Byzantine Roman Collection tanged arrowhead Inventory #: 308-316 Type: Arrowhead Material: Iron Period: Byzantine (Eastern Roman) 6th - 14th Cent. A.D. Provenance: Balkan Region Measurements: (lengths in cm, left to right): 14.5, 17 cm UNKNOWN source: http://www.worldmuseumofman.org/ img1000/308316b.jpg |
|
7,000 YBN [5000 BC] | 727) The earliest reed boats. | Kuwait |
[1] Bitumin remains from older Kuwaiti boat show rope impressions. Lawler, Andrew (June 7, 2002). ''Report of Oldest Boat Hints at Early Trade Routes''. Science (AAAS) 296 (5574): 1791–1792. doi:10.1126/science.296.5574.1791. PMID 12052936. http://www.sciencemag.org/cgi/content/ summary/296/5574/1791 AND http://www.jstor.org/stable/3076918 COPYRIGHTED source: Lawler, Andrew (June 7, 2002). "Report of Oldest Boat Hints at Early Trade Routes". Science (AAAS) 296 (5574): 1791–1792. doi:10.1126/science.296.5574.1791. PMID 12052936. http://www.sciencemag.org/cgi/content/ summary/296/5574/1791http://www.jstor.or g/stable/3076918
[2] Description Totora reed fishing boats on the beach at Huanchaco, Peru Date 13 October 2006, 15:26 Source Totora reed fishing boats on the beach at Huanchaco, Peru Author Roy & Danielle CC source: http://upload.wikimedia.org/wiki pedia/commons/thumb/8/82/Peruvian_fishin g_boats.jpg/768px-Peruvian_fishing_boats .jpg |
|
6,900 YBN [4900 BC] | 648) The sail boat. | Mesopotamia |
[1] Scale 1/20 model of a Bronze Age reed boat, as proposed by Tom Vosmer, Model of a Third Millennium BC Reed Boat Image from: Connan, Jacques et al. “A comparative geochemical study of bituminous boat remains from H3, As-Sabiyah (Kuwait), and RJ-2, Ra’s al-Jinz (Oman).” Arabian Archaeology and Epigraphy 16.1 (2005): 21-66. http://onlinelibrary.wiley.com/d oi/10.1111/j.1600-0471.2005.00041.x/abst ract {Connan_Norman_200505xx.pdf} COPY RIGHTED source: http://onlinelibrary.wiley.com/d oi/10.1111/j.1600-0471.2005.00041.x/abst ract |
|
6,800 YBN [4800 BC] | 6527) The first fruit trees, olives are grown in Israel and Jordan. | (Chalcolithic) Tuleilat Ghassul (north of the Dead Sea) |
[1] Description English: Olive trees on Thasos Deutsch: Alte Olivenbäume auf Thasos Date 9.7.2006 Source Own work Author Petr Pakandl CC source: http://upload.wikimedia.org/wiki pedia/commons/thumb/b/b2/Olive_trees_on_ Thassos.JPG/1280px-Olive_trees_on_Thasso s.JPG
[2] Description English: Unique Ancient Olive Tree Date 30 January 2011 Source Own work Author Dennis koutou CC source: http://upload.wikimedia.org/wiki pedia/commons/thumb/f/f2/Ancient_Olive_T ree_in_Pelion%2C_Greece.jpg/768px-Ancien t_Olive_Tree_in_Pelion%2C_Greece.jpg |
|
6,500 YBN [4500 BC] | 6437) The earliest settlement in Europe, Provadia-Solnitsata {PrOVoDEYo SOLnETSoTo?}, in Bulgaria is founded. | (near) Provadia, Bulgaria |
[1] The remains of the settlement made of two-story houses near the town of Provadia The prehistoric town at Provadia features two-storey houses and a defensive wall (AFP/Getty) COPYRIGHTED source: http://i.telegraph.co.uk/multime dia/archive/02384/b2_2384873c.jpg
[2] The remains of a man with a ceramic bowl Photo: AFP/GETTY COPYRIGHTED source: http://i.telegraph.co.uk/multime dia/archive/02384/b1_2384879b.jpg |
|
6,000 YBN [4000 BC] | 665) Wine making. | (Areni-1 cave complex in) southeastern Armenia|Egypt |
[1] Wine press The wine press (center) is clearly evident in this photograph of the excavation. Behind the press is an archaeological identification kit. The vat (to the right of the press), which was apparently used for accumulating grape juice and the consequent wine fermentation, emerges clearly here as a result of the excavation. (Photo credit: Gregory Areshian) UNKNOWN source: http://newsroom.ucla.edu/portal/ ucla/artwork/8/8/6/8/3/188683/wine_press .jpg
[2] Grape stems and seeds A range of 6,100-year-old desiccated grape stems and dried, pressed grapes was found on and around the wine press in the Armenian cave. The chemical studies were led by UCLA scientists and supported by the National Geographic Society, which also funded the archaeological work. (Photo credit: Gregory Areshian) UNKNOWN source: http://newsroom.ucla.edu/portal/ ucla/artwork/8/8/6/8/3/188683/stems_seed s_grapes.jpg |
|
6,000 YBN [4000 BC] | 6232) The earliest Sun-dried mud bricks and mud-brick house. | Ur, Mesopotamia (modern Iraq) |
[1] The Royal Tombs (Cemetery) of Ur. Courtesy Nathanm, Creative Commons. CC source: http://popular-archaeology.com/u pload/2697/urroyaltombs.jpg
[2] Pre-Historic Tell Uqair UNKNOWN source: http://ancientneareast.tripod.co m/IMAGES/Uqair.jpg |
|
5,800 YBN [3800 BC] | 6540) The earliest nut crops, almond trees are grown in the eastern part of the Mediterranean basin. | Eastern part of the Mediterranean Basin |
[1] Description English: Amond blossom, Plants of Israel עברית: פרי השקד, Original Image Name:שקדיה, Location:מודיעין Date circa 2010 Source Wild Flowers of Israel via the PikiWiki - Israel free image collection project Author שרה גולד Permission (Reusing this file) w:en:Creative Commons attribution CC source: http://upload.wikimedia.org/wiki pedia/commons/8/84/PikiWiki_Israel_7025_ Amond_blossom.jpg
[2] Description English: Green Almonds. Date 4 April 2009 Source Own work Author 6th Happiness My own work. Green Almonds, originally posted here: http://fithfath.com/images/2009/04/04/yo ung-green-almonds/ PD source: http://upload.wikimedia.org/wiki pedia/commons/a/a2/Green_almonds.jpg |
|
5,500 YBN [3500 BC] | 233) The earliest writing (on clay objects in Mesopotamia). The first numbers. The first stamp (or seal). The first writing begins as symbols for numbers on clay bulla (hollow clay containers that hold clay tokens). These symbols represent the quantity and kind of tokens inside the bulla. Ho llow bullae are eventually replaced by solid clay tablets with the same impressions. | Mesopotamia (Babylonia)|Sumer (Syria, Sumer, Highland Iran) |
[1] Fig 109 from: Nissen, Archaic Bookkeeping, 1993, p127. COPYRIGHTED source: Archaic Bookkeeping, Nissen, 1993, p127.
[2] Fig 110 from: Nissen, Archaic Bookkeeping, 1993, p128. COPYRIGHTED source: Archaic Bookkeeping, Nissen, 1993, p128. |
|
5,500 YBN [3500 BC] | 294) The sundial, the earliest timekeeping device. | China and Chaldea |
[1] Stick in sand with shadow UNKNOWN source: http://farm1.static.flickr.com/1 77/484077420_e01337d101.jpg
[2] Description English: Ancient sundial from Marcianopolis, Museum of Mosaicas, Devnya, Bulgaria Български: Слънчев часовник от Марцианополис, Музей на мозайките, Девня Date 21 September 2010 Source Own work Author Edal Anton Lefterov CC source: http://upload.wikimedia.org/wiki pedia/commons/f/ff/Sundial-from-Marciano polis.jpg |
|
5,500 YBN [3500 BC] | 621) The earliest plow. Plows are used to break up soil. | Mesopotamia |
[1] [t determine source of drawing] Apparently mesopotamian drawing of animal pulled plow. UNKNOWN source: http://ed101.bu.edu/StudentDoc/A rchives/ED101fa06/jtobz87/pic-3-2plow-lg .png
[2] Akkadian plough with seeder c2200 BCE Peter Roger Stuart Moorey, ''Ancient Mesopotamian Materials and Industries: The Archaeological Evidence'', 1999, p2. http://books.google.com/books?id=P_ Ixuott4doC&pg=PA3 UNKNOWN source: Peter Roger Stuart Moorey, "Ancient Mesopotamian Materials and Industries: The Archaeological Evidence", 1999, p2. http://books.google.com/books?id=P_ Ixuott4doC&pg=PA3 |
|
5,500 YBN [3500 BC] | 622) The earliest irrigation (supplying water to crops). | Middle east (eastern part of Mediterranean) |
[1] Illustration 1. A shaduf was used to raise water above the level of the Nile. UNKNOWN source: http://www.waterhistory.org/hist ories/nile/shaduf.jpg
[2] This is a picture of how egyptians could have used the Nile to plant their crops. They are using an irrigation method. UNKNOWN source: http://www.amersol.edu.pe/class1 5/_15eescob/6th/humanities/images/nile_i rrigation.jpg |
|
5,500 YBN [3500 BC] | 625) Donkeys are raised and used for transport. |
[1] Artist Maler der Grabkammer des Panehsi Title Deutsch: Grabkammer des Panehsi, Priester, Szene: Esel mit Bauern Date Deutsch: um 1298-1235 v. Chr. English: c. 1298-1235 BCE Medium Deutsch: Wandbild Dimensions Deutsch: 30 × 61 cm Current location Deutsch: Grab des Panehsi Deutsch: Theben Source/Photographer The Yorck Project: 10.000 Meisterwerke der Malerei. DVD-ROM, 2002. ISBN 3936122202. Distributed by DIRECTMEDIA Publishing GmbH. http://mail.wikipedia.org/piperma il/wikide-l/2005-April/012195.html PD source: http://upload.wikimedia.org/wiki pedia/commons/thumb/c/ce/Maler_der_Grabk ammer_des_Panehsi_001.jpg/1024px-Maler_d er_Grabkammer_des_Panehsi_001.jpg | |
|
5,500 YBN [3500 BC] | 634) The Egyptian calendar (12 months of 30 days, plus 5 extra days). |
[1] Egyptian Calendar UNKNOWN source: http://analyzer.depaul.edu/paper plate/2002%20vernal%20equinox/Egyptian_c alendar_dark.jpg | |
|
5,500 YBN [3500 BC] | 646) The earliest known wheel, a pottery wheel. | Mesopotamia (and a similar pottery wheel from Choga Mish, Iran) |
[1] These pots, found at al`Ubaid type site itself are typical of last phase of Ubaid pottery found throughout much of Mesopotamia, including Uruk. London: British Museum. [t Note that the first and tihrd match figures in Woolley's 1982 book.] PD source: http://www.hartford-hwp.com/imag e_archive/ue/pottery03.jpg
[2] 14. Pottery jar of Jemdat Nasr type. It was found in the al`Ain region of the United Arab Emirates, which attests to contacts between Mesopotamia and Oman peninsula—an important source of copper. Ca. 3000 BC. London: British Museum. UNKNOWN source: http://www.hartford-hwp.com/imag e_archive/ue/pottery02.jpg |
|
5,490 YBN [3490 BC] | 702) Cotton is grown in Peru. | Northwestern Peru|Indus valley |
[1] English: cotton plant, Texas, 1996, after chemical haulm (topkilling Chemical ; usually by the Monosodium methyl arsenate used to quickly kill the leaves that would interfere with harvesting machines). This chemical is a growing source of residual contamination of soils by arsenic, which is not degradable; Photo courtesy of USDA Natural Resources Conservation Service. http://photogallery.nrcs.usda. gov/Index.asp This came from the website PD source: http://upload.wikimedia.org/wiki pedia/commons/thumb/6/68/CottonPlant.JPG /1024px-CottonPlant.JPG |
|
5,350 YBN [3350 BC] | 1261) Writing on clay tablets. Symbols that represent a product (such as cows, sheep, and cereals), drawn with a stylus on clay tablets, are the earliest record of what will become the modern alphabet. The training of scribes is an early school. These tablets contain a record of objects owned or traded, and contain no stories. | Uruk |
[1] MS 4551 Account of grain products, bread, beer, butter oil. Sumer 32nd century COPYRIGHTED? source: http://www.earth-history.com/_im ages/ms4551.jpg
[2] MS2963 Account of male and female slaves Sumer c3300-3200BCE COPYRIGHTED? source: http://www.earth-history.com/_im ages/ms2963.jpg |
|
5,310 YBN [3310 BC] | 704) Ox pulled vehicles with wheels. | (TRB - Funnel Beaker culture) Bronocice, Krakow, Poland |
[1] Stuart and Piggott, ''The Earliest Wheeled Transport'', 1983, p40,62-63. COPYRIGHTED source: Stuart and Piggott, "The Earliest Wheeled Transport", 1983, p40,62-63.
[2] According to: http://www.britishmuseum.org/explor e/highlights/highlight_objects/me/t/the_ standard_of_ur.aspx 2600-2400 BC According to: http://sumerianshakespeare.com/687045.ht ml this image is 4500 years old - putting it at 2500bce - get more evidence of age [1] Description English: detail of the ''Standard of Ur'', ca. 2500 BC. Date 2500 BC Source http://www.alexandriaarchive.org/op encontext/iraq_ghf/ur_standard/ur_standa rd_8.jpg Author Anonymous Permission (Reusing this file) See below. PD source: http://upload.wikimedia.org/wiki pedia/commons/7/7d/Ur_chariot.jpg |
|
5,100 YBN [3100 BC] | 641) The earliest record of a belief in Gods and Goddesses. | Uruk |
[1] Archaic Bookkeeping,Nissen,1993,p20-21. COPYRIGHTED source: Archaic Bookkeeping,Nissen,1993,p20-21. |
|
5,000 YBN [3000 BC] | 569) The earliest stringed musical instrument (the lyre and the harp). | Sumer (modern Iraq) |
[1] Bearded Harpists, detail from Sumerian tablet in the Temple of Sin in Khafage, Mesopotamia (presently Iraq) c 3000 BC. Reprinted by permission from The Harp by Rajka Dobronic-Mazzoni. Published by Graficki Zavrod Hrvatske, OOUR, Izdavcka djelatnost, Preobrazenska 4, Zagreb, Croatia, 1989 PD source: http://www.harpspectrum.org/time line/images/mesopotamia_1.jpg
[2] Harp-player of Sumer, from a plaque of Khafaje (After Heras, 1953, p. 182). PD source: http://www.hindunet.org/hindu_hi story/sarasvati/html/HARPPL-1.jpg |
|
5,000 YBN [3000 BC] | 596) Written symbols are combined to form words; there is a transition from word-writing to sound-writing in Sumarian. The vast majority of Sumerian language is made of one-syllable words. This suggests that all earlier spoken languages contained only single-syllable words. | Jemdet Nasr |
[1] Fischer, S.R. A History of Writing. Reaktion, 2001. Globalities Series. p47-48. COPYRIGHTED source: Fischer, S.R. A History of Writing. Reaktion, 2001. Globalities Series. p47-48.
[2] Source: http://pandora.cii.wwu.edu/vajda/ling201 /writingsystems/sumeriancuneiform.htm U NKNOWN source: http://www.omniglot.com/images/w riting/sumerian_glyphs.jpg |
|
5,000 YBN [3000 BC] | 628) Bronze (copper and tin) are smelted and casted. The start of the Bronze Age. | Tell Judaidah, Turkey|Egypt |
[1] Tell Judaidah bronze figurines These figurines of men and women from Tell Judaidah, Turkey, are the oldest examples of true bronze (combination of copper and tin) known. They date to about 3000 B.C. The male figures were originally equipped as warriors, and the women were dressed with accessories of precious metal. They are the forerunners of later figurines of gods who were ''dressed'' in gold and silver. Recently, the ore content of the figurines was tested at the Advanced Photon Source at Argonne National Laboratory. UNKNOWN source: http://www-news.uchicago.edu/rel eases/05/050112.oi-3.jpg
[2] Female Figurine Amuq Valley Tell Judaidah Turkey Amuq G Early Bronze Age I (3400-2750 BCE) Bronze Photographed at the Oriental Institute of the University of Chicago, Chicago, Illinois. UNKNOWN source: http://farm3.staticflickr.com/26 18/3859375883_ccc6b90ec4_b.jpg |
|
5,000 YBN [3000 BC] | 650) Cuneiform writing. | Uruk |
[1] Archaic Bookkeeping,Nissen,1993,p118. COPYRIGHTED source: Archaic Bookkeeping,Nissen,1993,p118.
[2] Description Cuneiform script tablet from the Kirkor Minassian collection in the Library of Congress. From Year 6 in the reign from Amar-Suena/Amar-Sin between 2041 and 2040 BC. http://hdl.loc.gov/loc.amed/amcune.cf001 3 Date 2012-02-28 16:01 (UTC) Source This file was derived from: Cuneiform_script2.jpg Cuneiform script2.jpg Author Cuneiform_script2.jpg: derivative work: Yjenith (talk) PD source: http://upload.wikimedia.org/wiki pedia/commons/1/19/Cuneiform_script2.png |
|
5,000 YBN [3000 BC] | 664) Soldering of metals. | Tell al-'Ubaid|Mesopotamia |
[1] Im-Dugud El-Ubaid Mesopotamia the earliest soft solder 3000BC, presumably with tin UNKNOWN source: http://farm4.static.flickr.com/3 116/2778973410_6db0e4ab03_o.jpg} http://www.britishmuseum.org/images/ps16 5397_l.jpg
[2] {ULSF: Note that this may not be the earliest known soldered (soft-soldered joint) material presumably with tin- update- this is the correct panel- it's shown by the Singer source in the Footnotes} Copper frieze From the temple of Ninhursag, Tell al-'Ubaid, southern Iraq About 2600-2400 BC COPYRIGHTED source: http://link.springer.com/article /10.1007%2FBF03216523?LI=true# |
|
5,000 YBN [3000 BC] | 672) The earliest dam. | Wadi Gerrawi, Egypt |
[1] M. Kassas and M. Imam, ''Habitat and Plant Communities in the Egyptian Desert: III. The Wadi Bed Ecosystem'', Journal of Ecology, Vol. 42, No. 2 (Jul., 1954), pp. 424-441 http://www.jstor.org/stable/225 6869 COPYRIGHTED source: http://www.jstor.org/stable/2256 869 |
|
5,000 YBN [3000 BC] | 675) The earliest silver objects. | Ur |
[1] Queen Shub-ad harp with silver Woolley, C. Leonard, and L. Legrain. Ur excavations. Oxford University Press, 1934. http://www.clintgoss.com/flutoped ia.com/refs/Woolley_1934_UrExcavations_V ol02_excerpt_FP.pdf COPYRIGHTED source: http://www.clintgoss.com/flutope dia.com/refs/Woolley_1934_UrExcavations_ Vol02_excerpt_FP.pdf |
|
5,000 YBN [3000 BC] | 676) Metal casting where wax is melted in a clay mold. |
[1] Trevor I. Williams, ''A history of invention : from stone axes to silicon chips '', (New York: Checkmark Books, 2000), p79. source: Trevor I. Williams, "A history of invention : from stone axes to silicon chips ", (New York: Checkmark Books, 2000), p79.
[2] Description English: Liquid bronze at 1200°C is poured into the dried and empty casting mold. Date Source Own work Author Takkk CC source: http://upload.wikimedia.org/wiki pedia/commons/d/de/Born_bronze_-_Bronze_ casts.jpg | |
|
5,000 YBN [3000 BC] | 1276) The first recorded political assembly. | Sumer, Uruk, Kish |
[1] Kramer, Samuel Noah, and Thorkild Jacobsen. “Gilgamesh and Agga.” American Journal of Archaeology 53.1 (1949): 1–18. http://www.jstor.org/stable/501 208 COPYRIGHTED source: http://www.jstor.org/stable/5012 08
[2] Kramer, Samuel Noah, and Thorkild Jacobsen. “Gilgamesh and Agga.” American Journal of Archaeology 53.1 (1949): 1–18. http://www.jstor.org/stable/501 208 COPYRIGHTED source: http://www.jstor.org/stable/5012 08 |
|
5,000 YBN [3000 BC] | 6222) The inclined plane (or ramp). | Egypt? |
[1] Description A free body diagram of a mass on an inclined plane Date 27 May 2007 Source Own work Author Mets501 CC source: http://upload.wikimedia.org/wiki pedia/commons/thumb/8/85/Free_body.svg/1 000px-Free_body.svg.png |
|
5,000 YBN [3000 BC] | 6226) The abacus; a counting and calculating device. | Mesopotamia |
[1] Suanpan (the number represented in the picture is 6,302,715,408). [t Note that each place represents a decimal place, and a bead on top at the bar indicates +5, a bead on bottom at the bar +1.] English: Abacus Scanned and uploaded by Malcolm Farmer (englische Wikipedia) Source: Article for ''abacus'', 9th edition Encyclopedia Britannica, volume 1 (1875) PD source: http://upload.wikimedia.org/wiki pedia/commons/a/af/Abacus_6.png |
|
4,980 YBN [2980 BC] | 654) The earliest pyramid in Egypt, designed by the earliest known scientist, Imhotep. | Sakkara, Egypt |
[1] Description English: The Pyramid of Djoser in Saqqara, Egypt. Date 6 February 2010 Source Own work Author Wknight94 talk GNU source: http://upload.wikimedia.org/wiki pedia/commons/thumb/3/3e/Pyramid_of_Djos er_2010.jpg/1280px-Pyramid_of_Djoser_201 0.jpg |
|
4,800 YBN [2800 BC] | 6565) Musical reed instruments. | Greece |
[1] Description figurines of a flutist (playing a flute of the en:aulos type) and a harpplayer, bronze age, 2600 B.C., from the Greek island en:Keros in the island group of the Cyclades. On display at the en:National Archaeological Museum of Athens. Date see metadata Source Own work (my camera) Author sailko GNU source: http://upload.wikimedia.org/wiki pedia/commons/8/85/Cycladic_idol_03_2_re touched.jpg
[2] Artist English: Euaion Painter Français : Peintre d'Euaion Description English: Youth playing the aulos, detail of a banquet scene. Tondo of an Attic red-figure cup, ca. 460 BC–450 BC. Français : Jeune garçon jouant de l'aulos, détail d'une scène de banquet. Tondo d'une coupe attique à figures rouges, v. 460–450 av. J.-C. Dimensions D. 31.1 cm (12 in.) Current location (Inventory)Louvre MuseumLink back to Institution infobox template Department of Greek, Etruscan and Roman Antiquities, Sully, first floor, room 43, case 24 Accession number G 467 Credit line Campana Collection, 1861 References ARV² 792,47; Add² 290 Source/Photographer Jastrow (2008) PD source: http://upload.wikimedia.org/wiki pedia/commons/3/33/Banquet_Euaion_Louvre _G467_n2.jpg |
|
4,750 YBN [2750 BC] | 320) The earliest metal saw. | Mesopotamia |
[1] [t Note that these are not the oldest known saws, but more recent saws from Minoa.] Figures from: Wells, H. Bartlett, ''The Position of the Large Bronze Saws of Minoan Crete in the History of Tool Making'', Expedition, 16.4, 1974, p2-8. http://www.penn.museum/expedition -back-issues/114-volumes-11-20/560-exped ition-volume-16-number-4-summer-1974.htm l source: http://www.penn.museum/expeditio n-back-issues/114-volumes-11-20/560-expe dition-volume-16-number-4-summer-1974.ht ml
[2] Saws from: [1] Deshayes, Jean, ''Les outils de bronze, de l'Indus au Danube (IVe au IIe millénaire)'', Librairie orientaliste P. Geuthner/Paris, 1960 {Deshayes_Les_Outils_1960.pdf} CO PYRIGHTED source: Deshayes, Jean, "Les outils de bronze, de l'Indus au Danube (IVe au IIe millénaire)", Librairie orientaliste P. Geuthner/Paris, 1960 |
|
4,700 YBN [2700 BC] | 1052) The earliest arch. | Nippur, Mesopotamia |
[1] One of the most ancient arches as yet discovered is that which was brough to light during the course of the excavations carried on ... at the ancient city of Nuippur (cf. Fig. 15). It was found at a great depth below the surface of the mound, being more than 22 1/2 feet below the pavement of Ur-Engur (c2400BC), and 14 feet below that of Naram-Sin (c2700 BC) Handcock, P.S.P. Mesopotamian Archaeology: An Introduction to the Archaeology of Babylonia and Assyria. Putnam, 1912. http://books.google.com/books?id= ErcoAAAAYAAJ&pg=PA170 PD source: http://books.google.com/books?id =ErcoAAAAYAAJ&pg=PA170 |
|
4,500 YBN [2500 BC] | 635) Iron is smelted and casted. The start of the Iron Age in Turkey. | Alaca Höyük in northern Anatolia (modern Turkey)|Palestine|Tell Hammeh (az-Zarqa), Jordan|Central Europe and north Assyria |
[1] Description Dagger with iron blade and golden hilt from Alaca Höyük. Early evidence for the use of iron in Anatolia. Date 2005 Source Own work Author Stipich Béla GNU source: http://upload.wikimedia.org/wiki pedia/commons/b/b9/Alaca_H%C3%BCy%C3%BCk _dagger.jpg
[2] Xander Veldhuijzen and Eveline van der Steen, ''Iron Production Center Found in the Jordan Valley'', Near Eastern Archaeology, Vol. 62, No. 3 (Sep., 1999), pp. 195-199 Published by: The American Schools of Oriental Research Article Stable URL: http://www.jstor.org/stable/3210714 COP YRIGHTED source: http://www.jstor.org/stable/3210 714 |
|
4,500 YBN [2500 BC] | 637) Scribes change from writing right to left in columns to writing left to right in rows. | Sumer |
[1] Fischer, S.R. A History of Writing. Reaktion, 2001. Globalities Series. p47-48. COPYRIGHTED source: Fischer, S.R. A History of Writing. Reaktion, 2001. Globalities Series. p47-48.
[2] Nissen, Archaic Bookkeeping, 1993, p22. COPYRIGHTED AND List of gods in order of seniority: Enlil, Ninlil, Enki, Nergal, Hendursanga, Inanna-Zabalam, Ninebgal, Inanna, Utu, Nanna. Sumerian cuneiform script clay tablet, Sumer, 2400-2200 BC, 1 tablet, 4,7x4,4x1,7 cm, single column, 5+5 lines. Binding: Barking, Essex, 1998, blue cloth gilt folding case by Aquarius. PD source: Nissen, Archaic Bookkeeping, 1993, p22.http://upload.wikimedia.org/wikipedi a/commons/e/e1/Sumerian_MS2272_2400BC.jp g |
|
4,500 YBN [2500 BC] | 6230) The earliest dice and boardgame. | Ur, Mesopotamia |
[1] The Royal Game of Ur From Ur, southern Iraq, about 2600-2400 BC One of the most popular games of the ancient world This game board is one of several with a similar layout found by Leonard Woolley in the Royal Cemetery at Ur. The wood had decayed but the inlay of shell, red limestone and lapis lazuli survived in position so that the original shape could be restored. The board has twenty squares made of shell: Five squares each have flower rosettes, 'eyes', and circled dots. The remaining five squares have various designs of five dots. According to references in ancient documents, two players competed to race their pieces from one end of the board to another. Pieces were allowed on to the board at the beginning only with specific throws of the dice. We also know that rosette spaces were lucky. The gaming pieces for this particular board do not survive. However, some sets of gaming pieces of inlaid shale and shell were excavated at Ur with their boards. The boards appear to have been hollow with the pieces stored inside. Dice, either stick dice or tetrahedral in shape, were also found. Examples of this 'Game of Twenty Squares' date from about 3000 BC to the first millennium AD and are found widely from the eastern Mediterranean and Egypt to India. A version of the Mesopotamian game survived within the Jewish community at Cochin, South India until modern times. PD source: http://www.britishmuseum.org/ima ges/ps121289_l.jpg
[2] he oldest backgammon in the world along with 60 pieces has been unearthed beneath the rubbles of the legendary Burnt City in Sistan-Baluchistan province, southeastern Iran, Iranian Cultural Heritage News Agency reported. Iranian archeologists working on the relics of the 5,000-year-old civilization argue this backgammon is much older than the one already discovered in Mesopotamia and their evidence is strong enough to claim the board game was first played in the Burnt City and then transferred to other civilizations. ''The backgammon reveals intriguing clues to the lifestyle of those people,'' said Mansour Sajjadi, head of the research team. ''The board is rectangular and made of ebony, which did not grow in Sistan and merchants used to import it from India.'' He added the board features an engraved serpent coiling around itself for 20 times, thus producing 20 slots for the game, more affectionately known in Persian as Nard. The engraving, artistically done, indicates artisans in the Burnt City were masters of the craft. ''The 60 pieces were also unearthed inside a terracotta vessel beside the board. They were made of common stones quarried in the city, including agate and turquoise,'' Sajjadi added. Experts still wonder why they played the game with 60 pieces and are trying to discern its rules, but it at least shows it is 100-200 years older than the one discovered in Mesopotamia. ... PD source: http://www.payvand.com/news/04/d ec/dice-ancient.jpg |
|
4,450 YBN [2450 BC] | 708) Animal skin is used for writing (the earliest parchment). | Egypt |
[1] Image: A detail of the Ten Commandments scroll. Credit: DCI UNKNOWN source: http://blogs.discovery.com/.a/6a 00d8341bf67c53ef0154384d333c970c-pi |
|
4,400 YBN [2400 BC] | 1277) The earliest recorded written history. | Lagash |
[1] Nies, James Buchanan, Clarence Elwood Keiser, and Albert Tobias Clay. ''Historical, religious and economic texts and antiquities.'' (1920). http://digital.library.stonybro ok.edu/cdm/singleitem/collection/iraqiar cheology/id/25/rec/12 COPYRIGHTED source: http://digital.library.stonybroo k.edu/cdm/singleitem/collection/iraqiarc heology/id/25/rec/12 |
|
4,345 YBN [2345 BC] | 800) Writing on papyrus. | Egypt |
[1] Papyrus Prisse. Egyptien 189. Enseignement de Ptahhotep(217-298) UNKNOWN source: http://gallica.bnf.fr/ark:/12148 /btv1b8304612b/f1.highres |
|
4,300 YBN [2300 BC] | 629) The Akkadian language, the earliest known semitic language. The earliest verb tense, and noun gender. The first dictionary. | Agade, Mesopotamia |
[1] Nissen, H.J. et al. Archaic Bookkeeping: Early Writing and Techniques of Economic Administration in the Ancient Near East. University of Chicago Press, 1994, p124. COPYRIGHTED source: Nissen, H.J. et al. Archaic Bookkeeping: Early Writing and Techniques of Economic Administration in the Ancient Near East. University of Chicago Press, 1994, p124.
[2] Fischer, S.R. A History of Writing. Reaktion, 2001. Globalities Series. p50. COPYRIGHTED source: Fischer, S.R. A History of Writing. Reaktion, 2001. Globalities Series. p50. |
|
4,300 YBN [2300 BC] | 667) The earliest glass making; glass beads. | Mesopotamia |
[1] Figures 2b and 2a from: J. Henderson, J. Evans and K. Nikita, ''ISOTOPIC EVIDENCE FOR THE PRIMARY PRODUCTION, PROVENANCE AND TRADE OF LATE BRONZE AGE GLASS IN THE MEDITERRANEAN'', Mediterranean Archaeology and Archaeometry, Vol. 10, No. 1, pp. 1‐24. 2010. http://www.rhodes.aegean.gr/maa_j ournal/Henderson%2010_1.pdf COPYRIGHTED source: http://www.rhodes.aegean.gr/maa_ journal/Henderson%2010_1.pdf
[2] Glass ingots (inset) from a Bronze Age shipwreck near Turkey fit Egyptian molds. COPYRIGHTED source: http://www.toutankharton.com/IMG /jpg/a6260_1449.jpg |
|
4,300 YBN [2300 BC] | 1271) The earliest written stories. These consist of epics and myths, hymns and laments, proverbs and wisdom. These writings record a belief in Gods, Goddesses, a Heaven, and an Under World. There are clear similarities between the Sumerian and the later Greek stories, for example stories about the creation of the universe, good and bad deeds of the gods, and of a flood. | Lagash|Nippur |
[1] Photo of Creation and deluge tablet - I did verify that this is the earliest tablet of the earliest written story with Kramer's Sumerian Mythology[t] Arno Poebel, ''Historical and grammatical texts'', vols 1-5, 1914. vol 1: http://books.google.com/books?id=tg0TAAA AYAAJ vol 4: http://books.google.com/books?id=mxwYAAA AYAAJ vol 5: http://books.google.com/books?id=_A0TAAA AYAAJ PD source: http://books.google.com/books?id =_A0TAAAAYAAJ
[2] Photo of Creation and deluge tablet - I did verify that this is the earliest tablet of the earliest written story with Kramer's Sumerian Mythology[t] Arno Poebel, ''Historical and grammatical texts'', vols 1-5, 1914. vol 1: http://books.google.com/books?id=tg0TAAA AYAAJ vol 4: http://books.google.com/books?id=mxwYAAA AYAAJ vol 5: http://books.google.com/books?id=_A0TAAA AYAAJ PD source: http://books.google.com/books?id =_A0TAAAAYAAJ |
|
4,200 YBN [2200 BC] | 6446) Egyptian writing becomes completely phonetic. The first alphabet. | Egypt |
[1] Fischer, S.R. A History of Writing. Reaktion, 2001. Globalities Series. p48. COPYRIGHTED source: Fischer, S.R. A History of Writing. Reaktion, 2001. Globalities Series. p48. |
|
4,130 YBN [2130 BC] | 6234) The earliest musical horn. | Lagash, Mesopotamia |
[1] [t Note that this is not evidence of the earliest horn, but is from around 1250BC or 700 BCE] Hittites: Musical scene, Carchemish Height: 100 cm, 700 BC. Museum of Anatolian Civilizations, Ankara Three men are playing a drum, while on the left a man is holding a horn-shaped instrument to his mouth with both hands. PD source: http://farm1.staticflickr.com/6/ 10156251_017f473153_b.jpg |
|
4,100 YBN [2100 BC] | 1279) The earliest Health science text. | Nippur |
[1] Cuneiform medical recipes Picture from a reproduction of the original clay tablet dug in Nippur, Sumer, dated from the III millennium before Christ, and kept in the Museum of the University of Philadelphia (USA). This is considered to be the earliest medical recipes manual known. Thew original picture at 7 Mpixel resolution is available from the author. CC source: http://farm4.staticflickr.com/33 27/3524713203_7d0a64d7aa_b.jpg
[2] Figure 2:The oldest medical text “handbook” Clay Tablet with pharmacological inscription from Nuppur late 3rd Millennium B.C. University museum, University of Pennsylvania, Philadelphia USA . UNKNOWN source: http://www.ispub.com/journal/the -internet-journal-of-health/volume-5-num ber-1/surgical-medical-and-anesthesia-in -the-middle-east-notes-on-ancient-and-me dieval-practice-with-reference-to-islami c-arabic-medicine.article-g05.fs.jpg |
|
4,100 YBN [2100 BC] | 6376) The first place value number system, a sexagesimal (base 60) number system. Fractional values such as 1/60 and 1/3600 are also in use. | Babylonia |
[1] Archaic Bookkeeping, Nissen, 1993, pp145. COPYRIGHTED source: Archaic Bookkeeping, Nissen, 1993, pp145.
[2] Archaic Bookkeeping, Nissen, 1993, pp145. COPYRIGHTED source: Archaic Bookkeeping, Nissen, 1993, pp145. |
|
4,050 YBN [2050 BC] | 1278) The earliest recorded laws. | Ur |
[1] Tablet 3191 20 x 10 cm sun-baked tablet. Kramer, ''History Begins At Sumer'', 1956, p53. source: Kramer, "History Begins At Sumer", 1956, p53.
[2] [t Note - this doesn't look like JKramer's image''] The Code of Ur-Namma, the world's first known codified list of laws. See the laws of Ur-Namma. source: http://sumerianshakespeare.com/m ediac/450_0/media/fa2c170b2842c984ffff80 05ffffe415.jpg |
|
4,000 YBN [2000 BC] | 706) Humans ride horses. | Kazakhstan |
[1] Tell-tale signs of 'bit damage' found by researchers in Kazakhstan are evidence that horses were harnessed and may have been ridden as early as 5,500 years ago. Researchers found traces of the use of thong bridles, which are simply leather thongs draped over the gap between the teeth of a horse's lower jaw and knotted under the chin, with the trailing ends acting as the reins. This is a depiction of the use of a rawhide thong bridle on a primitive domesticated horse. The thong loops over the bar, or diastema, between the anterior and cheek teeth, and is knotted below the chin. Credit: Illustration by Sandra Olsen, Carnegie Museum of Natural History Evidence of thong bridle use suggests horses may have been ridden as early as 5,500 years ago. Illustration by Sandra Olsen, Carnegie Museum of Natural History PD source: http://www.nsf.gov/news/mmg/medi a/images/horse1_f.jpg
[2] Outram, Alan K. et al. “The Earliest Horse Harnessing and Milking.” Science 323.5919 (2009): 1332 –1335. Print. http://www.sciencemag.org/conten t/323/5919/1332.short AND http://www.jstor.org/stable/2547163 9 source: http://www.sciencemag.org/conten t/323/5919/1332.short |
|
4,000 YBN [2000 BC] | 711) The earliest spoked wheel. Spokes make the wheel lighter in weight. |
[1] Fig. 4. Rakhigarhi: Terracotta wheel. The painted lines radiating from the central hub and reaching the circumference clearly represent the spokes of the wheel. Mature Harappan. UNKNOWN source: http://www.sksuman.110mb.com/ind ex_files/image542.jpg
[2] Fig. 5. Banawali: Terracotta wheels showing the spokes in low relief. The specimen on the left is worn out but the spokes may still be seen. The specimen on the right, though broken, shows the spokes very clearly. Mature Harappan. UNKNOWN source: http://www.sksuman.110mb.com/ind ex_files/image620.jpg | |
|
4,000 YBN [2000 BC] | 733) The earliest lock and key. | Nineveh, Assyria on the Tigris River |
[1] Ancient wooden lock and key from Khorsabad (Much reduced) COPYRIGHTED source: http://www.usgennet.org/usa/topi c/preservation/science/inventions/chpt8. htm |
|
4,000 YBN [2000 BC] | 1283) The earliest library catalog. | Nippur an ancient city of Babylonia on the Euphrates River southeast of Babylon |
[1] PLATE II OLDEST LITERARY CATALOGUE This plate illustrates a literary catalogue compiled in approximately 2000 B. C. (clay tablet 29.15.155 in the Nippur collection of the University Museum). The upper part represents the tablet itself; the lower part, the author's hand copy of the tablet. The titles of those compositions whose actual contents we can now reconstruct in large part are as follows: 1. Hymn of King Shulgi (approximately 2100 B. C.). 2. Hymn of King Lipit-Ishtar (approximately 1950 B. C.). 3. Myth, ''The Creation of the Pickax'' (see p. 51). 4. Hymn to Inanna, queen of heaven. 5. Hymn to Enlil, the air-god. 6. Hymn to the temple of the mother-goddess Ninhursag in the city of Kesh. 7. Epic tale, ''Gilgamesh, Enkidu, and the Nether World'' (see p. 30). 8. Epic tale, ''Inanna and Ebih'' (see p. 82). 9. Epic tale, ''Gilgamesh and Huwawa.'' 10. Epic tale, ''Gilgamesh and Agga.'' 11. Myth, ''Cattle and Grain'' (see p. 53). 12. Lamentation over the fall of Agade in the time of Naram-Sin (approximately 2400 B. C.). 13. Lamentation over the destruction of Ur. This composition, consisting of 436 lines, has been almost completely reconstructed and published by the author as Assyriological Study No. 12 of the Oriental Institute of the University of Chicago. 14. Lamentation over the destruction of Nippur. 15. Lamentation over the destruction of Sumer. 16. Epic tale, ''Lugalbanda and Enmerkar.'' 17. Myth, ''Inanna's Descent to the Nether World'' (see p. 83). 18. Perhaps a hymn to Inanna. 19. Collection of short hymns to all the important temples of Sumer. 20. Wisdom compositions describing the activities of a boy training to be a scribe. 21. Wisdom composition, ''Instructions of a Peasant to His Son.'' 16 PD source: http://www.sacred-texts.com/ane/ sum/img/pl02.jpg |
|
4,000 YBN [2000 BC] | 6236) Metal is traded as money. | Babylonia |
[1] Copper ingot from Zakros, Crete Photo by Chris 73 GNU source: http://upload.wikimedia.org/wiki pedia/commons/0/02/Copper_Ingot_Crete.jp g |
|
4,000 YBN [2000 BC] | 6542) The vegetables leek, garlic and onion are grown around the fertile crescent. | Mesopotamia |
[1] Description English: Leek field in Italy Date 19 January 2008, 10:07 Source Flickr: Porri, Lauch, Leek Author Peter Forster CC source: http://upload.wikimedia.org/wiki pedia/commons/thumb/3/3d/Leek_field_in_I taly_3.jpg/640px-Leek_field_in_Italy_3.j pg |
|
3,700 YBN [1700 BC] | 1280) The earliest agricultural science text. | Nippur |
[1] Samual Kramer, ''History Begins at Sumer'', (Garden City, NY: Doubleday Anchor Books, 1959), 3rd edition, 1981, p66. copyrighted source: Samual Kramer, "History Begins at Sumer", (Garden City, NY: Doubleday Anchor Books, 1959), 3rd edition, 1981, p66. |
|
3,650 YBN [1650 BC] | 716) The earliest mathematical text. | Egypt |
[1] Description Rhind Mathematical Papyrus Thebes, End of the Second Intermediate Period (c.1550 BC) Acquired by the Scottish lawyer A.H. Rhind during his sojourn in Thebes in the 1850s. Overall length 319 cm, width: 34.3 cm Frame length: 216 cm, width: 43 cm British Museum EA 10057 Department of Ancient Egypt and Sudan Date 21 May 2006 Source http://www.archaeowiki.org/Image:Rhind_ Mathematical_Papyrus.jpg Author Paul James Cowie (Pjamescowie) source: http://kak.ru/vimg/article/f304a d8044c45bfa5b9a21fd400ae5b2.gif
[2] Rhind Mathematical Papyrus UNKNOWN source: http://www.bbc.co.uk/ahistoryoft heworld/images/emp/00017_02.jpg |
|
3,531 YBN [1531 BC] | 639) The first planet, Venus, is recognized in Babylon. | Babylon |
[1] Description English: Venus Tablet of Ammisaduqa. Neo-Assyrian period. Date 15 July 2010 Current location [show]British Museum Source/Photographer Fæ (Own work) Permission (Reusing this file) See below. British Museum reference K.160 Detailed description Upper part of a clay tablet, 3 pieces, beginning of obverse and the end of reverse are wanting, astrological forecasts, a copy of the so-called Venus Tablet of Ammisaduqa, Neo-Assyrian. ~ Description extract from BM record. Size Length: 17.14 cm (6.75 in) Width: 9.2 cm (3.6 in) Thickness: 2.22 cm (0.87 in) Location Room 55 CC source: http://upload.wikimedia.org/wiki pedia/commons/b/bb/Venus_Tablet_of_Ammis aduqa.jpg |
|
3,500 YBN [1500 BC] | 624) The earliest oven-baked mud brick (or "burned brick"). | Ur, Mesopotamia (modern Iraq) |
[1] [t Note that this is not the oldest baked brick as far as I know] Description العربية: أنقاض مدينة أور الأثرية في محافظة ذي قار جنوب العراق English: Ruins in the Town of Ur, Southern Iraq Español: Ruinas de la ciuad de Ur con el Zigurat de Ur-Nammu al fondo a las afueras de Nasiriyah. Date 20 June 2006 Source Flickr Author M.Lubinski from Iraq,USA. CC source: http://upload.wikimedia.org/wiki pedia/commons/thumb/f/f7/Ur-Nassiriyah.j pg/1280px-Ur-Nassiriyah.jpg |
|
3,500 YBN [1500 BC] | 723) The earliest pulley. | Nimroud, Assyria |
[1] Part of a Bas-relief showing a Pulley, and a Warrior originally in the most ancient palace of Nimroud. PD source: http://www.ctesiphon.com/auction s/Nineve-Remains-NY-1854-s-g.jpg
[2] Description Ilustración de una polea simple fija. Date 7 agugust 2004 Source Own work Author César Rincón GNU source: http://upload.wikimedia.org/wiki pedia/commons/a/a3/Polea-simple-fija.jpg |
|
3,500 YBN [1500 BC] | 1516) The "Vedas", four ancient Indian collections of poems or hymns, originate as an oral tradition. | India |
[1] Geographic horizon of the Rigveda, with river names. Also indicated are the extent of the contemporary Swat and Cemetary H cultures, and the location of Harappa. GNU source: http://upload.wikimedia.org/wiki pedia/commons/d/d5/Rigvedic_geography.jp g |
|
3,500 YBN [1500 BC] | 6228) The water clock (or Clepsydra {KlePSi-Dru}). | Egypt |
[1] clepsydra Egyptian clepsydra An Egyptian clepsydra Also known as a water clock, an instrument in which the discharge of water from a storage tank is monitored in order to measure the passing of time. Clepsydras were used from ancient times until the Renaissance. ''Clepsydra'' is Greek for ''water thief.'' UNKNOWN source: http://www.daviddarling.info/ima ges/Egyptian_clepsydra.jpg
[2] The Karnak clepsydra In 1904, archaeological excavations within the ancient temple complex of Karnak in Egypt led to the recovery of fragments of a large conical vessel. The presence of an outlet near the base, plus calibration scales on the interior walls, showed the object to be a classic example of an outflow clepsydra. Figure 6: A full-size reconstruction of the Karnak clepsydraA full-size reconstruction (Fig. 6) may be seen in the New Walk Museum, and illustrates how it could act as a timekeeper independent of the Sun. The vessel is filled with water to a mark near the rim, and then allowed to empty via a narrow jet near the base. With a cylindrical container the rate of flow diminishes as the head of water within the pot decreases, so the water surface drops more slowly with time. The ancient Egyptian designer (Amenhemhet, about 1550 B.C.) has cleverly compensated for this by employing a conical vessel, and trials conducted during the construction of this exhibit have shown that the chosen angle gives rise to an excellent approximation to a linear descent of the water surface. The hieroglyphics covering the outside of the vessel (delineated by Dr. Sarah Symons) do not explain how the water clock was to be used: they are simply traditional decorations in praise of the gods. More information is given alongside the exhibit. UNKNOWN source: http://www.sundials.co.uk/leices ter/fig06.jpg |
|
3,500 YBN [1500 BC] | 6456) The earliest American city, an Olmec city in Veracruz, Mexico. | (El Manati shrine, near modern) San Lorenzo, Veracruz, Mexico |
[1] Edited CabezaColosal1 MuseoXalapa.jpg file already in Commons by adding a white line to visually separate the two photos/views. GNU source: http://upload.wikimedia.org/wiki pedia/commons/2/20/CabezaColosal1_MuseoX alapa_v1.1.jpg |
|
3,450 YBN [1450 BC] | 6449) The first letters that represent vowel sounds. | Ugarit (modern Ra's Shamra on Syria's north coast) |
[1] 14th century BC provenance Ugarit area Syria per iod 2000-1000 BC size 1.3 cm x 5.1 cm materials Clay . themes Commerce. Communication. Daily Life. and alphabet UNKNOWN source: http://www.unesco.org/culture/mu seum-for-dialogue/images/items/650/021.j pghttp://www.websters-online-dictionary. org/images/wiki/wikipedia/commons/c/c5/U garitic_alphabet.png
[2] Ugarit tablet datation 14th century BC provenance Ugarit area Syria per iod 2000-1000 BC size 1.3 cm x 5.1 cm materials Clay . themes Commerce. Communication. Daily Life. and alphabet UNKNOWN source: http://www.unesco.org/culture/mu seum-for-dialogue/images/items/650/021.j pghttp://upload.wikimedia.org/wikipedia/ commons/thumb/d/dd/Ugaritic-alphabet-cha rt.svg/1000px-Ugaritic-alphabet-chart.sv g.png http://www.oocities.org/encyclope dia_damascena/ancientsyria/images/mus013 .jpg |
|
3,400 YBN [1400 BC] | 6454) The earliest Chinese writing. | near Anyang, north-central China |
[1] Fischer, S.R. A History of Writing. Reaktion, 2001. Globalities Series. p171. COPYRIGHTED source: Fischer, S.R. A History of Writing. Reaktion, 2001. Globalities Series. p171.
[2] Description English: Ox scapula with a divination inscription from the Shang Dynasty, dating to the reign of King Wu Ding. Unearthed at Anyang, Henan Province. Held at the National Museum of China in Beijing. Date 2 August 2011 Source Own work Author BabelStone CC source: http://upload.wikimedia.org/wiki pedia/commons/thumb/8/8b/Shang_dynasty_i nscribed_scapula.jpg/684px-Shang_dynasty _inscribed_scapula.jpg |
|
3,350 YBN [1350 BC] | 6561) Welding of metals using heat and hammering. | Egypt |
[1] Items from inside King Tutankhamen's tomb UNKNOWN source: http://castle.pri.ee/wp-content/ uploads/2010/08/210403_3.jpg |
|
3,348 YBN [1348 BC] | 2727) Monotheism, the theory that only one God exists. | Amarna, Egypt |
[1] Antiquit� �gyptienne, Akh�naton, Mus�e �gyptien du Caire, (�gypte). Statue of Akhenaten depicted in a style typical of the Amarna period, on display at the Museum of Egyptian Antiquities, Cairo Reign 1353 BC � 1336 BC[2] or 1352 BC � 1336 BC[3] or 1351�1334 BC[4] CC source: http://en.wikipedia.org/wiki/Ima ge:GD-EG-Caire-Mus%C3%A9e061.JPG
[2] English: Amun and Mut Nederlands: Amon en Mut Source http://runeberg.org/nfba/04 95.html PD source: http://en.wikipedia.org/wiki/Ima ge:Amon_och_Mut%2C_Nordisk_familjebok.pn g |
|
3,300 YBN [1300 BC] | 736) Two piece mold metal casting. | Mesopotamia |
[1] Half of a two-piece limestone mould for casting a flat-bladed tool, 1650-1050 BC (1899,1229.91). COPYRIGHTED source: http://www.britishmuseum.org/col lectionimages/AN00854/AN00854035_001_l.j pg |
|
3,300 YBN [1300 BC] | 5862) The earliest written musical notation and musical composition. | Ur, Babylonia|Mesopotamia |
[1] Tablet U.3011 (handcopy of O. R. Gurney, 1974) Volume 32 of the Old Babylonian Encyclopaedia Nabnitu (Creature) UNKNOWN source: http://www.kingmixers.com/images /tablet.jpg |
|
3,150 YBN [1150 BC] | 6447) The Phoenician alphabet, the ancestor of the Greek alphabet. | (coastal centers) Byblos, Tyre, Sidon, Beurut, and Ashkelon |
[1] Fischer, S.R. A History of Writing. Reaktion, 2001. Globalities Series. p48. COPYRIGHTED source: Fischer, S.R. A History of Writing. Reaktion, 2001. Globalities Series. p48.
[2] Fischer, S.R. A History of Writing. Reaktion, 2001. Globalities Series. p54. COPYRIGHTED source: Fischer, S.R. A History of Writing. Reaktion, 2001. Globalities Series. p54. |
|
3,000 YBN [1000 BC] | 746) Complex pulleys. |
[1] Diagram 3a: A simple compound pulley system—a movable pulley and a fixed pulley lifting weight W, with an additional pulley redirecting the lifting force downward. The tension in each line is W/3, yielding an advantage of 3. PD source: http://upload.wikimedia.org/wiki pedia/commons/thumb/d/d4/Pulley2a.svg/10 00px-Pulley2a.svg.png
[2] Publishing, DK. Science: The Definitive Visual Guide. DK Publishing, 2009, p41. COPYRIGHTED source: Publishing, DK. Science: The Definitive Visual Guide. DK Publishing, 2009, p41. | |
|
3,000 YBN [1000 BC] | 6237) The earliest lens. | Nimrud, Mesopotamia (modern Iraq) |
[1] Description English: Photo of the Nimrud lens in the british museum Date feb 2011 Source Photo by user:geni Author Geni CC source: http://upload.wikimedia.org/wiki pedia/commons/6/65/Nimrud_lens_British_M useum.jpg |
|
3,000 YBN [1000 BC] | 6448) The Aramaic alphabet, the ancestor of Hebrew, Arabic, and probably the alphabets of India. |
[1] Summary Pergamonmuseum, Eck-Orthostat des Fürsten Kilamuwa, Samal (heute Zincirli, Türkei), selbst fotografiert. Memorial stone of Kilamuwa King of Sam'al (Zincirli), c. 850 B.C., written in aramean. CC source: http://upload.wikimedia.org/wiki pedia/commons/thumb/0/04/Pergamonmuseum_ -_Vorderasiatisches_Museum_046.JPG/768px -Pergamonmuseum_-_Vorderasiatisches_Muse um_046.JPG
[2] Fischer, S.R. A History of Writing. Reaktion, 2001. Globalities Series. p54. COPYRIGHTED source: Fischer, S.R. A History of Writing. Reaktion, 2001. Globalities Series. p54. | |
|
3,000 YBN [1000 BC] | 6450) The earliest Hebrew writing. | Khirbet Qeiyafa near the Elah valley, Israel |
[1] Fischer, S.R. A History of Writing. Reaktion, 2001. Globalities Series. p96. COPYRIGHTED source: Fischer, S.R. A History of Writing. Reaktion, 2001. Globalities Series. p96.
[2] The deciphered text: Hebrew transliteration: English translation: {....................... .....................................} 1′ you shall not do {it}, but worship the {Lord}. 2′ Judge the sla{ve} and the wid{ow} / Judge the orph{an} 3′ {and} the stranger. {Pl}ead for the infant / plead for the po{or and} 4′ the widow. Rehabilitate {the poor} at the hands of the king. 5′ Protect the po{or and} the slave / {supp}ort the stranger. UNKNOWN source: http://wordpress.haifa.ac.il/wp- content/uploads/2010/01/d797d7a8d7a1-2.j pg |
|
2,850 YBN [850 BC] | 751) The Greek alphabet. | Greece |
[1] National Archaeological Museum of Greece Discovered in 1871 near Athens’s Dipylon Gate, this jug, dating to around 740 B.C., bears one of the earliest Greek alphabetic inscriptions: “Whoever of all the dancers now dances most friskily.” The vase was probably awarded to the winner of a dance competition, like the one described by Homer in Book VIII of the Odyssey. UNKNOWN source: http://www.basarchive.org/bswb_g raphics/BSAO/01/01/BSAO010104800L.jpg
[2] Description English: One of the four oldest known samples of the use of the Greek alphabet. It has been dated to ca. 740 BCE. ...(h)ος νῦν ὀρχεστôν πάντον ἀταλό(τατα)... Date 20 March 2010 Source Durutomo Author Durutomo The text of the inscription runs: ΗΟΣΝΥΝΟΡΧΕΣΤΟΝΠΑΝΤΟΝ ΑΤΑΛΟΤΑΤΑΠΑΙΖΕΙΤΟΤΟΔ ΕΚΛΜΙΝ In modern scholarly editions this is transcribed as: hος νῦν ὀρχεστôν πάντον ἀταλότατα παίζει, τô τόδε κλ[.]μιν[...] This corresponds to the following in the later classical orthography in Greek (using the Ionian form of the Greek alphabet), with the metric feet of the hexameter indicated: ὃς νῦν source: http://upload.wikimedia.org/wiki pedia/commons/thumb/c/cd/Dipylon_Inscrip tion.JPG/1280px-Dipylon_Inscription.JPG |
|
2,800 YBN [800 BC] | 6452) The Indian alphabets of India and South-East Asia. | India |
[1] Fischer, S.R. A History of Writing. Reaktion, 2001. Globalities Series. p107. COPYRIGHTED source: Fischer, S.R. A History of Writing. Reaktion, 2001. Globalities Series. p107.
[2] Fischer, S.R. A History of Writing. Reaktion, 2001. Globalities Series. p109. COPYRIGHTED source: Fischer, S.R. A History of Writing. Reaktion, 2001. Globalities Series. p109. |
|
2,785 YBN [785 BC] | 771) Eclipses are predicted by Babylonian astronomers. |
[1] by Ted Huntington PD source: my own based on info from http://www.britannica.com/eb/art-3466?ar ticleTypeId=1 and http://nssdc.gsfc.nasa.gov/planetary/fac tsheet/sunfact.html | |
|
2,690 YBN [690 BC] | 1066) The earliest aquaduct, a channel to move water from one place to another near Nineveh. | Jerwan, Nineveh |
[1] Thorkild Jacobsen and Seton Lloyd, Sennacherib's Aqueduct at Jerwan, Oriental Institute Publication 24, University of Chicago Press, 1935 http://oi.uchicago.edu/pdf/oip24.p df UNKNOWN source: http://oi.uchicago.edu/pdf/oip24
[2] Ruined corbelled arch of an aqueduct, Jerwan, Iraq, 1977. Credit: Spectrum Colour Library / Heritage-Images Additional information Ruined corbelled arch of an aqueduct, Jerwan, Iraq, 1977. Built in around 700 BC by the Assyrian King Sennacherib to supply water to his capital city, Nineveh, this is thought to be the oldest aqueduct in the world. COPYRIGHTED source: http://watermarked.heritage-imag es.com/2332294.jpg |
|
2,690 YBN [690 BC] | 6378) The earliest concrete (lime cement mixed with limestone); used in an aqueduct. | Jerwan, Nineveh |
[1] Plate 14 image B from: Thorkild Jacobsen and Seton Lloyd, Sennacherib's Aqueduct at Jerwan, Oriental Institute Publication 24, University of Chicago Press, 1935 http://oi.uchicago.edu/pdf/oip24.p df UNKNOWN source: http://oi.uchicago.edu/pdf/oip24
[2] Thorkild Jacobsen and Seton Lloyd, Sennacherib's Aqueduct at Jerwan, Oriental Institute Publication 24, University of Chicago Press, 1935 http://oi.uchicago.edu/pdf/oip24.p df UNKNOWN source: http://oi.uchicago.edu/pdf/oip24 |
|
2,651 YBN [651 BC] | 6337) All planets visible to the naked eye (Mercury, Venus, Mars, Jupiter, and Saturn) are clearly distinguished from stars in Babylonia. | Babylonia |
[1] A. Sachs, ''Babylonian Observational Astronomy'', Philosophical Transactions of the Royal Society of London. Series A, Mathematical and Physical Sciences , Vol. 276, No. 1257, The Place of Astronomy in the Ancient World (May 2, 1974), pp. 43-50 http://www.jstor.org/stable/74273 COPYRIGHTED source: http://www.jstor.org/stable/7427 3 |
|
2,650 YBN [650 BC] | 6458) The Etruscan {iTruSKeN} alphabet. |
[1] Fischer, S.R. A History of Writing. Reaktion, 2001. Globalities Series. p104. COPYRIGHTED source: Fischer, S.R. A History of Writing. Reaktion, 2001. Globalities Series. p104.
[2] The Marsiliana Tablet (Ivory, 650 B.C.) and Etruscan alphabets (click image to enlarge): UNKNOWN source: http://www.ou.edu/class/ahi4163/ slides3/alphabet.gif | |
|
2,622 YBN [622 BC] | 826) The Old Testament (The Torah, The Hebrew Bible, The Ten Commandments, and The Story of Genesis). | Judah|(Israel) |
[1] http://www.loc.gov/exhibits/scrolls/imag es/torah-b.jpg Miqsat Ma`ase ha-Torah 4Q396(MMT[superscript]c) Parc hment Copied late first century B.C.E.-early first century C.E. The Torah Precepts Scroll Translation of the Torah Precepts Scroll Miqsat Ma`ase ha-Torah 4Q396(MMT[superscript]c) Parc hment Copied late first century B.C.E.-early first century C.E. Fragment A: height 8 cm (3 1/8 in.), length 12.9 cm (5 in.) Fragment B: height 4.3 cm (1 11/16 in.), length 7 cm (2 3/4 in.) Fragment C: height 9.1 cm (3 9/16 in.), length 17.4 cm (6 7/8 in.) Courtesy of the Israel Antiquities Authority (8) The Torah Precepts Scroll This scroll, apparently in the form of a letter, is unique in language, style, and content. Using linguistic and theological analysis, the original text has been dated as one of the earliest works of the Qumran sect. This sectarian polemical document, of which six incomplete manuscripts have been discovered, is commonly referred to as MMT, an abbreviation of its Hebrew name, Miqsat Ma`ase ha-Torah. Together the six fragments provide a composite text of about 130 lines, which probably cover about two-thirds of the original. The initial part of the text is completely missing. Apparently it consisted of four sections: (1) the opening formula, now lost; (2) a calendar of 364 days; (3) a list of more than twenty rulings in religious law (Halakhot), most of which are peculiar to the sect; and (4) an epilogue that deals with the separation of the sect from the multitude of the people and attempts to persuade the addressee to adopt the sect's legal views. The ''halakhot,'' or religious laws, form the core of the letter; the remainder of the text is merely the framework. The calendar, although a separate section, was probably also related to the sphere of ''halakhah.'' These ''halakhot'' deal chiefly with the Temple and its ritual. The author states that disagreement on these matters caused the sect to secede from Israel. References: Strugnell, J., and E. Qimron. Discoveries in the Judaean Desert, X. Oxford, forthcoming. Sussman, Y. ''The History of `Halakha' and the Dead Sea Scrolls -- Preliminary Observations on Miqsat Ma`ase Ha-Torah (4QMMT)'' (in Hebrew), Tarbiz 59 (1990):11-76. PD source: http://www.loc.gov/exhibits/scro lls/images/torah-b.jpg |
|
2,600 YBN [600 BC] | 630) Metal coin money. | Lydia, Anatolia |
[1] King Kroisos period. Circa 561-546 BC. Kings of Lydia. Time of Kroisos. Circa 561-546 BC. AV Stater (8.06 gm). Sardes mint. Light series. Confronted foreparts of lion and bull Two square incuse punches of unequal size. Traité pl. X, 2; BMC Lydia pg. 6, 31; SNG Copenhagen Suppl. 362; Boston MFA 2073; SNG von Aulock 2875. Choice EF. From the Ronald Cohen Collection. Ex Tkalec (18 February 2002), lot 81. Date Source http://www.wildwinds.com/coins/gree ce/lydia/kings/kroisos/BMC_31.jpg GNU source: http://upload.wikimedia.org/wiki pedia/commons/5/5c/Kroisos_BMC_31.jpg
[2] Description English: Political map of Asia Minor in 500 BC Date 2009-04-22 17:00 (UTC) Source Asia_Minor_Political_500BC.svg Author Asia_Minor_Political_500BC.svg: *Mysia.svg: Emok derivative work: Mysia_map_ancient_community.jpg: User:Roke derivative work: MinisterForBadTimes (talk) derivative work: MinisterForBadTimes (talk) Other versions Derivative works of this file: Lycia locator map.svg Political map of Asia Minor in 500 BC in Masry.PNG GNU source: http://upload.wikimedia.org/wiki pedia/commons/thumb/2/2f/Anatolia_Ancien t_Regions_base.svg/1000px-Anatolia_Ancie nt_Regions_base.svg.png |
|
2,600 YBN [600 BC] | 762) The Universe is explained without using the theory of Gods by Thales. | Miletus, Greece |
[1] Ueberweg, F. et al. A History of Philosophy: From Thales to the Present Time. C. Scribner’s sons, 1891. A History of Philosophy: From Thales to the Present Time, p32. http://books.google.com/books?id=A h_7Od24BXsC&pg=PA32 PD source: http://books.google.com/books?id =Ah_7Od24BXsC&pg=PA32
[2] Thales, one of the Seven Sages of Greece From French Wikipedia: fr:Image:Thales.jpg Original source: http://www.phil-fak.uni-duesseldorf.de/p hilo/galerie/antike/thales.html PD source: http://ujszo.com/sites/default/f iles/old/ujszo_1221803126_14.jpg |
|
2,600 YBN [600 BC] | 6455) The earliest Native American writing. | San Jose Mogote, Oaxaca, Mexico |
[1] Stelae 12 and 13 from Monte Alban, provisionally dated to 500-400 BCE, showing what is thought to be one of the earliest calendric representations in Mesoamerica Stelae 12 and 13 from Monte Alban. These two stelae contain what is thought to be one of the oldest calendar signs (calendrics) from Mesoamerica. Taken from the Japanese Wikipedia: Thanks to Siyajkak! GNU AND AND The oldest writing in all of Meso-America. These Zapotec hieroglyphs, carved on stone stelae found in the Palacio de Danzantes, are among the oldest examples Zapotec writing. The Zapotecs possessed the oldest fully-developed writing system of ancient Meso-America. The building is named for the relief carvings of danzantes, or dancers, which were found by Guillaume Dupaix, a Belgian traveler who visited in 1806. The carvings were found on the sides of a palace which had been covered over by a building constructed in a later period, a common practice throughout Meso-America. The glyphs on the stelae above appear to be dates of great events in the city's early history. On both stones you can see horizontal rows of dots, sometimes accompanied by a solid bar underneath. These symbols represent numbers. Zapotec writing is made up of both phonetic symbols and symbols representing ideas. It is still mostly undeciphered because even the Zapotec language the Spanish recorded in the 1520s had undergone more than 1000 years of evolution since the above texts were written somewhere between 400 - 200 BC. UNKNOWN source: http://upload.wikimedia.org/wiki pedia/commons/3/3d/Monte_Alban_Stela_12_ %26_13.jpghttp://4.bp.blogspot.com/_uXDM PKN0Bjo/TIBLPDXtTeI/AAAAAAAAFcw/5sMjcYds gQg/s1600/MA+Danzante+hieroglyphs.jpg
[2] The oldest writing in all of Meso-America. These Zapotec hieroglyphs, carved on stone stelae found in the Palacio de Danzantes, are among the oldest examples Zapotec writing. The Zapotecs possessed the oldest fully-developed writing system of ancient Meso-America. The building is named for the relief carvings of danzantes, or dancers, which were found by Guillaume Dupaix, a Belgian traveler who visited in 1806. The carvings were found on the sides of a palace which had been covered over by a building constructed in a later period, a common practice throughout Meso-America. The glyphs on the stelae above appear to be dates of great events in the city's early history. On both stones you can see horizontal rows of dots, sometimes accompanied by a solid bar underneath. These symbols represent numbers. Zapotec writing is made up of both phonetic symbols and symbols representing ideas. It is still mostly undeciphered because even the Zapotec language the Spanish recorded in the 1520s had undergone more than 1000 years of evolution since the above texts were written somewhere between 400 - 200 BC. UNKNOWN source: http://4.bp.blogspot.com/_uXDMPK N0Bjo/TIBLPDXtTeI/AAAAAAAAFcw/5sMjcYdsgQ g/s1600/MA+Danzante+hieroglyphs.jpg |
|
2,580 YBN [580 BC] | 764) The Earth-centered Universe theory, and the theory that humans evolved from fish. The Earth-centered theory will dominate until the 1500s. | Miletus |
[1] A map of Anaximander's Earth-centered theory UNKNOWN source: http://www.utm.edu/research/iep- wp/wp-content/media/anaxfig1.gif
[2] Detail of Raphael's painting The School of Athens, 1510–1511. This could be a representation of Anaximander leaning towards Pythagoras on his left.[1] Born c. 610 BCE c. 546 BCE (aged around 64) PD source: http://upload.wikimedia.org/wiki pedia/commons/3/38/Anaximander.jpg |
|
2,550 YBN [550 BC] | 1036) The Latin alphabet. | Rome |
[1] The Lapis Niger Archaic Latin When Giacomo Boni was excavating the Forum in 1899 he found a spot paved with black stone among the Imperial era travertine – the Lapis Niger. Further excavation revealed an ancient shrine complex that had been filled in and later constructed over. The location was thought by the ancient Romans to be where Romulus was killed by the Senate, or perhaps the grave of Hostilius. A second excavation in 1955 found no evidence of a grave but the site was clearly considered a sacred place by the Romans. The shrine consists of the remnants of a U-shaped alter, a monolithic column (a tufa cone) and an inscribed stone cippus. The black stone cippus, ca.550–500 BC, carved out of Grotta Oscura tufa from Veii, contains an early boustrophon inscription on all four sides (actually five, as one corner is truncated). About a third to a half of each line is missing so a complete translation is not possible, but it appears to be a warning against those who would defile the site. It is one of only a handful of sixth century BC Latin inscriptions. UNKNOWN source: http://www.codex99.com/typograph y/images/ancient/niger_1_lg.gif
[2] Fischer, S.R. A History of Writing. Reaktion, 2001. Globalities Series. p138. COPYRIGHTED source: Fischer, S.R. A History of Writing. Reaktion, 2001. Globalities Series. p138. |
|
2,529 YBN [529 BC] | 772) The Earth is described as a sphere. | Croton, Italy |
[1] Description: Phytagoras, coin made under emperor Decius Source: Baumeister, Denkmäler des klassischen Altertums. 1888. Band III., Seite 1429 s Roman Emperor from 249 to 251. PD source: http://www-groups.dcs.st-and.ac. uk/~history/BigPictures/Pythagoras_4.jpe g
[2] Bust of Pythagoras UNKNOWN source: http://www-groups.dcs.st-and.ac. uk/~history/BigPictures/Pythagoras.jpeg |
|
2,500 YBN [500 BC] | 6518) There are 100 million humans on Earth. |
[1] Parker, G. Compact History of the World. Barnes & Noble, 2001, p17. COPYRIGHTED source: Parker, G. Compact History of the World. Barnes & Noble, 2001, p17. | |
|
2,470 YBN [470 BC] | 840) That the brain controls the body is understood, and the first human dissection. | (academy at Croton, now:) Crotone, southern Italy |
[1] Erich Lessing / Art Resource, NY UNKOWN source: http://members.bib-arch.org/bswb _graphics/BSAO/08/04/BSAO080402410L.jpg
[2] Alcmaeon UNKNOWN source: http://clendening.kumc.edu/dc/pc /Alcmaeon.jpg |
|
2,467 YBN [467 BC] | 836) That stars are other Suns and made of red-hot metal is recognized. | Clazomenae (75 miles/120 km north of Miletus)|Athens|Did not move to Athens until around 462 bce |
[1] Description English: Detail of the right-hand facade fresco, showing Anaxagoras. National and Kapodistrian University of Athens. Date c. 1888 Source http://nibiryukov.narod.r u/nb_pinacoteca/nbe_pinacoteca_artists_l .htm Author Eduard Lebiedzki, after a design by Carl Rahl PD source: http://upload.wikimedia.org/wiki pedia/commons/2/2c/Anaxagoras_Lebiedzki_ Rahl.jpg |
|
2,467 YBN [467 BC] | 1894) The earliest particle (or wireless) communication. The optical telegraph; using fire signals. | Argos, Greece |
[1] This image was moved from Image:Image62.gif Description A drawing of the lighthouse by German archaeologist Prof. H. Thiersch (1909). Date 2007-01-16 (original upload date) Source Originally from en.wikipedia; description page is/was here. Author Original uploader was Ragemanchoo at en.wikipedia Permission (Reusing this file) PD source: http://upload.wikimedia.org/wiki pedia/commons/2/2e/Lighthouse_-_Thiersch .gif
[2] English: Mosaic Lighthouse of Alexandria: was found in the Qasr Libya in Libya, which was known by several names including history and Olbia Theodorias, This is a painting that was left over to show the form of lighthouse after the quake, which destroyed the lighthouse. Qasr Libya Museum PD source: http://freespace.virgin.net/ric. martin/vectis/hookeweb/roberthooke.htm |
|
2,460 YBN [460 BC] | 841) The theory that all matter is made of atoms. |
[1] Coin with the head of Leukippos on it from around 330-320 BC.[t] Greece,Metapont 330-320BC,Leukkipos,1/3stater. Hammer price 2002: CHF 12.000. UNKNOWN source: http://numisbooks.dk/info/fotos/ romanphotos/leukippos330-320.jpg | |
|
2,460 YBN [460 BC] | 842) The theory that the universe is made of only four elements: water, air, fire and earth. |
[1] The temple of Hera at Agrigentum, built when Empedocles was a young man, c. 470 BC. Tempio di Hera ad Agrigento, Sicilia. From: Giambattista Scivoletto - http://www.studioscivoletto.it/ COPYRIG HTED ANY USE AND Empedocles in the Nuremberg Chronicle. PD source: http://upload.wikimedia.org/wiki pedia/commons/1/1d/Agrigento_Tempio_di_H era.jpghttp://upload.wikimedia.org/wikip edia/commons/thumb/9/95/Empedocles-2-siz ed.jpg/1030px-Empedocles-2-sized.jpg
[2] Description English: Empedocles, ancient Greek Presocratic philosopher. From Thomas Stanley, (1655), The history of philosophy: containing the lives, opinions, actions and Discourses of the Philosophers of every Sect, illustrated with effigies of divers of them. Date circa 1655 Source Thomas Stanley, 1655, The history of philosophy Author Unknown PD source: http://upload.wikimedia.org/wiki pedia/commons/2/2b/Empedocles_in_Thomas_ Stanley_History_of_Philosophy.jpg | |
|
2,450 YBN [450 BC] | 843) The theory that the Earth moves through space. | Croton, Italy |
[1] Description Pythagoras and Philolaus experimenting with musical pipes. From Theorica musicae by Franchino Gaffurio, 1492 (1480?) Date 2010-04-28 16:51 (UTC) Source Gaffurio_Pythagoras.png Author Gaffurio_Pythagoras.png: Franchino Gaffurio (publisher) derivative work: Singinglemon (talk) PD source: http://upload.wikimedia.org/wiki pedia/commons/e/e8/Pythagoras_and_Philol aus.png |
|
2,432 YBN [432 BC] | 849) The Metonic {miToNiK} calendar: 12 years of 12 months and 7 years of 13 months. | Athens, Greece (presumably) |
[1] Description The relation of the phases of the Moon with its revolution around Earth. The sizes of Earth and Moon, and their distance you see here are far from real. On this image the following are also depicted: the synchronous rotation of the Moon, the motion of the Earth around the common center of mass, the difference between the sidereal and synodical month (green mark), the Earth's axial tilt. (NOTE: the precise moment of a New Moon take place in daylight when you can see only the bright Sun.) Date 2010-08-19ddd Source Own work Author Orion 8 Other versions CC source: http://upload.wikimedia.org/wiki pedia/commons/thumb/4/46/Moon_phases_en. jpg/1024px-Moon_phases_en.jpg
[2] The Antikythera mechanism UNKNOWN source: http://www.bibliotecapleyades.ne t/imagenes_ciencia/antikythera06_02.jpg |
|
2,430 YBN [430 BC] | 845) The Universe is explained as being filled with many other worlds, and the Milky Way as a large group of stars. | Abdera, Thrace |
[1] DEMOCRITO DE ABDERA UNKNOWN source: http://tareaescolar.co/tareaesco lar/filo/images/democrito.jpg |
|
2,424 YBN [424 BC] | 6533) Grafting of plants in Greece. | Greece|(presumably for Theophrastus) (The Lyceum) Athens, Greece |
[1] Description a good example of a whip graft that has ''taken'' Source I (Chris Hibbard, acct: chrishibbard7) created this work entirely by myself. Date 4/27/2009 Author Chris Hibbard Permission (Reusing this file) See below. GNU source: http://upload.wikimedia.org/wiki pedia/en/c/c8/Good_graft.JPG
[2] Description English: Example of a successful cleft graft after 4 years of growth. Uploading specifically for use in the Grafting article, where the same graft is displayed after 2 years of growth, for comparison. Date 3/23/2012 Source With a camera, of course. Adjusted light levels with Gimp Previously published: http://pinterest.com/pin/527766268533219 03/ Author Chrishibbard7 GNU source: http://upload.wikimedia.org/wiki pedia/commons/thumb/5/51/CleftGraft4thYr .JPG/1194px-CleftGraft4thYr.JPG |
|
2,387 YBN [387 BC] | 851) Plato's Academy. | Athens, Greece |
[1] Plato's Academy, Mosaic from Villa of T. Siminius Stephanus, Pompeii (photo courtesy of Branislav Slantchev) PD source: http://www.electrummagazine.com/ wp-content/uploads/2011/11/Platos_Academ y_mosaic_T_Siminius_Stephanus_Pompeii.jp g
[2] Description Academy of Athens (modern) Source I (Dimboukas (talk)) created this work entirely by myself. Date 19:53, 1 December 2009 (UTC) Author Dimboukas (talk) CC source: http://upload.wikimedia.org/wiki pedia/en/thumb/8/82/Athens_academy.jpg/1 024px-Athens_academy.jpg |
|
2,358 YBN [358 BC] | 856) The theory that the Earth rotates around its own axis, and that some planets rotate around the Sun. | (Academy) Athens, Greece (presumably) |
[1] Ηράκλειτος (~544 - 483 π.Χ.) COPYRIGHTED GREECE source: http://sfr.ee.teiath.gr/historia /historia/important/html/images/Heraklit .jpg |
|
2,335 YBN [335 BC] | 859) Aristotle's Lyceum {LI SEuM or lU-KEoN}). A fifth element "aether" is added. The concept of gravity. | Athens, Greece |
[1] Date 1511 Source Stitched together from vatican.va Author Raphael (1483–1520) Link back to Creator infobox template wikidata:Q5597 PD source: http://upload.wikimedia.org/wiki pedia/commons/thumb/9/94/Sanzio_01.jpg/1 280px-Sanzio_01.jpg
[2] English: The School of Athens - fresco by Raffaello Sanzio (w) Artist Copy of Lysippus English: Bust of Aristotle. Marble, Roman copy after a Greek bronze original by Lysippos from 330 BC; the alabaster mantle is a modern addition. Current location [show]National Museum_of Rome - Palazzo AltempsLink back to Institution infobox template Ground floor Accession number Inv. 8575 Credit line Ludovisi Collection Source/Photographer Jastrow (2006) PD source: http://upload.wikimedia.org/wiki pedia/commons/thumb/a/ae/Aristotle_Altem ps_Inv8575.jpg/765px-Aristotle_Altemps_I nv8575.jpg |
|
2,325 YBN [325 BC] | 887) The theory that the Moon influences the tides. | Massalia (now: Marseille France) |
[1] Description Statue de Pythéas sur la façade du palais de la Bourse à Marseille. Date 6 February 2008 Source Own work Author Rvalette Permission (Reusing this file) See below. GNU source: http://upload.wikimedia.org/wiki pedia/commons/thumb/8/83/Pyth%C3%A9as.jp g/639px-Pyth%C3%A9as.jpg |
|
2,300 YBN [300 BC] | 6482) The earliest chain-drive, and automatic repeating crossbow. | Rhodes, Greece |
[1] Figure from: Werner Soedel, Vernard Foley: ''Ancient Catapults'', Scientific American, Vol. 240, No. 3 (March 1979), p. 124-125. {Ancient_Catapults_Scientific_American _197903xx.pdf} COPYRIGHTED source: Werner Soedel, Vernard Foley: "Ancient Catapults", Scientific American, Vol. 240, No. 3 (March 1979), p. 124-125. COPYRIGHTED
[2] English: Arsenal of ancient mechanical artillery in the Saalburg Museum, Hesse, Germany Left: Polybolos, a 3rd century BC repeating catapult (reconstruction by the German engineer Erwin Schramm (1856–1935)) Right: Catapult on Trajan's Column, early 2nd century AD (reconstruction by Schramm) Bottom center: Chain-drive mechanism of the Polybolos Bottom right: ? Background, on wall: Gastraphetes, a Greek crossbow Date 7 August 2007, 12:34:51 Source originally posted to Flickr as Artilleria experimental romana a Saalburg / Roman experimental artillery in Saalburg Author SBA73 CC source: http://upload.wikimedia.org/wiki pedia/commons/thumb/5/5d/Ancient_Mechani cal_Artillery._Pic_01.jpg/1280px-Ancient _Mechanical_Artillery._Pic_01.jpg |
|
2,297 YBN [297 BC] | 902) The Museum and Library of Alexandria. |
[1] A reconstruction of the main hall of the Museum of Alexandria used in the series Cosmos by Carl Sagan. The wall portraits show Alexander the Great (left) and Serapis (right). COPYRIGHTED source: http://www.thelivingmoon.com/43a ncients/04images/Alexandria/Alexandria-C osmosReconstruction1.jpg
[2] Credit: s_davies@mail.utexas.edu The Library of Alexandria was one of the best-known of the libraries of the ancient world. UNKNOWN source: http://www.thelivingmoon.com/43a ncients/04images/Alexandria/alexlibext.j pg | |
|
2,295 YBN [295 BC] | 878) Euclid's "Elements" compiles all known mathematics. | (Mouseion) Alexandria, Egypt |
[1] Description አማርኛ: የዩክሊድን ኢለመንት የተባለ መጽሐፍ የሚያሳይ ከልጥ (ፓፒሪ) የተጻፈ የጥንት መዝገብ English: Oxyrhynchus papyrus (P.Oxy. I 29) showing fragment of Euclid's Elements Русский: Папирус из Oxyrhynchus (P.Oxy. I 29) с франментами Начал Евклида Date 7 October 1994 Source http://www.math.ubc.ca/~cass/Euclid/pap yrus/tha.jpg Author Euclid PD source: http://upload.wikimedia.org/wiki pedia/commons/thumb/8/8d/P._Oxy._I_29.jp g/1280px-P._Oxy._I_29.jpg
[2] Euclid elements UNKNOWN source: http://zaccus.com/wp-content/upl oads/2010/08/Euclid_large.jpg |
|
2,285 YBN [285 BC] | 1028) Compressed air is used for a catapult and for the earliest musical keyboard instrument, an organ, by Ctesibius. | Alexandria, Egpyt |
[1] Musicians playing tuba (l.) , hydraulis (top) and cornua to accompany gladiatorial combat (Roman mosaic of 1st-2nd century, from Libya) Musicians playing during the games. Instruments: cornua, tuba and water organ, Mosaic of the Gladiators, Jamahiriya Museum, Tripoli, Libya. From Dar Buc Ammera villa (Zliten). Mozaic from: Libya / Tsarrbuus / Tripoli / Bāb al ‘Azīzīyah Música antiga - Ancient music • Jamahiriya Museum - Museu de Trípoli UNKNOWN source: http://www.uned.es/geo-1-histori a-antigua-universal/NOTICIAS/Zliten%20Mo saic.jpg
[2] Musicians playing during the games. Instruments: cornua, tuba and water organ, Mosaic of the Gladiators, Jamahiriya Museum, Tripoli, Libya. From Dar Buc Ammera villa (Zliten). Mozaic from: Libya / Tsarrbuus / Tripoli / Bāb al ‘Azīzīyah Música antiga - Ancient music • Jamahiriya Museum - Museu de Trípoli UNKNOWN source: http://www.uned.es/geo-1-histori a-antigua-universal/NOTICIAS/Zliten%20Mo saic.jpg |
|
2,274 YBN [274 BC] | 886) The cerebrum and cerebellum of the brain are identified. | Alexandria, Egpyt |
[1] Detail of a 1532 woodcut showing Herophilus (left) and Erasistratus. Credits:Wellcome Library, London PD source: http://www.sciencemuseum.org.uk/ hommedia.ashx?id=91862&size=Small
[2] Artist Jacques-Louis David Title Antiochus et Stratonice, Ecole nationale supérieure des beaux-arts, Paris, France. Date 1774 PD source: http://upload.wikimedia.org/wiki pedia/commons/7/73/David-Antiochus_et_St ratonice.jpg |
|
2,260 YBN [260 BC] | 663) The earliest lever. | Syracuse, Sicily |
[1] Description Español: Esta imagen ilustra la ventaja mecánica de la palanca. Deutsch: Illustration des Hebelgesetzes. Copyright © 2004 César Rincón. Imagen creada para la Wikipedia en Español. Date 2004-08-05 (first version); 2004-08-07 (last version) Source Originally from es.wikipedia; description page is/was here. Author Original uploader was CR at es.wikipedia Permission (Reusing this file) Released under the GNU Free Documentation License. GNU source: http://upload.wikimedia.org/wiki pedia/commons/f/f2/Palanca-ejemplo.jpg
[2] Publishing, DK. Science: The Definitive Visual Guide. DK Publishing, 2009, p40. COPYRIGHTED source: Publishing, DK. Science: The Definitive Visual Guide. DK Publishing, 2009, p40. |
|
2,260 YBN [260 BC] | 822) The earliest screw. | Syracuse, Sicily |
[1] Description Archimedes' screw. Public domain, from Chambers's Encyclopedia (Philadelphia: J. B. Lippincott Company, 1875). Added to illustrate article en:Archimedes. Date 2007-06-18 (original upload date) Source Originally from en.wikipedia; description page is/was here. Author Original uploader was Ianmacm at en.wikipedia PD source: http://upload.wikimedia.org/wiki pedia/commons/8/82/Archimedes_screw.JPG
[2] Description Deutsch: animierte Prinzip einer Foerderschnecke oder auch Archimedesche Spirale genannt, mit einer Kugel zur Demonstration der Foerderbewegung. Date published 06.Mai 2007 Source File:Archimedes-screw_one-screw-thr eads_with-ball_3D-view_animated.gif created by Silberwolf Author Silberwolf (size changed by: Jahobr) Permission (Reusing this file) Own work, share alike, attribution required (Creative Commons CC-BY-SA-2.5) CC source: https://upload.wikimedia.org/wik ipedia/commons/a/a1/Archimedes-screw_one -screw-threads_with-ball_3D-view_animate d.gif |
|
2,260 YBN [260 BC] | 882) The rotation of the Earth around its own axis once a day and around the Sun once a year is understood by Aristarchus. | (Mousion of Alexandria) Alexandria, Egpyt |
[1] Aristarchus's 3rd century BC calculations on the relative sizes of from left the Sun, Earth and Moon, from a 10th century CE Greek copy PD source: http://www.thelivingmoon.com/43a ncients/04images/Artifacts/Aristarchus_w orking.jpg
[2] Statue of Aristarchus at Aristotle University in Thessalonica, Greece UNKNOWN source: http://www.thelivingmoon.com/43a ncients/04images/People/Aristarchos_Samo s.png |
|
2,250 YBN [250 BC] | 890) The earliest known escapement, a device that controls the rotation of a toothed gear to provide periodic impulses. |
[1] Description English: Reconstruction of a washstand with escapement mechanism, the earliest known, as described by the Greek engineer Philo of Byzantium (3rd century BC) Date 1903 Source Carra de Vaux, B. (1903): ''Le livre des appareils pneumatiques et des machines hydrauliques de Philon de Byzance d'après les versions arabes d'Oxford et de Constantinople'', Academie des inscriptions et des belles lettres: Notices et extraits des mss. de la Bibliothèque Nationale, Paris 38, 27–235 (163), depicted in: Lewis, Michael (2000), ''Theoretical Hydraulics, Automata, and Water Clocks'', in Wikander, Örjan, Handbook of Ancient Water Technology, Technology and Change in History, 2, Leiden, pp. 343–369 (356, fig. 5), ISBN 90-04-11123-9 Author Carra de Vaux, B. PD source: http://upload.wikimedia.org/wiki pedia/commons/4/46/Washstand_by_Philo_of _Byzantium.png | |
|
2,246 YBN [246 BC] | 898) The size of Earth is correctly calculated by using the angle of the Sun's shadow and the distance between two cities. | Alexandria, Egypt |
[1] Eratosthenes experiment UNKNOWN source: http://www.iucaa.ernet.in/~scipo p/Obsetion/eratos/image008.jpg
[2] Eratosthenes (portrait) Copied from w:es Imagen:Eratostenes-retrato.png (originally from Enciclopedia Libre) PD source: http://upload.wikimedia.org/wiki pedia/commons/a/a2/Portrait_of_Eratosthe nes.png |
|
2,240 YBN [240 BC] | 1325) The earliest observation of a comet. | China |
[1] Description Comet P/Halley as taken March 8, 1986 by W. Liller, Easter Island, part of the International Halley Watch (IHW) Large Scale Phenomena Network. Date image taken on 8. Mar. 1986 Source NSSDC's Photo Gallery (NASA): http://nssdc.gsfc.nasa.gov/photo_gallery /photogallery-comets.html http://nssdc.gsfc.nasa.gov/image/planeta ry/comet/lspn_comet_halley1.jpg Autho r NASA/W. Liller Permission (Reusing this file) Copyright information from http://nssdc.gsfc.nasa.gov/photo_gallery /photogallery-faq.html - All of the images presented on NSSDC's Photo Gallery are in the public domain. As such, they may be used for any purpose. [...] PD source: http://upload.wikimedia.org/wiki pedia/commons/2/2a/Lspn_comet_halley.jpg |
|
2,231 YBN [231 BC] | 833) Metal gears. The earliest evidence of the spur and worm gears. | Syracuse, Sicily |
[1] Description Archimedes' screw. Public domain, from Chambers's Encyclopedia (Philadelphia: J. B. Lippincott Company, 1875). Added to illustrate article en:Archimedes. Date 2007-06-18 (original upload date) Source Originally from en.wikipedia; description page is/was here. Author Original uploader was Ianmacm at en.wikipedia PD source: http://upload.wikimedia.org/wiki pedia/commons/8/82/Archimedes_screw.JPG
[2] Description Deutsch: animierte Prinzip einer Foerderschnecke oder auch Archimedesche Spirale genannt, mit einer Kugel zur Demonstration der Foerderbewegung. Date published 06.Mai 2007 Source File:Archimedes-screw_one-screw-thr eads_with-ball_3D-view_animated.gif created by Silberwolf Author Silberwolf (size changed by: Jahobr) Permission (Reusing this file) Own work, share alike, attribution required (Creative Commons CC-BY-SA-2.5) CC source: https://upload.wikimedia.org/wik ipedia/commons/a/a1/Archimedes-screw_one -screw-threads_with-ball_3D-view_animate d.gif |
|
2,160 YBN [160 BC] | 1029) The distance to the Moon is measured using parallax; by measuring how much an object appears to move compared to a more distant object when the observer changes positions. | (before 141 BC) Bithynia (presumably Nicaea)|(observatory on) Island of Rhodes, Greece |
[1] Hipparchus (196 BC – 120 BC) was born in Nicaea (now Iznik, Turkey), and probably died on the island of Rhodes. He is known to have been a working astronomer at least from 147 BC to 127 BC. UNKNOWN source: http://web.jccc.edu/gallery/astr otext/Bills%20Files/Astronomy%20Textbook /Chapter%203_files/img12qwe.jpg
[2] Hipparchus compared observations of a solar eclipse in Syene and in Alexandria to determine the distance from the Earth to the Moon. Hipparchus measured the distance from the Earth to the Moon during a solar eclipse that was a total eclipse at Syene and a partial eclipse at Alexandria. At the same time that an observer at Syene saw the entire Sun blocked by the Moon, one at Alexandria saw 1/5th of the Sun's disk, that is 1/5th of 30 arcminutes of the Sun's disk was visible (The Sun's angular diameter is 30 arcminutes or 1/2 degree). The angular size of the visible Sun seen at Alexandria therefore is 1/10th of a degree (0.1 degree) and this angle, expressed in radians and applying the small angle approximation gives the ratio of the Syene-Alexandria distance to the Earth-Moon distance. UNKNOWN source: http://astrosun2.astro.cornell.e du/academics/courses//astro201/hipparchu s.htm |
|
2,160 YBN [160 BC] | 6477) The law of inertia (that a body preserves its motion) is understood. | (before 141 BC) Bithynia (presumably Nicaea)|(observatory on) Island of Rhodes, Greece |
[1] Hipparchus (196 BC – 120 BC) was born in Nicaea (now Iznik, Turkey), and probably died on the island of Rhodes. He is known to have been a working astronomer at least from 147 BC to 127 BC. UNKNOWN source: http://web.jccc.edu/gallery/astr otext/Bills%20Files/Astronomy%20Textbook /Chapter%203_files/img12qwe.jpg
[2] image of Hipparchos from coin? http://www-history.mcs.st-and.ac.uk/hist ory/Mathematicians/Hipparchus.html PD source: http://en.wikipedia.org/wiki/Ima ge:Hipparchos_1.jpeg |
|
2,140 YBN [140 BC] | 1070) The invention of paper in China. | Pa-chhiao near Sian in the Shensi province of China|Xian, China |
[1] Description Early Chinese hemp fiber paper, used for wrapping not writing, on display at the Shaanxi history museum in Xi'An, China. Excavated from the Han Tomb of Wu Di (140-87 BC) at Baqiao, Xi'An. Photo by Yannick Trottier, 2007 Date 22 June 2007 Source Own work Author Ytrottier GNU source: http://upload.wikimedia.org/wiki pedia/commons/7/7f/Chinese_hemp_paper_we stern_han.jpg
[2] It's the earliest Paper in the world : Western Han (140-87 BC) UNKNOWN source: http://www.amateras.com/trip/chi na/12Sha-Paper360x240.jpg |
|
2,134 YBN [134 BC] | 1041) A nova is observed. The first star catalog that uses celestial coordinates of latitude and longitude, and that divides stars by brightness. The "precession of the equinoxes" is recognized; that the position of the stars at equinox changes slightly each year. | (observatory on) Island of Rhodes, Greece |
[1] Hipparchus (196 BC – 120 BC) was born in Nicaea (now Iznik, Turkey), and probably died on the island of Rhodes. He is known to have been a working astronomer at least from 147 BC to 127 BC. UNKNOWN source: http://web.jccc.edu/gallery/astr otext/Bills%20Files/Astronomy%20Textbook /Chapter%203_files/img12qwe.jpg
[2] image of Hipparchos from coin? http://www-history.mcs.st-and.ac.uk/hist ory/Mathematicians/Hipparchus.html PD source: http://en.wikipedia.org/wiki/Ima ge:Hipparchos_1.jpeg |
|
2,100 YBN [100 BC] | 870) The earliest known metal spur gear and mechanical computer. | near the island of Antikythera, Mediterranean Sea |
[1] English: Main w:en:Antikythera mechanism fragment (fragment A). The mechanism consists of a complex system of 30 wheels and plates with inscriptions relating to signs of the zodiac, months, eclipses and pan-Hellenic games. The study of the fragments suggests that this was a kind of astrolabe. The interpretation now generally accepted dates back to studies by Professor w:en:Derek de Solla Price, who was the first to suggest that the mechanism is a machine to calculate the solar and lunar calendar, that is to say, an ingenious machine to determine the time based on the movements of the sun and moon, their relationship (eclipses) and the movements of other stars and planets known at that time. Later research by the Antikythera Mechanism Research Project and scholar Michael Wright has added to and improved upon Price's work. The mechanism was probably built by an mechanic engineer of the school of Posidonius in Rhodes. Cicero, who visited the island in 79/78 B.C. reported that such devices were indeed designed by the Stoic philosopher Posidonius of Apamea. The design of the Antikythera mechanism appears to follow the tradition of Archimedes' planetarium, and may be related to sundials. His modus operandi is based on the use of gears. The machine is dated around 89 B.C. and comes from the wreck found off the island of Antikythera. National Archaeological Museum, Athens, No. 15987. GNU source: http://upload.wikimedia.org/wiki pedia/commons/6/66/NAMA_Machine_d%27Anti cyth%C3%A8re_1.jpg
[2] English: Fragment A (rear) of the Antikythera mechanism. GNU source: http://upload.wikimedia.org/wiki pedia/commons/a/a4/NAMA_Machine_d%27Anti cyth%C3%A8re_4.jpg |
|
2,075 YBN [75 BC] | 1116) Negative numbers are used in China. | China |
[1] [t Image of how Chinese counting rods are used to represent positive and negative numbers] GNU source: http://en.wikipedia.org/wiki/Cou nting_rods
[2] Digital text of the Nine Chapters on the Mathematical Art. PD source: http://science.math.ntnu.edu.tw/ ELME/GEO/files/001.jpg |
|
2,056 YBN [56 BC] | 1045) The theory that light is made of atoms that move very fast. | Rome, Italy |
[1] Text copied from: Titus Carus Lucretius, ''T. Lucreti Cari De rerum natura libri sex, Volume 1'', 1866, lines 176-229, p530 http://books.google.com/books?id=o iUTAAAAQAAJ PD source: http://books.google.com/books?id =oiUTAAAAQAAJ
[2] Text copied from: Titus Carus Lucretius, ''T. Lucreti Cari De rerum natura libri sex, Volume 1'', 1866, lines 176-229, p530 http://books.google.com/books?id=o iUTAAAAQAAJ PD source: http://books.google.com/books?id =oiUTAAAAQAAJ |
|
2,050 YBN [50 BC] | 1050) The first glass blowing. | (origin of glass blowing probably in the Syro-Palestine area, but earliest artifact is from) Jerusalem |
[1] AVIGAD, N. “Excavations in the Jewish Quarter of the Old City of Jerusalem, 1971 (Third Preliminary Report).” Israel Exploration Journal 22.4 (1972): 193–200. http://www.jstor.org/stable/ 27925355 COPYRIGHTED source: http://www.jstor.org/stable/2792 5355
[2] AVIGAD, N. “Excavations in the Jewish Quarter of the Old City of Jerusalem, 1971 (Third Preliminary Report).” Israel Exploration Journal 22.4 (1972): 193–200. http://www.jstor.org/stable/ 27925355 COPYRIGHTED source: http://www.jstor.org/stable/2792 5355 |
|
2,045 YBN [01/01/45 BC] | 1056) The Julian calendar: 365 days with an extra day every 4 years. | Rome (presumably) |
[1] Description: Büste des Gaius Iulius Caesar PD source: http://en.wikipedia.org/wiki/Ima ge:Giulio-cesare-enhanced_1-800x1450.jpg
[2] Julius Caesar PD source: http://www4.vjc.edu/ENG36002Sp02 /discuss/msgReader$35 |
|
2,040 YBN [40 BC] | 1058) The earliest waterwheel. The earliest elevator (or vertical lift). | Rome |
[1] Description Nederlands: Repronegatief. Kintjir of waterschepwiel in Djambi, Sumatra Date 1914-1921 Source Tropenmuseum Author Unknown Permission (Reusing this file) See below. CC source: http://upload.wikimedia.org/wiki pedia/commons/c/c6/COLLECTIE_TROPENMUSEU M_Kintjir_of_waterschepwiel_in_Djambi_Su matra_TMnr_10007886.jpg
[2] [t Notice that the oxen walk in circles and there must be some 90 degree gear below deck - an animal powered boat.] XVth century miniature of an ox-powered paddle wheel boat from the 4th century Roman military treatise De Rebus Bellicis by Anonymous PD source: http://upload.wikimedia.org/wiki pedia/commons/c/c0/De_Rebus_Bellicis%2C_ XVth_Century_Miniature.JPG |
|
2,037 YBN [37 BC] | 6549) The germ theory of disease; that disease can be caused by tiny living organisms. | Rome (presumably) |
[1] Varro, M.T., and H. Keil. Rerum Rusticarum Libri Tres. In aedibus B.G. Teubneri, 1889. Bibliotheca Scriptorum Graecorum Et Romanorum Teubneriana, p28. http://books.google.com/books?id=C OffAAAAMAAJ&pg=PA28 PD source: http://books.google.com/books?id =COffAAAAMAAJ&pg=PA28
[2] Marcus Varro PD source: http://www.hort.purdue.edu/newcr op/history/lecture19/fig_19-03.jpg |
|
1,950 YBN [50 AD] | 1078) The steam engine. | Alexandria, Egypt |
[1] Name of Image: Hero's Engine MIX #: 9513982 NIX #: MSFC-9513982 Date of Image: 2004-04-15 Category: Early Rockets Full Description: Legendary characters used the power of mythology to fly through the heavens. About 200 BC, a Greek inventor known as Hero of Alexandria came up with a new invention that depended on the mechanical interaction of heat and water. He invented a rocket-like device called an aeolipile. It used steam for propulsion. Hero mounted a sphere on top of a water kettle. A fire below the kettle turned the water into steam, and the gas traveled through the pipes to the sphere. Two L-shaped tubes on opposite sides of the sphere allowed the gas to escape, and in doing so gave a thrust to the sphere that caused it to rotate. (MRPO) MRD/SPD Discipline(s): n/a (MRPO) Subject Type: n/a Keywords: Hero's Engine, Aeolipile MSFC Negative Number: 9513982 Reference Number: MSFC-75-SA-4105-2C n/a n/a from: http://mix.msfc.nasa.gov/ab stracts.php?p=1867 PD source: http://mix.msfc.nasa.gov/IMAGES/ HIGH/9513982.jpg
[2] Hero's aeolipile From Knight's American Mechanical Dictionary, 1876. PD source: http://en.wikipedia.org/wiki/Ima ge:Aeolipile_illustration.JPG |
|
1,950 YBN [50 AD] | 6566) A wind-wheel powered machine. | Alexandria, Egypt |
[1] Description Deutsch: Neuzeitliche Rekonstruktion von Windorgel und Windrad des Heron von Alexandria (1. Jh. n. Chr.) nach W. Schmidt: Herons von Alexandria Druckwerke und Automatentheater, griechisch und deutsch hg., 1899 (Heronis Alexandrini opera I, Neudruck 1971), S. 205, Abb. 44; vgl. ebenda Einleitung S. XXXIX English: Modern reconstruction of wind organ and wind wheel of Heron of Alexandria (1st century AD) according to W. Schmidt: Herons von Alexandria Druckwerke und Automatentheater, Greek and German, 1899 (Heronis Alexandrini opera I, Reprint 1971), p. 205, fig. 44; cf. introduction p. XXXIX Date 1899 Source W. Schmidt: Herons von Alexandria Druckwerke und Automatentheater, gr-dt, 1899 Author W. Schmidt PD source: http://upload.wikimedia.org/wiki pedia/commons/thumb/5/5f/Heron%27s_Windw heel.jpg/1026px-Heron%27s_Windwheel.jpg
[2] Hero's aeolipile From Knight's American Mechanical Dictionary, 1876. PD source: http://en.wikipedia.org/wiki/Ima ge:Aeolipile_illustration.JPG |
|
1,935 YBN [65 AD] | 6432) The glass prism. | Rome |
[1] Description Seneca, part of double-herm in Antikensammlung Berlin Date 21 May 2004 Source Own work Author Calidius GNU source: http://upload.wikimedia.org/wiki pedia/commons/9/9b/Seneca-berlinantikens ammlung-1.jpg |
|
1,925 YBN [75 AD] | 1270) The last cuneiform texts. | Sumer/Babylon (Southern Iraq) |
[1] Sachs, Abraham. ''The latest datable cuneiform tablets.'' Kramer Anniversary Volume. Alter Orient und Altes Testament 25 (1976): 379-98. ALSO IN Kramer, Samuel Noah, et al., eds. Kramer Anniversary Volume. Vol. 25. Butzon & Bercker, 1976, Plate 19. COPYRIGHTED source: Sachs, Abraham. "The latest datable cuneiform tablets." Kramer Anniversary Volume. Alter Orient und Altes Testament 25 (1976): 379-98. ALSO IN Kramer, Samuel Noah, et al., eds. Kramer Anniversary Volume. Vol. 25. Butzon & Bercker, 1976, Plate 19.
[2] Sachs, Abraham. ''The latest datable cuneiform tablets.'' Kramer Anniversary Volume. Alter Orient und Altes Testament 25 (1976): 379-98. ALSO IN Kramer, Samuel Noah, et al., eds. Kramer Anniversary Volume. Vol. 25. Butzon & Bercker, 1976, p398. COPYRIGHTED source: Sachs, Abraham. "The latest datable cuneiform tablets." Kramer Anniversary Volume. Alter Orient und Altes Testament 25 (1976): 379-98. ALSO IN Kramer, Samuel Noah, et al., eds. Kramer Anniversary Volume. Vol. 25. Butzon & Bercker, 1976, p398. |
|
1,923 YBN [77 AD] | 1083) The earliest Encyclopedia. | Spain? |
[1] Contemporary laced limp parchment wrapper made from a bifolium of a 14th century [?] Italian missal, rubricated, red and blue initials. Binding for: Francesco Massari, … In nonum Plinii de naturali historia librum castigationes & annotationes. Basel: Froben, 1537. (ExRockey) 2008-0021N • Massari (fl. 1530), a Venetian physician, comments on the ninth book of the Natural History of Pliny (1st cent. AD), covering fish and marine life. The work’s editor, Beatus Rhenanus (1485-1547), stated that Massari’s comments were based on his extensive voyages and observations in the Mediterranean and Adriatic. PD source: http://blogs.princeton.edu/rareb ooks/Massari-wrapper.JPG
[2] MS1000 The Pliny of Saint James in the March: Historia Naturalis Italy c1400 PD source: http://www.schoyencollection.com /lexical_files/ms1000.jpg |
|
1,917 YBN [83 AD] | 766) The magnetic compass. | China (more specific) |
[1] Figure from: Joseph Needham, ''Science and Civilization in China'', vol 4, part 1, 1962, p230-268. {Needham_China_compass_1962.p df} COPYRIGHTED source: Joseph Needham, "Science and Civilization in China", vol 4, part 1, 1962, p230-268.
[2] ''The south-pointing fish'' was recorded in the documents of the Northern Song Dynasty. Such direction-pointing device is a thin steel plate cut into the shape of a fish magnetized in the geomagnetic field. The tail of the fish is magnetized in the geological direction of the North Pole, thus the tail has the south magnetic pole and the head of the fish has the north magnetic pole. When put into the water, the floating fish has its head pointing to the south. UNKNOWN source: http://kaleidoscope.cultural-chi na.com/chinaWH/images/exbig_images/3ee20 b9ad9430ca4fcd43b3165a315c5.jpg |
|
1,900 YBN [100 AD] | 5861) The earliest known complete musical composition including musical notation. | (now Aidin, Turkey) (verify) |
[1] Seikilos søjlen Seikilos Epitaph (200 f.Kr.) οσον ζης, φαίνου (oson zis, fainou) μηδέν ‘ολως συλυπού (miden olos silittou) προς ολίγον εσtί to ζην, (pros oligon esti to zin,) το τέλος ο χρόνος απαιτεί (to telos o chronos apeti) Skjul ikke dit lys så længe du lever, Sørg aldrig helt til bunds, Livet løber kun en kort stund, Tiden sætter en fast fermin (Oversættelse, Carsten Høeg) UNKNOWN source: http://www.natmus.dk/graphics/Pr essefoto/antik/seikilos.jpg
[2] Seiklos inscription UNKNOWN source: http://www.geoffknorr.com/image/ images/Seikilos_Inscription.svg.png |
|
1,850 YBN [150 AD] | 1087) Ptolomy's "Almagest", an Earth-centered model of the universe, with the Earth a stationary sphere in the center, surrounded by 7 larger planetary spheres for the Moon, Sun, planets, and fixed stars. | (in Mouseion?) Alexandria, Egypt |
[1] Peter Apian, Cosmographia, Antwerp, 1524 PD source: http://heliophysics.files.wordpr ess.com/2012/05/ptolemaic_system.jpg
[2] An early Baroque artist's rendition of Claudius Ptolemaeus (Greek: Κλαύδιος Πτολεμαῖος Klaúdios Ptolemaîos; c. AD 90 – c. 168), known in English as Ptolemy , was a Roman citizen of Egypt who wrote in Greek. He was a mathematician, astronomer, geographer, astrologer and a poet of a single epigram in the Greek Anthology. He lived in Egypt under Roman rule, and is believed to have been born in the town of Ptolemais Hermiou in the Thebaid. He died in Alexandria around AD 168. Ptolemy was the author of several scientific treatises, at least three of which were of continuing importance to later Islamic and European science. The first is the astronomical treatise now known as the Almagest (in Greek, Ἡ Μεγάλη Σύνταξις, ''The Great Treatise'', originally Μαθηματικὴ Σύνταξις, ''Mathematical Treatise''). The second is the Geography, which is a thorough discussion of the geographic knowledge of the Greco-Roman world. The third is the astrological treatise known sometimes in Greek as the Apotelesmatika (Ἀποτελεσματικά), more commonly in Greek as the Tetrabiblos (Τετράβιβλος ''Four books''), and in Latin as the Quadripartitum (or four books) in which he attempted to adapt horoscopic astrology to the Aristotelian natural philosophy of his day. Uploaded on en:wiki by en:User:Tuckerresearch. It is under public domain because it comes from an old manuscript. PD source: http://i296.photobucket.com/albu ms/mm192/dog2010/Ptolemaeus.jpg |
|
1,800 YBN [200 AD] | 1073) The earliest "press-on" printing in China. | China |
[1] Rubbing of the top panel of the Nestorial Tablet Dated 781 CE, Tang dynasty Ink rubbing on paper 52.23 x 31.91 cm Acquisition numbers: #92.78.1 Gift of James K. Penfield Image from Seattle Art Museum PD source: http://depts.washington.edu/silk road/exhibit/religion/nestorians/images/ 92_78_1.jpg |
|
1,672 YBN [328 AD] | 6451) The Arabic alphabet. | (early inscription) Namara, Syria |
[1] Fischer, S.R. A History of Writing. Reaktion, 2001. Globalities Series. p101. COPYRIGHTED source: Fischer, S.R. A History of Writing. Reaktion, 2001. Globalities Series. p101.
[2] Artist Unknown Description Arabic epitaph of “Imru-l-Qays, son of 'Amr, king of all the Arabs”, inscribed in Nabataean script. Basalt, dated in 7 Kislul, 223, viz. December, 7 328 AD. Found at Nemara in the Hauran (Southern Syria). Dimensions H. 45 cm (17 ½ in.), W. 1.73 m (5 ft. 8 in.), D. 15 cm (5 ¾ in.) Current location (Inventory)Louvre MuseumLink back to Institution infobox template Department of Oriental Antiquities, Sully wing, ground floor, room 19 Accession number AO 4083 Credit line Purchase, 1903 Source/Photographer Jastrow (2007) PD source: http://upload.wikimedia.org/wiki pedia/commons/thumb/9/97/Epitaph_Imru-l- Qays_Louvre_AO4083.jpg/1280px-Epitaph_Im ru-l-Qays_Louvre_AO4083.jpghttp://upload .wikimedia.org/wikipedia/commons/0/04/Du ssad_Namara.jpg |
|
1,609 YBN [02/24/391 AD] | 1002) Roman Emperor Theodosius I prohibits the visiting of non-Christian temples. | (presumably) Rome, Italy |
[1] Theodosius I UNKNOWN source: http://finds.org.uk/images/ruler s/Theodosius%20I.jpg
[2] Description Français : Théodose Ier Date 2005-03-07 (original upload date) Source Transfered from fr.wikipedia Transfer was stated to be made by User:Alter Mandarine. Author Original uploader was Erine at fr.wikipedia Permission (Reusing this file) Released under the GNU Free Documentation License. GNU source: http://upload.wikimedia.org/wiki pedia/commons/0/0b/Theodosius-1-.jpg |
|
1,609 YBN [391 AD] | 1003) The Library in Alexandria (the Serapeum) is destroyed by Christians. | Alexandria, Egypt |
[1] Description Theophilus and the Serapeum. Bishop Theophilus of Alexandria, en:Gospel book in hand, stands triumphantly atop the en:Serapeum in en:391. The cult image of en:Serapis, crowned with the en:modius, is visible within the temple at the bottom. Marginal illustration from a chronicle written in Alexandria in the early fifth century, thus providing a nearly contemporary portrait of Theophilus. P. Goleniscev 6 verso. (From A. Bauer and J. Strygowski, ''Eine alexandrinische Weltchronik,'' Denkschriften der Kaiserlichen Akademie der Wissenschaften: Wien 51.2 [en:1906]: 1-204, fig. 6 verso) Date 2002-11-10 (first version); 2004-05-14 (last version) Source Originally from en.wikipedia; description page is/was here. Author Original uploader was Eloquence at en.wikipedia Later versions were uploaded by Hephaestos at en.wikipedia. Permission (Reusing this file) PD source: http://upload.wikimedia.org/wiki pedia/commons/3/34/Theophil.jpg
[2] Serapeum Temple which housed the ''daughter library'' of the Library of Alexandria. Source www.alexandrinelibrarian.blogspot.com U NKNOWN source: http://3.bp.blogspot.com/_KQyC59 HU4I0/SrRlFDYM2iI/AAAAAAAAAC4/fmxC6-MP49 U/s320/Serapis_Temple02.jpg |
|
1,585 YBN [03/??/415 AD] | 1009) The murder of Hypatia. | (steps of a church called The Caesarium ) Alexandria, Egypt |
[1] Hypatia of Alexandria, aka the ''Pagan Scholar'' Cheered for inventing the plane astrolabe, 1 Hypatia was slaughtered by Christian monks in AD 415. UNKNOWN source: http://www.dctc.edu/assets/pics/ spring-2010/hypatia.jpg
[2] Hypatia was a mathematician, astronomer, teacher, editor, inventor, musician, and author. In March, 415 A.D. she was murdered by a mob of fanatics on the steps of a church called The Caesarium in Alexandria, Egypt. She has become a symbol of martryed Reason, feminism, and Classical paganism. UNKNOWN source: http://cosmographica.com/alexand ria/images/hypatia_portrait_large.jpg |
|
1,471 YBN [529 AD] | 1014) Byzantine {BiZeNTEN} Emperor Justinian closes the schools of Alexandria and Athens (including Plato's Academy). | Athens, Greece (and Alexandria,Egypt) |
[1] Artist Meister von San Vitale in Ravenna Title Justinian I , San Vitale (Ravenna) Deutsch: Chormosaiken in San Vitale in Ravenna, Szene: Kaiser Justinian und Bischof Maximilianus und sein Hof, Detail: Büste des Justinian Italiano: Basilica di San Vitale a Ravenna, L'imperatore Giustiniano I e il suo seguito. Dettaglio della decorazione a mosaico bizantina, compiuta entro il 547. Dettaglio: Giustiniano I. Date Deutsch: vor 547 English: before 547 Medium Deutsch: Mosaik Current location San Vitale in Ravenna. Ravenna. Notes Deutsch: Ravennatische Schule, italo-byzantinische Werkstatt, Auftraggeber: Bischof Maximilian und Bankier Julianus, Mosaik im Chor Source/Photographer The Yorck Project: 10.000 Meisterwerke der Malerei. DVD-ROM, 2002. ISBN 3936122202. Distributed by DIRECTMEDIA Publishing GmbH. PD source: http://upload.wikimedia.org/wiki pedia/commons/thumb/8/89/Meister_von_San _Vitale_in_Ravenna.jpg/778px-Meister_von _San_Vitale_in_Ravenna.jpg
[2] Description English: Basilica of Sant'Apollinare Nuovo (mosaic of Justinian I) Date 2008 Source Own work Author Testus CC source: http://upload.wikimedia.org/wiki pedia/commons/a/a2/Sant%27Apollinare_Nuo vo_%28Justinian_I%29.jpg |
|
1,458 YBN [542 AD] | 1381) The earliest hospital in France. | Lyon, France |
[1] Hospital Hôtel-Dieu : patio interior source: http://www.lyon.fr/vdl/sections/ es/tourisme/histoire/?aIndex=2 |
|
1,400 YBN [600 AD] | 1111) The earliest windmill, in Persia. This windmill uses a vertical shaft and horizontal sails to grind grain. | Persia (Iran) |
[1] (Images via: Ullesthorpe, BluePlanet, DeutschesMuseum and WorldofEnergy) UNKNOWN source: http://cdn.webecoist.com/wp-cont ent/uploads/2009/01/ancient-persian-wind mills.jpg |
|
1,300 YBN [700 AD] | 1118) The numerals (0 through 9), and decimal notation. | Bakhshali (near modern Peshawar, Pakistan) |
[1] Combination of image 2 and 3 UNKNOWN source: http://www.thecultureconcept.com /circle/wp-content/uploads/2011/09/Bakhs hali-Manuscript.jpghttp://upload.wikimed ia.org/wikipedia/commons/6/64/Bakhshali_ numerals_1.jpg
[2] 3rd or 4th century The Bakhshali Manuscript – is an early mathematical manuscript discovered in 1881 near the village Bakhshali (or Bakhshalai) in the modern Peshawar district of Pakistan. It is the only known document on mathematics from this early period of its culture and was written on birch bark. 70 leaves, a few of which were only scraps, survived to the time of its discovery. It is a handbook of rules and illustrative examples together with their solutions. It is devoted mainly to arithmetic and algebra, with just a few problems on geometry and mensuration. Only parts have been restored, so we cannot be certain about the balance between different topics UNKNOWN source: http://www.thecultureconcept.com /circle/wp-content/uploads/2011/09/Bakhs hali-Manuscript.jpg |
|
1,249 YBN [751 AD] | 1253) Jabir prepares and identifies acids. | Kufa, (now Iraq) |
[1] Portrait of Jabir ibn Hayyan http://histoirechimie.free.fr/Lien/Geber .jpg PD source: http://en.wikipedia.org/wiki/Ima ge:Geber.jpg
[2] alchemist Jabir ibn Hayyan, from a 15th c. European portrait of ''Geber'', Codici Ashburnhamiani 1166, Biblioteca Medicea Laurenziana, Florence, public domain PD source: http://en.wikipedia.org/wiki/Ima ge:Jabir_ibn_Hayyan.jpg |
|
1,230 YBN [770 AD] | 1060) Wood-cut Printing. | Japan |
[1] http://specialcollections.wichita.edu/ex hibits/aitchison/images/aitch05.jpg UNK NOWN source: http://en.wikipedia.org/wiki/Ima ge:Jingangjing.gif
[2] Printed sutra enclosed in a wood pagoda Commissioned by the Empress Shotoku-tenno in 764 AD (r. 765-769) Japan, Hyakumanto 19 cm x 10.3 cm pagoda and 7 x 45 cm scroll; wood and paper UNKNOWN source: http://specialcollections.wichit a.edu/exhibits/aitchison/images/aitch05. jpg |
|
1,219 YBN [781 AD] | 1254) Lower case letters. | Aachen, in north-west Germany, or York, England |
[1] Raban Maur (left), supported by Alcuin (middle), dedicates his work to Archbishop Otgar of Mainz (Right) Hrabanus Maurus, von Alcuin empfohlen, übergibt sein Werk dem Erzbischof von Mainz, Otgar Carolingian Manuscript manuscriptum Fuldense ca. 831/40, Österreichische Nationalbibliothek Wien PD source: http://en.wikipedia.org/wiki/Ima ge:Raban-Maur_Alcuin_Otgar.jpg
[2] Page of text (folio 160v) from a Carolingian Gospel Book (British Library, MS Add. 11848), written in Carolingian minuscule. Taken from http://www.bl.uk/catalogues/illuminatedm anuscripts/record.asp?MSID=8614&CollID=2 7&NStart=11848 PD source: http://en.wikipedia.org/wiki/Ima ge:BritLibAddMS11848Fol160rText.jpg |
|
1,211 YBN [789 AD] | 1256) Charlemagne {soRlemAN} establishes schools where math and grammar are taught. | Aachen, in north-west Germany |
[1] No description from Charlemagne's lifetime exists.[2] Charlemagne and Pippin the Hunchback (Karl der Große und Pippin der Bucklige) 10th century copy of a lost original, which was made back between 829 and 836 in Fulda for Eberhard von Friaul PD source: http://en.wikipedia.org/wiki/Ima ge:Karl_der_Grosse_-_Pippin_der_Bucklige .jpg
[2] A portrait of Charlemagne by Albrecht Dürer that was painted several centuries after Charlemagne's death. PD source: http://en.wikipedia.org/wiki/Ima ge:Charlemagne-by-Durer.jpg |
|
1,200 YBN [800 AD] | 6221) String instruments are played with a bow. | River Oxus (modern) Turkmenistan (Central Asia) |
[1] Fig 1: Byzantine, ivory casket c.1000 (from Museo Nazionale, Florence, Coll. Carrand, No.26) - earliest depiction of a rebec like instrument. Has pear shaped body blending into long narrow neck. There is a definite anchorpoint at the base, with a kind of fleur tailpiece, though the pegs appear to be missing from the depiction (no other anchorpoint is clearly indicated). There are only two strings, and the bow is very long and narrow (though it may simply be the artist trying the show that the bow is perpendicular to the surface of the strings, thus appearing flat when viewed edge on). No sound holes are shown, the soundboard seems to be a distinct, attached piece (possibly a skin covering much like in rababs). This is the instrument in transition. PD source: http://crab.rutgers.edu/~pbutler /ob09.jpg
[2] Fig 2: Spanish, Catalan Psalter, c.1050. (''King David and musicians tuning their instruments'' in Bibliotheque Nationale, Paris, MS Lat. 11550, fol. 7v)- Shows a normal pear body shape. Three distinct strings, attached to a triangular tailpiece at the base, and to vertically mounted pegs at the other end. The pegbox is a round disk that appears to be made of the same piece as the neck/body, suggesting that this is a unibody construction. Again a little endpiece or endpeg is indicated. There are two round sound holes set far back on the instrument. The bow is a simple curved bow with end pressure grip (see below). This image is also somewhat suspect from the distortion of the left hand, which has the fingers curling backwards rather than forward as they actually must. PD source: http://crab.rutgers.edu/~pbutler /ob25.jpg |
|
1,185 YBN [815 AD] | 1021) The "Bayt al-Hikma" (House of Wisdom) school is founded, where many scientific works are translated into Arabic. | Baghdad |
[1] Harun al-Rashid: (ca: 763-809) was the fifth and most famous Abbasid Caliph. Ruling from 786 until 809, his reign and the fabulous court over which he held sway are immortalized in The Book of One Thousand and One Nights PD source: http://en.wikipedia.org/wiki/Ima ge:Harun_Al-Rashid_and_the_World_of_the_ Thousand_and_One_Nights.jpg
[2] Julius Köckert's painting of Harun al-Rashid receiving the delegation of Charlemagne demonstrates the latter's recognition of Hārūn ar-Rashīd as the most powerful man of his culture. The painting by Julius Köckert (Koeckert) (1827-1918), dated 1864, is located at Maximilianeum Foundation in Munich. It is Oil on Canvas. This Image of the painting was created and provided by Zereshk. PD source: http://en.wikipedia.org/wiki/Ima ge:Harun-Charlemagne.jpg |
|
1,150 YBN [850 AD] | 1144) Gunpowder is invented; in China | China |
[1] Description The earliest known written description of the formula for gunpowder, from the Chinese Wujing Zongyao military manuscript that was compiled by 1044 during the Song Dynasty of China. It was written and compiled by the 11th century Song scholars Zeng Gongliang (曾公亮), Ding Du (丁度), and Yang Weide (楊惟德). The entry for this specific page is headed with the title ''method for making the fire-chemical'' (''huo yao fa''). This picture can also be found on page 119 of Joseph Needham's book Science and Civilization in China: Volume 5, Part 7. Date 11 August 2007 Source Own work (My book) Author PericlesofAthens Permission (Reus ing this file) See below. PD source: http://upload.wikimedia.org/wiki pedia/commons/c/c2/Chinese_Gunpowder_For mula.JPG |
|
1,100 YBN [900 AD] | 1379) A health science school is founded in Salerno, Italy. | Salerno (near Naples), Italy |
[1] A miniature depicting the Schola Medica Salernitana from a copy of Avicenna's Canons PD source: http://en.wikipedia.org/wiki/Ima ge:ScuolaMedicaMiniatura.jpg
[2] Hand colored wood cut illustration depicting the medical school at Salerno. De conservanda bona valetudine opusculum scholae Salernitanae, 1554. Galter Medical Rare Books 613 R26 1554 PD source: http://www.galter.northwestern.e du/library_notes/40/woodcut_full.jpg |
|
1,080 YBN [920 AD] | 6183) Norwegian explorers reach North America. | L'Anse Aux Meadows, Newfoundland |
[1] Figure from: Helge Ingstad, ''The Viking Discovery of America: The Excavation of a Norse Settlement in L'Anse aux Meadows, Newfoundland'', 2001. COPYRIGHTED source: Helge Ingstad, "The Viking Discovery of America: The Excavation of a Norse Settlement in L'Anse aux Meadows, Newfoundland", 2001.
[2] Figure 24 from: Helge Ingstad, ''The Viking Discovery of America: The Excavation of a Norse Settlement in L'Anse aux Meadows, Newfoundland'', 2001. COPYRIGHTED source: Helge Ingstad, "The Viking Discovery of America: The Excavation of a Norse Settlement in L'Anse aux Meadows, Newfoundland", 2001. |
|
1,040 YBN [960 AD] | 6186) The earliest rocket; in China. | China |
[1] Description Drawing of an early Chinese soldier lighting a rocket Date 2007 Source http://history.msfc.nasa.gov/rocket ry/03.html Author NASA Permission (Reusing this file) NASA still images, audio files and video generally are not copyrighted. You may use NASA imagery, video and audio material for educational or informational purposes, including photo collections, textbooks, public exhibits and Internet Web pages. PD source: http://upload.wikimedia.org/wiki pedia/commons/6/63/Chinese_rocket.gif
[2] Widely reputed as the world's first ''astronaut'', Wan Hu was a minor Chinese official of the Ming Dynasty (1368-1644). Early in the 16th century, Wan Hu decided to take advantage of China's advanced power and fireworks technology to launch himself into outer space. He had a chair built with 47 ''rockets'' attached. On the day of lift-off, Wan climbed into his rocket chair and held one enormous kite in each hand. The ignition of the 47 fuses caused a huge explosion and sent him into the sky. But unfortunately, he failed to go into orbit and his body smashed into pieces on the ground. UNKNOWN source: http://images.china.cn/images1/2 00710/410673.jpg |
|
1,000 YBN [1000 AD] | 1022) The Encyclopedia the "Suda". |
[1] English First page (AA-AB) from an early printed edition of the Suda. The column headings read ''Beginning of letter A/A standing alone'' and ''A with B''. PD source: http://upload.wikimedia.org/wiki pedia/commons/e/e2/Suda.jpg | |
|
1,000 YBN [1000 AD] | 1054) Paper money is used; in China. | China |
[1] English: Early paper money, China, Song Dynasty scan from 《社会历史博物馆》 ISBN 7-5347-1397-8 北宋交子 jiaozi, w:Northern Song Dynasty The text reads: 除四川外許於諸路州縣公私從 主管並同見錢七百七十陌流 行使, which essentially means that except in w:Sichuan, the bill may be used in the stead of 77,000 wen of metal coinage. PD source: http://upload.wikimedia.org/wiki pedia/commons/d/d9/Jiao_zi.jpg
[2] scan from 《社会历史博物馆》 ISBN 7-5347-1397-8 会子 PD source: http://upload.wikimedia.org/wiki pedia/commons/6/6a/Hui_zi.jpg |
|
962 YBN [1038 AD] | 1308) The pin-hole camera. | Cairo, Egypt |
[1] Figure 2. The concept of the camera obscura as perceived a thousand years ago by Alhazen (Ibn al-Haytham), who coined the term (see text). Note the formation of the inverted image through a ray diagram. Adapted from Al-Hassani et al. (2006). from: Ahmed H. Zewail, Micrographia of the twenty-first century: from camera obscura to 4D microscopy Phil. Trans. R. Soc. A March 13, 2010 368 (1914) 1191-1204; doi:10.1098/rsta.2009.0265 http://rsta. royalsocietypublishing.org/content/368/1 914/1191.abstract COPYRIGHTED source: http://rsta.royalsocietypublishi ng.org/content/368/1914/1191/F2.large.jp g
[2] [t Portrait of al-Hazen on paper money] UNKNOWN source: http://robbani.net78.net/wp/wp-c ontent/uploads/2012/01/haisam5.jpg |
|
959 YBN [1041 AD] | 1124) Movable type printing, where individual blocks can be put together to form a text. | China |
[1] Figure 1138. Earliest extant edition of the ''Meng Chhi Pi Than'', printed in the + 14th century. The passage rearranged into one double-leaf above records the first use of the earthenware movable type printing by Pi Sheng in the middle of the + 11th century. Copy preserved at the National Library of China. Joseph Needham, ''Science and Civilisation in China'', Tsien, v5,part 1, Paper and Printing. Cambridge: Cambridge University Press, 1985. {Needham_printing_China_1985.pdf} PD source: Joseph Needham, "Science and Civilisation in China", Tsien, v5,part 1, Paper and Printing. Cambridge: Cambridge University Press, 1985.
[2] Fig 1141. Earthenware types of Chai Chin-Sheng, c +1844, discovered in 1962 in Hui-chou, Anhui province. Above are four different sizes of the type and below are the printed characters from the large size of the type. Courtesy of the Institute of History of Science, Academia Sinica, Peking. Joseph Needham, ''Science and Civilisation in China'', Tsien, v5,part 1, Paper and Printing. Cambridge: Cambridge University Press, 1985. {Needham_printing_China_1985.pdf} PD source: Joseph Needham, "Science and Civilisation in China", Tsien, v5,part 1, Paper and Printing. Cambridge: Cambridge University Press, 1985. |
|
912 YBN [1088 AD] | 1339) The University of Bologna. | Bologna, Italy |
[1] Description Il Palazzo dei notai (a sin.) e Palazzo d'Accursio, in Piazza Maggiore a Bologna, Italia. Date 2006-27-03 Source Flickr Author Gaspa Reviewer Mac9 CC source: http://upload.wikimedia.org/wiki pedia/commons/1/11/Bologna-vista02.jpg
[2] English: The Collegio di Spagna, a historic university college, originally founded to support Spanish students in Bologna, Italy. GNU source: http://upload.wikimedia.org/wiki pedia/commons/thumb/4/44/Collegio-spagna 3.jpg/1280px-Collegio-spagna3.jpg |
|
868 YBN [1132 AD] | 1146) The first cannon and gun. | Ta-tsu, Szechuan Province, China |
[1] Figure 2 from: Gwei-Djen, Lu, Joseph Needham, and Phan Chi-Hsing. “The Oldest Representation of a Bombard.” Technology and Culture 29.3 (1988): 594–605. Print. http://www.jstor.org/stable/3105 275 {Gwei-Djen_1988.pdf} COPYRIGHTED source: Gwei-Djen, Lu, Joseph Needham, and Phan Chi-Hsing. “The Oldest Representation of a Bombard.” Technology and Culture 29.3 (1988): 594–605. Print. http://www.jstor.org/stable/3105 275
[2] Figure 3 from: Gwei-Djen, Lu, Joseph Needham, and Phan Chi-Hsing. “The Oldest Representation of a Bombard.” Technology and Culture 29.3 (1988): 594–605. Print. http://www.jstor.org/stable/3105 275 {Gwei-Djen_1988.pdf} COPYRIGHTED source: Gwei-Djen, Lu, Joseph Needham, and Phan Chi-Hsing. “The Oldest Representation of a Bombard.” Technology and Culture 29.3 (1988): 594–605. Print. http://www.jstor.org/stable/3105 275 |
|
850 YBN [1150 AD] | 6239) The first stringed instrument to use a keyboard. | Europe |
[1] Two Elders of the Apocolypse plying an organistrum in the Portico de la Gloria, completed in 1188, of Santiago de Compostela Cathedral. Santiago de Compostela, Spain GFDL source: http://upload.wikimedia.org/wiki pedia/commons/6/6b/Organistrumsantiago20 060414.jpg |
|
833 YBN [1167 AD] | 1340) The University of Oxford. | Oxford, England (now: United Kingdom) |
[1] All Souls College quad COPYRIGHTED source: http://en.wikipedia.org/wiki/Ima ge:Oxford_University_Colleges-All_Souls_ quad.jpg
[2] Oxford's 'Dreaming Spires' at sunset View of All Souls College and the Radcliffe Camera, Oxford, England COPYRIGHTED source: http://en.wikipedia.org/wiki/Ima ge:Oxfordskylinedawn.jpg |
|
830 YBN [1170 AD] | 1319) The University of Paris. | Paris, France |
[1] The Sorbonne, Paris, in a 17th century engraving PD source: http://en.wikipedia.org/wiki/Ima ge:Sorbonne_17thc.jpg |
|
816 YBN [11/??/1184 AD] | 1153) The start of the Inquisition. Pope Lucius III makes burning the official punishment for heresy {HAReSE}. | Verona, Italy |
[1] St Dominic (1170-1221[3]) presiding over an auto de fe, Spanish, 1475 Representation of an Auto de fe, (1475). [t I think this is a dubious claim, that people didn't stay around...they quickly leave when time for the burning...I doubt it:] Many artistic representations depict torture and the burning at the stake as occurring during the auto da fe. Actually, burning at the stake usually occurred after, not during the ceremonies. PD source: http://en.wikipedia.org/wiki/Ima ge:Inquisition2.jpg
[2] English: The burning of the knight of Hohenberg with his servant before the walls of Zürich, for sodomy, 1482. PD source: http://upload.wikimedia.org/wiki pedia/commons/5/5c/Burning_of_Sodomites. jpg |
|
772 YBN [1228 AD] | 1392) The theory that all matter is made of light. | Oxford, England |
[1] Record Number: 19885 Shelfmark: Royal 6 E. V Page Folio Number: f.6 Description: [Miniature only] Initial 'A', portrait of Robert Grosseteste, Bishop of Lincoln. The beginning of one of the bishop's sermons Title of Work: Works of Robert Grosseteste, Bishop of Lincoln Author: Grosseteste, Robert Illustrator: - Production: England; 15th century Language/Script: Latin / - PD source: http://www.imagesonline.bl.uk/br itishlibrary/controller/textsearch?text= grosseteste&y=0&x=0&startid=31330&width= 4&height=2&idx=2
[2] Robert Grosseteste (1168-1253). Scientist, Philosopher, Bishop of Lincoln. PD source: http://commons.wikimedia.org/wik i/Image:Grosseteste-color.png |
|
766 YBN [1234 AD] | 1125) The movable metal block printing press. | Korea |
[1] English: Jikji or ''Selected Teachings of Buddhist Sages and Seon Masters'', published in 1377, Korea during the Goryeo Dynasty. It is the earliest known book printed with movable metal type. 한국어: 백운화상초록불조직지심체요 (白雲和尙抄錄佛祖直指心體 節, 간단히 불조직지심체요절, 직지심체요절, 직지)은 백운화상 경한이 선(禪)의 요체를 깨닫는 데에 필요한 내용을 뽑아 1372년에 펴낸 불교 서적으로, 상·하권으로 이루어져 있다. 원나라에서 받아온 불조직지심체요절의 내용을 대폭 늘려 상·하 2권으로 엮은 것이다. 전 세계에 남아 있는 금속 활자로 인쇄된 책 중에서 가장 오래된 것으로, 2001년 9월 4일 《승정원일기》와 함께 유네스코 세계기록유산에 등재되었다. 현존하는 것은 하권 1책 뿐인데, 1900년대 말 콜랭 드 프랑시 주한 프랑스 공사가 프랑스로 가지고 갔으며 현재 프랑스 국립도서관에 소장되어 있다. 이는 독일 구텐베르크의 활자보다 78년 이상 앞서 편찬되었다. Date 1377 Source Bibliotheque Nationale de France. Source Author English: Authored by Baegun Hwaseng (1289-1374), a master of Seon Buddhism in Korea, and published by his students, Seokchan and Daljam in 1377. 한국어: 선종의 대가인 백운화상 (1289년-1374)이 지은 책을 그의 제자인 석찬과 달잠이 1377년에 출판하였다. PD source: http://upload.wikimedia.org/wiki pedia/commons/9/9f/Korean_book-Jikji-Sel ected_Teachings_of_Buddhist_Sages_and_Se on_Masters-1377.jpg |
|
720 YBN [1280 AD] | 6238) The first eyeglasses. | Florence, Italy |
[1] Detail of a portrait of Hugh de Provence, painted by Tomaso da Modena in 1352 PD source: http://en.wikipedia.org/wiki/Ima ge:Hugh_specs.jpg |
|
700 YBN [1300 AD] | 1121) Mechanical clocks. | Europe |
[1] By Jason Hopwood CC source: http://upload.wikimedia.org/wiki pedia/commons/0/01/Salisbury_02.jpg
[2] The striking train of the Salisbury cathedral clock CC source: http://upload.wikimedia.org/wiki pedia/en/8/8a/Salisbury_striking_train.j pg |
|
690 YBN [1310 AD] | 1424) Sulfuric and other strong acids described. | Spain |
[1] alchemist Jabir ibn Hayyan, from a 15th c. European portrait of ''Geber'', Codici Ashburnhamiani 1166, Biblioteca Medicea Laurenziana, Florence, public domain PD source: http://en.wikipedia.org/wiki/Ima ge:Jabir_ibn_Hayyan.jpg
[2] Portrait of Jabir ibn Hayyan http://histoirechimie.free.fr/Lien/Geber .jpg PD source: http://en.wikipedia.org/wiki/Ima ge:Geber.jpg |
|
684 YBN [1316 AD] | 1428) The first book devoted entirely to anatomy. | Bologna, Italy |
[1] An Early Renaissance Anatomy Scene This illustration of a medical school dissection scene is from the Fasciculo di medicina (1493), a compendium of medieval anatomical works edited by Johannes Ketham. Included in this edition was a new translation of Mondino de' Luzzi's Anathomia, a work that is generally considered to be the best medieval work on anatomy. This scene has often been read as supporting Vesalius's description of the anatomy professors who read from their classical texts ''like jackdaws aloft in their high chairs, with egregious arrogance croaking things they have never investigated,'' while ignorant dissectors cut up the cadaver without any knowledge of the anatomy of the body. Yet in this scene the dissector works under the watchful eye of the physician, who stand behind him with his hand on the dissector's shoulder. Mondino de' Luzzi, a professor of anatomy at Bologna, was considered by contemporaries to be the leading authority on anatomy until Vesalius. His work was the standard text on anatomy, one that Vesalius himself used. PD source: http://honors.nmsu.edu/weamon/ke tham2.jpg
[2] Mondino da Luzzi supervising an autopsy Johannes de Ketham Fasciculo di Medicina, Venice, 1493, engraving National Library of Medicine, USA PD source: http://www.afip.org/Departments/ HepGastr_dept/sobin/chap2.htm |
|
665 YBN [1335 AD] | 1425) The law of inertia is revived. | Paris, France |
[1] The Index Librorum Prohibitorum (''List of Prohibited Books'') is a list of publications which the Catholic Church censored for being a danger to itself and its members. PD source: http://en.wikipedia.org/wiki/Ima ge:Index_Librorum_Prohibitorum_1.jpg
[2] Jean Buridan (1300-1358) âO dinheiro, portanto, é um bem do mercado, e o valor desse dinheiro, como nos outros casos de bens do mercado, deve ser mensurado pela necessidade humana. Os valores dos bens de troca são proporcionados pela necessidade humanaâ. PD source: http://www.cieep.org.br/images/b uridanbio.jpg |
|
635 YBN [03/12/1365 AD] | 1360) The University of Vienna, the oldest university in the German-speaking world. | Vienna, Austria |
[1] The University of Vienna main building at the Ringstraße in Vienna CC source: http://en.wikipedia.org/wiki/Ima ge:Universit%C3%A4t_Vienna_June_2006_164 .jpg
[2] Interior view of the main library reading hall (Hauptlesesaal) of the University of Vienna PD source: http://en.wikipedia.org/wiki/Ima ge:Uni_Wien_Bibliothek%2C_Vienna_2.jpg |
|
602 YBN [1398 AD] | 1364) Sungkyunkwan University in Korea is founded. | Seoul, South Korea |
[1] Sign for the 600th Anniversary Hall on Sungkyunkwan University's Seoul campus. PD source: http://en.wikipedia.org/wiki/Ima ge:Sungkyunkwan_600.jpg
[2] Official logo of Sungkyunkwan University, South Korea. Retrieved Oct 12, 2005 from university website. Background transparent version. COPYRIGHTED EDU source: http://en.wikipedia.org/wiki/Ima ge:Skku_logo.png |
|
565 YBN [1435 AD] | 1435) The movable type printing press is introduced into Europe. | Strassburg (now Strasbourg, France) |
[1] An artist's visualization of Johannes Gutenberg in his workshop, showing his first proof sheet. Bettmann/Corbis PD source: http://www.jaars.org/museum/alph abet/galleries/gutenberg.htm
[2] Johannes Gutenberg, engraving, 1584. Science Source/Photo Researchers, Inc. PD source: http://www.britannica.com/eb/art -15524?articleTypeId=1 |
|
560 YBN [02/12/1440 AD] | 1437) Space is described as infinite in size, and stars are described as other suns with inhabited planets. | Cusa, Germany |
[1] Picture of Nicholas of Cusa English: Nicholas of Cusa Source from a painting by Meister des Marienlebens, located in the hospital at Kues (Germany) Date ca. 1480 PD source: http://en.wikipedia.org/wiki/Ima ge:Nicholas_of_Cusa.jpg
[2] Nicholas of Cusa (Nicholas Krebs) Library of Congress PD source: http://www.answers.com/topic/nic holas-of-cusa?cat=technology |
|
550 YBN [1450 AD] | 1171) The earliest wound spiral spring driven clocks. | southern Germany or northern Italy |
[1] Britten, F.J. Former Clock & Watchmakers and Their Work, Including an Account of the Development of Horological Instruments from the Earliest Mechanism, with Portraits of Masters of the Art: a Directory of over Five Thousand Names and Some Examples of Modern Construction. E. & F.N. Spon, 1894, p35. http://books.google.com/books?id=S _U9AQAAIAAJ&pg=PA35 PD source: http://books.google.com/books?id =S_U9AQAAIAAJ&pg=PA35
[2] The earliest dated watch known, from 1530 Artist Anonymous (German artist) [show]Philipp Melanchthon (1497–1560) Link back to Creator infobox template Title Spherical Table Watch (Melanchthon's Watch) Description English: This is the earliest dated watch known. It is engraved on the bottom: ''PHIL{IP}. MELA{NCHTHON}. GOTT. ALEIN. DIE. EHR{E}. 1530'' (Philip Melanchthon, to God alone the glory, 1530). There are very few watches existing today that predate 1550; only two dated examples are known--this one from 1530 and another from 1548. There is no watchmaker's mark, although Nuremberg is considered the birthplace of spherical watches (called ''Nuremberg Eggs''). A single winding kept it running for 12 to 16 hours, and it told time to within the nearest half hour. The perforations in the case permitted one to see the time without opening the watch. This watch was commissioned by the great German reformer and humanist Philip Melanchthon (1497-1560). Date 1530 (Renaissance) Medium gilt on brass case, gilt on brass dial, iron movement Dimensions Height: 4.8 cm (1.9 in). Width: 4.8 cm (1.9 in). Current location Walters Art MuseumLink back to Institution infobox template Accession number 58.17 Exhibition history Philip Melanchthon's Watch. The Walters Art Gallery, Baltimore. 2000-2001. Credit line Acquired by Henry Walters, 1910 Inscriptions {Transcription} Engraved on the bottom: PHIL{IP}. MELA{NCHTHON}. GOTT. ALEIN. DIE. EHR{E}. 1530; {Translation} Engraved on bottom: Philip Melanchthon, to God alone the glory, 1530 Ownership history Jacques Seligmann, Paris, by purchase 1910: purchased by Henry Walters, Baltimore 1931: bequeathed to Walters Art Museum by Henry Walters Place of origin Augsburg, Germany (?) Source/Photographer Walters Art Museum: Nuvola filesystems folder home.svg Home page Information icon.svg Info about artwork PD source: http://upload.wikimedia.org/wiki pedia/commons/thumb/5/52/German_-_Spheri cal_Table_Watch_%28Melanchthon%27s_Watch %29_-_Walters_5817_-_View_C.jpg/1280px-G erman_-_Spherical_Table_Watch_%28Melanch thon%27s_Watch%29_-_Walters_5817_-_View_ C.jpg |
|
546 YBN [1454 AD] | 1436) The first printed book in Europe (copies of the Bible). | Mainz, Germany |
[1] Gutenberg Bible, Library of Congress, Washington D.C. Picture of a copy of the en:Gutenberg Bible owned by the US Library of Congress GFDL source: http://en.wikipedia.org/wiki/Ima ge:915h_Johannes_Gutenberg_%28Gensfleisc h%29_statue%2C_Mainz%2C_1_Ma.jpg
[2] Johannes Gutenberg, engraving, 1584. Science Source/Photo Researchers, Inc. PD source: http://www.britannica.com/eb/art -15524?articleTypeId=1 |
|
517 YBN [1483 AD] | 6481) A parachute is designed. | Milan, Italy |
[1] Design for a parachute by Leonardo da Vinci, from the Codex Atlanticus, c. 1478–1518; in the Biblioteca Ambrosiana, Milan, Italy. Credit: Baldwin H. Ward and Kathryn C. Ward/Corbis COPYRIGHTED source: http://media-2.web.britannica.co m/eb-media/81/96681-004-4FCB9F08.jpg
[2] [t Da Vinci Tank or armored vehicle - 1484] UNKNOWN source: http://www.leonardodavincisecret s.com/inventions/warmachines.jpg |
|
514 YBN [1486 AD] | 1467) Gliders, a helical air-screw, and a flying machine with flapping wings are designed. | Milan, Italy |
[1] Design for a Flying Machine is a 1488 drawing by Leonardo da Vinci. PD source: http://inventors.about.com/od/ds tartinventors/ig/Inventions-of-Leonardo- DaVinci/Design-for-a-Flying-Machine-2.ht m
[2] Design for a Flying Machine (c. 1488) is a drawing by Leonardo da Vinci. Source: http://www.visi.com/~reuteler/leonardo.h tml PD source: http://en.wikipedia.org/wiki/Ima ge:Design_for_a_Flying_Machine.jpg |
|
508 YBN [10/12/1492 AD] | 1450) Humans from Europe reach America by crossing the Atlantic Ocean in three small ships. | (probably) San Salvador |
[1] Artist [show]Sebastiano del Piombo (1485–1547) Link back to Creator infobox template wikidata:Q285423 Description Christopher Columbus Date 1519 Medium painting Current location [show]Metropolitan Museum of ArtLink back to Institution infobox template wikidata:Q160236 Inscriptions Text top center Source/Photographer http://www.metmuseum.org/works_of_art/c ollection_database/european_paintings/po rtrait_of_a_man_said_to_be_christopher_c olumbus_sebastiano_del_piombo_sebastiano _luciani/objectview.aspx?page=1&sort=6&s ortdir=asc&keyword=Piombo&fp=1&dd1=11&dd 2=0&vw=0&collID=11&OID=110002098&vT=1&hi =0&ov=0 PD source: http://upload.wikimedia.org/wiki pedia/commons/5/5d/Christopher_Columbus. PNG
[2] Portrait of Christopher Columbus from the painting Virgen de los Navegantes (in the Sala de los Almirantes, Royal Alcazar, Seville). A painting by Alejo Fernández between 1505 and 1536. It is the only state sponsored portrait of the First Admiral of the Indias. Photo by a Columbus historian, Manuel Rosa. More info http://www.UnmaskingColumbus.com PD source: http://en.wikipedia.org/wiki/Ima ge:Christopher_Columbus_Face.jpg |
|
487 YBN [09/25/1513 AD] | 1485) Europeans reach the Pacific Ocean. | from a peak in Darién, Panama |
[1] Vasco Núñez de Balboa PD source: http://en.wikipedia.org/wiki/Ima ge:Vascon%C3%BA%C3%B1ezdebalboa.jpeg
[2] Vasco Núñez de Balboa executing Native Americans for same-sex love. New York Public Library, Rare Book Room, De Bry Collection, New York http://www.androphile.org/preview/ Museum/New_World/Panama_Two-SpiritA.html Théodore De Bry (1528-1598) Balboa setting his dogs upon Indian practitioners of male love (1594) The Spanish invader Vasco Núñez de Balboa (1475-1519) shown in Central America with his troops, presiding over the execution of Indians, whom he ordered eaten alive by the war dogs for having practiced male love. New York Public Library, Rare Book Room, De Bry Collection, New York. PD source: http://en.wikipedia.org/wiki/Ima ge:Balboamurder.jpg |
|
483 YBN [10/31/1517 AD] | 1389) The start of the Protestant Reformation. | Wittenberg, Germany |
[1] Luther in 1529 by Lucas Cranach Painting by Lucas Cranach the Elder. Uffizi gallery. PD source: http://en.wikipedia.org/wiki/Ima ge:Luther46c.jpg |
|
478 YBN [09/08/1522 AD] | 1475) Humans circumnavigate the Earth. | Seville, Spain |
[1] An anonymous portrait of Ferdinand Magellan, 16th or 17th century (The Mariner's Museum Collection, Newport News, VA) PD source: http://en.wikipedia.org/wiki/Ima ge:Ferdinand_Magellan.jpg
[2] Juan Sebastián Elcano Litografía de J. Donon en Historia de la Marina Real Española. Madrid, 1854 http://marenostrum.org/bibliotecad elmar/historia/pacifico/ PD source: http://en.wikipedia.org/wiki/Ima ge:Elcano.jpg |
|
467 YBN [1533 AD] | 1541) The method of triangulation to measure distance: a base line of known length is chosen, and from its endpoints the angles of sight to a remote object are measured. The distance to the object from either endpoint can then be calculated using simple trigonometry. | Friesland (present day Netherlands) (presumably) |
[1] English: Measuring the width of a river by triangulation, Hulsius, 16th century. PD source: http://upload.wikimedia.org/wiki pedia/commons/thumb/e/e9/CD006-Triangula tion_16th_century.png/1280px-CD006-Trian gulation_16th_century.png
[2] English: Gemma Frisius, 1508-1555, cartographer and mathematician Source http://www.sil.si.edu/digitalcollection s/hst/scientific-identity/fullsize/SIL14 -G002-05a.jpg Date 17th century Author Esme de Boulonois PD source: http://en.wikipedia.org/wiki/Ima ge:Gemma_frisius_dockumensis.jpg |
|
462 YBN [10/28/1538 AD] | 1371) The University of Santo Domingo, the first university in the Western Hemisphere. | Santo Domingo, (now the) Dominican Republic |
[1] La Universidad de Santo Domingo fue creada mediante la Bula In Apostolatus Culmine, expedida el 28 de octubre de 1538, por el Papa Paulo III, la cual elevó a esa categoría el Estudio General que los dominicos regenteaban desde el 1518, en Santo Domingo, sede virreinal de la colonización y el más viejo establecimiento colonial del Nuevo Mundo. COPYRIGHTED EDU source: http://www.uasd.edu.do/principal es/general.html |
|
457 YBN [1543 AD] | 1482) The Sun centered theory is revived by Copernicus. | (presumably) written in (Frauenburg, East Prussia now:)Frombork, Poland; (printed in)Nuremberg, Germany |
[1] Nicolaus Copernicus (portrait from Toruń - beginning of the 16th century), from http://www.frombork.art.pl/Ang10.htm PD source: http://en.wikipedia.org/wiki/Ima ge:Nikolaus_Kopernikus.jpg
[2] Nicolaus Copernicus PD source: http://en.wikipedia.org/wiki/Ima ge:Copernicus.jpg |
|
455 YBN [1545 AD] | 1543) Arteries are tied to stop bleeding. Artificial limbs are created. | Paris, France |
[1] Ambroise Paré (ca. 1510-1590), famous French surgeon Posthumous (fantasy) portrait by William Holl (1807-1871) Source: http://www.sil.si.edu/digitalcollections /hst/scientific-identity/CF/by_name_disp lay_results.cfm?scientist=Par%C3%A9,%20A mbroise PD source: http://en.wikipedia.org/wiki/Ima ge:Ambroise_Par%C3%A9.jpg
[2] Paré, detail of an engraving, 1582 PD source: http://www.britannica.com/eb/art -13373/Pare-detail-of-an-engraving-1582? articleTypeId=1 |
|
454 YBN [1546 AD] | 1507) The scientific classification of minerals. | written: Chemnitz, Saxony, Germany| published: Basel, Switzerland |
[1] The ''Father of Mineralogy'', Georgius Agricola. URL: http://kanitz.onlinehome.de/agricolagymn asium/agrigale.htm PD source: http://en.wikipedia.org/wiki/Ima ge:Georgius_Agricola.jpg
[2] Georgius Agricola, portrait from Icones veterum aliquot ac recentium medicorum philosophorumque (1574) by Joannes Sambucus, printed in Antwerp. Courtesy of the Museum National d'Histoire Naturelle, Paris[2] PD source: http://en.wikipedia.org/wiki/Ima ge:Georg_Agricola.jpg |
|
454 YBN [1546 AD] | 1547) Pulmonary circulation is understood by Michael Servetus (SRVETuS): that blood goes from the right side of the heart to the lung where it is mixed with air becoming red, and then to the left side of the heart where it is sent through the rest of the body. | Vienne, France |
[1] Miguel Servet, (Villanueva de Sigena 1511- Genevra 1553) Spanish scientist and theologist of the Renaissance. Artist : Christian Fritzsch (author) born in about 1660, Mittweida, Bautzen, Sachsen, Germany. Source: http://mcgovern.library.tmc.edu/data/www /html/people/osler/MS/P000d.htm PD source: http://en.wikipedia.org/wiki/Ima ge:Michael_Servetus.jpg
[2] Servetus, detail from an engraving by Carl Sichem Courtesy of the National Library of Medicine, Bethesda, Md. PD source: http://www.britannica.com/eb/art -14212/Servetus-detail-from-an-engraving -by-Carl-Sichem?articleTypeId=1 |
|
449 YBN [1551 AD] | 1549) The first planetary tables based on the Sun-centered theory. |
[1] Reinhold, Prutenic Tables (1585), title page. [t must be later edition] PD source: http://hsci.cas.ou.edu/images/jp g-100dpi-5in/16thCentury/Reinhold/1585/R einhold-1585-000tp.jpg
[2] Reinhold, Prutenic Tables (1585), 133v. PD source: http://hsci.cas.ou.edu/exhibits/ exhibit.php?exbgrp=9&exbid=52&exbpg=25 | |
|
447 YBN [10/27/1553 AD] | 1548) Servetus is burned alive for heresy {HAReSE}. | Geneva, Switzerland |
[1] Miguel Servet, (Villanueva de Sigena 1511- Genevra 1553) Spanish scientist and theologist of the Renaissance. Artist : Christian Fritzsch (author) born in about 1660, Mittweida, Bautzen, Sachsen, Germany. Source: http://mcgovern.library.tmc.edu/data/www /html/people/osler/MS/P000d.htm PD source: http://en.wikipedia.org/wiki/Ima ge:Michael_Servetus.jpg
[2] Servetus, detail from an engraving by Carl Sichem Courtesy of the National Library of Medicine, Bethesda, Md. PD source: http://www.britannica.com/eb/art -14212/Servetus-detail-from-an-engraving -by-Carl-Sichem?articleTypeId=1 |
|
440 YBN [1560 AD] | 1538) Systematic computations of probability. | Italy |
[1] Girolamo Cardano, coloured woodcut on the cover of his Practica arithmetica (1539). The Granger Collection, New York PD source: http://www.britannica.com/eb/art -15447/Girolamo-Cardano-coloured-woodcut -on-the-cover-of-his-Practica?articleTyp eId=1
[2] wikipedia contributor typed: I found this picture at the library the other day and haven't ever seen it online before and thought it would make a great addition to the Cardano page. The author was marked as unknown. PD source: http://en.wikipedia.org/wiki/Ima ge:CardanoPortrait.jpg |
|
440 YBN [1560 AD] | 1563) The first scientific society (a group for the communication of scientific research), the precursor of the Academy of the Lynx. |
[1] Giambattista della Porta PD source: http://en.wikipedia.org/wiki/Ima ge:Dellaporta.jpg | |
|
439 YBN [1561 AD] | 1562) Fallopian tubes, and semicircular canals are identified, and the vagina, placenta, clitoris and cochlea are named. | (University of Padua) Padua, Italy |
[1] 16th century portrait by unknown artist Retrieved from http://www.peoples.ru/science/professor/ gabriello/ PD source: http://en.wikipedia.org/wiki/Ima ge:Gabriele_Falloppio.jpg
[2] Gabriel Fallopius, coloured copper engraving, 17th century. The Granger Collection, New York PD source: http://www.britannica.com/eb/art -15449/Gabriel-Fallopius-coloured-copper -engraving-17th-century?articleTypeId=1 |
|
431 YBN [1569 AD] | 1550) Cyclindrical projection is used to make a map so that lines of latitude and longitude are straight. | Duchy of Cleves, Germany (presumably) |
[1] esta es un Carta do Mundo de Mercator (1569) PD source: http://upload.wikimedia.org/wiki pedia/commons/b/b2/Mercator_1569.png
[2] Portrait of en:Gerardus Mercator Source Originally from en.wikipedia; description page is/was here. (Original text : http://www.nmm.ac.uk/collections/prints/ viewRepro.cfm?reproID=PU2381) PD source: http://en.wikipedia.org/wiki/Ima ge:Mercator.jpg |
|
427 YBN [1573 AD] | 1575) A comet is proven to be farther away than the moon and to have an orbit that is not circular. | Island of Hven (now Ven, Sweden) |
[1] The comet of 1577 From the comet of 1577, Tycho learned that comets are above the atmosphere. Seen above is a page from his notebook. The comet is placed near the orbit of the planet Venus. The inner solar system is in accordance with his own system, with the Earth in the center and the Sun moving around, all the other planets are moving around the Sun. He could not accept the Copernican system because he could not measure the parallax of the stars. He also observed that the tail of the comet pointed away from the Sun. Retrieved from http://www.rundetaarn.dk/engelsk/observa torium/komet.htm. PD AND The astronomer Tycho Brahe Source http://measure.igpp.ucla.edu/solar-terr estrial-luminaries/brahe.JPG PD source: http://upload.wikimedia.org/wiki pedia/commons/d/da/Brahe_notebook.jpghtt p://en.wikipedia.org/wiki/Image:Tycho_Br ahe.JPG
[2] The comet of 1577 From the comet of 1577, Tycho learned that comets are above the atmosphere. Seen above is a page from his notebook. The comet is placed near the orbit of the planet Venus. The inner solar system is in accordance with his own system, with the Earth in the center and the Sun moving around, all the other planets are moving around the Sun. He could not accept the Copernican system because he could not measure the parallax of the stars. He also observed that the tail of the comet pointed away from the Sun. Retrieved from http://www.rundetaarn.dk/engelsk/observa torium/komet.htm. PD source: http://upload.wikimedia.org/wiki pedia/commons/d/da/Brahe_notebook.jpg |
|
418 YBN [1582 AD] | 1566) The Gregorian calendar: February 29th is omitted in century years which are not divisible by 400. | Rome, Italy |
[1] Christopher Clavius (1538-1612), German mathematician and astronomer. Immediate source: http://www.sil.si.edu/digitalcollections /hst/scientific-identity/fullsize/SIL14- C4-02a.jpg Ultimate source: A 16th century engraving after a painting by Francisco Villamena. PD source: http://en.wikipedia.org/wiki/Ima ge:Christopher_Clavius.jpg |
|
415 YBN [1585 AD] | 1581) Decimal point notation is used in Europe. | Netherlands (presumably) |
[1] Simon Stevin, ''De Thiende'', 1585, p12. http://www.dbnl.org/tekst/stev001thie0 1_01/downloads.php {Stevin_De_Thiende_1 585.pdf} English ''The Tenth'' PD source: http://www.dbnl.org/tekst/saveas .php?filename=stev001thie01_01_scans.pdf &dir=stev001thie01_01&type=pdf
[2] Simon Stevin, ''De Thiende'', 1585, p16. http://www.dbnl.org/tekst/stev001thie0 1_01/downloads.php {Stevin_De_Thiende_1 585.pdf} English ''The Tenth'' PD source: http://www.dbnl.org/tekst/saveas .php?filename=stev001thie01_01_scans.pdf &dir=stev001thie01_01&type=pdf |
|
414 YBN [1586 AD] | 1583) Objects of different weight are shown to fall the same distance in the same amount of time. | Netherlands (presumably) |
[1] Simon Stevin, from English wikipedia. Older than 100 years, so it's Public Domain for countries with a copyright term of life of the author plus 100 years from en: Portrait by an unknown artist, library of University of Leiden. PD source: http://en.wikipedia.org/wiki/Ima ge:Simon-stevin.jpeg |
|
409 YBN [1591 AD] | 1182) The flush toilet. | (Palace of Queen Elizabeth) Richmond, Surrey, England |
[1] Picture A Drawing of Sir John Harrington's Flush Toilet as Described in ''A New Discourse of a Stale Subject, Called The Metamorphosis of Ajax'' (1596) 1888-1889 Source Popular Science Monthly Volume 34, p310 http://www.archive.org/details/pop ularsciencemo34newy PD source: http://ultimatehistoryproject.co m/uploads/3/0/6/7/3067335/1340909250.jpg
[2] Artist Attributed to Hieronimo Custodis (fl. 1589–1598) Link back to Creator infobox template wikidata:Q2725000 Title Sir John Harington Description English: Portrait of Sir John Harington (1561-1612). Date c. 1590-95[1] Medium oil on panel Dimensions 91.5 x 71 cm Object history Ampleforth Abbey, offered at Sotheby's, London, sale L11034, Lot 145 Notes A cut-down version of this portrait is in the National Portrait Gallery, London. References ↑ Roy Strong, The English Icon: Elizabethan and Jacobean Portraiture, 1969, Routledge & Kegan Paul, London Source/Photographer Sotheby's PD source: http://upload.wikimedia.org/wiki pedia/commons/0/09/Sir_John_Harington%2C _attributed_to_Hieronimo_Custodis.png |
|
409 YBN [1591 AD] | 1568) Letters are used to represent constant and unknown numbers (the first "variables"). | (possibly) Paris, France |
[1] Viète, F. Algèbre. 1636. http://books.google.com/books?id= ATs1AAAAcAAJ&pg=PA7 PD source: http://books.google.com/books?id =ATs1AAAAcAAJ&pg=PA7
[2] François Viète. PD source: http://en.wikipedia.org/wiki/Ima ge:Francois_Viete.jpg |
|
408 YBN [1592 AD] | 1613) Galileo invents the first thermometer. | Padua, Italy |
[1] Fig. 1. Galileo’s thermoscope. from: David Sherry, Thermoscopes, thermometers, and the foundations of measurement, Studies In History and Philosophy of Science Part A, Volume 42, Issue 4, December 2011, Pages 509-524, ISSN 0039-3681, 10.1016/j.shpsa.2011.07.001. (http://ww w.sciencedirect.com/science/article/pii/ S0039368111000616) UNKNOWN source: http://www.sciencedirect.com/cac he/MiamiImageURL/1-s2.0-S003936811100061 6-gr1.jpg/0?wchp=dGLzVBA-zSkzS
[2] Thermoscope Instrument to measure heat and cold invented by Galileo Galilei (1564-1642) during his stay in Padua. Santorio Santorio (1561-1636) made a similar instrument in Venice in 1612. A precursor of the modern thermometer, the thermoscope consists of a glass vessel with a long neck. The vessel was heated with the hands and partially immersed, in an upright position, in a container full of water. When the heat of the hands was taken away, the water was observed to rise in the thermoscope neck. The experiment showed the changes in air density produced by variations in temperature. UNKNOWN source: http://catalogue.museogalileo.it /images/cat/approfondimenti_944/AF0020-5 1000_944.jpg |
|
404 YBN [08/03/1596 AD] | 1616) A variable star is discovered, a star that shows periodic changes in brightness. | Resterhave (near Dorum) East Frisia (now northwest Germany and northeast Netherlands) (presumably) |
[1] Kepler, J., and E. Rosen. Kepler’s Somnium: The Dream, Or Posthumous Work on Lunar Astronomy. Dover Publ., 1967, p.226. http://books.google.com/books?id =OdCJAS0eQ64C&pg=PA226 COPYRIGHTED source: http://books.google.com/books?id =OdCJAS0eQ64C&pg=PA226
[2] David Fabricius (1564-1617) UNKNOWN source: http://www.tayabeixo.org/biograf ias/mar_1q.htm |
|
400 YBN [02/17/1600 AD] | 1578) Bruno is burned alive for heresy. | (Campo de Fiori {flower market}) Rome, Italy |
[1] Giordano Bruno PD source: http://en.wikipedia.org/wiki/Ima ge:Giordano_Bruno.jpg
[2] Statue of Giordano Bruno in Campo de Fiori, Rome, Italy. This monument was erected in 1889, by Italian Masonic circles, in the site where he was burned alive for opposing the Catholic church authority. GNU source: http://en.wikipedia.org/wiki/Ima ge:Brunostatue.jpg |
|
400 YBN [1600 AD] | 1571) That the Earth is a spherical magnet on which a compass points to the magnetic poles is recognized, and the first electroscope, which measures static electricity. | London, England (presumably) |
[1] Gilbert, W., and P. Short. Gulielmi Gilberti ... De Magnete, Magneticisque Corporibus, Et De Magno Magnete Tellure: Physiologia Noua Plurimis Et Argumentis, Et Experimentis Demonstrata. excudebet Petrus Short, 1600. Biblioteca Digital Dioscórides, p222. http://books.google.com/books?id= Mbo2oDsnrAAC&pg=PA222 PD source: http://books.google.com/books?id =Mbo2oDsnrAAC&pg=PA222
[2] Paiting of William Gilbert (1544 - 1603) Source http://physics.ship.edu/~mrc/pfs/110/in side_out/vu1/Galileo/Images/Port/gilbert .gif Date Author Unknown, after title page of De Magnete (1600) PD source: http://en.wikipedia.org/wiki/Ima ge:William_Gilbert.jpg |
|
396 YBN [1604 AD] | 1622) The inverse squared law of light: that the intensity of light is inversely related to the square of the distance. | Prague, (now: Czech Republic) (presumably) |
[1] A plate from Johannes Kepler's Ad Vitellionem Paralipomena, quibus Astronomiae Pars Optica (1604), illustrating the structure of eyes. Source: http://www.hps.cam.ac.uk/starry/keplerbo oks.html PD source: http://en.wikipedia.org/wiki/Ima ge:Kepler_Optica.jpg
[2] Johannes Kepler, oil painting by an unknown artist, 1627; in the cathedral, Strasbourg, France. Erich Lessing/Art Resource, New York PD source: http://www.britannica.com/eb/art -2965/Johannes-Kepler-oil-painting-by-an -unknown-artist-1627-in?articleTypeId=1 |
|
392 YBN [1608 AD] | 1618) The earliest telescope. | Middleburgh, Zeeland (Holland) (modern: Netherlands) |
[1] Hans Lippershey (1570-September 1619), Dutch lensmaker. PD source: http://en.wikipedia.org/wiki/Ima ge:Hans_Lippershey.jpg
[2] Description English: Early depiction of a ‘Dutch telescope’ from the “Emblemata of zinne-werck” (Middelburg, 1624) of the poet and statesman Johan de Brune (1588-1658). The print was engraved by Adriaen van de Venne, who, together with his brother Jan Pieters van de Venne, printed books not far from the original optical workshop of Hans Lipperhey. Date 1624 Source http://www.phys.uu.nl/~vgent/telesc ope/telescopenl.htm Author Adriaen Pietersz. van de Venne (1589–1662) Link back to Creator infobox template PD source: http://upload.wikimedia.org/wiki pedia/commons/5/51/Emblemata_1624.jpg |
|
391 YBN [1609 AD] | 1599) The "law of falling bodies"; that the distance covered by a falling body is proportional to the square of the elapsed time is understood. | (University of Padua) Padua, Italy |
[1] Galileo Galilei. Portrait in crayon by Leoni Source: French WP (Utilisateur:Kelson via http://iafosun.ifsi.rm.cnr.it/~iafolla/h ome/homegrsp.html) PD source: http://en.wikipedia.org/wiki/Ima ge:Galilee.jpg
[2] Original portrait of Galileo Galilei by Justus Sustermans painted in 1636. PD source: http://en.wikipedia.org/wiki/Ima ge:Galileo.arp.300pix.jpg |
|
391 YBN [1609 AD] | 1619) Kepler shows that planets move in elliptical orbits with the Sun at one focus of the ellipse, and that a line connecting a planet and the Sun will sweep over equal areas in equal times. | Weil der Stadt (now part of the Stuttgart Region in the German state of Baden-Württemberg, 30 km west of Stuttgart's center) |
[1] Johannes Kepler, ''Astronomia nova'', 1609, p267. http://www.e-rara.ch/zut/content/ titleinfo/162514 {Astronomia_nova_seu_p hysica_coelestis_tradita_commentariis_de _motibus_stellae_m.pdf} PD AND Description English: Portrait of Johannes Kepler. Date 8 March 2006 (original upload date) Source Transferred from en.wikipedia Author Original uploader was Brandmeister at en.wikipedia Permission (Reusing this file) PD-US; PD-ART. PD source: http://www.e-rara.ch/zut/content /titleinfo/162514http://upload.wikimedia .org/wikipedia/commons/7/74/JKepler.jpg
[2] Johannes Kepler, ''Astronomia nova'', 1609, p267. http://www.e-rara.ch/zut/content/ titleinfo/162514 {Astronomia_nova_seu_p hysica_coelestis_tradita_commentariis_de _motibus_stellae_m.pdf} PD source: http://www.e-rara.ch/zut/content /titleinfo/162514 |
|
390 YBN [01/??/1610 AD] | 1605) The moons of Jupiter are first seen and their period determined by Galileo. | (University of Padua) Padua, Venice, Italy |
[1] Galileo's Letter to Prince of Venice PD source: http://www2.jpl.nasa.gov/galileo /ganymede/manuscript1.jpg
[2] Galileo's illustrations of the Moon, from his Sidereus Nuncius (1610; The Sidereal Messenger). Courtesy of the Joseph Regenstein Library, The University of Chicago PD source: http://www.britannica.com/eb/art -2914/Galileos-illustrations-of-the-Moon -from-his-Sidereus-Nuncius?articleTypeId =1 |
|
390 YBN [12/11/1610 AD] | 6485) The phases of planet Venus are seen by Galileo. | Florence, Italy |
[1] [t Note that this drawing is from 13 years later in 1623.] Galileo Galilei, Il Saggiatore {The Assayer} Rome, 1623. Drawing showing the phases of Venus. PD source: http://brunelleschi.imss.fi.it/e splora/cannocchiale/dswmedia/storia/imma gini/02/15.jpg
[2] Galileo's Letter to Prince of Venice PD source: http://www2.jpl.nasa.gov/galileo /ganymede/manuscript1.jpg |
|
390 YBN [1610 AD] | 6488) The earliest Microscope, a compound light microscope. | Middleburgh, Zeeland (Holland) (modern: Netherlands) |
[1] The microscope was first built in 1595 by Hans and Zacharias Jansen (1588-1631) in Holland (see figure). source: http://www.cerebromente.org.br/n 17/history/jansen-micro.JPG
[2] Description Portrait of Zacharias Jansen Date 1655 Source Pierre Borel, De vero telescopii inventore Author Pierre Borel source: http://upload.wikimedia.org/wiki pedia/commons/3/3b/Zacharias.jpg |
|
389 YBN [06/13/1611 AD] | 1617) That the Sun has spots and rotates around its own axis is shown. | Osteel, East Frisia (now northwest Germany and northeast Netherlands) |
[1] Fabricius, J. De Maculis in Sole Observatis Narratio. 1611. http://books.google.com/books?id= aGFRAAAAcAAJ PD source: http://books.google.com/books?id =aGFRAAAAcAAJ
[2] Johannes Fabricius PD source: http://www.daviddarling.info/enc yclopedia/F/Fabricius.html |
|
388 YBN [1612 AD] | 3680) The theory of storage of light; that light can be absorbed in materials and re-emitted later. | (Collegio Romano) Rome, Italy |
[1] Ted Huntington PD source: Ted Huntington |
|
386 YBN [1614 AD] | 1584) Exponential notation and logarithms. | Scotland (presumably) |
[1] Napier, J., and H. Briggs. Mirifici Logarithmorum Canonis Constructio: Et Eorum Ad Naturales Ipsorum Numeros Habitudines; Una Cum Appendice ... Una Cum Annotationibus ... A. Hermann, 1620. http://books.google.com/books?id= VukHAQAAIAAJ PD source: http://books.google.com/books?id =VukHAQAAIAAJ
[2] Painting of John Napier PD source: http://en.wikipedia.org/wiki/Ima ge:John_Napier_%28Painting%29.jpeg |
|
384 YBN [1616 AD] | 1644) Harvey describes the circulatory system, that blood can only move in one direction and that blood moves in a circle from the heart to the arteries, from the arteries to the veins, and through the veins back to the heart. | London, England |
[1] William Harvey Library of Congress PD source: http://www.answers.com/William+H arvey?cat=health
[2] William Harvey Source University of Texas Libraries, The University of Texas at Austin PD source: http://en.wikipedia.org/wiki/Ima ge:William_Harvey.jpg |
|
384 YBN [1616 AD] | 1831) The earliest known reflecting telescope. | Rome, Italy |
[1] Description English: Niccolò Zucchi (December 6, 1586 – May 21, 1670) an Italian Jesuit, astronomer, and physicist. He may have been the first to see the belts on the planet Jupiter (on May 17, 1630) and reported spots on Mars in 1640. In his book ''Optica philosophia experimentalis et ratione a fundamentis constituta'' in 1652–56 he described his attempt in 1616 to construct a reflecting telescope, which may be the first time anyone ever tried to construct one. Date Source Lithuanian Science Council of Lithuania on Science ''Science Lithuania - Lithuanian scientists newspaper. - Andrius Rudamina: tarp legendos ir tikrovės Author Unknown PD source: http://upload.wikimedia.org/wiki pedia/commons/7/76/Niccol%C3%B2_Zucchi.p ng
[2] 03-08-04/42 BAROQUE TELESCOPE 18TH Newton's first reflecting telescope. 18th century. The Royal Society, London, Great Britain UNKNOWN source: http://www.lessing-photo.com/p3/ 030804/03080442.jpg |
|
383 YBN [01/15/1617 AD] | 6491) The first double (or binary) star system is observed. | (University of Florence) Florence, Italy |
[1] [t Note that this is apparently public domain because of the age.] ''The middle star of the Tail of Elix [Great Bear] falls, by [ecliptical] longitude, on the 9th degree of Virgo, and its latitude is 56. Earth is now in Cancer 25, out of which position the star is 44 degrees distant. Between the middle star of the Tail of Elix and the star closest to it [Mizar B], I now put 0.0.15''. The semidiameter [radius] of the large star, 0.0.3''; of the smaller, 2''; the interval, 10''. The semidiameter of the great orb [Earth's orbit] contains 226 solar semidiameters. The solar semidiameter contains 300 semidiameters of the large star. So the distance of the star contains 300 solar distances, if the star is posited to be as big as the Sun, that is, 67800 solar semidiameters.'' The amazingly detailed record of the observation of Mizar in Galileo's handwriting and its translation by Thomas Winter (University of Nebraska). No date is given, but there are good reasons to believe it was made on January 15, 1617. Ms. Gal. 70 c. 10r, Biblioteca Nazionale Centrale Firenze. Reproduced with authorization from the Ministry of Cultural Activities. Any further reproduction or publication of this image is forbidden. PD source: http://www.leosondra.cz/obrazky/ mizar/msgal.jpg
[2] Le Opere di Galileo Galilei. Edizione Nazionale Sotto Gli Auspicii Di Sua Maestà Il Re D'Italia, Edited by Antonio Favaro, 20 vols., G. Barbèra, Florence, 1890–1909 Vol. III, Part II (1892), p. 877. Mss. Gal. P.IV, T.VI, car 10r, BNCF. http://quod.lib.umich.edu/cgi/t/text/t ext-idx?cc=genpub;view=toc;idno=AGH6462. 0003.002 PD source: http://quod.lib.umich.edu/g/genp ub/agh6462.0003.002/481?page=root;rgn=fu ll+text;size=100;view=image |
|
379 YBN [1621 AD] | 1651) The law of refraction, which describes how a light ray bends when passing between two mediums of different density. | Leiden, Netherlands (presumably) |
[1] adapted from Description Illustration of Snell's law Date 00:46, 25 December 2007 (UTC) Source Rotated and tweaked version of en:Image:Snells law.svg, same license Author Oleg Alexandrov — I just tweaked the original Other versions Derivative works of this file: Snells law el.svg Snells law2-cs.svgImage:Snells law.svg PD source: http://upload.wikimedia.org/wiki pedia/commons/thumb/3/3f/Snells_law2.svg /1000px-Snells_law2.svg.png
[2] Willibrord Snellius http://images.google.com/imgre s?imgurl=http://tau.fesg.tu-muenchen.de/ ~iapg/web/fame/images/geo/snellius.jpg&i mgrefurl=http://tau.fesg.tu-muenchen.de/ ~iapg/web/fame/seiten/snellius.php&h=584 &w=407&sz=81&hl=en&sig2=5XbrrVTx-PVInTZc fU_5ng&start=1&tbnid=QsmS80Z3DsqbhM:&tbn h=135&tbnw=94&ei=psvoRKCJLLP2wQGCnPDfDg& prev=/images%3Fq%3D%2522Snellius%2522%26 svnum%3D100%26hl%3Den%26lr%3D%26safe%3Do ff%26client%3Dfirefox-a%26rls%3Dorg.mozi lla:en-US:official%26sa%3DN http://tau. fesg.tu-muenchen.de/~iapg/web/fame/image s/geo/snellius.jpg PD source: http://en.wikipedia.org/wiki/Ima ge:Willebrord_Snellius.jpg |
|
376 YBN [1624 AD] | 6241) The submarine. | Thames River, England |
[1] Description Drebbel's first submarine Date 17th century Source http://www.rnsubmus.co.uk/images/ph otodp/sm001%20-%20Van%20Drebbel.jpg Aut hor Unknown Permission (Reusing this file) See below. Lithographie aus dem Jahre 1626 von G. W. Tweedale. PD source: http://upload.wikimedia.org/wiki pedia/commons/f/fe/Van_Drebbel.jpg
[2] Description English: Cornelis Drebbel Alcmariensis.Son of Jacob Jansz Dremmel en Hilgont Jans. Born in 1572, died in Londen in 1631. Nederlands: Cornelis Drebbel Alcmariensis. Zoon van Jacob Jansz Dremmel en Hilgont Jans. Geboren in 1572, overleden in Londen in 1631. Date 1631 Source http://www.archiefalkmaar.nl/ Auth or Sichem, C. van PD source: http://upload.wikimedia.org/wiki pedia/commons/a/a0/Drebbel_Van_Sichem_ca _1631_groot.jpg |
|
374 YBN [1626 AD] | 1693) The sealed thermometer (measures temperature independently of air pressure). | (The Low Countries) Belgium, the Netherlands, and Luxembourg|was: Tuscany, Italy (presumably) |
[1] Leurechon, J. Récréation Mathématique: Composée De Plusieurs Problèmes Plaisants Et Facétieux : En Feict d’Arithméticque, Géométrie, Méchanicque, Opticque, Et Autres Parties De Ces Belles Sciences. Hanzelet, 1626, facing p90. http://books.google.com/books?id=Q sY5AAAAcAAJ&pg=PA68 PD source: http://books.google.com/books?id =QsY5AAAAcAAJ&pg=PA68
[2] Double Portrait of the Grand Duke Ferdinand II of Tuscany and his Wife Vittoria della Rovere probably 1660s SUSTERMANS, Justus 1597 - 1681 NG89. Bought with the J.J. Angerstein collection, 1824. Ferdinand II de' Medici (1610 - 1670), who wears a commander's sash and the military order of San Stefano, and carries a commander's baton, succeeded his father as Grand Duke of Tuscany in 1621, assuming power in 1627. In 1634 he married Vittoria della Rovere (1621 - 1694). The poses of the two figures correspond with two single portraits of them by Sustermans (Florence, Uffizi). It is possible that earlier drawings were used forthis double portrait and that it was not painted directly from life. Oil on canvas 161 x 147 cm. COPYRIGHTED source: http://www.nationalgallery.org.u k/cgi-bin/WebObjects.dll/CollectionPubli sher.woa/wa/work?workNumber=NG89 |
|
370 YBN [1630 AD] | 1642) That the Sun completes one rotation every 25 days is recognized. | Rome, Italy |
[1] Sunspot plate from Scheiner's ``Tres Epistolae'' (650 x 505; 250K) http://www.math.yorku.ca/SCS/Gall ery/milestone/sec3.html PD/Corel source: http://cnx.rice.edu/content/m119 70/latest/tres_epistolae.gif
[2] Sunspot plate from Scheiner's ``Tres Epistolae'' (650 x 505; 250K) http://www.math.yorku.ca/SCS/Gall ery/milestone/sec3.html PD/Corel source: http://cnx.rice.edu/content/m119 70/latest/tres_epistolae.gif |
|
369 YBN [11/07/1631 AD] | 1663) The transit of Mercury across the Sun is observed. | Paris, France (presumably) |
[1] Gassendi, ''Mercurius in sole visus et Venus invisa Parislis anno 1611'', 1632 in Gassendi, 1658, vol3, p441. (''Mercury Seen in the Sun, and Venus Unseen at paris in the Year 1631'') http://books.google.com/books?i d=VA1TAAAAcAAJ&pg=PA441 PD source: http://books.google.com/books?id =VA1TAAAAcAAJ&pg=PA441
[2] Gassendi, ''Mercurius in sole visus et Venus invisa Parislis anno 1611'', 1632 in Gassendi, 1658, vol3, p441. (''Mercury Seen in the Sun, and Venus Unseen at paris in the Year 1631'') http://books.google.com/books?i d=VA1TAAAAcAAJ&pg=PA441 PD source: http://books.google.com/books?id =VA1TAAAAcAAJ&pg=PA441 |
|
369 YBN [1631 AD] | 1664) The speed of sound is measured. | Paris, France (presumably) |
[1] Pierre Gassendi (1592-1655). Peinture de Louis Édouard Rioult. (Base Joconde du Ministère de la Culture) PD source: http://www.voltaire-integral.com /Html/14/04CATALO_1_2.html
[2] Scientist: Gassendi, Pierre (1592 - 1655) Discipline(s): Physics ; Astronomy Print Artist: Jacques Lubin, 1637-1695 Medium: Engraving Original Dimensions: Graphic: 17.6 x 14.1 cm / Sheet: 27.9 x 21.7 cm PD source: http://www.sil.si.edu/digitalcol lections/hst/scientific-identity/CF/by_n ame_display_results.cfm?scientist=Gassen di |
|
367 YBN [06/22/1633 AD] | 1611) Galileo is condemned to life imprisonment by the Inquisition. | Rome, Italy |
[1] Galileo before the Holy Office, a 19th century painting by Joseph-Nicolas Robert-Fleury. Source: http://library.thinkquest.org/C005358/im ages/galilei_image01.jpeg PD source: http://en.wikipedia.org/wiki/Ima ge:Galileo_before_the_Holy_Office.jpg
[2] Galileo's Letter to Prince of Venice PD source: http://www2.jpl.nasa.gov/galileo /ganymede/manuscript1.jpg |
|
365 YBN [1635 AD] | 1657) The "Académie Parisienne" (the precursor to the French Academy of Sciences). | Paris, France (presumably) |
[1] Marin Mersenne PD source: http://www.nndb.com/people/576/0 00107255/
[2] Mersenne, Marin (1588-1648) PD source: http://www.cartage.org.lb/en/the mes/biographies/MainBiographies/M/Mersen ne/1.html |
|
365 YBN [1635 AD] | 1660) Frequencies of sounds are measured. | Paris, France (presumably) |
[1] Table of string vibrations from: Marin Marsenne, tr: R. E. Chapman, ''Harmonie Universelle'', 1635, 1957, p194. UNKNOWN source: Marin Marsenne, tr: R. E. Chapman, "Harmonie Universelle", 1635, 1957, p194.
[2] Ted Huntington adapted from: http://upload.wikimedia.org/wikip edia/en/math/6/c/8/6c88fce3e57d1eac8408b abe264e1795.png GNU source: http://upload.wikimedia.org/wiki pedia/en/math/6/c/8/6c88fce3e57d1eac8408 babe264e1795.png |
|
364 YBN [1636 AD] | 1219) Harvard College is founded. | Cambridge, Massachusetts, USA |
[1] Lt Gov William Stoughton (1631-1701) overlooking one of the buildings of Harvard College, quite probably Stoughton Hall for which he was its main benefactor. The painting dates to circa 1700. This picture, which was taken from: Albert Bushnell Hart, Commonwealth History of Massachusetts (1927, vol. 1) opposite p. 562; was originally taken from an original portrait presumably still in the possession of Harvard University. PD source: http://en.wikipedia.org/wiki/Ima ge:HarvardStaughton.jpg |
|
363 YBN [1637 AD] | 1668) The cartesian coordinate system. | Netherlands (presumably) |
[1] De Beaune, F. et al. Geometria a Renato Descartes: Anno 1637 Gallicè Edita Postea Autem Una Cum Notis Florimondi De Beaune ... apud Ludovicum & Danielem Elzevirios, 1659. Diapositivas (Biblioteca Histórica UCM).2nd edition http://books.google.com/books?i d=lGFxGEEK52oC PD source: http://books.google.com/books?id =lGFxGEEK52oC
[2] De Beaune, F. et al. Geometria a Renato Descartes: Anno 1637 Gallicè Edita Postea Autem Una Cum Notis Florimondi De Beaune ... apud Ludovicum & Danielem Elzevirios, 1659. Diapositivas (Biblioteca Histórica UCM).2nd edition http://books.google.com/books?i d=lGFxGEEK52oC PD source: http://books.google.com/books?id =lGFxGEEK52oC |
|
361 YBN [11/24/1639 AD] | 1708) The transit of Venus is observed. | Hoole, Lancashire, England (presumably) |
[1] This illustration, recreated from Horrocks's notes by the prominent Polish astronomer Hevelius, shows three positions of the planet Venus as it crosses the face of the Sun. Notice the two black and one white dot (the progression of Venus) in the lower left portion of the central circle (the Sun). PD source: http://www.adlerplanetarium.org/ research/collections/transit-of-venus/jh evelius1662b.jpg
[2] Jeremiah Horrocks observand tranzitul lui Venus PD source: http://aira.astro.ro/2004/Venus2 /Importanta_fisa%20scurta.htm |
|
360 YBN [1640 AD] | 1697) The micrometer (a device for precision measurement). | Middleton (West Yorkshire), England |
[1] ''Gascoigne''s micrometer'' - via Richard Towneley - as drawn by Robert Hooke for the Royal Society,1667. PD source: http://www.narrowbandimaging.com /Northern%20Astronomical%20Review.htm
[2] [t Modern micrometer] Outside micrometer, inside micrometer, and depth micrometer. PD source: http://en.wikipedia.org/wiki/Ima ge:Micrometers.jpg |
|
359 YBN [1641 AD] | 6244) The repeating gun, a gun in which ammunition is fed from a magazine. | Netherlands |
[1] Kalthoff 1641 translated with Google from: http://www.earmi.it/A-Enciclopedia/ripet izione.html The first attempt at a mechanical repetition of the shot goes back to the German Peter Kalthoff, which operates in Denmark, who in 1641 invented and built in 1646. It was a rifle with a wheel in the dust reservoir a reservoir for calcium and balls under the barrel, breech block has three rooms that can move sideways. PD source: http://www.earmi.it/A-Encicloped ia/img/Kalthoff.png
[2] translated with Google from: http://www.earmi.it/A-Enciclopedia/ripet izione.html In Italy as early as 1572 the Milan Marcantonio Valgrana proposes a rifle capable of firing 4 shots below, but of questionable functionality. This was followed in 600 different mechanical repeating rifles, probably inspired by Kalthoff, but with original solutions. It certainly reminds weapon Berselli James (1660) and other Fresh Water Sebastiano (1619-1692) and the Florentine Michele Lorenzoni (died 1735). These have gone down in history as ''system Lorenzoni'' and are innovative compared to Kalthoff. Tanks for powder and ball (well 25) both are in football, behind a circular rotor driven by an external lever, the gun with the barrel is turned down so that powder and ball fall under gravity, the first movement of lever drops a ball in the barrel where it is retained by a ring of forcing, the second movement takes a dose of dust. There followed many other weapons, but none went beyond the experimental models. The technology of the time did not allow the creation of mechanisms are too delicate and until the invention of the metal cartridge case was difficult to keep the power is communicated by a charge al'altra. The first weapon is the repetition really functioning Paterson Colt revolver of 1936 followed by rifle-revolver .44 Rifle Dragon namely the Whitneyville-Hartford Dragon Colt Revolver of 1847. To solve the problem remained that the number of hits greater than 6-8. The first weapon taken from a manual repeater army Spencer (March 1860) that has a reservoir of calcium and seven cartridges in a loading lever with shutter lock shooting. The cartridge was rimfire cartridge case with copper, was calculated. 13.3 mm which represented an improvement over the previous much larger calibers. Contemporary Henry and the system immediately after the Winchester. PD source: http://www.earmi.it/A-Encicloped ia/img/lorenzoni.png |
|
358 YBN [1642 AD] | 1719) A mechanical calculating machine that can add and subtract. | Rouen, France (presumably) |
[1] A Pascaline, an early calculator. (Machine à calculer de Blaise Pascal sans sous ni deniers, signed by Pascal 1652) English: This item is on display at the Musée des Arts et Métiers, Paris Inv 823-1 GNU source: http://en.wikipedia.org/wiki/Ima ge:Arts_et_Metiers_Pascaline_dsc03869.jp g
[2] Scientist: Pascal, Blaise (1623 - 1662) Discipline(s): Mathematics ; Physics Print Artist: T. Dale Medium: Engraving Original Dimensions: Graphic: 14.4 x 8.1 cm / Sheet: 27.8 x 21.3 cm PD source: http://www.sil.si.edu/digitalcol lections/hst/scientific-identity/cf/by_n ame_display_results.cfm?scientist=Pascal |
|
357 YBN [1643 AD] | 1692) The earliest vacuum and the barometer (which measures the pressure of the air). | Florence, Italy |
[1] Frontispiece to ''Lezioni accademiche d'Evangelista Torricelli....'', published in 1715. Library Call Number Q155 .T69 1715. Image ID: libr0367, Treasures of the NOAA Library Collection Photographer: Archival Photograph by Mr. Steve Nicklas, NOS, NGS Secondary source: NOAA Central Library National Oceanic & Atmospheric Adminstration (NOAA), USA http://www.photolib.noaa.gov/library/lib r0367.htm PD source: http://en.wikipedia.org/wiki/Ima ge:Libr0367.jpg
[2] Frontispiece and title page to ''Lezioni accademiche d'Evangelista Torricelli ....'', published in 1715. Library Call Number Q155 .T69 1715. Image ID: libr0366, Treasures of the NOAA Library Collection Photographer: Archival Photograph by Mr. Steve Nicklas, NOS, NGS Secondary source: NOAA Central Library National Oceanic & Atmospheric Adminstration (NOAA), USA http://www.photolib.noaa.gov/librar y/libr0366.htm PD source: http://commons.wikimedia.org/wik i/Image:Libr0366.jpg |
|
356 YBN [11/22/1644 AD] | 1694) The phases of Mercury are observed. | (rooftop observatories on many houses) Danzig (now Gdansk in Poland) |
[1] Hevelius, J. Johannis Hevelii Selenographia: Sive, Lunae Descriptio; Atque Accurata, Tam Macularum Ejus, Quam Motuum Diversorum, Aliarumque Omnium Vicissitudinum, Phasiumque, Telescopii Ope Deprehensarum, Delineatio. In Quâ Simul Caeterorum Omnium Planetarum Nativa Facies, Variaeque Observationes, Praesertim Autem Macularum Solarium ... Addita Est, Lentes Expoliendi Nova Ratio; Ut Et Telescopia Diversa Construendi ... autoris sumtibus, typis Hünefeldianis, 1647. http://books.google.com/books?id= i1lDAAAAcAAJ PD source: Hevelius, J. Johannis Hevelii Selenographia: Sive, Lunae Descriptio; Atque Accurata, Tam Macularum Ejus, Quam Motuum Diversorum, Aliarumque Omnium Vicissitudinum, Phasiumque, Telescopii Ope Deprehensarum, Delineatio. In Quâ Simul Caeterorum Omnium Planetarum Nativa Facies, Variaeque Observationes, Praesertim Autem Macularum Solarium ... Addita Est, Lentes Expoliendi Nova Ratio; Ut Et Telescopia Diversa Construendi ... autoris sumtibus, typis Hünefeldianis, 1647. http://books.google.com/books?id= i1lDAAAAcAAJ
[2] [t Note that Mercury has the symbol for Mercury and Venus has the symbol for Venus.] Hevelius, J. Johannis Hevelii Selenographia: Sive, Lunae Descriptio; Atque Accurata, Tam Macularum Ejus, Quam Motuum Diversorum, Aliarumque Omnium Vicissitudinum, Phasiumque, Telescopii Ope Deprehensarum, Delineatio. In Quâ Simul Caeterorum Omnium Planetarum Nativa Facies, Variaeque Observationes, Praesertim Autem Macularum Solarium ... Addita Est, Lentes Expoliendi Nova Ratio; Ut Et Telescopia Diversa Construendi ... autoris sumtibus, typis Hünefeldianis, 1647. http://books.google.com/books?id= i1lDAAAAcAAJ PD source: Hevelius, J. Johannis Hevelii Selenographia: Sive, Lunae Descriptio; Atque Accurata, Tam Macularum Ejus, Quam Motuum Diversorum, Aliarumque Omnium Vicissitudinum, Phasiumque, Telescopii Ope Deprehensarum, Delineatio. In Quâ Simul Caeterorum Omnium Planetarum Nativa Facies, Variaeque Observationes, Praesertim Autem Macularum Solarium ... Addita Est, Lentes Expoliendi Nova Ratio; Ut Et Telescopia Diversa Construendi ... autoris sumtibus, typis Hünefeldianis, 1647. http://books.google.com/books?id= i1lDAAAAcAAJ |
|
356 YBN [1644 AD] | 2618) The principle of the conservation of motion. | Netherlands (presumably) |
[1] Descartes, R. Principia Philosophiae. apud Ludovicum Elzevirium, 1644, Part II, art 37-40. http://books.google.com/books?id =lHpbAAAAQAAJ&pg=PA60 PD source: http://books.google.com/books?id =lHpbAAAAQAAJ&pg=PA60
[2] Descartes, R. Principia Philosophiae. apud Ludovicum Elzevirium, 1644, Part II, art 37-40. http://books.google.com/books?id =lHpbAAAAQAAJ&pg=PA56 PD source: http://books.google.com/books?id =lHpbAAAAQAAJ&pg=PA56 |
|
352 YBN [09/19/1648 AD] | 1721) Atmospheric pressure is shown to change at different elevations. | Rouen, France (presumably) |
[1] Scientist: Pascal, Blaise (1623 - 1662) Discipline(s): Mathematics ; Physics Print Artist: T. Dale Medium: Engraving Original Dimensions: Graphic: 14.4 x 8.1 cm / Sheet: 27.8 x 21.3 cm PD source: http://www.sil.si.edu/digitalcol lections/hst/scientific-identity/cf/by_n ame_display_results.cfm?scientist=Pascal
[2] Blaise Pascal source : http://www.thocp.net/biographies/pascal_ blaise.html PD source: %20Blaise |
|
352 YBN [1648 AD] | 1648) The label of "gas" is applied to a substance. Carbon dioxide (CO2) gas is recognized. | Vilvoorde, Belgium |
[1] Van Helmont, J.B. Joannis Baptistae Van Helmont ... Opera Omnia. Additis His De Novo Tractatibus Aliquot Posthumis Ejusdem Authoris, Maximè Curiosis Pariter Ac Perutilissimis, Antehac Non in Lucem Editis; Una Cum Indicibus Rerum Ac Verborum Ut Locupletissimis, Ita Et Accuratissimis. sumptibus Johannis Justi Erythropili, typis Johannis Philippi Andreae, 1682. http://books.google.com/books?id= qzFFAAAAcAAJ English: John Baptista Van Helmont; John Chandler (translator) (1662). ''Oriatrike or Physick Refined'' http://www.nightenlight.com/h igher-worlds-visited/rsc/john-baptista-v an-helmont/oriatrike-or-physick-refined- 001-030 PD source: http://books.google.com/books?id =qzFFAAAAcAAJhttp://www.nightenlight.com /higher-worlds-visited/rsc/john-baptista -van-helmont/oriatrike-or-physick-refine d-001-030
[2] Portrait of Helmont, mistakenly thought to be Robert Hooke see http://www.libraries.uc.edu/source/volfo ur/oesper2.html PD source: http://en.wikipedia.org/wiki/Ima ge:HOOKE_Robert.jpg |
|
350 YBN [1650 AD] | 1675) The first air pump. That sound cannot be produced in the absence of air is proven. | Magdeburg, Germany (presumably) |
[1] Apparatus of Otto von Guerricke with water receptacle at base removed. PD source: http://books.google.com/books?id =f2dMAAAAMAAJ&pg=PA239&dq=%22geissler+pu mp%22#PPA238,M1
[2] Apparatus of Otto von Guerricke with water receptacle at base removed. PD source: http://books.google.com/books?id =f2dMAAAAMAAJ&pg=PA239&dq=%22geissler+pu mp%22#PPA238,M1 |
|
350 YBN [1650 AD] | 1722) The hydraulic press. | Rouen, France (presumably) |
[1] Description English: Hydraulic Force ratio principle; Language Neutral Ελληνικά: υδραυλικό πιεστήριο αρχή λειτουργίας Date 2008-01-21 (original upload date) (Original text : 1/20/2008) Source Transferred from en.wikipedia; transferred to Commons by User:Sk using CommonsHelper. (Original text : self-made) Author Original uploader was Darbyshmr at en.wikipedia PD source: http://upload.wikimedia.org/wiki pedia/commons/7/7d/Hydraulic_Force%2C_la nguage_neutral.png
[2] Scientist: Pascal, Blaise (1623 - 1662) Discipline(s): Mathematics ; Physics Print Artist: T. Dale Medium: Engraving Original Dimensions: Graphic: 14.4 x 8.1 cm / Sheet: 27.8 x 21.3 cm PD source: http://www.sil.si.edu/digitalcol lections/hst/scientific-identity/cf/by_n ame_display_results.cfm?scientist=Pascal |
|
345 YBN [03/25/1655 AD] | 1763) The first known moon of Saturn, Titan is identified. | The Hague, Netherlands (presumably) |
[1] Huygens' aerial telescope, 1655 from Development of the Telescope from 1561 to 1896 DEVELOPMENT OF THE ASTRONOMICAL TELESCOPE IN FIFTY YEARS. source: July 25, 1896 Scientific American http://www.machine-history.com /Development%20of%20the%20Telescope PD source: http://www.machine-history.com/
[2] This natural color composite was taken during the Cassini spacecraft's April 16, 2005, flyby of Titan. It is a combination of images taken through three filters that are sensitive to red, green and violet light. It shows approximately what Titan would look like to the human eye: a hazy orange globe surrounded by a tenuous, bluish haze. The orange color is due to the hydrocarbon particles which make up Titan's atmospheric haze. This obscuring haze was particularly frustrating for planetary scientists following the NASA Voyager mission encounters in 1980-81. Fortunately, Cassini is able to pierce Titan's veil at infrared wavelengths (see PIA06228). North on Titan is up and tilted 30 degrees to the right. The images to create this composite were taken with the Cassini spacecraft wide angle camera on April 16, 2005, at distances ranging from approximately 173,000 to 168,200 kilometers (107,500 to 104,500 miles) from Titan and from a Sun-Titan-spacecraft, or phase, angle of 56 degrees. Resolution in the images is approximately 10 kilometers per pixel. The Cassini-Huygens mission is a cooperative project of NASA, the European Space Agency and the Italian Space Agency. The Jet Propulsion Laboratory, a division of the California Institute of Technology in Pasadena, manages the mission for NASA's Science Mission Directorate, Washington, D.C. The Cassini orbiter and its two onboard cameras were designed, developed and assembled at JPL. The imaging team is based at the Space Science Institute, Boulder, Colo. For more information about the Cassini-Huygens mission, visit http://saturn.jpl.nasa.gov and the Cassini imaging team home page, http://ciclops.org. Source * http://photojournal.jpl.nasa.gov/catalog /PIA06230 (cropped and rotated from the original) PD source: http://en.wikipedia.org/wiki/Ima ge:Titan_in_natural_color_Cassini.jpg |
|
345 YBN [1655 AD] | 1702) Exponents are extended to include negative numbers and fractions. | (University of Oxford) Oxford, England |
[1] from: http://en.wikipedia.org/wiki/John _wallis GNU source: http://en.wikipedia.org/wiki/Joh n_wallis
[2] Wallis, J. Arithmetica Infinitorum. 1656. http://books.google.com/books?id= Z5w_AAAAcAAJ PD source: http://books.google.com/books?id =Z5w_AAAAcAAJ |
|
342 YBN [1658 AD] | 1804) Red blood cells are observed and described. | Amsterdam, Netherlands (presumably) |
[1] Swammerdam, J., H. Boerhaave, and H.D. Gaubius. Bybel Der Natuure. by Isaak Severinus, Boudewyn van der Aa, Pieter van der Aa, 1738. Bybel Der Natuure, Door Jan Swammerdam, Amsteldammer. Of Historie Der Insecten, Tot Zeekere Zoorten Gebracht: Door Voorbeelden, Ontleedkundige Onderzoekingen Van Veelerhande Kleine Gediertens, Als Ook Door Kunstige Kopere Plaaten Opgeheldert: Verrykt Met Ontelbaare Waarnemingen Van Nooit Ontdekte Zeldzaamhedenin De Natuur. http://books.google.com/books?i d=1SxMAAAAcAAJ&pg=PA819 PD source: Swammerdam, J., H. Boerhaave, and H.D. Gaubius. Bybel Der Natuure. by Isaak Severinus, Boudewyn van der Aa, Pieter van der Aa, 1738. Bybel Der Natuure, Door Jan Swammerdam, Amsteldammer. Of Historie Der Insecten, Tot Zeekere Zoorten Gebracht: Door Voorbeelden, Ontleedkundige Onderzoekingen Van Veelerhande Kleine Gediertens, Als Ook Door Kunstige Kopere Plaaten Opgeheldert: Verrykt Met Ontelbaare Waarnemingen Van Nooit Ontdekte Zeldzaamhedenin De Natuur. http://books.google.com/books?i d=1SxMAAAAcAAJ&pg=PA819
[2] Image from Swammerdam letter of 1678 showing lens and blood cells from: Gerrit A. Lindeboom, ''Jan Swammerdam als microscopist.'' Tijdschift voor de Geschiedenis der Genees- , Natuurwetenschappen, Wiskunde en Techniek 4 (1981): 87-110. http://gewina-tggnwt.library.uu .nl/index.php/gewina-tggnwt/article/view /140 UNKNOWN source: http://gewina-tggnwt.library.uu. nl/index.php/gewina-tggnwt/article/view/ 140 |
|
340 YBN [11/28/1660 AD] | 1704) The Royal Society is formed. | London, England |
[1] The Fame of the Royal Society. From Thomas Sprat's History of the Royal Society In the Center is a bust of the Society's Founder - Charles II Left is William Brouncker- The first President On the Right is Francis Bacon the Inspiration of the Royal Society PD source: http://www.sirbacon.org/esquire. html
[2] Frontispiece to Sprat 's History of the Royal Society (1667). Engraving by Wenceslaus Hollar, design probably hy John Evelyn for John Beale in about 1666-1667, and transferred to Sprat's book later. Boyle's revised version of the air-pump is in the centre-left background (see also figure 17). The three figures in the foreground are the president of the Royal Society, Lord Brouncker (left); the King (bust, centre, being crowned by Fame.); and Francis Bacon (right). (From the British Library.) PD source: http://www4.ncsu.edu/~kimler/hi3 22001/sprat.jpg |
|
340 YBN [1660 AD] | 1737) Gas is collected. That electrical attraction is transmitted through a vacuum is proven. | Oxford, England (presumably) |
[1] Scientist: Boyle, Robert (1627 - 1691) Discipline(s): Chemistry ; Physics Original Dimensions: Graphic: 13.1 x 8.2 cm / PD source: http://www.sil.si.edu/digitalcol lections/hst/scientific-identity/cf/by_n ame_display_results.cfm?scientist=Boyle
[2] Scientist: Boyle, Robert (1627 - 1691) Discipline(s): Chemistry ; Physics Print Artist: George Vertue, 1684-1756 Medium: Engraving Original Artist: Johann Kerseboom, d.1708 Original Dimensions: Graphic: 39.5 x 24.3 cm / PD source: %20Robert |
|
339 YBN [1661 AD] | 1738) Acid-base indicators. | Oxford, England (presumably) |
[1] The Skeptical Chymist title page PD source: http://en.wikipedia.org/wiki/Ima ge:000a.jpg
[2] Scientist: Boyle, Robert (1627 - 1691) Discipline(s): Chemistry ; Physics Original Dimensions: Graphic: 13.1 x 8.2 cm / PD source: http://www.sil.si.edu/digitalcol lections/hst/scientific-identity/cf/by_n ame_display_results.cfm?scientist=Boyle |
|
339 YBN [1661 AD] | 1754) The connection of arteries and veins is observed. | Bologna, Italy |
[1] Description Marcello Malphigi Source L C Miall. The History of Biology. Watts and Co. Date 1911 Author L C Miall PD source: http://en.wikipedia.org/wiki/Ima ge:MarcelloMalphigiMiall.jpg
[2] from http://wwwihm.nlm.nih.gov/ * 11:57, 27 August 2002 Magnus Manske 432x575 (78,604 bytes) (from meta) Source Originally from en.wikipedia; description page is (was) here Date Commons upload by Magnus Manske 10:03, 10 May 2006 (UTC) PD source: http://en.wikipedia.org/wiki/Ima ge:Marcello_Malpighi_large.jpg |
|
338 YBN [1662 AD] | 1739) That pressure and volume of a gas are inversely related is known. | Oxford, England (presumably) |
[1] Boyle, R. New Experiments Physico-mechanical, Touching the Spring of the Air, and Its Effects: (made, for the Most Part, in a New Pneumatical Engine). H. Hall, 1662, p156. books.google.com/books?id=LqYrAQA AMAAJ&pg=PA156 PD AND Description Portrait of Robert Boyle Source http://www.bbk.ac.uk/boyle/Issue4.html Date c. 1689 Author Johann Kerseboom Permission Author has been dead more than 70 years Other versions Robert boyle.jpg PD AND {ULSF: Note that this drawing of the J-tube does not come from Boyle's text} Artist's impression of Boyle's Experiment, with precautions against tube breaking. UNKNOWN source: books.google.com/books?id=LqYrAQ AAMAAJ&pg=PA162http://www.sil.si.edu/dig italcollections/hst/scientific-identity/ cf/by_name_display_results.cfm?scientist =Boyle%20Roberthttp://iweb.tntech.edu/ch em281-tf/Boyle_files/image002.gif
[2] Boyle, R. New Experiments Physico-mechanical, Touching the Spring of the Air, and Its Effects: (made, for the Most Part, in a New Pneumatical Engine). H. Hall, 1662, p156. books.google.com/books?id=LqYrAQA AMAAJ&pg=PA156 PD AND Description Portrait of Robert Boyle Source http://www.bbk.ac.uk/boyle/Issue4.html Date c. 1689 Author Johann Kerseboom Permission Author has been dead more than 70 years Other versions Robert boyle.jpg PD source: books.google.com/books?id=LqYrAQ AAMAAJ&pg=PA162http://www.sil.si.edu/dig italcollections/hst/scientific-identity/ cf/by_name_display_results.cfm?scientist =Boyle%20Robert PD |
|
337 YBN [1663 AD] | 2247) The first static electricity generator: a sulfur globe is rotated against a cloth. | Magdeburg, Germany (presumably) |
[1] Guericke's experiments with the sulfur globe published 1672 PD source: http://img.readtiger.com/wkp/en/ Guericke_Sulfur_globe.jpg
[2] Guericke's experiments with the sulfur globe published 1672 PD source: http://img.readtiger.com/wkp/en/ Guericke_Sulfur_globe.jpg |
|
336 YBN [1664 AD] | 1666) The theory that light is made of particles is revived by Descartes. Descartes also identifies both the wave and corpuscular theory of light. | (in 1633:) Netherlands (presumably) |
[1] Descartes, R. Le Monde ... Ou Le Traité De La Lumière Et Des Autres Objets Principaux Des Sens, Avec Un Discours De L’action Des Corps Et Un Autre Des Fièvres, Composez Selon Les Principes Du Même Auteur. Michel Bobin et Nic. le Gras, 1664, p221. http://books.google.com/books?id= DHEPAAAAQAAJ PD source: http://books.google.com/books?id =DHEPAAAAQAAJ
[2] The balls of the ''second element'' which I think is a theory of particles similar to an aether that fill empty space, but its not clear[t] PD/Corel source: http://www.princeton.edu/~hos/mi ke/texts/descartes/world/Image9.gif |
|
335 YBN [1665 AD] | 1688) The theory that comets move in elliptical orbits. | Pisa, Italy (presumably) |
[1] Portrait of Giovanni Borelli from this web site: http://micro.magnet.fsu.edu/optics/timel ine/people/borelli.html The portrait is made in 17th century. PD source: http://en.wikipedia.org/wiki/Ima ge:GBorelli.jpg
[2] Giovanni Alfonso Borelli. PD source: http://en.wikipedia.org/wiki/Ima ge:Giovanni_Alfonso_Borelli.jpg |
|
335 YBN [1665 AD] | 1707) The theory of light "diffraction". | Bologna, Italy (presumably) |
[1] Physico-mathesis de lvmine, coloribvs, et iride, aliisqve adnexis; libri dvo ... Avctore Francisco Maria Grimaldo. Bononiae, Ex Typographia Haeredis V. Benatij; impensis H. Berniae, 1665, [London, Dawsons, 1966] Latin Light through two holes between diffracts in the transmission, we see a large widening that shows its stretched out direction. (my own translation, and needs correction) PD/COPYRIGHTED source: Physico-mathesis de lvmine, coloribvs, et iride, aliisqve adnexis; libri dvo ... Avctore Francisco Maria Grimaldo. Bononiae, Ex Typographia Haeredis V. Benatij; impensis H. Berniae, 1665, [London, Dawsons, 1966 Latin 9
[2] Francesco Maria Grimaldi (Bologna, 2 aprile 1618 - Bologna 28 dicembre 1663), astronomo e fisico italiano, in un'incisione seicentesca. PD source: http://en.pedia.org//Image:Franc escomaria_Grimaldi.jpg |
|
335 YBN [1665 AD] | 1726) The period of a Mars day is measured as 24 hours and 40 minutes. | Bologna, Italy |
[1] Scientist: Cassini, Giovanni Domenico (1625 - 1712) Discipline(s): Astronomy ; Geodesy Print Artist: N. Dupuis Medium: Engraving Original Dimensions: Graphic: 14.3 x 10.2 cm / Sheet: 24.6 x 16.2 cm PD source: http://www.sil.si.edu/digitalcol lections/hst/scientific-identity/CF/disp lay_results.cfm?alpha_sort=c
[2] Scientist: Cassini, Giovanni Domenico (1625 - 1712) Discipline(s): Astronomy ; Geodesy Original Dimensions: Graphic: 25.2 x 18.5 cm / Sheet: 27.4 x 19.5 cm PD source: http://www.sil.si.edu/digitalcol lections/hst/scientific-identity/CF/disp lay_results.cfm?alpha_sort=c |
|
335 YBN [1665 AD] | 1776) The first blood transfusion. | London?, England |
[1] Richard Lower (1631-1691) PD source: http://images.fineartamerica.com /images-medium-large/richard-lower-1631- 1691-granger.jpg
[2] Richard Lower PD source: http://clendening.kumc.edu/dc/pc /lower.jpg |
|
335 YBN [1665 AD] | 1799) The wave theory of light is firmly established by Hooke, with the medium being a fluid between the stars associated with the ancient concept of aether. Hooke also publishes the first images of a microorganism (or protist). | London, England |
[1] Hooke, R. Micrographia: Or, Some Physiological Descriptions of Minute Bodies Made by Magnifying Glasses. With Observations and Inquiries Thereupon. printed for James Allestry, 1667, p56-57,96-97. http://books.google.com/b ooks?id=SgFMAAAAcAAJ PD source: http://books.google.com/books?id =SgFMAAAAcAAJ
[2] Hooke, R. Micrographia: Or, Some Physiological Descriptions of Minute Bodies Made by Magnifying Glasses. With Observations and Inquiries Thereupon. printed for James Allestry, 1667, p56-57,96-97. http://books.google.com/b ooks?id=SgFMAAAAcAAJ PD source: http://books.google.com/books?id =SgFMAAAAcAAJ |
|
334 YBN [10/??/1666 AD] | 1827) Calculus: differentiation is used to find the rate of change (or slope) of an equation and integration is used to calculate the area or volume described by an equation. | Cambridge, England |
[1] Drawing from: Isaac Newton, ''The October 1666 Tract on Fluxions'', MS Add. 3958.3, ff. 48r-63v, Cambridge University Library, Cambridge, UK http://www.newtonproject.sussex.ac.u k/catalogue/record/NATP00100 AND http://cudl.lib.cam.ac.uk/view/MS-A DD-03958/92 COPYRIGHTED source: http://www.newtonproject.sussex. ac.uk/view/texts/normalized/NATP00100
[2] Description Isaac Newton Date 1689 Author Godfrey Kneller PD source: http://en.wikipedia.org/wiki/Ima ge:GodfreyKneller-IsaacNewton-1689.jpg |
|
332 YBN [11/26/1668 AD] | 3257) The theory of momentum (mass times velocity). | London, England (presumably) |
[1] Dr. John Wallis, and Dr. Christopher Wren, ''A Summary Account of the General Laws of Motion'', Philosophical Transactions, (1665-1678), Volume 3,1668, pp864-868. books.google.com/books?id=SF 5FAAAAcAAJ&pg=PA864 http://journals.roy alsociety.org/content/3t6172g2t153q212/? p=712eb21bc6624d76b0bd5d68f591a77a&pi=0 {Wallis_John_Wren_Christopher_Laws_of_M otion_1668.pdf} PD source: books.google.com/books?id=SF5FAA AAcAAJ&pg=PA864 http://journals.royalso ciety.org/content/3t6172g2t153q212/?p=71 2eb21bc6624d76b0bd5d68f591a77a&pi=0
[2] John Wallis, English mathematician with important contributions to analysis. Source: en:Image:John_Wallis.jpg PD source: http://en.wikipedia.org/wiki/Ima ge:John_Wallis.jpg |
|
332 YBN [1668 AD] | 1727) Jupiter's period of daily rotation is determined. | (Observatory at) Panzano (near Bologna), Italy |
[1] Description: Gemälde Giovanni Domenico Cassini Source:: http://www-history.mcs.st-and.ac.uk/hist ory/PictDisplay/Cassini.html Painter: Durangel 1879, nach einer alten Radierung, welche wiederum nach einem alten Bild von Madame Milon de a PD source: http://upload.wikimedia.org/wiki pedia/commons/d/d6/Giovanni_Cassini.jpg
[2] Scientist: Cassini, Giovanni Domenico (1625 - 1712) Discipline(s): Astronomy ; Geodesy Print Artist: N. Dupuis Medium: Engraving Original Dimensions: Graphic: 14.3 x 10.2 cm / Sheet: 24.6 x 16.2 cm PD source: http://www.sil.si.edu/digitalcol lections/hst/scientific-identity/CF/disp lay_results.cfm?alpha_sort=c |
|
331 YBN [03/18/1669 AD] | 3258) The concept of energy (mass multiplied by velocity squared), and the theory of conservation of energy is defined. | The Hague, Netherlands (presumably) |
[1] Huygens, C., J.A. Vollgraff, and Hollandsche Maatschappij der Wetenschappen. Oeuvres Complètes: Correspondance. M. Nijhoff, 1895. Oeuvres Complètes, p385. books.google.com/books?id=sH3tV6o gFtcC&pg=PA385 PD AND Christiaan Huygens, the astronomer. source: http://ressources2.techno.free.fr/inform atique/sites/inventions/inventions.html PD source: books.google.com/books?id=sH3tV6 ogFtcC&pg=PA385http://en.wikipedia.org/w iki/Image:Christiaan_Huygens-painting.jp eg
[2] Huygens, C., J.A. Vollgraff, and Hollandsche Maatschappij der Wetenschappen. Oeuvres Complètes: Correspondance. M. Nijhoff, 1895. Oeuvres Complètes, p385. books.google.com/books?id=sH3tV6o gFtcC&pg=PA385 PD source: books.google.com/books?id=sH3tV6 ogFtcC&pg=PA385 |
|
331 YBN [1669 AD] | 1735) "Double refraction" is observed. | Copenhagen, Denmark |
[1] Taken from: Brahe, T. Tychonis Brahe Dani Opera Omnia: Tomus XIII. Gyldendal, 1926 PD source: Brahe, T. Tychonis Brahe Dani Opera Omnia: Tomus XIII. Gyldendal, 1926
[2] Taken from: Brahe, T. Tychonis Brahe Dani Opera Omnia: Tomus XIII. Gyldendal, 1926 PD source: Brahe, T. Tychonis Brahe Dani Opera Omnia: Tomus XIII. Gyldendal, 1926 |
|
331 YBN [1669 AD] | 1774) The element Phosphorus is identified. | Hamburg, Germany (presumably) |
[1] Den tyske alkymist Hennig Brand opdagede i 1669 et hvidt stof, som lyste i mørke. Uden at vide det havde han fundet grundstoffet fosfor, mens han opvarmede urin i en glaskolbe. PD source: http://historienet.dk/files/bonn ier-his/imagecache/630x420/pictures/Imag e20.jpg
[2] The Alchemist in Search of the Philosophers Stone (1771) by Joseph Wright depicting Hennig Brand discovering phosphorus (the glow shown is exaggerated) PD source: http://en.wikipedia.org/wiki/Ima ge:Henning_brand.jpg |
|
329 YBN [1671 AD] | 2119) The element Hydrogen is identified; released by mixing iron filings and acids. | Oxford, England (presumably) |
[1] Title page from: Boyle, Robert. Tracts Written by the Honourable Robert Boyle: Containing New Experiments Touching the Relation Betwixt Flame and Air : and About Explosions : an Hydrostatical Discourse Occasion'd by Some Objections of Dr. Henry More against Some Explications of New Experiments Made by the Author of These Tracts : to Which Is Annex't, an Hydrostatical Letter, Dilucidating an Experiment About a Way of Weighing Water in Water. London: Printed for Richard Davis, 1673. Internet resource. http://uci.worldcat.org/title/tracts-w ritten-by-the-honourable-robert-boyle-co ntaining-new-experiments-touching-the-re lation-betwixt-flame-and-air-and-about-e xplosions-an-hydrostatical-discourse-occ asiond-by-some-objections-of-dr-henry-mo re-against-some-explications-of-new-expe riments-made-by-the-author-of-these-trac ts-to-which-is-annext-an-hydrostatical-l etter-dilucidating-an-experiment-about-a -way-of-weighing-water-in-water/oclc/606 570832?referer=di&ht=edition PD source: Boyle, Robert. Tracts Written by the Honourable Robert Boyle: Containing New Experiments Touching the Relation Betwixt Flame and Air : and About Explosions : an Hydrostatical Discourse Occasion'd by Some Objections of Dr. Henry More against Some Explications of New Experiments Made by the Author of These Tracts : to Which Is Annex't, an Hydrostatical Letter, Dilucidating an Experiment About a Way of Weighing Water in Water. London: Printed for Richard Davis, 1673. Internet resource. http://uci.worldcat.org/title/tracts-w ritten-by-the-honourable-robert-boyle-co ntaining-new-experiments-touching-the-re lation-betwixt-flame-and-air-and-about-e xplosions-an-hydrostatical-discourse-occ asiond-by-some-objections-of-dr-henry-mo re-against-some-explications-of-new-expe riments-made-by-the-author-of-these-trac ts-to-which-is-annext-an-hydrostatical-l etter-dilucidating-an-experiment-about-a -way-of-weighing-water-in-water/oclc/606 570832?referer=di&ht=edition
[2] Scientist: Boyle, Robert (1627 - 1691) Discipline(s): Chemistry ; Physics Original Dimensions: Graphic: 13.1 x 8.2 cm / PD source: http://www.sil.si.edu/digitalcol lections/hst/scientific-identity/cf/by_n ame_display_results.cfm?scientist=Boyle |
|
328 YBN [02/19/1672 AD] | 1829) The corpuscular theory of light is firmly established by Newton. Color is determined to be a property of light, not of objects. White light is separated into and recreated from primary colors. Light of different colors is shown to refract at different angles. | Cambridge, England |
[1] Isaac Newton, ''A Letter of Mr. Isaac Newton … containing his New Theory about Light and Colors'', Feb 19, 1671/2, in English, c. 5,263 words, 13pp. Published in: Philosophical Transactions of the Royal Society, No. 80 (19 Feb. 1671/2), pp. 3075-3087. http://www.newtonproject.sus sex.ac.uk/view/texts/normalized/NATP0000 6 AND http://books.google.com/books?id=L1Ito Q2GjMAC&pg=PA3075 PD AND Description Isaac Newton Date 1689 Author Godfrey Kneller PD source: http://books.google.com/books?id =L1ItoQ2GjMAC&pg=PA3075http://en.wikiped ia.org/wiki/Image:GodfreyKneller-IsaacNe wton-1689.jpg
[2] Isaac Newton, ''Draft of 'A Theory Concerning Light and Colors''', Feb 6, 1671/2, in English, c. 5,137 words, 14pp. Shelfmark: MS Add. 3970.3, ff.460-466 Location: Cambridge University Library, Cambridge, UK http://www.newtonproject.sussex.ac.u k/view/texts/normalized/NATP00003 PD source: http://www.newtonproject.sussex. ac.uk/view/texts/normalized/NATP00003 |
|
328 YBN [1672 AD] | 1731) The scale of our star system is measured. | Paris, France;Guiana, South America |
[1] Scientist: Cassini, Giovanni Domenico (1625 - 1712) Discipline(s): Astronomy ; Geodesy Print Artist: N. Dupuis Medium: Engraving Original Dimensions: Graphic: 14.3 x 10.2 cm / Sheet: 24.6 x 16.2 cm PD source: http://www.sil.si.edu/digitalcol lections/hst/scientific-identity/CF/disp lay_results.cfm?alpha_sort=c
[2] Scientist: Cassini, Giovanni Domenico (1625 - 1712) Discipline(s): Astronomy ; Geodesy Original Dimensions: Graphic: 25.2 x 18.5 cm / Sheet: 27.4 x 19.5 cm PD source: http://www.sil.si.edu/digitalcol lections/hst/scientific-identity/CF/disp lay_results.cfm?alpha_sort=c |
|
326 YBN [1674 AD] | 1825) The element Oxygen is identified. | Oxford, England |
[1] John Mayow PD source: http://en.wikipedia.org/wiki/Ima ge:John_Mayow.jpg
[2] John Mayow, 1641-1679. Tractatus quinque medico-physici. [Five medico-physical tracts] Oxford: E Theatro Sheldoniano, 1674. Gift of John F. Fulton. PD source: http://www.med.yale.edu/library/ historical/founders/images/tractatus.jpg |
|
324 YBN [1676 AD] | 1851) The speed of light is shown to be finite and is measured by subtracting the time it takes for the moon of Jupiter, Io, to enter and exit the shadow of Jupiter when the Earth is moving toward Jupiter, from the time it takes when the Earth is moving away from Jupiter. | (Paris Observatory) Paris, France |
[1] ''Demonstration touchant le mouvement de la lumiere trouvé par M. Römer de l' Academie Royale des Sciences'', Journal des sçavans, December 7, 1676 http://books.google.com/books?id=5 scUAAAAQAAJ&pg=PA484 PD source: http://books.google.com/books?id =5scUAAAAQAAJ&pg=PA484
[2] Ole Rømer PD source: http://www.rundetaarn.dk/dansk/o bservatorium/grafik/roemer1.jpg |
|
323 YBN [1677 AD] | 1784) Sperm cells are observed. | Delft, Netherlands |
[1] Figure 2. from Clarke, Gary N. “A.R.T. and History, 1678–1978.” Human Reproduction 21.7 (2006): 1645–1650. Van Leeuwenhoek’s drawings of spermatozoa. COPYRIGHTED source: http://humrep.oxfordjournals.org /content/21/7/1645/F2.large.jpg
[2] Spermatozoa (Dutch = ''zaaddiertjes'') after an image published in Phil.Trans. XII,nov. 1678) : 1-4 Human, 5-8 Dog. PD source: http://www.euronet.nl/users/warn ar/leeuwenhoek.html |
|
322 YBN [1678 AD] | 1794) The helical spring. | London, England (presumably)|(if 1657:) Oxford, England (presumably) |
[1] Plate to Hooke's Lecture of Spring 1678 PD source: http://www1.umn.edu/ships/module s/phys/hooke/images/Hooke1678.jpg
[2] Hooke memorial window, St Helen's Bishopsgate (now destroyed) http://www.roberthooke.org.u k/ on http://freespace.virgin.net/ric.mart in/vectis/hookeweb/roberthooke.htm PD source: http://freespace.virgin.net/ric. martin/vectis/hookeweb/roberthooke.htm |
|
322 YBN [1678 AD] | 1871) A catalog of southern hemisphere stars. | London, England (presumably) |
[1] Title page of: Halley, E. Catalogus Stellarum Australium: Sive, Supplementum Catalogi Tychenici, Exhibens Longitudines Et Latitudines Stellarum Fixarum, Quae, Prope Polum Antarcticum Sitae, in Horizonte Uraniburgico Tychoni Inconspicuae Fuere, Accurato Calculo Ex Distantiis Supputatas, & Ad Annum 1677 Completum correctas...Accedit Appendicula De Rebus Quibusdam Astronomicis... Typis T. James, 1679. http://books.google.com/books?id= QVg4AAAAMAAJ PD source: http://en.wikipedia.org/wiki/Ima ge:Edmund_Halley.gif
[2] Portrait of Edmond Halley painted around 1687 by Thomas Murray (Royal Society, London) uploaded from http://www.phys.uu.nl/~vgent/astrology/n ewton.htm PD source: http://en.wikipedia.org/wiki/Ima ge:Edmond_Halley_5.jpg |
|
322 YBN [1678 AD] | 3592) Direct neuron activation (or direct neuron writing). Jan Swammerdam (Yon SVoMRDoM) contracts a muscle with electricity. | Amsterdam, Netherlands (presumably) |
[1] One of Galvani’s decisive experiments was to show that movement could be induced by stroking an iron plate against a brass hook inserted into the frog’s spinal column, which generated a small electric current. In one version of Swammerdam’s nerve muscle experiment, the nerve was suspended in a brass hook, which was then stroked with a silver wire: PD/Corel source: http://www.janswammerdam.net/Ima ges/Fig4.jpg |
|
318 YBN [03/03/1682 AD] | 1788) The cell nucleus is described. | Delft, Netherlands |
[1] Leeuwenhoek, A. van: Opera Omnia, seu Arcana Naturae ope exactissimorum Microscopiorum detecta, experimentis variis comprobata, Epistolis ad varios illustres viros. J. Arnold et Delphis, A. Beman, Lugdinum Batavorum 1719–1730, p51. http://books.google.com/books?id=0Zs_A AAAcAAJ {Leeuwenhoek_Opera_Omnia_Seu_Ar cana_Naturae_1722.pdf} PD source: http://books.google.com/books?id =0Zs_AAAAcAAJ
[2] Description English: Red Blood cells from Salmon, with ''Lumen'' (cell nuclei). Deutsch: Rote Blutkörperchen vom Lachs, mit ''Lumen'' (Zellkernen). Date Leeuwenhoek lived from 1632 - 1723.. Source Dieter Gerlach, Geschichte der Mikroskopie. Verlag Harry Deutsch, Frankfurt am Main, Germany, 2009. ISBN 978-3-8171-1781-9.(Accompanying CD-ROM). Source given in there: Leeuwenhoek, A. van: Opera Omnia, seu Arcana Naturae ope exactissimorum Microscopiorum detecta, experimentis variis comprobata, Epistolis ad varios illustres viros. J. Arnold et Delphis, A. Beman, Lugdinum Batavorum 1719–1730. – Reprint: Georg Olms Verlag, Hildesheim, New York 1971–1972 Author Antoni van Leeuwenhoek PD source: http://upload.wikimedia.org/wiki pedia/commons/3/39/Leeuwenhoek1719RedBlo odCells.jpg |
|
317 YBN [09/12/1683 AD] | 1785) The first picture of bacteria. | Delft, Netherlands |
[1] Fig. 7. Bacteria from a human mouth, letter of 17 September 1683. A is a motile Bacillus, B is Selenomonas sputigena, with C…D its path, E is Micrococci, F is Leptothrix buccalis, and G is a spirochaete, probably Spirochaeta buccalis (Dobell 1932:Plate 24 or Leeuwenhoek 1939–1999, IV:Plate 8). PD source: http://www.madrimasd.org/blogs/m icrobiologia/wp-content/blogs.dir/110/fi les/1431/o_Leeuwenhoek.jpg
[2] Fig. 7. Bacteria from a human mouth, letter of 17 September 1683. A is a motile Bacillus, B is Selenomonas sputigena, with C D its path, E is Micrococci, F is Leptothrix buccalis, and G is a spirochaete, probably Spirochaeta buccalis (Dobell 1932:Plate 24 or Leeuwenhoek 1939-1999, IV:Plate 8). COPYRIGHTED? source: http://esapubs.org/bulletin/back issues/087-1/bulletin_jan2006.htm |
|
313 YBN [1687 AD] | 1845) The law of gravitation by Newton; that all matter attracts other matter with a force that is the product of their masses, and the inverse of their distance squared. Newton also theorizes that light particles are affected by gravity. | Cambridge, England (presumably) |
[1] Sir Isaac Newton's own first edition copy of his Philosophiae Naturalis Principia Mathematica with his handwritten corrections for the second edition. The first edition was published under the imprint of Samuel Pepys who was president of the Royal Society. By the time of the second edition, Newton himself had become president of the Royal Society, as noted in his corrections. The book can be seen in the Wren Library of Trinity College, Cambridge. CC source: http://en.wikipedia.org/wiki/Ima ge:NewtonsPrincipia.jpg
[2] Description Isaac Newton Date 1689 Author Godfrey Kneller PD source: http://en.wikipedia.org/wiki/Ima ge:GodfreyKneller-IsaacNewton-1689.jpg |
|
310 YBN [1690 AD] | 1200) A gear-cutting machine. | Sweden |
[1] Christopher Polhem in 1741. PD AND On Sunday, December 18 inaugurated the exhibition of Christopher Polhem On Technical ... Class 5 pilot from Klastorp School had the honor to visit it before, photographed, snabbguidas and also showcase their inventions. There are many parts of the mechanical alphabet, mine lifts, computer games, one point for creative children and adolescents mm. UNKNOWN source: http://en.wikipedia.org/wiki/Ima ge:Christopher_Polhem_painted_by_Johan_H enrik_Scheffel_1741.jpghttp://kungsholms uppfinnare.se/wp-content/uploads/2011/12 /IMG_1050.jpg
[2] Christopher Polhem in 1741. PD source: http://en.wikipedia.org/wiki/Ima ge:Christopher_Polhem_painted_by_Johan_H enrik_Scheffel_1741.jpg |
|
310 YBN [1690 AD] | 1864) The steam engine is reinvented. | Leipzig, Germany |
[1] First Piston Steam Engine, by Papin. 19th century encyclopedia. PD source: http://en.wikipedia.org/wiki/Ima ge:Papinengine.jpg
[2] subject: Denis Papin, unknown artist, 1689. PD source: http://en.wikipedia.org/wiki/Ima ge:Denis_Papin.jpg |
|
302 YBN [1698 AD] | 1777) The size and distance of other stars is measured. | The Hague, Netherlands (presumably) |
[1] Cosmotheoros (1698) PD source: http://www.phys.uu.nl/~huygens/c osmotheoros_en.htm
[2] The Proportion of the Magnitude of the Planets, in respect of one another, and the Sun PD source: http://www.phys.uu.nl/~huygens/c osmotheoros_nl.htm |
|
301 YBN [1699 AD] | 2008) The theory that color is determined by the frequency of light. | Paris, France |
[1] Engraving by N. Edelinck after I. B. Santerre - Nicolas Malebranche PD source: http://www.archiv.cas.cz/english /foto/malebra.htm |
|
300 YBN [1700 AD] | 6251) The piano. | Florence, Italy |
[1] [t Note Remnant describes apparently the same piao as ''The oldest surviving piano, by Bartolomeo Cristofori, Florence, 1720. New York Metropolitan Museum of Art, Crosby Brown Collection''] Description English: Piano forte by Bartolomeo Cristofori manufactured in 1722, Museo Nazionale degli Strumenti Musicali di Roma Date 28 January 2010 Source Own work CC source: http://upload.wikimedia.org/wiki pedia/commons/3/32/Piano_forte_Cristofor i_1722.JPG |
|
295 YBN [1705 AD] | 1872) The path of a comet is correctly calculated. | London, England (presumably) |
[1] Halley's comet on the Bayeux tapesry {ULSF: determine date} PD source: http://classconnection.s3.amazon aws.com/510/flashcards/1411510/jpg/pictu re1061336605287772.jpg
[2] Halley's comet on the Bayeux tapesry {ULSF: determine date} PD source: http://rubens.anu.edu.au/htdocs/ laserdisk/0214/21434.JPG |
|
287 YBN [03/28/1713 AD] | 6594) The mass and density of the planets are determined and the theory that the Universe is made of mostly empty space by Newton. | (Dabam) London, England |
[1] Newton, Isaac, Sir. Philosophiæ naturalis principia mathematica. Auctore Isaaco Newtono, Equite Aurato. Editio secunda auctior et emendatior. Cantabrigiæ, MDCCXIII. [1713]. Eighteenth Century Collections Online. Gale. UC Irvine. 27 Mar. 2013, p370-371. {Newton_Principia_Second_Edition_17130 328.pdf} PD source:
[2] Sir Isaac Newton's own first edition copy of his Philosophiae Naturalis Principia Mathematica with his handwritten corrections for the second edition. The first edition was published under the imprint of Samuel Pepys who was president of the Royal Society. By the time of the second edition, Newton himself had become president of the Royal Society, as noted in his corrections. The book can be seen in the Wren Library of Trinity College, Cambridge. CC source: http://en.wikipedia.org/wiki/Ima ge:NewtonsPrincipia.jpg |
|
282 YBN [1718 AD] | 1876) The movement of the stars over long periods of time is proven. |
[1] Description Comet P/Halley as taken March 8, 1986 by W. Liller, Easter Island, part of the International Halley Watch (IHW) Large Scale Phenomena Network. Source NSSDC's Photo Gallery (NASA): * http://nssdc.gsfc.nasa.gov/photo_gallery /photogallery-comets.html * http://nssdc.gsfc.nasa.gov/image/planeta ry/comet/lspn_comet_halley1.jpg Date image taken on 8. Mar. 1986 Author NASA/W. Liller Permission (Reusing this image) Copyright information from http://nssdc.gsfc.nasa.gov/photo_gallery /photogallery-faq.html - All of the images presented on NSSDC's Photo Gallery are in the public domain. As such, they may be used for any purpose. [...] PD source: http://en.wikipedia.org/wiki/Ima ge:Lspn_comet_halley.jpg
[2] Portrait of Edmond Halley painted around 1687 by Thomas Murray (Royal Society, London) uploaded from http://www.phys.uu.nl/~vgent/astrology/n ewton.htm PD source: http://en.wikipedia.org/wiki/Ima ge:Edmund_Halley.gif | |
|
275 YBN [1725 AD] | 3604) A machine uses a perforated roll of paper to form patterns in textiles. | Lyon, France |
[1] Basile Bouchon's loom, 1725 COPYRIGHTED source: http://cs-exhibitions.uni-klu.ac .at/uploads/pics/Basile_Bouchons_loom_01 .jpg |
|
267 YBN [12/27/1733 AD] | 1965) The theory that electricity is made of two different fluids. | Paris, France |
[1] Du Fay, ''V. A Letter from Mons. Du Fay'', Philosophical Transactions. N432, Jan-Mar 1734, p258-266,p263. (p797 in link) http://books.google.com/books?id= sfMyAQAAMAAJ&pg=RA1-PA263 PD source: http://books.google.com/books?id =sfMyAQAAMAAJ&pg=RA1-PA263
[2] 1733 AD: Charles Francois de Cisternay Du FayThe French chemist Charles Francois de Cisternay Du Fay (1698-1739) discovered that when objects are rubbed together they either repel or attract each other and therefore that electricity came in two forms, which he called ''resinous'' (-) and ''vitreous'' (+). PD source: http://www.worldofenergy.com.au/ 07_timeline_world_1675_1780.html |
|
265 YBN [1735 AD] | 1996) Life of Earth is systematically categorized by Linnaeus (li-nE-uS or li-nA-uS). | Netherlands |
[1] Table of the Animal Kingdom (Regnum Animale) from Carolus Linnaeus's first edition (1735) of Systema Naturae. PD source: http://en.wikipedia.org/wiki/Ima ge:Linnaeus_-_Regnum_Animale_%281735%29. png
[2] Artist Alexander Roslin Title Carl von Linné 1707-1778 Year 1775 Technique Oil on canvas Dimensions 56 x 46 cm Current location Royal Science Academy of Sweden (Kungliga vetenskapsakademin) Stockholm Permission Public domain Carl von Linné painted by Alexander Roslin in 1775. The original painting can be viewed at the Royal Science Academy of Sweden (Kungliga vetenskapsakademin). PD source: http://en.wikipedia.org/wiki/Ima ge:Carl_von_Linn%C3%A9.jpg |
|
255 YBN [11/04/1745 AD] | 1972) The storage of electricity. The first electric memory and capacitor (commonly called the Leyden jar). | (University of Wittenburg) Wittenburg, Germany(was for von Kleist: Pomerania?, Prussia) (coast of Baltic Sea between Germany and Poland) |
[1] http://books.google.com/books?id=ko9BAAA AIAAJ&pg=PA71&dq=jar+%22von+Kleist%22&lr =&as_brr=1&ei=aniTR_uCJ5HwsgOQ5bU4#PPA71 ,M1 page with text and figure about von Kleist's invention of the Leyden jar Source Electricity in Every-day Life Date 1905 Author Edwin J. Houston PD source: http://en.wikipedia.org/wiki/Ima ge:Von_Kleist_Leyden_jar_1905.png
[2] Pieter van Musschenbroek aus: http://20eeuwennederland.nl/actueel/1113 .htm PD source: http://en.wikipedia.org/wiki/Ima ge:Pieter_van_Musschenbroek.jpeg |
|
255 YBN [1745 AD] | 2966) An electrostatic motor. | (University of Erfurt) Erfurt, Germany |
[1] Elementary Lessons in Electricity and Magnetism By Silvanus Phillips Thompson http://books.google.com/books? id=hLk3AAAAMAAJ&pg=PA45&lpg=PA45&dq=winc kler+leipzig+electricity&source=web&ots= Op8vIkfDDE&sig=qHZAdRw3VdIi8ePfK7kcsGP6H zA&hl=en PD source: http://books.google.com/books?id =hLk3AAAAMAAJ&pg=PA45&lpg=PA45&dq=winckl er+leipzig+electricity&source=web&ots=Op 8vIkfDDE&sig=qHZAdRw3VdIi8ePfK7kcsGP6HzA &hl=en
[2] Elementary Lessons in Electricity and Magnetism By Silvanus Phillips Thompson http://books.google.com/books? id=hLk3AAAAMAAJ&pg=PA45&lpg=PA45&dq=winc kler+leipzig+electricity&source=web&ots= Op8vIkfDDE&sig=qHZAdRw3VdIi8ePfK7kcsGP6H zA&hl=en PD source: http://books.google.com/books?id =hLk3AAAAMAAJ&pg=PA45&lpg=PA45&dq=winckl er+leipzig+electricity&source=web&ots=Op 8vIkfDDE&sig=qHZAdRw3VdIi8ePfK7kcsGP6HzA &hl=en http://books.google.com/books?id=TFLkGa4 bDCIC |
|
253 YBN [07/11/1747 AD] | 1981) The single fluid theory of electricity. Lightning is recognized as electricity. | Philadelphia, PA (English colonies) USA (letter to London, England) |
[1] Credit: ''White House Historical Association (White House Collection)'' (981) Painted in 1759 by British artist and scientist Benjamin Wilson -who disagreed with Franklin's findings about electrical polarity -this portrait hung in Franklin's dining room in Philadelphia until Captain Andre' stole it during the British occupation of Philadelphia. Returned to the U.S. in 1906, it is now in the White House, in Washington, D. C. PD source: http://www.explorepahistory.com/ displayimage.php?imgId=668
[2] Multimedia Gallery - Image Portrait of Benjamin Franklin by artist David Martin (1737-1797) Portrait of Benjamin Franklin by artist David Martin (1737-1797) Credit: Library of Congress, LC-USZC4-3576 PD source: http://www.nsf.gov/news/mmg/medi a/images/benfranklin2_h3.jpg |
|
253 YBN [1747 AD] | 2055) Citris fruits are proven to cure scurvy. | England |
[1] James Lind painting: PD image: COPYRIGHTED? source: http://dodd.cmcvellore.ac.in/hom /17%20-%20James%20Lind.html
[2] Painted by Sir George Chalmers, c 1720-1791. painting: PD image: COPYRIGHTED? source: http://www.jameslindlibrary.org/ trial_records/17th_18th_Century/lind/lin d_portrait.html |
|
253 YBN [1747 AD] | 3452) The basis of refrigeration is understood. Humans recognize that evaporating liquid lowers temperature. | (Academy of Petersburg) Petersburg, Russia |
[1] William Cullen, ''Of the Cold produced by evaporating Fluids and of some other Means of producing Cold'', Philosophical Society of Edinburgh. Essays and observations, physical and literary. Read before a Society in Edinburgh, and published by them. Volume 2. Edinburgh, 1754. 464pp. 2 vols, p145-156. {Cullen_evaporation.pdf} PD source: Cullen_evaporation.pdf
[2] St. Petersburg, 6 August 1783. Prof. Richman and his assistant being struck by lightning while charging capacitors. The assistant escaped almost unharmed, whereas Richman was dead immediately. The pathologic analysis revealed that ''he only had a small hole in his forehead, a burnt left shoe and a blue spot at his foot. [...] the brain being ok, the front part of the lung sane, but the rear being brown and black of blood.'' The conclusion was that the electric discharge had taken its way through Richmann's body. The scientific community was shocked. [t notice difference in dates] PD/Corel source: http://www.hp-gramatke.net/histo ry/english/page4000.htm |
|
248 YBN [02/20/1752 AD] | 2976) A spark is passed through a vacuum tube. | London, England |
[1] William Watson (1715â''1787) * Print Artist: J. Thornwaite * Medium/Year: Line engraving, 1784 * Original Artist: after an oilpainting by Lemuel Francis Abbott * Original Dimensions: Graphic: 9.8 x 7.7 cm / Sheet: 14.5 x 10.2 cm PD source: http://en.pedia.org//Image:Willi am_Watson.jpg
[2] Figure from a Watson 1746 paper PD/Corel source: A Sequel to the Experiments and Observations Tending to Illustrate the Nature and Properties of Electricity; In a Letter to the Royal Society from the Same Journal Philosophical Transactions (1683-1775) Issue Volume 44 - 1746/1747 Author William Watson DOI 10.1098/rstl.1746.0119 Wats on_William_1746_Sequel.pdf |
|
245 YBN [01/25/1755 AD] | 1370) Moscow State University is founded. | Moscow, Russia |
[1] Lomonosov University in Moscow, Russia GNU AND from http://www.peoples.ru/science/founder/lo monosov/ PD source: http://en.wikipedia.org/wiki/Ima ge:Moskau_Uni.jpghttp://en.wikipedia.org /wiki/Image:Lomonosov.jpg
[2] Lomonosov University in Moscow, Russia GNU source: http://en.wikipedia.org/wiki/Ima ge:Moskau_Uni.jpg |
|
240 YBN [1760 AD] | 2122) Electrolysis. Molecules are split using electricity. Water is separated into hydrogen and oxygen gases using electricity. | Turin, Italy |
[1] Anonimo, Giambattista Beccaria, fine secolo XVIII PD? source: http://www.torinoscienza.it/img/ orig/it/s00/00/000c/00000c89.jpg
[2] Beccaria, Giovanni Battista (1716-1781) PD? source: http://bms.beniculturali.it/ritr atti/ritratti.php?chiave=ritr0079 |
|
234 YBN [05/29/1766 AD] | 2113) Hydrogen gas is isolated. | London, England |
[1] Figures 1-6 from: Henry Cavendish, ''Three Papers, Containing Experiments on Factitious Air, by the Hon. Henry Cavendish, F. R. S.'', Philosophical Transactions (1683-1775) , Vol. 56, (1766), pp. 141-184 http://www.jstor.org/stable/105 491 PD source: http://www.jstor.org/stable/1054 91
[2] By Henry Cavendish Published 1921 The University Press PD source: http://books.google.com/books?id =ygqYnSR3oe0C&printsec=frontcover&dq=the +scientific+papers+cavendish#PPA78-IA |
|
231 YBN [1769 AD] | 1206) The first self-propelled vehicle. A steam-engine powered automobile. | England |
[1] Nicolas-Joseph Cugnot's steam auto, from 7 August, 1869 issue of Appleton's Journal of Popular Literature, Science, and Art. PD source: http://en.wikipedia.org/wiki/Ima ge:CugnotAppleton.jpg
[2] Fardier de Cugnot, modèle de 1771. Musée des Arts et Métiers, Paris. 11 janvier 2005. (Note that this is the second fardier, the full-size one. It is not a 'model' (as has been mis-translated elsewhere)) Source : Photo et photographisme © Roby 19:13, 12 Jan 2005 (UTC). Avec l'aimable permission du Musée des Arts et Métiers, Paris. GNU source: http://upload.wikimedia.org/wiki pedia/commons/5/56/FardierdeCugnot200501 11.jpg |
|
228 YBN [06/04/1772 AD] | 6495) Five new gases are identified and isolated (including nitrous oxide and carbon monoxide). | Leeds, England|(does not move to Calne until 1773) |
[1] Portrait of Joseph Priestley Source http://images.google.com/imgres?imgurl=h ttp://www.chemistry.msu.edu/Portraits/im ages/priestlyc.jpg&imgrefurl=http://www. chemistry.msu.edu/Portraits/PortraitsHH_ Detail.asp%3FHH_LName%3DPriestley&h=640& w=462&sz=57&hl=en&start=9&tbnid=ipHldQCy TukivM:&tbnh=137&tbnw=99&prev=/images%3F q%3Djoseph%2Bpriestley%26gbv%3D2%26svnum %3D10%26hl%3Den%26sa%3DG Date 1794 Author Ellen Sharples PD source: http://en.wikipedia.org/wiki/Ima ge:Priestley.jpg
[2] Description Portrait of Joseph Priestley Source http://www.search.revolutionaryplayers. org.uk/engine/resource/default.asp?theme =47&originator=%2Fengine%2Ftheme%2Fdefau lt%2Easp&page=3&records=58&direction=1&p ointer=2784&text=0&resource=4501 Date c.1763 Author Artist is unknown. PD source: http://en.wikipedia.org/wiki/Ima ge:PriestleyLeeds.jpg |
|
228 YBN [1772 AD] | 2076) The theory that gravity changes the speed of light particles. | Thornhill, Yorkshire, England |
[1] Text from p789 in: Joseph Priestley, ''The history and present state of discoveries relating to vision, light, and colours.'', Leeds: n.p., 1771, p786-791,787. Vol 1: http://books.google.com/books?id=MLxz5yy mkNcC Vol 2: http://books.google.com/books?id=pmF8xgh 257sC&pg=PA787 PD source: books.google.com/books?id=pmF8xg h257sC&pg=PA789
[2] Portrait of Joseph Priestley Source http://images.google.com/imgres?imgurl=h ttp://www.chemistry.msu.edu/Portraits/im ages/priestlyc.jpg&imgrefurl=http://www. chemistry.msu.edu/Portraits/PortraitsHH_ Detail.asp%3FHH_LName%3DPriestley&h=640& w=462&sz=57&hl=en&start=9&tbnid=ipHldQCy TukivM:&tbnh=137&tbnw=99&prev=/images%3F q%3Djoseph%2Bpriestley%26gbv%3D2%26svnum %3D10%26hl%3Den%26sa%3DG Date 1794 Author Ellen Sharples PD source: http://en.wikipedia.org/wiki/Ima ge:Priestley.jpg |
|
228 YBN [1772 AD] | 2140) The mass of a light particle is measured to be around 10 nanograms. | Leeds, England |
[1] Joseph Priestley, ''The history and present state of discoveries relating to vision, light, and colours.'', Leeds: n.p., 1771, p390. Vol 1: http://books.google.com/books?id=MLxz5yy mkNcC&pg=PA390 Vol 2: http://books.google.com/books?id=pmF8xgh 257sC PD source: Vol 1: http://books.google.com/books?id=MLxz5yy mkNcC&pg=PA390
[2] Portrait of Joseph Priestley Source http://images.google.com/imgres?imgurl=h ttp://www.chemistry.msu.edu/Portraits/im ages/priestlyc.jpg&imgrefurl=http://www. chemistry.msu.edu/Portraits/PortraitsHH_ Detail.asp%3FHH_LName%3DPriestley&h=640& w=462&sz=57&hl=en&start=9&tbnid=ipHldQCy TukivM:&tbnh=137&tbnw=99&prev=/images%3F q%3Djoseph%2Bpriestley%26gbv%3D2%26svnum %3D10%26hl%3Den%26sa%3DG Date 1794 Author Ellen Sharples PD source: http://en.wikipedia.org/wiki/Ima ge:Priestley.jpg |
|
228 YBN [1772 AD] | 2285) Nitrogen gas is isolated. | Edinburgh, Scotland |
[1] Description Scan of an old picture of Daniel Rutherford Source The Gases of the Atmosphere (old book) Date 1896 Author William Ramsay PD source: http://en.wikipedia.org/wiki/Ima ge:Rutherford_Daniel.jpg |
|
226 YBN [08/01/1774 AD] | 2139) Oxygen gas is isolated. | Calne, England |
[1] Portrait of Joseph Priestley Source http://images.google.com/imgres?imgurl=h ttp://www.chemistry.msu.edu/Portraits/im ages/priestlyc.jpg&imgrefurl=http://www. chemistry.msu.edu/Portraits/PortraitsHH_ Detail.asp%3FHH_LName%3DPriestley&h=640& w=462&sz=57&hl=en&start=9&tbnid=ipHldQCy TukivM:&tbnh=137&tbnw=99&prev=/images%3F q%3Djoseph%2Bpriestley%26gbv%3D2%26svnum %3D10%26hl%3Den%26sa%3DG Date 1794 Author Ellen Sharples PD AND [5] Joseph Priestley Library of Congress PD source: http://en.wikipedia.org/wiki/Ima ge:Priestley.jpghttp://www.answers.com/K arl+Wilhelm+Scheele+?cat=technology
[2] Portrait of Joseph Priestley Source http://images.google.com/imgres?imgurl=h ttp://www.chemistry.msu.edu/Portraits/im ages/priestlyc.jpg&imgrefurl=http://www. chemistry.msu.edu/Portraits/PortraitsHH_ Detail.asp%3FHH_LName%3DPriestley&h=640& w=462&sz=57&hl=en&start=9&tbnid=ipHldQCy TukivM:&tbnh=137&tbnw=99&prev=/images%3F q%3Djoseph%2Bpriestley%26gbv%3D2%26svnum %3D10%26hl%3Den%26sa%3DG Date 1794 Author Ellen Sharples PD source: http://en.wikipedia.org/wiki/Ima ge:Priestley.jpg |
|
226 YBN [1774 AD] | 2200) The element chlorine is isolated, as a gas. | Uppsala, Sweden |
[1] Karl Wilhelm Scheele Library of Congress PD source: http://www.answers.com/Karl+Wilh elm+Scheele+?cat=technology
[2] Chemist Carl Wilhelm Scheele from Svenska Familj-Journalen 1874. PD source: http://en.wikipedia.org/wiki/Ima ge:Carl_Wilhelm_Scheele_from_Familj-Jour nalen1874.png |
|
226 YBN [1774 AD] | 2216) Combustion is shown to be a reaction with a gas in the air (later named oxygen). | Paris, France (presumably) |
[1] Creator/Artist Name English: Jacques-Louis David Alternative names English: David Date of birth/death 1748-08-30 1825-12-29 Location of birth/death English: Paris Work location Title English: Portrait of Monsieur de Lavoisier and his Wife Year 1788 Technique English: Oil on canvas Dimensions 259.7 x 196 cm Current location Metropolitan Museum of Art New York PD source: http://en.wikipedia.org/wiki/Ima ge:David_-_Portrait_of_Monsieur_Lavoisie r_and_His_Wife.jpg
[2] Scientist: Lavoisier, Antoine Laurent (1743 - 1794) Discipline(s): Chemistry Print Artist: William G. Jackman, fl. 1841-1860 Medium: Engraving Original Artist: Jacques Louis David, 1744-1825 Original Dimensions: Graphic: 15.2 x 10.8 cm / Sheet: 24.7 x 13.9 cm PD/COPYRIGHTED source: http://www.sil.si.edu/digitalcol lections/hst/scientific%2Didentity/CF/di splay_results.cfm?alpha_sort=L |
|
226 YBN [1774 AD] | 2664) The earliest telegraph. | Switzerland (presumably) |
[1] Le Sage: Telegraph, 1774 PD source: http://images.fineartamerica.com /images-medium-large/le-sage-telegraph-1 774-granger.jpg
[2] Description Georges-Louis Le Sage Source Bibliotheque Geneve Date 2007-08-27 Author Created around 1780 PD source: http://en.wikipedia.org/wiki/Ima ge:Lesage.jpg |
|
223 YBN [1777 AD] | 2201) Eleven new acids are identified (including citric and lactic), in addition to the identification of casein, aldehyde, and glycerol. | (starts phramacy position in 1777 in) Uppsala, Sweden |
[1] PD source: http://web.lemoyne.edu/~giunta/s cheele77.html
[2] Karl Wilhelm Scheele Library of Congress PD source: http://www.answers.com/Karl+Wilh elm+Scheele+?cat=technology |
|
219 YBN [03/13/1781 AD] | 2840) Planet Uranus is identified. | Bath, England |
[1] Wilhelm Herschel, German-British astronomer. from fr. PD source: http://cunosc.ro/curiozitati/ima gini/backup/Astronomie/William_Herschel- high.jpg
[2] Wilhelm Herschel, German-British astronomer. from fr. PD source: http://en.wikipedia.org/wiki/Ima ge:William_Herschel01.jpg |
|
217 YBN [02/01/1783 AD] | 2183) The motion of the Sun relative to the other stars is recognized. | Datchet, near Winsor, England|(Slough, England) |
[1] Figure 3 from: Herschel, William. ''On the Proper Motion of the Sun and Solar System; With an Account of Several Changes That Have Happened among the Fixed Stars since the Time of Mr. Flamstead. By William Herschel, Esq. FRS.'' Philosophical Transactions of the Royal Society of London 73 (1783): 247-283. http://archive.org/details/phi ltrans06614922 AND http://books.google.com/books?id=AE 9FAAAAcAAJ&pg=PA247 PD source: http://archive.org/details/philt rans06614922
[2] Wilhelm Herschel, German-British astronomer. from fr. PD source: http://en.wikipedia.org/wiki/Ima ge:William_Herschel01.jpg |
|
217 YBN [06/04/1783 AD] | 2192) The hot air balloon. | Annonay, France |
[1] First public demonstration in Annonay, 1783-06-04. Library of Congress PD source: http://en.wikipedia.org/wiki/Ima ge:Early_flight_02562u_%282%29.jpg
[2] Jacques Étienne Montgolfier (1745-1799), inventor of the hot air balloon. PD source: http://en.wikipedia.org/wiki/Ima ge:Jacques_%C3%89tienne_Montgolfier.jpg |
|
217 YBN [07/15/1783 AD] | 2206) A steam engine boat. | Saône River, near Lyon, France |
[1] Model of a steamship, built by d'Abbans in 1784. Musee de la Marine. GNU source: http://en.wikipedia.org/wiki/Ima ge:D%27AbbansSteamshipModel.jpg |
|
217 YBN [11/21/1783 AD] | 2194) Human flight by balloon. | Paris, France |
[1] This image is available from the United States Library of Congress Prints and Pictures division under the digital ID ppmsca.02562 The first untethered balloon flight, by Rosier and the Marquis d'Arlandes on 21 November 1783. PD source: http://en.wikipedia.org/wiki/Ima ge:Early_flight_02562u_%284%29.jpg
[2] REPRODUCTION NUMBER: LC-DIG-ppmsca-02227 (digital file from original print) LC-USZ62-15586 (b&w film copy neg.) No known restrictions on publication. SUMMARY: Oval head-and-shoulders portrait of French balloonist Jean-François Pilâtre de Rozier, who took the first balloon flight in 1783. MEDIUM: 1 print : etching with engraving. CREATED/PUBLISHED: [S.l.] : Chez Mr. Pujos, peintre, [between 1783 and 1800] RELATED NAMES: Pujos, André, 1738-1788, artist. NOTES: ''Et se trouve chez Mr. Pujos Peintre, Quai Pelletier prés la Greve''-- at bottom of print. Title from item. Tissandier collection. SUBJECTS: Pilâtre de Rozier, Jean-François, 1754-1785. Balloonists--French--1780-1800. FORMA T: Portrait prints 1780-1800. Etchings 1780-1800. REPOSITORY: Library of Congress Prints and Photographs Division Washington, D.C. 20540 USA DIGITAL ID: (digital file from original print) ppmsca 02227 http://hdl.loc.gov/loc.pnp/ppmsca.02227 (b&w film copy neg.) cph 3a17830 http://hdl.loc.gov/loc.pnp/cph.3a17830 CARD #: 2002724820 PD source: http://en.wikipedia.org/wiki/Ima ge:Pilatre_de_Rozier.jpg |
|
217 YBN [1783 AD] | 2114) The density of gases is measured. | London, England |
[1] Henry Cavendish Henry CavendishBorn: 10-Oct-1731 Birthplace: Nice, France Died: 24-Feb-1810 Location of death: Clapham, England PD? source: http://www.nndb.com/people/030/0 00083778/
[2] Old picture from F. Moore's History of Chemistry, published in 1901 PD source: http://en.wikipedia.org/wiki/Ima ge:Cavendish_Henry.jpg |
|
216 YBN [01/15/1784 AD] | 2115) Water is shown to be a compound, not an element. The fusion of molecules using electricity; water is synthesized by using an electric spark in hydrogen and oxygen gases. | London, England |
[1] Text from: Henry Cavendish, ''Experiments On Air'', Philosophical Transactions, Vol 74, 1784, pp119-153, text from p129. http://books.google.com/books?id= Dk9FAAAAcAAJ&pg=PA119 AND http://books.google.com/books?id=-uEKA AAAIAAJ PD source: http://books.google.com/books?id =Dk9FAAAAcAAJ&pg=PA1#v=onepage&q&f=false
[2] Scan of a drawing of Cavendish's apparatus for making hydrogen gas Source Philosophical Transactions (periodical) Date 1766 Author Henry Cavendish PD source: http://en.wikipedia.org/wiki/Ima ge:Cavendish_hydrogen.jpg |
|
216 YBN [1784 AD] | 2259) The first gas is liquefied, sulfur dioxide. | (École du génie) Angers, France |
[1] Scientist: Monge, Gaspard (1746 - 1818) Discipline(s): Mathematics ; Chemistry ; Physics Print Artist: François-Seraphin Delpech, 1778-1825 Medium: Lithograph Original Artist: Henri-Joseph Hesse, 1781-1849 Original Dimensions: Graphic: 9.2 x 8.5 cm / Sheet: 21.3 x 12.4 cm PD/COPYRIGHTED source: http://www.sil.si.edu/digitalcol lections/hst/scientific%2Didentity/CF/di splay_results.cfm?alpha_sort=M
[2] GASPARD MONGE Photo : Patrice Maurin-Berthier (C) Photo Collections Ecole polytechnique PD/COPYRIGHTED source: http://www.sabix.org/bulletin/b2 3/monge.html |
|
215 YBN [02/17/1785 AD] | 3463) The earliest "diffraction" grating (made with hair). | Philadelphia, Pennsylvania, USA |
[1] David Rittenhouse from an original Picture in the possession of Mrs. Sergeant. PD/Corel source: http://books.google.com/books?id =_J8RAAAAYAAJ&printsec=frontcover&dq=dav id+rittenhouse#PPP6,M1 |
|
215 YBN [06/02/1785 AD] | 2116) Air is shown to be a mixture of gases, and not a single element. | London, England |
[1] Figures 1-3 from: Henry Cavendish, ''Experiments on Air.'', Philosophical Transactions of the Royal Society of London (1776-1886), Volume 75 - 1785, 372-384 Henry Cavendish, ''Experiments On Air'', Philosophical Transactions, Vol 74, 1784, pp119-153. http://books.google.com/book s?id=-uEKAAAAIAAJ PD source: http://books.google.com/books?id =-uEKAAAAIAAJ
[2] Figure from Experiments on Air. By Henry Cavendish, Esq. F.R.S. and A.S. Journal Philosophical Transactions of the Royal Society of London (1776-1886) Issue Volume 75 - 1785 Pages 372-384 DOI 10.1098/rstl.17 85.0023 PD? source: http://www.journals.royalsoc.ac. uk/content/002m322p050qv423/?p=d80161c90 5fe4831aa63484ba66ccb98&pi=6 |
|
215 YBN [1785 AD] | 2168) Electric and magnetic attraction and repulsion are proven to be both proportional to amount of charge and inversely proportional to distance squared. | Paris?, France (presumably) |
[1] Portrait by Hippolyte Lecomte PD source: http://en.wikipedia.org/wiki/Ima ge:Coulomb.jpg
[2] Charles-Augustin de Coulomb, detail of a bronze bust. H. Roger-Viollet COPYRIGHTED source: http://www.britannica.com/eb/art -9659/Charles-Augustin-de-Coulomb-detail -of-a-bronze-bust?articleTypeId=1 |
|
213 YBN [08/27/1787 AD] | 2265) That volume and temperature of a gas are inversely related is known. | Paris, France (presumably) |
[1] Jacques Alexandre César Charles, 1820 Jacques Alexandre César Charles, French scientist, mathematician, and balloonist. This image is from the Library of Congress online collection, and is in the public domain. It has been cropped for concision. See catalog information below. TITLE: Charles, (Jacques Alexandre César.) né Beaugency-sur-Loire, le 11 novembre 1746, élu en 1793 / Jul. Bailly, 1820. CALL NUMBER: LOT 13400, no. 22 [P&P] Check for an online group record (may link to related items) REPRODUCTION NUMBER: LC-DIG-ppmsca-02185 (digital file from original print) LC-USZ62-70373 (b&w film copy neg.) No known restrictions on publication. SUMMARY: Head-and-shoulders portrait of French balloonist Jacques Alexandre César Charles, who made the first flight in a hydrogen balloon, Dec. 1, 1783. MEDIUM: 1 print : lithograph. CREATED/PUBLISHED: [S.l. : s.n., 1820] NOTES: ''Institut royal de France, Académie des sciences (physique génle.)''--printed above title. Title from item. Tissandier collection. SUBJECTS: Charles, Jacques Alexandre César, 1746-1823. Balloonists--French--1820. FORMAT: Portrait prints 1820. Lithographs 1820. REPOSITORY: Library of Congress Prints and Photographs Division Washington, D.C. 20540 USA DIGITAL ID: (digital file from original print) ppmsca 02185 http://hdl.loc.gov/loc.pnp/ppmsca.02185 (b&w film copy neg.) cph 3b17771 http://hdl.loc.gov/loc.pnp/cph.3b17771 CARD #: 2002716398 PD source: http://en.wikipedia.org/wiki/Ima ge:Jacques_Alexandre_C%C3%A9sar_Charles. jpg
[2] First flight by Prof. Jacques Charles with Ainé Roberts, December 1, 1783. Illustration from the late 19th Century. N°. 5 - Premier voyage aérien par Charles et Robert (1783) First aerial voyage by Charles and Robert · Erste Flugreise mit Charles und Robert Library of Congress PD source: http://en.wikipedia.org/wiki/Ima ge:Early_flight_02562u_%285%29.jpg |
|
209 YBN [1791 AD] | 2175) Remote neuron activation (or remote neuron writing) by Luigi Galvani. A muscle is contracted remotely by using a remote electric spark while metal is connected to the nerve. | Bologna, Italy |
[1] Italian physicists Luigi Galvani Source http://www.museopalazzopoggi.unibo.it //poggi_eng/palazzo/foto/prot Date 18-19 th century Author Unknown PD source: http://en.wikipedia.org/wiki/Ima ge:Luigi_Galvani%2C_oil-painting.jpg
[2] The electrochemical behavior of two dissimilar metals [(zinc (Z) and copper (C)] in a bimetallic arch, in contact with the electrolytes of tissue, produces an electric stimulating current that elicits muscular contraction. [Malmivuo, J., & Plonsey, R. (1995). Bioelectromagnatism: Principles and applications of bioelectric and biomagnetic fields. New York: Oxford University Press., Ch.1] URL: http://butler.cc.tut.fi/~malmivuo/bem/be mbook/01/01.htm Diagram of Luigi Galvani's frog legs (~1770s) PD source: http://en.wikipedia.org/wiki/Ima ge:Galvani%27s_legs.gif |
|
206 YBN [1794 AD] | 2085) The theory of natural selection: that species less adapted are more likely to die while those better adapted will continue and multiply. | Edinburgh, Scotland (presumably) |
[1] Hutton, J. An Investigation of the Principles of Knowledge and of the Progress of Reason, from Sense to Science and Philosophy... by James Hutton,... A. Strahan, 1794, Volume 2, p500. http://books.google.com/books?id= b_MkAQAAIAAJ {Hutton_Investigation_of_the_Principle _of_Knowledge_1794.pdf} PD source: Hutton, J. An Investigation of the Principles of Knowledge and of the Progress of Reason, from Sense to Science and Philosophy... by James Hutton,... A. Strahan, 1794, Volume 2, p500. http://books.google.com/books?id= b_MkAQAAIAAJ
[2] JAMES HUTTON (1726-1797) PD source: http://www.uwmc.uwc.edu/geograph y/hutton/hutton.htm |
|
204 YBN [07/01/1796 AD] | 2280) Immunity by vaccination is proven. | Berkeley, England (presumably) |
[1] Source: http://www.edward-jenner.com/family-life .html PD source: http://en.wikipedia.org/wiki/Ima ge:Edward_Jenner2.jpg
[2] Figure 1: Portrait of Edward Jenner painted in about 1800 by William Pearce. Note the cows in the background, the source of the cowpox virus he used to vaccinate people against smallpox. PD/COPYRIGHTED source: http://openlearn.open.ac.uk/file .php/2642/formats/S320_1_rss.xml |
|
203 YBN [1797 AD] | 2338) Marble is produced by melting and quickly cooling limestone. |
[1] Description A limestone formation in the Waitomo District of New Zealand. Date 2007-12-?? Source Self-photographed Author Uploader. PD source: http://upload.wikimedia.org/wiki pedia/commons/thumb/d/d1/Limestone_Forma tion_In_Waitomo.jpg/1280px-Limestone_For mation_In_Waitomo.jpg
[2] Description English: Weathered marble anticline at General Carrera Lake, Chile Date 17 November 2008 Source Glaciers Transferred from en.wikipedia to Commons by User:Common Good using CommonsHelper. Author Dentren at en.wikipedia CC source: http://upload.wikimedia.org/wiki pedia/commons/thumb/e/e4/Catedraldemarmo l.JPG/1280px-Catedraldemarmol.JPG | |
|
202 YBN [1798 AD] | 2117) The gravitational constant, the mass, and the density of the Earth are measured. | London, England |
[1] Henry Cavendish Henry CavendishBorn: 10-Oct-1731 Birthplace: Nice, France Died: 24-Feb-1810 Location of death: Clapham, England PD? source: http://www.nndb.com/people/030/0 00083778/
[2] Old picture from F. Moore's History of Chemistry, published in 1901 PD source: http://en.pedia.org//Image:Caven dish_Henry.jpg |
|
201 YBN [1799 AD] | 2315) Elements are shown to combine in definite proportions. | Segovia, Spain |
[1] Joseph Proust French chemist Source Originally from en.wikipedia; description page is/was here. Date 2005-10-15 (original upload date) Author Original uploader was HappyApple at en.wikipedia Permission (Reusing this image) PD-AUTHOR; Released into the public domain (by the author). PD source: http://en.wikipedia.org/wiki/Ima ge:Proust_joseph.jpg
[2] Joseph-Louis Proust, medallion by Pierre-Jean David H. Roger-Viollet To cite this page: * MLA style: ''Proust, Joseph-Louis: portrait coin.'' Online Photograph. Encyclopædia Britannica Online. 13 Dec. 2007 source: http://www.britannica.com/eb/art -30847/Joseph-Louis-Proust-medallion-by- Pierre-Jean-David?articleTypeId=1 |
|
200 YBN [03/20/1800 AD] | 2250) The electric battery (or voltaic pile). | Pavia, Italy |
[1] Volta, ''On the Electricity excited by the mere Contact of conducting Substances of different Kinds.'', Philosophical Magazine, September 1800, p415. http://archive.org/download/lepid opterarepor07winc/lepidopterarepor07winc .pdf PD source: http://archive.org/download/lepi dopterarepor07winc/lepidopterarepor07win c.pdf
[2] Description Alessandro Giuseppe Antonio Anastasio Volta Source http://www.anthroposophie.net/bibliot hek/nawi/physik/volta/bib_volta.htm Dat e 2006-03-02 (original upload date) PD source: http://en.wikipedia.org/wiki/Ima ge:Alessandro_Volta.jpeg |
|
200 YBN [03/27/1800 AD] | 2179) Invisible light is recognized (infrared light). | Slough, England |
[1] William Herschel, ''Investigation of the Powers of the Prismatic Colours to Heat and Illuminate Objects; With Remarks, That Prove the Different Refrangibility of Radiant Heat. To Which is Added, an Inquiry into the Method of Viewing the Sun Advantageously, with Telescopes of Large Apertures and High Magnifying Powers.'', Philosophical Transactions of the Royal Society of London , Vol. 90, (1800), pp. 255-283. books.google.com/books?id=dlFFAAAAcAAJ &pg=PA255 PD source: books.google.com/books?id=dlFFAA AAcAAJ&pg=PA255
[2] Description Wilhelm Herschel, German-British astronomer. Date 1785 Source Nat ional Portrait Gallery, London: NPG 98 Author Lemuel Francis Abbott PD source: http://upload.wikimedia.org/wiki pedia/commons/3/36/William_Herschel01.jp g |
|
200 YBN [09/17/1800 AD] | 2436) Hydrogen and oxygen gas are collected separately from the electrolysis of water. | Jena, Germany (presumably) |
[1] Undatiertes Portrait von J. W. Ritter PD/COPYRIGHTED source: http://www2.uni-jena.de/biologie /ehh/forum/ausstellungen/Physik_als_Kuns t/Physik_als_Kunst.htm
[2] Johann Wilhelm Ritter. Undated woodcut, courtesy Deutsches Museum, Munich. Reproduced in Ritter 1986. PD/COPYRIGHTED source: http://www.sil.si.edu/silpublica tions/dibner-library-lectures/scientific -discoveries/text-lecture.htm |
|
200 YBN [11/??/1800 AD] | 2437) Electroplating. | Jena, Germany (presumably) |
[1] Undatiertes Portrait von J. W. Ritter PD/COPYRIGHTED source: http://www2.uni-jena.de/biologie /ehh/forum/ausstellungen/Physik_als_Kuns t/Physik_als_Kunst.htm
[2] Johann Wilhelm Ritter. Undated woodcut, courtesy Deutsches Museum, Munich. Reproduced in Ritter 1986. PD/COPYRIGHTED source: http://www.sil.si.edu/silpublica tions/dibner-library-lectures/scientific -discoveries/text-lecture.htm |
|
199 YBN [01/01/1801 AD] | 2261) The first known asteroid (and minor planet), Ceres {SErEZ}, is recognized. | Palermo, Sicily |
[1] NASA's Hubble Space Telescope color image of Ceres, the largest Main Belt asteroid. Astronomers optimized spatial resolution to about 18 km per pixel, enhancing the contrast in these images to bring out features on Ceres' surface, that are both brighter and darker than the average which absorbs 91% of sunlight falling on it. (Original discription by NASA) Source http://dawn.jpl.nasa.gov/images/ceres .jpg (Slightly cropped from original) Date Taken: December 2003 - January 2004. Released 7 September 2005 Author NASA, ESA, J. Parker (Southwest Research Institute), P. Thomas (Cornell University), and L. McFadden (University of Maryland, College Park) Permission Unless otherwise specifically stated, no claim to copyright is being asserted by STScI and it may be freely used as in the public domain in accordance with NASA's contract. [...] [1] PD source: http://en.wikipedia.org/wiki/Ima ge:Ceres_optimized.jpg
[2] Scientist: Piazzi, Giuseppe (1746 - 1846) Discipline(s): Astronomy Print Artist: F. Bordiga Medium: Engraving Original Dimensions: Graphic: 11.9 x 9.4 cm / Sheet: 20.7 x 15.9 cm PD/COPYRIGHTED source: http://www.sil.si.edu/digitalcol lections/hst/scientific%2Didentity/CF/di splay_results.cfm?alpha_sort=P |
|
199 YBN [02/22/1801 AD] | 2167) The invisible light, ultra-violet light is discovered. | Jena, Germany (presumably) |
[1] Ritter, J. W. ''Auffindung nicht-sichtbarer Sonnenstrahlen an der Seite des Violett.'' Annalen der Physik 7 (1801): 527. http://books.google.com/books?id=q wU4AAAAMAAJ&pg=PA527 English: ''Discovery of non-visible solar radiation to the side of violet.'' PD AND [1] Undatiertes Portrait von J. W. Ritter PD source: http://books.google.com/books?id =qwU4AAAAMAAJ&pg=PA527http://www2.uni-je na.de/biologie/ehh/forum/ausstellungen/P hysik_als_Kunst/Physik_als_Kunst.htm
[2] Undatiertes Portrait von J. W. Ritter PD/COPYRIGHTED source: http://www2.uni-jena.de/biologie /ehh/forum/ausstellungen/Physik_als_Kuns t/Physik_als_Kunst.htm |
|
199 YBN [11/12/1801 AD] | 2405) The frequencies and wavelengths (or particle intervals) of light are determined. The first glass diffraction gratings. The three color principle (that only three colors in different proportions are needed to see any other color). The theory of light interference. | London, England |
[1] {ULSF: Table of light wavelengths and frequencies calculated by Young from Theory of Light and Colours 11/12/1801} The inch used in the table is the French (Paris) inch of 27.07mm. PD/Corel AND Portrait of Thomas Young in color PD source: Young_Thomas_1802_on_the_theory_ of_light_and_colours.pdfhttp://ugadayki. ru/images/sv/133163204157_full.jpg
[2] {ULSF: Table of light wavelengths and frequencies calculated by Young from Theory of Light and Colours 11/12/1801} The inch used in the table is the French (Paris) inch of 27.07mm. PD/Corel source: Young_Thomas_1802_on_the_theory_ of_light_and_colours.pdf |
|
198 YBN [1802 AD] | 2365) Spectral lines are identified. | London, England |
[1] William Wollaston Fiure 3 from 1802 Philosophical Transactions PD/Corel source: Wollaston_William_1802_PT.pdf
[2] Scientist: Wollaston, William Hyde (1766 - 1878) Discipline(s): Chemistry ; Physics ; Medicine Print Artist: James Thomson, 1789-1850 Medium: Lithograph Original Artist: J. Jackson Original Dimensions: Graphic: 11.5 x 8.7 cm / Sheet: 24.5 x 16 cm PD/COPYRIGHTED source: http://www.sil.si.edu/digitalcol lections/hst/scientific%2Didentity/CF/di splay_results.cfm?alpha_sort=W |
|
198 YBN [1802 AD] | 2439) The first dry electric battery. | Gotha, Germany |
[1] Replikation der trockenen Ladungssäule Ritters, dem ersten Akkumulator PD/COPYRIGHTED source: http://www2.uni-jena.de/biologie /ehh/forum/ausstellungen/Physik_als_Kuns t/Physik_als_Kunst.htm
[2] Undatiertes Portrait von J. W. Ritter PD/COPYRIGHTED source: http://www2.uni-jena.de/biologie /ehh/forum/ausstellungen/Physik_als_Kuns t/Physik_als_Kunst.htm |
|
197 YBN [10/21/1803 AD] | 2375) That atoms of different elements vary in size and mass is shown. The first table of elements by atomic mass. | Manchester, England |
[1] Two figures from: John Dalton, ''On the Absorption of Gases by Water and Other Liquids.'' Memoirs of the Literary and Philosophical Society of Manchester , Second Series, 1, 271-87 (1805). http://books.google.com/books?i d=LJNIAAAAYAAJ&pg=PA287 PD AND Engraving of a painting of John Dalton Source Frontispiece of John Dalton and the Rise of Modern Chemistry by Henry Roscoe Date 1895 Author Henry Roscoe (author), William Henry Worthington (engraver), and Joseph Allen (painter) [t right one finger = ?] PD source: http://books.google.com/books?id =LJNIAAAAYAAJ&pg=PA259http://en.wikipedi a.org/wiki/Image:Dalton_John_desk.jpg
[2] Figure from: John Dalton, ''On the Absorption of Gases by Water and Other Liquids.'' Memoirs of the Literary and Philosophical Society of Manchester , Second Series, 1, 271-87 (1805). http://books.google.com/books?i d=LJNIAAAAYAAJ&pg=PA287 PD source: http://books.google.com/books?id =LJNIAAAAYAAJ&pg=PA259 |
|
197 YBN [1803 AD] | 2400) The steam engine railway train. | South Wales, England |
[1] On the plaques is the following text: ''This model was refurbished by the combined efforts of: THE FRIENDS OF TREVITHICK CENTRAL TRAINS EASTERN GENERATION ABB-PCL ENGINEERING KUE ENGINEERING Presented to Central Trains by Frank Trevithick-Okuno on 17th April 1998. 1803 LOCOMOTIVE RICHARD TREVITHICK This is a full scale replica of the first steam railway locomotive in the world, which preceded Stephenson's 'Rocket' by 26 years. It was designed by Richard Trevithick (1771-1833), and built near Ironbridge in Shropshire by the Coalbrookdale Company in the winter of 1802/3. A near identical engine ran the following year at Pen-y-Darren. The replica was built by Task Undertakings, a Manpower Services Commission project in Birmingham, under the guidance of Allen Gulliver, to drawings made for the Ironbridge Gorge Museum by Stewart Johnson.'' This replica is located in Telford Central Station, Telford, Shropshire, UK. The photo was taken on 14 June 2005 by Mark Barker. CC source: http://en.wikipedia.org/wiki/Ima ge:Trevithick1803Locomotive.jpg
[2] London Steam Carriage, eigener Scan Road locomotive by Trevithick and Vivian, demonstrated in London in 1803. PD source: http://en.wikipedia.org/wiki/Ima ge:Trevithicks_Dampfwagen.jpg |
|
196 YBN [1804 AD] | 6519) There are 1 billion humans on Earth. |
[1] Parker, G. Compact History of the World. Barnes & Noble, 2001, p17. COPYRIGHTED source: Parker, G. Compact History of the World. Barnes & Noble, 2001, p17. | |
|
194 YBN [1806 AD] | 2346) Asparagine {e-SPAR-e-JEN}, the first amino acid, is isolated. | Paris, France |
[1] Louis Nicolas Vauquelin from en:Wikipedia PD source: http://en.wikipedia.org/wiki/Ima ge:Louis_Nicolas_Vauquelin.jpg
[2] Portrait de Vauquelin situé dans la Salle des actes de la Faculté de pharmacie, 4 avenue de l'Observatoire à Paris PD/COPYRIGHTED source: http://euromin.w3sites.net/Nouve au_site/mineralogiste/biographies/Vauque linf.htm |
|
192 YBN [1808 AD] | 2428) The phenomenon of light "polarization" is observed. | Paris, France |
[1] Etienne-Louis Malus (1775-1812), French officer, engineer, physicist, and mathematician. PD source: http://en.wikipedia.org/wiki/Ima ge:Etienne-Louis_Malus.jpg
[2] Scientist: Malus, Etienne Louis (1775 - 1812) Discipline(s): Physics Print Artist: Ambroise Tardieu, 1788-1841 Medium: Engraving Original Artist: Arago Original Dimensions: Graphic: 10.3 x 7.7 cm / Sheet: 23.8 x 15 cm PD source: http://www.sil.si.edu/digitalcol lections/hst/scientific%2Didentity/CF/di splay_results.cfm?alpha_sort=M |
|
191 YBN [1809 AD] | 2466) Gases are shown to combine in small whole number ratios by volume and not by mass. | Paris, France (presumably) |
[1] Joseph Louis Gay-Lussac. PD source: http://en.wikipedia.org/wiki/Ima ge:Gaylussac.jpg
[2] Scientist: Gay-Lussac, Joseph Louis (1778 - 1850) Discipline(s): Chemistry ; Physics Original Dimensions: Graphic: 10 x 6.4 cm / Sheet: 25 x 19.3 cm PD/COPYRIGHTED source: http://www.sil.si.edu/digitalcol lections/hst/scientific%2Didentity/CF/di splay_results.cfm?alpha_sort=g |
|
191 YBN [1809 AD] | 2481) The first electric light; the arc lamp. | London, England |
[1] Humphry Davy demonstrates his new electric light for the members of the Royal Institution of London. Power is drawn from the banks of batteries in the basement and rapidly used up by the intense light. Electric light was then only a scientific curiosity, practical only when expense was no object. Humphry Davy Demonstrating the Arc Light, 1809 PD/COPYRIGHTED source: http://people.clarkson.edu/%7Eek atz/scientists/davy.htm
[2] http://www.nndb.com/people/028/000083776 /humphry-davy-2-sized.jpg [left finger 1: ''left'' viewed as educated intellectuals in 1800s England? just coincidence?] PD source: http://en.wikipedia.org/wiki/Ima ge:Sir_Humphry_Davy2.jpg |
|
190 YBN [1810 AD] | 2480) Chlorine is shown to be an element and shown to support combustion like oxygen does. Hydrogen is shown to be characteristic of acids. | London, England |
[1] http://www.nndb.com/people/028/000083776 /humphry-davy-2-sized.jpg [left finger 1: ''left'' viewed as educated intellectuals in 1800s England? just coincidence?] PD source: http://en.wikipedia.org/wiki/Ima ge:Sir_Humphry_Davy2.jpg
[2] Taken from The Life of Sir Humphry Davy by John A. Paris, London: Colburn and Bentley, 1831. Engraving from about 1830, based on a portrait by Sir Thomas Lawrence (1769 - 1830) PD source: http://en.wikipedia.org/wiki/Ima ge:Humphry_Davy_Engraving_1830.jpg |
|
189 YBN [1811 AD] | 2380) "Fourier's theorem": that any periodic oscillation can be reduced to a sum of simple sinusoidal waves. | Grenoble, France |
[1] http://br.geocities.com/saladefisica3/fo tos/fourier.jpg PD/CC AND Fourier Series general form and example from http://en.wikipedia.org/wiki/Fourier_ser ies GNU AND Théorie du mouvement de la chaleur dans les corps solides (suite) p.1-94 Mémoires de l'Académie royale des sciences de l'Institut de France, années 1821 et 1822, t. V, p. 153 à 246; 1826. Imprimerie royale http://books.google.com/books?id =EpfgAAAAMAAJ AND http://gallica.bnf.fr/ark:/12148/bp t6k33707/f6 AND http://math-doc.ujf-grenoble.fr/cgi -bin/oetoc?id=OE_FOURIER__2 {Fourier_18 21.pdf} English translation: Fourier, J.B.J., and A. Freeman. The Analytical Theory of Heat. At the University Press, 1878. http://books.google.com/books?id= -N8EAAAAYAAJ PD source: http://en.wikipedia.org/wiki/Ima ge:Fourier2.jpghttp://en.wikipedia.org/w iki/Fourier_serieshttp://books.google.co m/books?id=-N8EAAAAYAAJhttp://books.goog le.com/books?id=EpfgAAAAMAAJ
[2] http://br.geocities.com/saladefisica3/fo tos/fourier.jpg PD/CC source: http://en.wikipedia.org/wiki/Ima ge:Fourier2.jpg |
|
189 YBN [1811 AD] | 2432) The concept of molecules, and the method to determine correct atomic mass and molecular formula. | Vercelli, Italy |
[1] Amedeo Avogadro, lithograph, 1856. The Granger Collection, New York PD source: http://www.britannica.com/eb/art -15471/Amedeo-Avogadro-lithograph-1856?a rticleTypeId=1
[2] [t [3 wiki] describes as ''Caricature of Amedeo Avogadro'', is this not an accurate portrait? and no photo by 1856?] Amedeo Avogadro - chemist PD source: http://commons.wikimedia.org/wik i/Image:Amedeo_Avogadro.gif |
|
186 YBN [1814 AD] | 2571) The spectroscope. That substances emit specific spectral lines is known. The spectrum of planet Venus is found to have the same absorption lines as the Sun, and the spectrum of other stars are found to have absorption lines that are different from those of the Sun. | Benedictbeuern (near Munich), Germany |
[1] Figure 3 from: Joseph, Fraunhofer, ''Bestimmung des Brechungs- und Farbenzerstreuungs-Vermögens verschiedener Glasarten, in Bezug auf die Vervollkommnung achromatischer Fernrohre.'', Akademie Der Wissenschaften zu München, (1814), 15 Band v, pp 193-226. http://books.google.com/books?id=2-AAA AAAYAAJ&pg=PA203 PD AND Figure 1 from: Joseph, Fraunhofer, ''Bestimmung des Brechungs- und Farbenzerstreuungs-Vermögens verschiedener Glasarten, in Bezug auf die Vervollkommnung achromatischer Fernrohre.'', Akademie Der Wissenschaften zu München, (1814), 15 Band v, pp 193-226. http://books.google.com/books?id=2-AAA AAAYAAJ&pg=PA203 PD AND circa 1820 - 01 Jan 1820 Email this image Rate this image Joseph von Fraunhofer (Photo by Hulton Archive/Getty Images) PD/COPYRIGHTED source: http://books.google.com/books?id =2-AAAAAAYAAJ&pg=PA203http://www.viewima ges.com/Search.aspx?mid=3270856&epmid=1& partner=Google
[2] Figure 3 from: Joseph, Fraunhofer, ''Bestimmung des Brechungs- und Farbenzerstreuungs-Vermögens verschiedener Glasarten, in Bezug auf die Vervollkommnung achromatischer Fernrohre.'', Akademie Der Wissenschaften zu München, (1814), 15 Band v, pp 193-226. http://books.google.com/books?id=2-AAA AAAYAAJ&pg=PA203 PD source: http://books.google.com/books?id =2-AAAAAAYAAJ&pg=PA203 |
|
185 YBN [11/??/1815 AD] | 2544) The theory that all atomic masses are a multiple of hydrogen. | London, England (presumably) |
[1] William Prout (published anonymously), On the Relation between the Specific Gravities of Bodies in their Gaseous State and the Weights of their Atoms. Annals of Philosophy 6, p321-330 (1815). books.google.com/books?id=tDowA AAAYAAJ PD source: http://books.google.com/books?id =tDowAAAAYAA
[2] William Prout (1785-1850) PD/COPYRIGHTED source: http://www.uam.es/departamentos/ ciencias/qorg/docencia_red/qo/l0/1830.ht ml |
|
183 YBN [01/12/1817 AD] | 2408) The theory that light is a transverse wave (oscillates at a right angle to the direction of travel) in an aether medium. | London, England |
[1] ''Letter from Dr. Young to M. Arago'', Jan. 12, 1817, found in: Young, T., G. Peacock, and J. Leitch. Miscellaneous Works: Scientific Memoirs. Murray, 1855. http://books.google.com/books?id= -XAXAQAAMAAJ&pg=380 PD AND Portrait of Thomas Young in color PD source: http://books.google.com/books?id =-XAXAQAAMAAJ&pg=380http://ugadayki.ru/i mages/sv/133163204157_full.jpg
[2] ''Letter from Dr. Young to M. Arago'', Jan. 12, 1817, found in: Young, T., G. Peacock, and J. Leitch. Miscellaneous Works: Scientific Memoirs. Murray, 1855. http://books.google.com/books?id= -XAXAQAAMAAJ&pg=380 PD source: http://books.google.com/books?id =-XAXAQAAMAAJ&pg=380 |
|
183 YBN [1817 AD] | 2600) The theory that chemicals contain light. | Heidelberg, Germany |
[1] Gmelin, L. Handbuch Der Theoretischen Chemie. Springer-Verlag, 1817. Handbuch Der Theoretischen Chemie. http://books.google.com/books?i d=ohUoAQAAIAAJ PD AND Scientist: Gmelin, Leopold (1788 - 1853) Discipline(s): Chemistry Print Artist: George Cook, 1793-1849 Medium: Engraving Original Artist: J. Woelfyle Original Dimensions: Graphic: 15.2 x 12 cm / Sheet: 26.9 x 18.4 cm PD source: http://books.google.com/books?id =ohUoAQAAIAAJhttp://www.sil.si.edu/digit alcollections/hst/scientific%2Didentity/ CF/display_results.cfm?alpha_sort=G
[2] Scientist: Gmelin, Leopold (1788 - 1853) Discipline(s): Chemistry Print Artist: George Cook, 1793-1849 Medium: Engraving Original Artist: J. Woelfyle Original Dimensions: Graphic: 15.2 x 12 cm / Sheet: 26.9 x 18.4 cm PD source: http://www.sil.si.edu/digitalcol lections/hst/scientific%2Didentity/CF/di splay_results.cfm?alpha_sort=G |
|
180 YBN [04/21/1820 AD] | 2454) Electricity is understood to cause magnetism. The first electromagnet. | Copenhagen, Denmark |
[1] A younger Hans Christian Ørsted, painted in the 19th century. PD source: http://en.wikipedia.org/wiki/Ima ge:%C3%98rsted.jpg
[2] Picture number :317 CD number :9 Picture size :757x859[pixels], 66x75[mm] Date taken :0000-00-00 Date added :2000-04-13 Fotographer/Owner :Engrave d Location :Denmark Description H.C. Oersted (1777-1851). Danish physicist. Here as a youngster. The picture was donated to the Danish Polytech Institute, Copenhagen, by his daughter Miss Mathilde Oersted, April 19, 1905. PD/COPYRIGHTED source: http://www.polytechphotos.dk/ind ex.php?CHGLAN=2&CatID=286 |
|
180 YBN [09/18/1820 AD] | 2423) The direction of electric current in a wire is related to magnetic force. | Paris, France |
[1] Ampere and Arago, French physicists UNKNOWN source: http://static.greatbigcanvas.com /images/print_rolled_photoluster/science -photo-library/1153189.jpg?max=540
[2] André-Marie Ampère (1775-1836) PD source: http://en.wikipedia.org/wiki/Ima ge:Ampere1.jpg |
|
180 YBN [09/25/1820 AD] | 2424) Magnetism is identified as electricity. | Paris, France |
[1] [t Figure 1 and 2 from 10/02/1820 paper] PD/Corel source: http://www.ampere.cnrs.fr/i-corp uspic/tab/Oeuvres/annales_chimie_15/077. jpg
[2] André-Marie Ampère (1775-1836) PD source: http://en.wikipedia.org/wiki/Ima ge:Ampere1.jpg |
|
180 YBN [1820 AD] | 2486) The electric current meter. | Halle, Germany |
[1] Diagram of Schweigger's multiplier. From Journal für Chemie und Physik 31 (Neue Reihe, Bd. I, 1821), Plate I (after p. 114), Fig. 10. Smithsonian neg. no. 46,825. PD source: http://siarchives.si.edu/history /jhp/joseph21.htm
[2] Multiplier (Multiplicator) In 1820, Schweigger built a rectangular wooden frame on which he wound an insulated wire. This was called the Schweigger multiplier. A magnetic needle was suspended from a thin thread inside the coil. In the absence of electrical current the needle is oriented according to the magnetic meridian. When an electrical current is passed through the coil on the frame, the needle changes direction; the stronger the current, the more marked the deflection. PD?/COPYRIGHTED source: http://chem.ch.huji.ac.il/histor y/schweigger.html |
|
180 YBN [1820 AD] | 3374) The first gas combustion engine; uses hydrogen gas combustion to create a vacuum. | (Magdalen College) Cambridge, England |
[1] W. Cecil's hydrogen combustion vacuum engine PD/Corel source: http://www.eng.cam.ac.uk/DesignO ffice/projects/cecil/images/isometricalv iew.jpg
[2] Cecil's figures PD/Corel source: http://books.google.com/books?id =hgYFAAAAQAAJ&printsec=frontcover&dq=edi tions:0iE3HbhCd9wmSagF2t&as_brr=1#PPA230 ,M1 |
|
179 YBN [09/11/1821 AD] | 2701) The dynamic electric motor. | (Royal Institution in) London, England |
[1] The first electric motors - Michael Faraday, 1821 From the Quarterly Journal of Science, Vol XII, 1821 PD source: http://www.sparkmuseum.com/MOTOR S.HTM
[2] Description Michael Faraday, oil, by Thomas Phillips Source Thomas Phillips,1842 Date 1842 Author Thomas Phillips[3 wiki] The portrait shown here was painted by Thomas Phillips (1770-1845), oil on canvas, The National Portrait Gallery, London.[7] PD source: http://en.wikipedia.org/wiki/Ima ge:M_Faraday_Th_Phillips_oil_1842.jpg |
|
179 YBN [1821 AD] | 2397) Thermoelectricity (or the Seebeck (ZABeK) effect) is discovered: that an electric current flows between different conductive materials that are kept at different temperatures. This is the basis of the thermocouple {tr-mO-KuPL} and thermopile {tR-mu-PIL}. | Berlin, Germany |
[1] the experimental use of Seebeck's instrument COPYRIGHTED source: http://chem.ch.huji.ac.il/histor y/seebeck.html
[2] Thomas Seebeck Source Originally from de.wikipedia; Hans Wahl, Anton Kippenberg: Goethe und seine Welt, Insel-Verlag, Leipzig 1932 S.204 Date early 19th century PD source: http://en.wikipedia.org/wiki/Ima ge:ThomasSeebeck.jpg |
|
177 YBN [06/14/1823 AD] | 3297) The grating equation: the wavelength (or particle interval) of light is equated to the grating groove spacing. The wavelength of light is calculated by using a diffraction grating. | Benedictbeuern (near Munich), Germany (presumably) |
[1] T is the angle made with the plane of the grating by a colored beam after diffraction. E is grating spacing, v is order of spectrum, w is wavelength Adapter equation 5 from: Kurzer Bericht von den Resultaten neurer Versuche über die Gesetze des Lichtes, und die Theorie derselben, ''Annalen der Physik'', LXXIV, 1823, pp. 337-378. Excerpts in English translation ''SHORT ACCOUNT OF THE RESULTS OF NEW EXPERIMENTS ON THE LAWS OF LIGHT AND THEIR THEORY'' : J. S. Ames (ed.), Prismatic and Diffraction Spectra: Memoirs by Joseph von Fraunhofer, New York 1898, pp. 39-61. http://books.google.com/books?hl =en&id=5GE3AAAAMAAJ&dq=Prismatic+and+Dif fraction+Spectra:++Memoirs+by+Joseph+von +Fraunhofer&printsec=frontcover&source=w eb&ots=K2VGb4IsNb&sig=HcoZYrNDKoTfjsUErI WZX5pLtn0&sa=X&oi=book_result&resnum=1&c t=result#PPP11,M1 {Fraunhofer_Joseph_vo n_Prismatic_and_diffraction_spectra_1823 0714.pdf} others: Gilbert's Annalen der Physlk, Band 74, p. 337-378. Edinburgh Journal of Science, VII, VIII, 1827, 1828. PD AND English: Joseph von Fraunhofer was a German physicist. Quelle: Engraving in the Small Portraits collection, History of Science Collections, University of Oklahoma Libraries. http://hsci.cas.ou.edu/exhib its/exhibit.php?exbid=34&exbpg=1 PD source: http://books.google.com/books?hl =en&id=5GE3AAAAMAAJ&dq=Prismatic+and+Dif fraction+Spectra:++Memoirs+by+Joseph+von +Fraunhofer&printsec=frontcover&source=w eb&ots=K2VGb4IsNb&sig=HcoZYrNDKoTfjsUErI WZX5pLtn0&sa=X&oi=book_result&resnum=1&c t=result#PPP11,M1http://en.wikipedia.org /wiki/Image:Fraunhofer_2.jpg
[2] T is the angle made with the plane of the grating by a colored beam after diffraction. E is grating spacing, v is order of spectrum, w is wavelength Adapter equation 5 from: Kurzer Bericht von den Resultaten neurer Versuche über die Gesetze des Lichtes, und die Theorie derselben, ''Annalen der Physik'', LXXIV, 1823, pp. 337-378. Excerpts in English translation ''SHORT ACCOUNT OF THE RESULTS OF NEW EXPERIMENTS ON THE LAWS OF LIGHT AND THEIR THEORY'' : J. S. Ames (ed.), Prismatic and Diffraction Spectra: Memoirs by Joseph von Fraunhofer, New York 1898, pp. 39-61. http://books.google.com/books?hl =en&id=5GE3AAAAMAAJ&dq=Prismatic+and+Dif fraction+Spectra:++Memoirs+by+Joseph+von +Fraunhofer&printsec=frontcover&source=w eb&ots=K2VGb4IsNb&sig=HcoZYrNDKoTfjsUErI WZX5pLtn0&sa=X&oi=book_result&resnum=1&c t=result#PPP11,M1 {Fraunhofer_Joseph_vo n_Prismatic_and_diffraction_spectra_1823 0714.pdf} others: Gilbert's Annalen der Physlk, Band 74, p. 337-378. Edinburgh Journal of Science, VII, VIII, 1827, 1828. PD source: http://books.google.com/books?hl =en&id=5GE3AAAAMAAJ&dq=Prismatic+and+Dif fraction+Spectra:++Memoirs+by+Joseph+von +Fraunhofer&printsec=frontcover&source=w eb&ots=K2VGb4IsNb&sig=HcoZYrNDKoTfjsUErI WZX5pLtn0&sa=X&oi=book_result&resnum=1&c t=result#PPP11,M1 |
|
175 YBN [1825 AD] | 2526) The first practical electromagnet. | Surrey, England (presumably) |
[1] Sturgeon's electromagnet. From Transactions of the Society for the Encouragement of the Arts 43 (1824), Plate 3, Fig. 13. Smithsonian neg. no. 46,761-D. PD/Corel source: http://siarchives.si.edu/history /jhp/sturgeon.jpg
[2] Sturgeon's electro- magnet of 1824 PD/COPYRIGHTED source: http://chem.ch.huji.ac.il/histor y/sturgeon.html |
|
174 YBN [07/31/1826 AD] | 3440) The phenomenon of electrical oscillation is discovered (the basis of alternating current and radio communication). | (Bureau des Longitudes) Paris, France (presumably) |
source: Félix Savary, "Mémoire sur l'alimentation", Annales de Chimie et de Physique, 1827, 34. :54-56. http://books.google.com/books?i d=QaQwAAAAYAAJ&pg=PA30 |
|
174 YBN [1826 AD] | 2355) The first permanent photograph and photograph reproduction process. | Chalon-sur-Saône, France |
[1] English: By Nicéphore Niépce in 1826, entitled ''View from the Window at Le Gras,'' captured on 20 × 25 cm oil-treated bitumen. Due to the 8-hour exposure, the buildings are illuminated by the sun from both right and left. This photo is generally considered the first successful permanent photograph. PD source: http://en.wikipedia.org/wiki/Ima ge:View_from_the_Window_at_Le_Gras%2C_Jo seph_Nic%C3%A9phore_Ni%C3%A9pce.jpg
[2] Joseph-Nicéphore Niépce. © Bettmann/Corbis PD/COPYRIGHTED source: http://concise.britannica.com/eb c/art-59378/Joseph-Nicephore-Niepce |
|
174 YBN [1826 AD] | 3384) A gas combustion vacuum engine car. | London, England |
[1] [t Samuel Brown's engine used to raise water] PD/Corel source: http://books.google.com/books?id =8e9MAAAAMAAJ&pg=PA103&lpg=PA103&dq=%22r obert+street%22+patent+engine&source=web &ots=zXhunpMWQn&sig=OK3zL_tlF9en_5S83tLJ 0kuNyVI&hl=en&sa=X&oi=book_result&resnum =1&ct=result#PPA105,M1 |
|
173 YBN [05/01/1827 AD] | 2606) (Ohm's law) Current is recognized as being equal to voltage divided by resistance. | Berlin, Germany (written in Cologne?) |
[1] [t Figures from 1827 work of Ohm] PD source: Ohm_Georg_1827.pdf
[2] Georg Simon Ohm PD source: http://en.wikipedia.org/wiki/Ima ge:Ohm3.gif |
|
173 YBN [1827 AD] | 3591) The earliest electronic printer. | New York City NY (presumably) |
[1] Text from: ''Old Time Telegraphic History'', Electrical World and Engineer, 01/17/1903, p113. http://books.google.com/books?id= hbZQAAAAYAAJ&pg=PA115 PD source: http://books.google.com/books?id =hbZQAAAAYAAJ&pg=PA115 |
|
172 YBN [02/??/1828 AD] | 2857) The first "organic" molecule (urea) is produced from inorganic sources. | (Berlin Gewerbeschule (trade school)) Berlin, Germany |
[1] * Title: Friedrich Wöhler * Year: unknown * Source: http://www.sil.si.edu/digitalcollections /hst/scientific-identity/explore.htm * Licence: Public Domain PD source: http://en.wikipedia.org/wiki/Ima ge:Friedrich_W%C3%B6hler_Stich.jpg
[2] Friedrich Wöhler, German chemist Source: http://wwwihm.nlm.nih.gov/ PD source: http://en.wikipedia.org/wiki/Ima ge:Friedrich_woehler.jpg |
|
171 YBN [03/27/1829 AD] | 2844) Electric current is produced by moving a wire near a magnet. | Pavia, Italy |
[1] Francesco Zantedeschi PD/Corel source: http://www.liceofoscarini.it/sto ria/bio/zantedeschi.html
[2] Image of Francesco Zantedeschi 1797 to 1873 to illustrate that article. Uploaded from http://www.jergym.hiedu.cz/~canovm/objev ite/objev4/zan.htm and http://www.jergym.hiedu.cz/~canovm/objev ite/objev4/zan2.htm (English translation) This portrait of Francesco Zantedeschi was published by Stefano de Stefani, president of the Academy of Agriculture, Arts and Commerce of Verona, on March 21, 1875 to accompany his eulogy to Zantedeschi on the occasion of the transport of his ashes to the cemetery at Verona. Black and white version PD source: http://en.pedia.org//Image:Franc esco_Zantedeschi_bw.jpg |
|
171 YBN [1829 AD] | 2767) The theory that space is curved; that a curved surface geometry applies to space in the universe. The start of "Non-Euclidean" geometry. | Kazan, Russia |
[1] Figure 8, p19. From German translation of: NI Lobachevsky, (translated from Russian) ''On the foundations of geometry'', Kazan Messenger, 1829. reprinted in: Kagan V.F.(ed.): N.I.Lobachevsky - Complete Collected Works, Vols I-IV (Russian), Moscow-Leningrad (GITTL) 1946-51 German translation: N I Lobachevskii; Friedrich Engel, ''Zwei geometrische Abhandlungen'' ,Leipzig,1898-99, 1972. PD source: N I Lobachevskii; Friedrich Engel, "Zwei geometrische Abhandlungen" ,Leipzig,1898-99, 1972.
[2] Description Pic of a 19th century painting. Public domain, from en wiki image Source en:Image:Nikolay_Ivanovich_Lobachevsk y.jpeg Date 19th century PD source: http://en.pedia.org//Image:Nikol ay_Ivanovich_Lobachevsky.jpeg |
|
170 YBN [1830 AD] | 4003) Sound vibrations are recorded by a tuning fork moving an attached whisker onto a sooted glass plate. | (University of) Göttingen, Germany |
[1] Wilhelm Eduard Weber (1804-1891) PD source: http://en.wikipedia.org/wiki/Ima ge:Wilhelm_Eduard_Weber_II.jpg |
|
169 YBN [02/17/1831 AD] | 2702) The electrical transformer: a device used to transfer electricity from one circuit to another, in particular a pair of wire coils that can be used to transfer electricity with a change in voltage, current, or phase. | (Royal Institution in) London, England |
[1] Michael Faraday, ''Experimental Researches in Electricity'', Philosophical Transactions of the Royal Society of London (1776-1886), Volume 122, 1832. DOI 10.1098/rstl.1832.0006 {Faraday_1832_Experimental_Researches_ in_Electricity_1.pdf} PD source: Faraday_1832_Experimental_Resear ches_in_Electricity_1.pdf
[2] Description Michael Faraday, oil, by Thomas Phillips Source Thomas Phillips,1842 Date 1842 Author Thomas Phillips[3 wiki] The portrait shown here was painted by Thomas Phillips (1770-1845), oil on canvas, The National Portrait Gallery, London.[7] PD source: http://en.wikipedia.org/wiki/Ima ge:M_Faraday_Th_Phillips_oil_1842.jpg |
|
169 YBN [09/??/1831 AD] | 2705) The (dynamic) electric generator (or "dynamo"). By mechanically moving a conductor near a magnet, a constant electric current is produced. | (Royal Institution in) London, England |
[1] Description Michael Faraday, oil, by Thomas Phillips Source Thomas Phillips,1842 Date 1842 Author Thomas Phillips[3 wiki] The portrait shown here was painted by Thomas Phillips (1770-1845), oil on canvas, The National Portrait Gallery, London.[7] PD source: http://en.pedia.org//Image:M_Far aday_Th_Phillips_oil_1842.jpg
[2] Michael Faraday - Project Gutenberg eText 13103 From The Project Gutenberg eBook, Great Britain and Her Queen, by Anne E. Keeling http://www.gutenberg.org/etext/ 13103 PD source: http://en.pedia.org//Image:Micha el_Faraday_-_Project_Gutenberg_eText_131 03.jpg |
|
168 YBN [1832 AD] | 2514) The first plastic materials, made of nitrocellulose. | Nancy, France |
[1] Henri Braconnot, French chemist H402/0577 Rights Managed Credit: CCI ARCHIVES/SCIENCE PHOTO LIBRARY Caption: Henri Braconnot (1780-1855), French chemist and pharmacist. At 13 Braconnot undertook a two year apprenticeship in a pharmacy in Nancy. As well as pharmacology he also studied chemistry and botany. He continued his education in Strasbourg and Paris, before returning to Nancy in 1802 to become the chairman of the botanical garden. His research lead to the discovery of numerous plant compounds, including acids and sugars, as well as discovering chitin, the earliest known polysaccharide, in mushrooms. Braconnot was also the first chemist to create a polymer when he added nitric acid to wood or cotton to obtain xyloidine. Release details: Model and property releases are not available PD source: http://www.sciencephoto.com/imag e/223788/large/H4020577-Henri_Braconnot, _French_chemist-SPL.jpg
[2] Henri Braconnot, French chemist H402/0577 Rights Managed Credit: CCI ARCHIVES/SCIENCE PHOTO LIBRARY Caption: Henri Braconnot (1780-1855), French chemist and pharmacist. At 13 Braconnot undertook a two year apprenticeship in a pharmacy in Nancy. As well as pharmacology he also studied chemistry and botany. He continued his education in Strasbourg and Paris, before returning to Nancy in 1802 to become the chairman of the botanical garden. His research lead to the discovery of numerous plant compounds, including acids and sugars, as well as discovering chitin, the earliest known polysaccharide, in mushrooms. Braconnot was also the first chemist to create a polymer when he added nitric acid to wood or cotton to obtain xyloidine. Release details: Model and property releases are not available PD source: |
|
168 YBN [1832 AD] | 2717) The alternating electric current (or AC) generator. | Paris, France |
[1] The machine contained a permanent magnet which was rotated by a hand crank. The spinning magnet was positioned so that its north and south poles passed by a piece of iron wrapped with wire. Pixii found that the spinning magnet produced a pulse of current in the wire each time a pole passed the coil. Furthermore, the north and south poles of the magnet induced currents in opposite directions. PD source: http://chem.ch.huji.ac.il/histor y/pixii.html
[2] Description: Erste bekannt gewordene magneto-elektrische Wechselstrommaschine, gebaut 1832 von Pixii auf Anregung von Ampere; Source: Niethammer, F.; Ein- und Mehrphasen-Wechselstrom-Erzeuger; Verlag S. Hirzel; Leipzig 1906 Date: created 1906 Author: - Permission: Hermann A. Wiese put it under public domain An early form of an alternating current electrical generator built by Pixii PD source: http://en.wikipedia.org/wiki/Ima ge:Wechselstromerzeuger.jpg |
|
166 YBN [01/01/1834 AD] | 1247) A mechanical reaper; a machine that cuts grain. | Rockbridge County, Virginia, USA |
[1] Early reaping machine for harvesting grain. V900/0023 Rights Managed Credit: SCIENCE PHOTO LIBRARY Caption: Reaping machine. Engraving of the first reaping machine for harvesting grain, invented by Cyrus Hall McCormick (1809-1884) in 1831. As the wheel (at centre) spun, the paddles on it pushed the crop onto a moving cutter bar and knife. This design feature has been retained in modern combine harvesters although McCormick's machine was pulled by horses rather than being pushed. McCormick patented his invention in 1834, made his first sale in 1840 and moved to Chicago in 1847 to begin large-scale production. The six million harvesters he manufactured opened the prairie lands to intensive agriculture, a major factor in America's prosperity. UNKNOWN source: http://www.sciencephoto.com/imag e/364617/large/V9000023-Early_reaping_ma chine_for_harvesting_grain.-SPL.jpg
[2] New Reaper, Getreidemäher New Reaper, Stein der Weisen 1889 PD source: http://en.wikipedia.org/wiki/Ima ge:Agriculture_2.jpg |
|
166 YBN [06/19/1834 AD] | 2899) The speed of electricity in wire is measured using a rotating mirror. | (King's College) London, England |
[1] Figure from [7 591] PD source: An Account of Some Experiments to Measure the Velocity of Electricity and the Duration of Electric Light Journal Philosophical Transactions of the Royal Society of London (1776-1886) Issue Volume 124 - 1834 Author Charles Wheatstone DOI 10.1098/rstl.1834.0031 Wheatstone_velocity.pdf 591
[2] Figure from [7 592] PD source: An Account of Some Experiments to Measure the Velocity of Electricity and the Duration of Electric Light Journal Philosophical Transactions of the Royal Society of London (1776-1886) Issue Volume 124 - 1834 Author Charles Wheatstone DOI 10.1098/rstl.1834.0031 Wheatstone_velocity.pdf 592 |
|
165 YBN [02/06/1835 AD] | 2810) The electrical relay, a device that allows the electric current of telegraph signals to be carried over long distances. | Princeton, NJ, USA |
[1] In 1846, the Smithsonian Board of Regents chose Joseph Henry as the Institution's first secretary. PD/Corel source: http://www.150.si.edu/chap2/2man .htm
[2] Description Portrait of Joseph Henry Source http://www.photolib.noaa.gov/bigs/per s0124.jpg Date 1879 Author Henry Ulke (1821-1910) Permission (Reusing this image) Public domain. PD source: http://en.pedia.org//Image:Jospe h_Henry_%281879%29.jpg |
|
164 YBN [1836 AD] | 2813) A high voltage induction coil. | Maynooth, Ireland |
[1] Nicholas Joseph Callan, Professor of Natural Philosophy PD/Corel source: http://people.clarkson.edu/~ekat z/scientists/callan.html
[2] The ''Great Coil'' of Nicholas Callan, 1837 COPYRIGHTED source: same |
|
162 YBN [1838 AD] | 2540) The parallax of a different star is measured. 61 Cygni {SiG-nI} is shown to be around 6 light years away. | Königsberg, (Prussia now:) Germany |
[1] Stellar parallax motion PD source: http://en.wikipedia.org/wiki/Ima ge:Stellarparallax2.svg
[2] Example of lunar parallax: Occultation of Pleiades by the Moon Example of lunar parallax from 4 points on earth This is a simulated image, combining of 4 views of the sky and the moon's location relative to the background stars at a single point in time. The bright stars visible are the star cluster Pleiades. The date March 22, 1988 was chosen because the moon occulted stars within the pleides as visible from North America. NOTE: This diagram is geometrically accurate, although not physically possible to see since the moon was not actually above the horizon in half the views. Specifically you can never see the Pleiades from the south pole! They were just picked as extreme views from the earth, the limit of what might be seen from a set of four locations in a square on a great circle and a moon just above the horizon in all four locations. Credit: Tom Ruen, Full Sky Observatory * This image was generated by my own solar system viewing software. * Source bitmap for projection from Nasa's Clementine Spacecraft: o USGS: Global simple cylindrical projection at 10 km/pixel. (http://astrogeology.usgs.gov/Projects/C lementine/images/albedo.simp750.jpeg) P D source: http://en.wikipedia.org/wiki/Ima ge:Lunarparallax_22_3_1988.png |
|
162 YBN [1838 AD] | 2934) Cell theory: the principle that all living objects are made of cells. | (University of Jena) Jena, Germany |
[1] Matthias Jakob Schleiden Library of Congress PD source: http://www.answers.com/Matthias+ Jakob+Schleiden+?cat=technology
[2] 01 Jan 1870 Matthias Schleiden (Photo by Kean Collection/Getty Images ) [t again large side burns looks to be mid to late 1800s] PD source: http://www.viewimages.com/Search .aspx?mid=50898741&epmid=1&partner=Googl e |
|
162 YBN [1838 AD] | 3386) The direct-acting gas combustion engine. | ?, England |
[1] Donkin, B. A Text-book on Gas, Oil and Air Engines: Or, Internal Combustion Motors Without Boiler. C. Griffin and company, limited, 1896. http://books.google.com/books?id= 8d03AAAAMAAJ&pg=PA22 PD source: http://books.google.com/books?id =8d03AAAAMAAJ&pg=PA22
[2] Barnett's ignition cock PD/Corel source: http://books.google.com/books?id =8e9MAAAAMAAJ&pg=PA103&lpg=PA103&dq=%22r obert+street%22+patent+engine&source=web &ots=zXhunpMWQn&sig=OK3zL_tlF9en_5S83tLJ 0kuNyVI&hl=en&sa=X&oi=book_result&resnum =1&ct=result#PPA219,M1 |
|
161 YBN [07/29/1839 AD] | 3308) Light is converted into electricity (the photoelectric or photovoltaic effect). This is the first photovoltaic (or "solar") cell. | (University of Paris) Paris, France |
[1] Becquerel, Alexandre-Edmond. ''Recherches sur les effets de la radiation chimique de la lumière solaire, au moyen des courants électriques.'' CR Acad. Sci 9 (1839): 145-149. English: ''Studies of the effect of actinitic radiation of sunlight by means of electric currents'' books.google.com/books?id=zm ZFAAAAcAAJ&pg=PA145 PD AND [2] Scientist: Becquerel, Alexandre Edmond (1820 - 1891) Discipline(s): Physics Print Artist: Charles Jeremie Fuhr, b.1832 Medium: Lithograph Original Artist: Pierre Petit, 1832-1885 Original Dimensions: Graphic: 25.5 x 19 cm / Sheet: 30.6 x 20.1 cm PD/Corel source: books.google.com/books?id=zmZFAA AAcAAJ&pg=PA145http://www.sil.si.edu/dig italcollections/hst/scientific-identity/ fullsize/SIL14-B2-07a.jpg
[2] Becquerel, Alexandre-Edmond. ''Recherches sur les effets de la radiation chimique de la lumière solaire, au moyen des courants électriques.'' CR Acad. Sci 9 (1839): 145-149. English: ''Studies of the effect of actinitic radiation of sunlight by means of electric currents'' books.google.com/books?id=zm ZFAAAAcAAJ&pg=PA145 PD source: books.google.com/books?id=zmZFAA AAcAAJ&pg=PA145 |
|
159 YBN [1841 AD] | 3158) Cell division is described. | (University of Berlin) Berlin, Germany (presumably) |
[1] Robert Remak PD/Corel source: http://www.cerebromente.org.br/n 17/history/remak2.JPG
[2] Robert Remak PD source: http://upload.wikimedia.org/wiki pedia/commons/b/b2/Robert_Remak.gif |
|
158 YBN [03/30/1842 AD] | 3171) The first use of an anesthetic for surgery (ether). | Jefferson, Georgia |
[1] 1870 photograph of Crawford Long, anesthesia pioneer PD source: http://upload.wikimedia.org/wiki pedia/commons/8/8c/CrawfordLong.jpg |
|
158 YBN [1842 AD] | 2929) The Doppler effect: that frequency of light and sound is affected by the relative motion of the source and observer. | (Prague Polytechnic, now Czech Technical University)Prague, Czech Republic |
[1] Description English: Photographic portrait of Christian Doppler (1803-1853) Date unknown, but subject died in 1853 Source http://www.scientific-web.com/en/Physic s/Biographies/images/CDoppler2.jpg Auth or unknown PD AND Doppler, ''Ueber das farbige Licht der Doppelsterne und einiger anderer Gestirne des Himmels,'' Böhm. Gesell. Abbandlungen ii. 1841-42 s. 465. http://books.google.com/books?id=z l5RAAAAcAAJ PD source: http://upload.wikimedia.org/wiki pedia/commons/8/86/Christian_Doppler.jpg http://books.google.com/books?id=zl5RAAA AcAAJ
[2] Description English: Photographic portrait of Christian Doppler (1803-1853) Date unknown, but subject died in 1853 Source http://www.scientific-web.com/en/Physic s/Biographies/images/CDoppler2.jpg Auth or unknown PD source: http://upload.wikimedia.org/wiki pedia/commons/8/86/Christian_Doppler.jpg |
|
157 YBN [1843 AD] | 6240) The first remote controlled wired explosive. | Paterson, New Jersey, USA (presumably) |
[1] Description Samuel Colt (1814 – 1862) English: Samuel Colt, founder of the firearms manufacturer Colt Deutsch: Samuel Colt, Begründer des Waffenherstellers Colt Date Source 19th century engraving PD source: http://upload.wikimedia.org/wiki pedia/commons/3/3f/SamuelColt.jpg |
|
155 YBN [04/??/1845 AD] | 2839) The spiral shape of other galaxies is recognized. | (Birr Castle) Parsonstown, Ireland |
[1] The Earl of Rosse. ''Observations on the Nebulae.'' Philosophical Transactions of the Royal Society of London (1850): 499-514. http://www.jstor.org/stable/10 .2307/108449 PD source: http://www.jstor.org/stable/10.2 307/108449
[2] Abb. 2 - Lord Rosse's drwaing of M 51 showing its spiral structure. [t Notice that Parsons numbers stars which appear to be part of the galaxy] PD/Corel source: http://www.klima-luft.de/steinic ke/Artikel/birr/birr_e.htm |
|
154 YBN [09/23/1846 AD] | 3073) Planet Neptune is observed. | Berlin, Germany (and Paris, France) |
[1] Galle, J. G., ''Account of the discovery of Le Verrier's planet Neptune, at Berlin, Sept. 23, 1846'', Monthly Notices of the Royal Astronomical Society, Vol. 7, p.153. http://articles.adsabs.harvard.e du/cgi-bin/nph-iarticle_query?1846MNRAS. ..7..153G&data_type=PDF_HIGH&whole_paper =YES&type=PRINTER&filetype=.pdf PD AND [1] Scientist: Le Verrier, Urbain Jean Joseph (1811 - 1877) Discipline(s): Astronomy Print Artist: Auguste Bry, 19th C. Medium: Lithograph Original Dimensions: Graphic: 12.5 x 10 cm / Sheet: 26.1 x 17 cm PD/Corel AND Galle, Johann Gottfried (1812-1910) PD/Corel source: http://articles.adsabs.harvard.e du/cgi-bin/nph-iarticle_query?1846MNRAS. ..7..153G&data_type=PDF_HIGH&whole_paper =YES&type=PRINTER&filetype=.pdfhttp://up load.wikimedia.org/wikipedia/commons/8/8 9/Urbain_Le_Verrier.jpghttp://www.davidd arling.info/images/Galle.jpg
[2] Scientist: Le Verrier, Urbain Jean Joseph (1811 - 1877) Discipline(s): Astronomy Print Artist: Auguste Bry, 19th C. Medium: Lithograph Original Dimensions: Graphic: 12.5 x 10 cm / Sheet: 26.1 x 17 cm PD/Corel source: http://upload.wikimedia.org/wiki pedia/commons/8/89/Urbain_Le_Verrier.jpg |
|
154 YBN [1846 AD] | 2828) The liquid explosive nitroglycerine. | Torino, Italy (presumably) |
[1] [t notice there is a lot of oxygen trapped/stuck in the molecule, perhaps the more oxygen in the molecule the more explosive] Nitroglycerin 1,2,3-trinitr oxypropane 1,3-dinitrooxypropan-2-yl nitrate propane-1,2,3-triyl trinitrate IUPAC name Chemical formula C3H5(NO3)3 Molar mass 227.0872 g/mol Shock sensitivity high Friction sensitivity high Density 1.6 g/cm³ at 15 °C Explosive velocity 7700 m/s RE factor 1.50 Melting point 13.2 °C (55.76 °F) Autoignition temperature Decomposes at 50 to 60 °C (122 to 140 °F) Appearance Clear yellow/colorless oily liquid PD source: http://upload.wikimedia.org/wiki pedia/commons/4/40/Nitroglycerin-2D-skel etal.png
[2] Ascanio Sobrero PD/Corel source: http://www.liberliber.it/bibliot eca/s/sobrero/immagini/ritratto.jpg |
|
153 YBN [1847 AD] | 3225) The percussion gun cartridge, a casing containing an explosive charge and a bullet or shot. | Paris, France |
[1] A modern cartridge consists of the following: 1. the bullet itself, which serves as the projectile; 2. the case, which holds all parts together; 3. the propellant, for example gunpowder or cordite; 4. the rim, part of the casing used for loading; 5. the primer, which ignites the propellant. PD source: http://en.wikipedia.org/wiki/Bul let
[2] Rifle cartridges - L to R: .50 BMG, 300 Win Mag, .308 Winchester, 7.62 Russian Short, 5.56 NATO, .22 LR Source http://en.wikipedia.org/wiki/Image:Ri fle_cartridge_comparison.jpg Date 25 February 2006 Author Richard C. Wysong II GNU source: http://upload.wikimedia.org/wiki pedia/commons/a/ab/Rifle_cartridge_compa rison.jpg |
|
152 YBN [06/05/1848 AD] | 3477) The absolute temperature scale is created, with -273°C as absolute 0, where all molecules stop moving. | (University of Glasgow) Glasgow, Scotland |
[1] Thomson, William. ''On an absolute thermometric scale founded on Carnot's theory of the motive power of heat and calculated from Regnaut's observations.'', Cambridge Philosophical Society Proceedings for June 5, 1848. also in: THOMSON, W. MATHEMATICAL AND PHYSICAL PAPERS. 1882, p100. http://www.google.com/books?id=NG GOnRx4aakC&pg=PA100 PD AND [1] Baron Kelvin, William Thomson Library of Congress PD source: http://www.google.com/books?id=N GGOnRx4aakC&pg=PA100http://content.answe rs.com/main/content/img/scitech/HSbaronk .jpg
[2] Baron Kelvin, William Thomson Library of Congress PD source: http://content.answers.com/main/ content/img/scitech/HSbaronk.jpg |
|
152 YBN [08/10/1848 AD] | 2880) A constant high voltage is applied to gas-filled evacuated tubes. | London, England (presumably) |
[1] Figures 1 to 10 show the spots and rings in the order referred to: it should be observed that printed figures give but a very imperfect notion of the actual effects. Fig 11 is the coil apparatus, the contact breaker being in front. Fig. 12. The air-pump, of a construction which I proposed many years ago, and have found most useful for electrical or chemical experiments on gases. P. An imperforate piston, with a conical end, which, when pressed down, fits accurately the end of the tube, the apex touching the valve V, which opens outwards. A. Aperture for the air to rush from the receiver when the piston has been drawn beyond it. B. Bladder containing the gas to be experimented on. The piston-rod works air-tight in a collar of leathers, and the operation of the pump will be easily understood without further description. If it be required to examine the gas after experiment, a bladder, or tube leading to a pneumatic trough, can be attached at the extrmeity over the valve V. [5 p101] PD source: http://people.clarkson.edu/~ekat z/scientists/grove.htm Issue Volume 139 - 1849 Pages 49-59 DOI 10.1098/rstl.1849 .0005 Grove_W_R_1849.pdf p101
[2] Sir William Robert Grove (1811-1896), British scientist. PD source: http://en.pedia.org//Image:Willi am_Robert_Grove.jpg |
|
151 YBN [07/23/1849 AD] | 3290) The speed of light is measured using a terrestrial method.. | Paris, France |
[1] Fizeau's apparatus from Arago's ''Astronomie Populaire'' PD/Corel source: William Tobin, "The life and science of Léon Foucault: the man who proved the earth rotates", Cambridge University Press, 2003
[2] Eyepiece views for Fizeau's 1849 speed of light experiment COPYRIGHTED? source: William Tobin, "The life and science of Léon Foucault: the man who proved the earth rotates", Cambridge University Press, 2003 |
|
150 YBN [05/06/1850 AD] | 3281) Light is shown to move more slowly in water than in air. | Paris, France (presumably) |
[1] Plan view of the optical layout of Foucault's 1850 rotating mirror experiment. COPYRIGHTED source: William Tobin, "The life and science of Léon Foucault: the man who proved the earth rotates", Cambridge University Press, 2003
[2] Eyepiece view of air and water Foucault 1850 experiment PD/Corel source: William Tobin, "The life and science of Léon Foucault: the man who proved the earth rotates", Cambridge University Press, 2003, p126. |
|
150 YBN [1850 AD] | 3332) The speed of electricity in nerves is measured. | (University of Königsberg) Königsberg, Germany |
[1] Figure from 1850 paper PD/Corel source: Helmholtz_Hermann_1850_lit1862_L o.pdf
[2] Young Helmholtz German physiologist and physicist Hermann Ludwig Ferdinand Von Helmholtz (1821 - 1894). Original Publication: People Disc - HE0174 Original Artwork: From a daguerreotype . (Photo by Hulton Archive/Getty Images) * by Hulton Archive * * reference: 2641935 PD/Corel source: http://www.jamd.com/search?asset type=g&assetid=2641935&text=Helmholtz |
|
149 YBN [02/03/1851 AD] | 3282) The rotation of the Earth around its own axis is proven experimentally with a pendulum. | Paris, France (presumably) |
[1] Faucault's pendulum demonstration re-visited in 1902 PD/Corel source: http://books.google.com/books?id =UbMRmyxCZmYC&pg=PA55&lpg=PA55&dq=foucau lt+sun+daguerreotype+features&source=web &ots=sqQtMMzhko&sig=L_EL2qJEgsbAuU5PsDuO Dxa-NPA&hl=en&sa=X&oi=book_result&resnum =2&ct=result#PPP1,M1
[2] [t rotateable table-top pendulum illustrates principle of inertia] PD/Corel source: William Tobin, "The life and science of Léon Foucault: the man who proved the earth rotates", Cambridge University Press, 2003 |
|
148 YBN [05/10/1852 AD] | 3489) The theory of "valence": that each type of atom has a fixed capacity for combining with other atoms. | (Queenwood school) Hampshire, England |
[1] [t table from Frankland 1852 paper] PD/Corel source: Frankland_Edward_1852.pdf
[2] [t table from Frankland 1852 paper] PD/Corel source: Frankland_Edward_1852.pdf |
|
148 YBN [1852 AD] | 3104) A practical passenger elevator. | Yonkers, NY, USA |
[1] Elisha Otis Avaliable at http://www.otis.com/otis150/images/displ ay/1,2343,2039,00.gif PD source: http://cache.eb.com/eb/image?id= 3274&rendTypeId=4
[2] Elisha Graves Otis (1811-1861) invented a safety device in 1852 that made PD source: http://arkadien.org/scientists/E lisha%20Graves2.jpg |
|
146 YBN [1854 AD] | 2945) The theory that an electrical mass will not be influenced by the electrical force if moving with a velocity at least the speed of light. | (University of) Göttingen, Germany |
[1] [t Equation from Annalen paper: apparently first use of letter ''c'' to designate a constant, which will later be identified with the speed of light.] PD/Corel AND [t Another form of the Weber equation with 1/cc removed from parenthesis expression] PD/Corel AND Wilhelm Eduard Weber (1804-1891) PD source: http://www3.interscience.wiley.c om/cgi-bin/fulltext/112497888/PDFSTARTht tp://books.google.com/books?id=l9AEAAAAY AAJ&pg=PA25&vq=Maassbestimmungen&dq=Uebe r+die+Elektricit%C3%A4tsmenge,+welche+be i+galvanische+Str%C3%B6men+durch+den+Que rschnitt+der+Kette+fliesst&as_brr=1&sour ce=gbs_search_s#PPA628,M1http://en.wikip edia.org/wiki/Image:Wilhelm_Eduard_Weber _II.jpg
[2] [t Equation from Annalen paper: apparently first use of letter ''c'' to designate a constant, which will later be identified with the speed of light.] PD/Corel source: |
|
143 YBN [03/24/1857 AD] | 3999) The earliest extant sound recording. | Paris, France |
[1] Figure from Leon Scott's 03/24/1857 patent of the phonautograph CC source: http://www.firstsounds.org/publi c/First-Sounds-Working-Paper-02.pdf
[2] Description Edouard-Léon Scott de Martinville.jpg Portrait of French typographer Édouard-Léon Scott de Martinville (1817-1879), inventor of the phonautograph. Date 19th century Source http://www.evolutionofsound.org/con tent/biog/leonscott.html PD source: http://upload.wikimedia.org/wiki pedia/commons/3/33/Edouard-L%C3%A9on_Sco tt_de_Martinville.jpg |
|
142 YBN [07/01/1858 AD] | 3033) The theory of evolution is popularized; the theory that life descends from a single common ancestor, and that through natural selection only the best adapted survive to pass on their successful traits while the less adapted die out. | (Linnean Society), London, England |
[1] ''Charles Darwin, aged 51.'' Scanned from Karl Pearson, The Life, Letters, and Labours of Francis Galton. Photo originally from the 1859 or 1860. PD source: http://upload.wikimedia.org/wiki pedia/commons/4/42/Charles_Darwin_aged_5 1.jpg
[2] Charles Darwin as a 7-year old boy in 1816 The seven-year-old Charles Darwin in 1816, one year before his mother's death. [t A rare smile, there are not many photos of Darwin smiling.] PD source: http://upload.wikimedia.org/wiki pedia/en/6/6c/Charles_Darwin_1816.jpg |
|
141 YBN [10/20/1859 AD] | 3087) The spectral lines emitted when a substance is burned are used to determine the atomic composition of the substance. That each element emits and absorbs light at the same specific frequencies is recognized. The first element is identified from the light of the Sun; sodium. The finding that a spectral emission line can only be reversed to an absorption line when the absorber is colder than the emitter. | (University of Heidelberg), Heidelberg, Germany |
[1] Bunsen-Kirchhoff spectroscope with the Bunsen burner (labeled D), from Annalen der Physik (1860). Chemical Heritage Foundation Collections. PD/Corel AND Kirchhoff (left) and Bunsen (right) PD source: http://www.chemheritage.org/clas sroom/chemach/images/lgfotos/04periodic/ bunsen-kirchhoff2.jpghttp://2.bp.blogspo t.com/-DmiBHx0pAXc/TZGos9g4_yI/AAAAAAAAA Wk/eFxlDSws9zI/s1600/kirchoff_bunsen.jpg
[2] Bunsen-Kirchhoff spectroscope with the Bunsen burner (labeled D), from Annalen der Physik (1860). Chemical Heritage Foundation Collections. PD/Corel source: http://www.chemheritage.org/clas sroom/chemach/images/lgfotos/04periodic/ bunsen-kirchhoff2.jpg |
|
140 YBN [04/16/1860 AD] | 3088) The element cesium is identified, the first element to be discovered spectroscopically. | (University of Heidelberg), Heidelberg, Germany |
[1] 1860 Bunsen Kirchhoff figures ''Chemische Analyse durch Spectralbeobachtungen'', Annalen der Physik, Volume 189, Issue 7, (1861), pp337-381. PD/Corel source: Bunsen_Kirchhoff_Cesium_Rubidium
[2] Pollucite (Caesium mineral) Source: http://resourcescommittee.house.gov/subc ommittees/emr/usgsweb/photogallery/ ; PD source: http://upload.wikimedia.org/wiki pedia/commons/f/f8/Pollucite%28CesiumMin eral%29USGOV.jpg |
|
139 YBN [10/26/1861 AD] | 3997) The first microphone, speaker, and telephone. Sound is converted to electricity and back to sound again. Sound can be sent farther as electric current in a wire than mechanically in air and travels silently. | (built in workshop behind Reis's house and cabinet in Garnier's Institute, Friedrichsdorf, demonstrated before Physical Society) Frankfort, Germany |
[1] Drawing of Philip Reiss telephone used for 10/26/1861 demonstration before Physical Society in Frankfort, Germany. PD source: http://books.google.com/books?id =Fdpuup7RSrUC&pg=PA110&lpg=PA110&dq=%22g alvanic+music%22&source=bl&ots=XSKEE-YQX 1&sig=LnqVekN9DrlsZbrt8uQvjga8znk&hl=en& ei=ze-eSqviJYOgswPdgpSCDg&sa=X&oi=book_r esult&ct=result&resnum=5#v=onepage&q=%22 galvanic%20music%22&f=false
[2] portrait of Philip Reiss From Silvanus Thompson: ''Reis is here represented as holding in his hand the telephone with which he had a few days preceding (May 11, 1862) achieved such success at his lecture before the Freies Deutsches Hochstift (Free German Institute) in Frankfort. '' PD source: http://books.google.com/books?id =YkHu_MiyFSkC&printsec=frontcover&dq=phi lip+reis+inventor+of+the+telephone#v=one page&q=&f=false |
|
139 YBN [1861 AD] | 3645) The first color image is projected. | (King's College, exhibit at the Royal Institution) London, England |
[1] [t Note: This cannot be a photograph from 1861 - Maxwell apparently never created a color photograph in the sense of a single plate or paper with a multi-color image, but made 3 glass plates. So this is a digitized color photo of the projection of those three plates. The first color [photograph being created, at least publicly by: introduced in 1907 by A. Lumiere (eb1911 photography)] wikipedia: English: Tartan Ribbon, photograph taken by James Clerk Maxwell in 1861. Considered the first colour photograph. Maxwell had the photographer Thomas Sutton photograph a tartan ribbon three times, each time with a different colour filter over the lens. The three images were developed and then projected onto a screen with three different projectors, each equipped with the same colour filter used to take its image. When brought into focus, the three images formed a full colour image. The three photographic plates now reside in a small museum at 14 India Street, Edinburgh, the house where Maxwell was born. Source Scanned from The Illustrated History of Colour Photography, Jack H. Coote, 1993. ISBN 0-86343-380-4. Date 1861 Author James Clerk Maxwell (original picture) ; scan by User:Janke. PD source: http://upload.wikimedia.org/wiki pedia/commons/7/7f/Tartan_Ribbon.jpg
[2] James Clerk Maxwell. The Library of Congress. PD/GOV source: "Henri Victor Regnault", Concise Dictionary of Scientific Biography, edition 2, Charles Scribner's Sons, (2000), p586. |
|
138 YBN [11/04/1862 AD] | 3219) The machine gun (or Gatling gun). | Indianapolis, Indiana (presumably) |
[1] Patent for first Gatlin gun PD/Corel AND Dr. Gatling with Model 1893 Bulldog [t Is 1893 year of photo? This is kind of a funny picture, like a civilized ''g'day'' chap, then casually holding a machine gun] PD/Corel source: http://patimg1.uspto.gov/.piw?Do cid=00036836&homeurl=http%3A%2F%2Fpatft. uspto.gov%2Fnetacgi%2Fnph-Parser%3FSect1 %3DPTO1%2526Sect2%3DHITOFF%2526d%3DPALL% 2526p%3D1%2526u%3D%25252Fnetahtml%25252F PTO%25252Fsrchnum.htm%2526r%3D1%2526f%3D G%2526l%3D50%2526s1%3D0036,836.PN.%2526O S%3DPN%2F0036,836%2526RS%3DPN%2F0036,836 &PageNum=&Rtype=&SectionNum=&idkey=NONE& Input=View+first+pagePaul F. Wahl and Donald R. Toppel, "The Gatling Gun",Arco Publishing Company, New York, NY, 1965. UNKNOWN
[2] Patent for first Gatlin gun PD/Corel source: http://patimg1.uspto.gov/.piw?Do cid=00036836&homeurl=http%3A%2F%2Fpatft. uspto.gov%2Fnetacgi%2Fnph-Parser%3FSect1 %3DPTO1%2526Sect2%3DHITOFF%2526d%3DPALL% 2526p%3D1%2526u%3D%25252Fnetahtml%25252F PTO%25252Fsrchnum.htm%2526r%3D1%2526f%3D G%2526l%3D50%2526s1%3D0036,836.PN.%2526O S%3DPN%2F0036,836%2526RS%3DPN%2F0036,836 &PageNum=&Rtype=&SectionNum=&idkey=NONE& Input=View+first+page |
|
138 YBN [1862 AD] | 3375) The first direct-acting internal combustion gas engine car. | Paris, France (presumably) |
[1] Description English: The hippomobile, a car invented by Étienne Lenoir in 1863 Date Dont know Source http://www1.eere.energy.gov/vehiclesand fuels/pdfs/deer_2004/session1/2004_deer_ fairbanks.pdf Author EERE PD source: http://www1.eere.energy.gov/vehi clesandfuels/pdfs/deer_2004/session1/200 4_deer_fairbanks.pdf
[2] Voiture de JEAN JOSEPH ETIENNE LENOIR - 1860: PD/Corel source: http://www.forum-auto.com/upload s/200510/gv_creations_1129490448_voiture _jean_joseph_etienne_lenoir___1860.jpg |
|
137 YBN [02/19/1863 AD] | 3427) Spectral lines from elements are matched to spectral lines from other stars. | (Tulse Hill) London, England |
[1] ''The accompanying drawing shows with considerable accuracy the principal lines which the authors have seen in Sirius, Betelgeux, and Aldebaran, and their position relatively to the chief solar lines.'' ''The position in the stellar spectra corresponding to that of Fraunhofer's line D, from which the others are measured, has been obtained by coincidence with a sodium line, the position of which in the apparatus was compared directly with the line D in the solar spectrum. The lines in the drawings against which a mark is placed have been measured.'' PD/Corel source: http://journals.royalsociety.org /content/025553r323116j26/fulltext.pdf
[2] William Huggins PD/Corel source: https://eee.uci.edu/clients/bjbe cker/ExploringtheCosmos/hugginsport.jpg |
|
136 YBN [09/08/1864 AD] | 3428) The spectra of nebulae and galaxies are seen. Unlike stars, nebulae are shown to have no spectrum except for a few emission lines, and therefore to be composed of gas by using spectral comparison. | (Tulse Hill) London, England |
[1] The Cat's Eye Nebula from Hubble Credit: NASA, ESA, HEIC, and The Hubble Heritage Team (STScI/AURA) PD/Corel source: http://apod.nasa.gov/apod/image/ 0705/catseye2_hst.jpg
[2] Draco's spectrum ...The riddle of the nebulae was solved. The answer, which had come to us in the light itself, read: Not an aggregation of stars, but a luminous gas. --Huggins (1897) PD/Corel source: https://eee.uci.edu/clients/bjbe cker/ExploringtheCosmos/neblinesdraco.jp g |
|
136 YBN [10/27/1864 AD] | 3657) The theory that light is an electromagnetic transverse wave. | (King's College) London, England |
[1] Fig. 66 from Maxwell's ''A Treatise on Electricity and Magnetism'' which shows the view that light is made of two sine waves in an aether, one wihch is an electric displacement and another which is a magnetic force, both which are 90 degrees to each other. PD source: http://books.google.com/books?id =gmQSAAAAIAAJ&printsec=frontcover&dq=edi tions:0w8AGC9HxP35YR6Uk9&lr=&as_brr=1#PP A390,M1
[2] James Clerk Maxwell, ''A Dynamical Theory of the Electromagnetic Field'', Royal Society Transactions, Vol. 155, 1865, p. 459-512; p497. http://books.google.com/books?id= xVNFAAAAcAAJ&pg=PA497 AND http://journals.royalsociety.org/co ntent/yw7lx230g0h64637/?p=0677f1423d9744 10b4e2e6e25d052266π=8 {Maxwell_James_C lerk_dynamical_theory_of_em_field_1864.p df} also in James Clerk Maxwell, Ed. by W.D. Niven., ''The Scientific Papers of James Clerk Maxwell'', C.J. Clay, 1890, vol1, p526-597. and with selectable text: http://en.wikisource.org/wiki/A_D ynamical_Theory_of_the_Electromagnetic_F ield/Part_I PD source: http://books.google.com/books?id =xVNFAAAAcAAJ&pg=PA497 PD |
|
135 YBN [1865 AD] | 3403) The law of genetic inheritance (the 1:2:1 ratio of inheritance of a trait). | (Natural Science Society) Brünn, Austria (now: Brno, the Czech Republic) |
[1] Gregor Mendel Source http://www.malaspina.com/jpg/mendel.j pg PD source: http://upload.wikimedia.org/wiki pedia/commons/8/87/Gregor_Mendel_portrai t.jpg
[2] [t Gregor Mendel] PD/Corel source: http://joefelso.files.wordpress. com/2007/04/mendel2.jpg |
|
134 YBN [1866 AD] | 3695) Dynamite. | Paris, France (guess) |
[1] [t get better image of dynamite] English: Diagram of dynamite. A. Sawdust (or any other type of absorbent material) soaked in nitroglycerin. B. Protective coating surrounding the explosive material. C. Blasting cap. D. Wire connected to the blasting cap. CC source: http://upload.wikimedia.org/wiki pedia/commons/6/65/Dynamite-5.svg
[2] Alfred Bernhard Nobel. © Bettmann/Corbis PD/Corel source: http://cache.eb.com/eb/image?id= 20999&rendTypeId=4 |
|
132 YBN [04/23/1868 AD] | 3435) The Doppler effect is used to estimate the relative radial (or line of sight) velocity of celestial objects by comparing the position of spectral lines from the celestial object to those of a terrestrial light source. | (Tulse Hill) London, England |
[1] [t Note that the lines are absorption lines.] Figure 4 from: Huggins, William. ''Further Observations on the Spectra of Some of the Stars and Nebulae, with an Attempt to Determine Therefrom Whether These Bodies are Moving towards or from the Earth, Also Observations on the Spectra of the Sun and of Comet II., 1868.'' Philosophical Transactions of the Royal Society of London 158 (1868): 529-564. http://www.jstor.org/stable/10 .2307/108925 PD [1] William Huggins PD/Corel source: http://www.jstor.org/stable/10.2 307/108925
[2] William Huggins' star-spectroscope PD/Corel source: https://eee.uci.edu/clients/bjbe cker/ExploringtheCosmos/hugginsport.jpg |
|
132 YBN [11/23/1868 AD] | 3648) The first permanent color photograph. | ?, France |
[1] English: Early color photo of Agen, France, by Louis Ducos du Hauron, 1877. The cathedral in the scene is the Cathédrale Saint-Caprais d'Agen. [1] Source ? Date 1877 Author Louis Ducos du Hauron (1837 – 1920) PD source: http://upload.wikimedia.org/wiki pedia/commons/0/08/Duhauron1877.jpg
[2] Louis Ducos du Hauron paved way for modern three-color photography. ''Cinémathèque Française'' PD/Corel source: http://www.marillier.nom.fr/coll odions/PGH/pics/photowasborn06.jpg |
|
125 YBN [08/28/1875 AD] | 5575) The first direct neuron reading (the electricity in nerve cells is measured). | Liverpool, England |
[1] Text of: Richard Caton, ''The Electric Currents of the Brain'', British Medical Journal, 1875, V2, p278. http://www.bmj.com/content/2/765/ 257.full.pdf+html {Caton_Richard_187508 28.pdf} PD source: http://www.bmj.com/content/2/765 /257.full.pdf+html
[2] http://books.google.com/books?id=_GMeW9E 1IB4C&pg=PA41 COPYRIGHTED source: http://books.google.com/books?id =_GMeW9E1IB4C&pg=PA41 |
|
124 YBN [1876 AD] | 3819) The first practical refrigerator. | (Technische Hochschule) Munich, Germany |
[1] The first Linde refrigeration machine ever sold, an improvement on the original model from 1871 started up in 1877 at the Creher Brewery in Trieste (now Italy) PD/Corel (presumably) source: http://www.linde.com/internation al/web/linde/like35lindecom.nsf/reposito rybyalias/pdf_ch_chronicle/$file/chronic le_e%5B1%5D.pdf
[2] * by Frederick Muller * Reference: 3278404 circa 1890: German scientist Karl Paul Gottfried Linde. (Photo by Frederick Muller/Hulton Archive/Getty Images) PD/Corel source: http://www.jamd.com/image/g/3278 404 |
|
123 YBN [12/24/1877 AD] | 4002) A sound recording is played back out loud. | (private lab) Menlo Park, New Jersey, USA |
[1] Original Edison Tin Foil Phonograph. Photo courtesy of U.S. Department of the Interior, National Park Service, Edison National Historic Site. source: http://memory.loc.gov/ammem/edhtml/edcyl dr.html PD source: http://memory.loc.gov/ammem/edht ml/tinfoil.jpg
[2] Edison's 12/24/1877 patent for improvements to the phonograph. PD source: http://www.google.com/patents?id =SWg_AAAAEBAJ&printsec=abstract&zoom=4#v =onepage&q=&f=false |
|
122 YBN [1878 AD] | 3576) A practical electric light bulb. | Newcastle, England (presumably) |
[1] {ULSF: Note that this is not the 1860 lamp but is a later 1878-1879 lamp} The lamp on the left is an early carbon and rod filament incandescent electric lamp made by the English chemist, Joseph Swan (1827-1914) in 1878-1879. UNKNOWN source: http://www.sciencemuseum.org.uk/ images/object_images/535x535/10276216.jp g
[2] Joseph Wilson Swan 1828 - 1914 PD/Corel source: http://www.hevac-heritage.org/ha ll_of_fame/lighting_&_electrical/joseph_ wilson_swan_s1.jpg |
|
122 YBN [1878 AD] | 3790) Synthetic fabric. The first synthetic silk (rayon). | Paris, France (presumably) |
[1] n particolare ingrandito di una gonna in rayon. PD source: http://upload.wikimedia.org/wiki pedia/commons/0/00/Rayon_closeup_1.jpg
[2] Hilaire Bernigaud PD/Corel source: http://www.scienceandsociety.co. uk/Pix/PER/07/10284307_T.JPG |
|
120 YBN [06/03/1880 AD] | 4038) Sound is sent and received using light particles. | (top of Franklin School) Washington, D. C., USA |
[1] Alexander Bell's Photophone Patent of 08/28/1880 figures 1 and 2 PD source: http://www.google.com/patents?id =VpdyAAAAEBAJ&printsec=drawing&zoom=4#v= onepage&q=&f=false
[2] Alexander Bell's Photophone Patent of 08/28/1880 figures 1 and 2 PD source: http://www.google.com/patents?id =VpdyAAAAEBAJ&printsec=drawing&zoom=4#v= onepage&q=&f=false |
|
120 YBN [1880 AD] | 4348) Piezoelectricity {PIEZOeleKTriSiTE or PEZO- or PEAZO-} is discovered: when pressure is applied to certain crystals, an electric potential is created, and the opposite effect, when an electric potential is applied, these crystals vibrate at a regular rate. | (Sorbonne) Paris, France |
[1] Beschreibung Jacques Curie (1856-1941, links) mit seinem Bruder Pierre Curie (1859-1906) und seinen Eltern Eugène Curie (1827-1910) und Sophie-Claire Depouilly (1832-1897) Quelle Françoise Giroud: Marie Curie. A Life. Holmes & Meier, New York London 1986, ISBN 0-8419-0977-6, nach Seite 138 Urheber bzw. Nutzungsrechtinhaber unbekannt Datum 1878 Genehmigung Bild-PD-alt-100 PD source: http://upload.wikimedia.org/wiki pedia/de/3/3a/Curie%2C_Jacques_und_Pierr e_mit_Eltern.jpg
[2] Pierre Curie UNKNOWN source: http://www.espci.fr/esp/MUSE/ima ge002.gif |
|
120 YBN [1880 AD] | 5839) An artificial muscle. | (University of Giessen) Giessen, Germany |
[1] Figures 1 and 2 from: W. C. Röntgen, ''Ueber die durch Electricität bewirkten Form- und Volumenänderungen von dielectrischen Körpern'', Annalen der Physik, Volume 247, Issue 13, pages 771–786, 1880. http://onlinelibrary.wiley.com/do i/10.1002/andp.18802471304/abstract {Ro ntgen_Wilhelm_Conrad_188009xx.pdf} English: ''About the changes in shape and volume of dielectrics caused by electricity'' PD source: http://onlinelibrary.wiley.com/d oi/10.1002/andp.18802471304/abstract
[2] English: Photo of Wilhelm Conrad Röntgen. Cleaned up version of http://images.google.com/hosted/life/l?i mgurl=6b3da250c6b5560f Source unknown source Date 1900 PD source: http://upload.wikimedia.org/wiki pedia/commons/7/71/Roentgen2.jpg |
|
120 YBN [1880 AD] | 6577) Slavery is ended. |
[1] Two Full pages from the Illustrated London News dated 1861, an illustrated weekly newspaper weeks date as shown on top of page, the size of each page is approx ( including margins as shown )imately 11 x 16 inches (280x410). All are genuine antique prints and not modern copies, the Illustrated London News is an illustrated magazine which was first printed in 1842 and is the finest pictorial example of a historic social record of British and world events up to the present day PD source: http://www.old-print.com/mas_ass ets/full2/P1380861/P1380861139.jpg
[2] {ULSF: Slave auction} PD source: http://striking-women.org/sites/ striking-women.org/files/slave%20market% 20in%20virginia.jpg | |
|
119 YBN [01/05/1881 AD] | 3608) The electronic camera and electronic image. An image is captured and sent electronically. | London, England (presumably) |
[1] Image of gas flame focused on transmitter figure 3 PD/Corel source: http://www.nature.com/nature/jou rnal/v23/n589/pdf/023344a0.pdf
[2] Image as reproduced by receiver figure 4 PD/Corel source: http://www.nature.com/nature/jou rnal/v23/n589/pdf/023344a0.pdf |
|
119 YBN [1881 AD] | 4157) Light is found to have the same speed in any direction horizontal to the Earth; this causes doubt about the existence of an aether medium and about the wave theory for light. | (University of Berlin) Berlin, Germany |
[1] Figure from Michelson's 1881 paper PD source: http://books.google.com/books?id =S_kQAAAAIAAJ&printsec=frontcover&dq=edi tions:0ocaawEfuqDVXP3-kAaE4N&lr=#v=onepa ge&q=michelson&f=false
[2] Description Albert Abraham Michelson2.jpg Photograph of Nobel Laureate Albert Abraham Michelson. Date 2006-09-27 (original upload date) Source Photograph is a higher quality version of the public domain image available from AstroLab http://astro-canada.ca/_en/pho to690.php?a4313_michelson1 PD source: Michelson_Albert_Abraham_Michels on2.jpg |
|
118 YBN [03/24/1882 AD] | 3620) The first invisible frequency light particle communication. The first radio communication. The sending and receiving of a message using light particles by electrical induction. | (employed at Tuft's College) Sommerville, Massachusetts, USA |
[1] A. E. Dolbear, ''Mode of Electric Communication'', Patent number: 350299, Issue date: Oct 5, 1886. http://www.google.com/patents?id= Pc9cAAAAEBAJ PD source: http://www.google.com/patents?id =Pc9cAAAAEBAJ
[2] From Scientific American Supplement, December 11, 1886 PD/Corel source: http://books.google.com/books?hl =en&id=WE41AAAAMAAJ&dq=A+History+of+Wire less+Telegraphy&printsec=frontcover&sour ce=web&ots=08aQE8FQHe&sig=0AB8rC1DTmKfhh sRE55cYSIq2PM&sa=X&oi=book_result&resnum =2&ct=result#PPA98,M1 |
|
115 YBN [1885 AD] | 6604) The first steel-framed building. | Chicago, Illinois, USA |
[1] The first skyscraper, the Home Insurance Building. UNKNOWN source: http://chicagopubliclibrary.tumb lr.com/image/197902876
[2] Description English: Exterior of the Home Insurance Building by architect William Le Baron Jenney in Chicago, Illinois. Date 1884 Source US-LibraryOfCongress-BookLogo.svg This image is available from the United States Library of Congress's National Digital Library Program under the digital ID mhsalad.250058. This tag does not indicate the copyright status of the attached work. A normal copyright tag is still required. See Commons:Licensing for more information. العربية source: http://upload.wikimedia.org/wiki pedia/commons/3/38/Home_Insurance_Buildi ng.JPG |
|
114 YBN [07/27/1886 AD] | 4096) Positively charged ion beams are discovered ("Kanalstrahlen" or "channel rays"). | (Potsdam Observatory) Berlin, Germany |
[1] Goldstein, ''Über eine noch nicht untersuchte Strahlungsform an der Kathode inducirter Entladungeń'', in Sitzungsberichie der Königlichen Akademie der Wissenschaften zu Berlin,39 (1886), 691. http://books.google.com/books?id=v UsVAAAAYAAJ&pg=PA457 PD source: http://books.google.com/books?id =vUsVAAAAYAAJ&pg=PA457
[2] Figure 2 from Goldstein's 1886 paper PD source: http://books.google.com/books?id =vUsVAAAAYAAJ&pg=PA457&dq=%C3%9Cber+eine +noch+nicht+untersuchte+Strahlungsform+a n+der+Kathode+inducirter+Entladunge%C5%8 4#v=onepage&q=&f=false |
|
113 YBN [03/04/1887 AD] | 3713) The gasoline internal combustion engine car. | (factory) Stuttgart, Germany |
[1] Gottlieb Daimler’s First Automobile (March 8, 1886) © Bildarchiv Preußischer Kulturbesitz COPYRIGHTED source: http://germanhistorydocs.ghi-dc. org/images/20007006-r.jpg
[2] First motorcycle by Gottlieb Daimler and Wilhelm Maybach (1885) (see de:Deutsches Zweirad- und NSU-Museum), 2006, by J. Köhler Description First motorcycle called ''Reitwagen'' by Gottlieb Daimler and Wilhelm Maybach (1885) (264 cm³, Einzylinder-Viertakt-Motor, 0,5 PS, Glührohrzündung, Luftkühlung) Source Photo taken by myself Date 28. December 2006 Author Joachim Köhler Permission (Reusing this image) By courtesy of ''Deutsches Zweirad- und NSU-Museum'' (e-Mail 17.08.2006 13:14) - With many thanks to Ms. Dumas & Ms. Grams GNU source: http://upload.wikimedia.org/wiki pedia/commons/b/b3/ZweiRadMuseumNSU_Reit wagen.JPG |
|
113 YBN [03/??/1887 AD] | 4285) The phenomenon of electrical resonance is discovered (this allows specific frequencies of light to be singled out which improves radio communication). | (University of Karlsruhe) Karlsruhe, Germany |
[1] Figure 6 from Hertz's March 1893 paper ''On Very Rapid Oscillations'' PD source: Heinrich Hertz, tr: D. E. Jones, "Electric Waves", 1893, 1962.
[2] Figure 7 from Hertz's March 1893 paper ''On Very Rapid Oscillations'' PD source: Heinrich Hertz, tr: D. E. Jones, "Electric Waves", 1893, 1962. |
|
113 YBN [10/12/1887 AD] | 4245) The alternating current electric motor. | (Tesla's private lab) New York City, NY, USA|(earlier claim of)Strasbourg, France |
[1] Image from Tesla patent 391,968 submitted: 10/12/1887 ELECTRO-MAGNETIC MOTOR http://www.google.com/patents?id= z5FhAAAAEBAJ&printsec=abstract&zoom=4&so urce=gbs_overview_r&cad=0#v=onepage&q=&f =false PD source: http://www.google.com/patents?id =z5FhAAAAEBAJ&printsec=abstract&zoom=4&s ource=gbs_overview_r&cad=0#v=onepage&q=& f=false
[2] Description Tesla young.jpg English: The image of en:Nikola Tesla (1856-1943) at age 23. Date image dated: circa 1878 original upload date: 2005-12-02 transfer date: 17:03, 29 July 2008 (UTC) Source Original downloaded from http://www.tesla-symp06.org/nikola_tesla .htm Author Original uploader was Antidote at en.wikipedia Transferred from en.wikipedia by User:emerson7. Permission (Reusing this file) This image is in the public domain PD source: http://upload.wikimedia.org/wiki pedia/commons/6/60/Tesla_young.jpg |
|
113 YBN [1887 AD] | 4369) The electricity of a heart beat is measured and recorded. | (St. Mary's Hospital) London, England |
[1] Figure 1 from Waller 1887 paper PD source: http://www.ncbi.nlm.nih.gov/pmc/ articles/PMC1485094/pdf/jphysiol02445-00 01.pdf
[2] Image of Augustus Waller part of same image at: http://www.hrsonline.org/news/ep-hi story/notable-figures/augustuswaller.cfm UNKNOWN source: http://www.nyteknik.se/multimedi a/archive/00033/Jimmie-och-Augustus-_330 47a.jpg |
|
112 YBN [02/02/1888 AD] | 4288) Light interference between two radio sources is demonstrated. Electrical induction is confirmed to have the speed of light. | (University of Karlsruhe) Karlsruhe, Germany |
[1] figure from: H. Hertz, ''Ueber die Ausbreitungsgeschwindigkeit der electrodynamischen Wirkungen'', Annalen der Physik, Volume 270 Issue 7, p551-569. http://www3.interscience.wile y.com/cgi-bin/fulltext/112488021/PDFSTAR T English translation: Heinrich Hertz, tr: D. E. Jones, ''On the Finite Velocity of Electromagnetic Actions'', ''Electric Waves'', 1893, 1962, p107. http://books.google.com/books?id= EJdAAAAAIAAJ&printsec=frontcover&dq=inti tle:electric+intitle:waves&lr=&as_drrb_i s=b&as_minm_is=0&as_miny_is=1893&as_maxm _is=0&as_maxy_is=1893&as_brr=0&cd=1#v=on epage&q&f=false PD source: Heinrich Hertz, tr: D. E. Jones, "On the Finite Velocity of Electromagnetic Actions", "Electric Waves", 1893, 1962.
[2] table from: H. Hertz, ''Ueber die Ausbreitungsgeschwindigkeit der electrodynamischen Wirkungen'', Annalen der Physik, Volume 270 Issue 7, p551-569. http://www3.interscience.wile y.com/cgi-bin/fulltext/112488021/PDFSTAR T English translation: Heinrich Hertz, tr: D. E. Jones, ''On the Finite Velocity of Electromagnetic Actions'', ''Electric Waves'', 1893, 1962, p107. http://books.google.com/books?id= EJdAAAAAIAAJ&printsec=frontcover&dq=inti tle:electric+intitle:waves&lr=&as_drrb_i s=b&as_minm_is=0&as_miny_is=1893&as_maxm _is=0&as_maxy_is=1893&as_brr=0&cd=1#v=on epage&q&f=false PD source: Heinrich Hertz, tr: D. E. Jones, "On the Finite Velocity of Electromagnetic Actions", "Electric Waves", 1893, 1962. |
|
111 YBN [02/16/1889 AD] | 211) Electricity is used to restart a heart beating. | (University of Aberdeen) Aberdeen, Scotland |
[1] Figure 2 from: McWilliam JA (1899). ''Electrical stimulation of the heart in man''. Br Med J 1 (1468): 348–50. doi:10.1136/bmj.1.1468.348. http://www. bmj.com/content/1/1468/348 PD source: http://www.bmj.com/content/1/146 8/348 |
|
111 YBN [03/12/1889 AD] | 6255) An automatic telephone exchange allows people to connect their own phone calls. | Kansas City, Missouri, USA |
[1] U.S. Patent 447,918 Strowger switch ''Automatic Telephone Exchange'' March 10, 1891 http://www.google.com/patents?id=P ShCAAAAEBAJ PD source: Figure from: http://www.google.com/patents?id=PShCA AAAEBAJ
[2] U.S. Patent 447,918 Strowger switch ''Automatic Telephone Exchange'' March 10, 1891 http://www.google.com/patents?id=P ShCAAAAEBAJ PD source: Figure from: http://www.google.com/patents?id= PShCAAAAEBAJ |
|
111 YBN [05/02/1889 AD] | 4117) The theory that matter contracts depending on its velocity relative to the speed of light. | Dublin, Ireland |
[1] George Francis FitzGerald (1851-1901). Date Unknown, but 1901 or earlier. Source Scanned from Oliver Heaviside: Sage in Solitude (ISBN 0-87942-238-6), p. 48. It was scanned on an Epson Perfection 1250 at 400dpi, reduced to grayscale in Photoshop, and saved as JPG using the 'Save for Web' optimizer. Originally uploaded to en.wikipedia on 20:51, 27 July 2004 by Grendelkhan. Author Unknown. Permission (Reusing this image) The photograph is reprinted courtesy of the IEEE in London (as stated in the credits in the back of the book, p. 318), but its age implies that it's public domain. (It must have been taken in 1901 or earlier.) PD source: http://upload.wikimedia.org/wiki pedia/commons/f/fa/George_Francis_FitzGe rald.jpg |
|
111 YBN [06/21/1889 AD] | 4021) The motion picture camera and projector. Moving images are captured, stored on plastic film, and projected onto a screen. | (Piccadilly) London, England |
[1] The first (publicly known[t]) Films Made on Celluloid (1889-1890) PD source: Ray Allister, pseudonym for Muriel Forth, "Friese-Greene: Close-up of an Inventor", Marsland Publications, 1948.
[2] Description Williamfriesegreen.jpg English: William Friese-Greene photographed in c.1890 Date c1890 PD source: http://upload.wikimedia.org/wiki pedia/commons/2/2d/Williamfriesegreen.jp g |
|
111 YBN [11/28/1889 AD] | 3818) A planet of a different star is detected. | (Astrophysical Observatory at Potsdam) Potsdam, Germany |
[1] Vogel, H.C., Scheiner, ''Der Vorsitzende berichtete über die Resultate spectrographischer Beobachtungen des Sterns Algol durch die'', Sitzungsberichte der Preussischen Akademie der Wissenschaften, 1789, p1045-1046. books.google.com/books?id=_ k8VAAAAYAAJ&pg=PA1045 English translation: ''The Chairman reported on the results of spectrographic observations of the star Algol by prof. H. C. Vogel and Dr. Scheiner'' (Transactions of the Prussian Academy of Sciences) PD source: books.google.com/books?id=_k8VAA AAYAAJ&pg=PA1045
[2] Description Photograph of Hermann Carl Vogel, the astronomer Source Opposite page 129 of Astronomers of Today Date 1905 Author Hector Macpherson PD source: http://upload.wikimedia.org/wiki pedia/commons/d/d2/Vogel_Hermann_Carl.jp g |
|
106 YBN [10/??/1894 AD] | 4258) The speed of cathode rays is shown to be less than the speed of light. | (Trinity College) Cambridge, England |
[1] Figure From On the Rate of Propagation of the Luminous Discharge of Electricity through a Rarefied Gas.'' By J. J. THOMSON, M.A., F.R.S., Cavendish Professor of Experimental Physics, Cambridge. Received January 2, 1891. PD source: http://books.google.com/books?id =jAUWAAAAYAAJ&pg=PA84&dq=%22the+velocity +of+propagation%22+of+electric+discharge +through+gases+thomson&as_brr=1&cd=1#v=o nepage&q=%22the%20velocity%20of%20propag ation%22%20of%20electric%20discharge%20t hrough%20gases%20thomson&f=false
[2] English: J. J. Thomson published in 1896. Deutsch: Joseph John Thomson (1856–1940). Ein ursprünglich 1896 veröffentlichter Stahlstich. [edit] Source From Oliver Heaviside: Sage in Solitude (ISBN 0-87942-238-6), p. 120. This is a reproduction of a steel engraving originally published in The Electrician, 1896. It was scanned on an Epson Perfection 1250 at 400dpi, cleaned up (some text was showing through the back) in Photoshop, reduced to grayscale, and saved as JPG using the 'Save for Web' optimizer.. PD source: http://upload.wikimedia.org/wiki pedia/commons/5/5e/JJ_Thomson.jpg |
|
105 YBN [01/31/1895 AD] | 3842) The element Argon and the series of inert gases is identified. | (Own Laboratory) Terling, England |
[1] Figure 1 from Rayleigh 1893 PD source: self-made Author: Atanamir PD
[2] William Ramsay (CE 1852-1916) PD source: http://upload.wikimedia.org/wiki pedia/commons/0/0b/Ar-TableImage.svg |
|
105 YBN [03/26/1895 AD] | 4141) The element (and inert gas) helium is found on Earth. | (University College) London, England |
[1] Figure 1 from Rayleigh 1893 PD source: http://upload.wikimedia.org/wiki pedia/commons/d/d2/William_Ramsay_workin g.jpg
[2] William Ramsay PD source: http://nobelprize.org/nobel_priz es/chemistry/laureates/1904/ramsay.jpg |
|
105 YBN [11/05/1895 AD] | 3936) X-rays are discovered. | (University of Würzburg) Würzburg, Germany |
[1] English: Photo of Wilhelm Conrad Röntgen. Cleaned up version of http://images.google.com/hosted/life/l?i mgurl=6b3da250c6b5560f Source unknown source Date 1900 PD AND Anna Berthe Roentgen.gif Print of Wilhelm Röntgen's (1845-1923) first x-ray, the hand of his wife Anna taken on 1895-12-22, presented to Professor Ludwig Zehnder of the Physik Institut, University of Freiburg, on 1 January 1896. Source http://en.wikipedia.org/wiki/Image:An na_Berthe_Roentgen.gif Date 22 December 1895 (1895-12-22) Author Wilhelm Röntgen PD source: http://upload.wikimedia.org/wiki pedia/commons/7/71/Roentgen2.jpghttp://u pload.wikimedia.org/wikipedia/commons/6/ 6e/Anna_Berthe_Roentgen.gif
[2] English: Photo of Wilhelm Conrad Röntgen. Cleaned up version of http://images.google.com/hosted/life/l?i mgurl=6b3da250c6b5560f Source unknown source Date 1900 PD source: http://upload.wikimedia.org/wiki pedia/commons/7/71/Roentgen2.jpg |
|
104 YBN [03/02/1896 AD] | 4151) Radioactivity is discovered: invisible rays are detected from a uranium salt. | (École Polytechnique) Paris, France |
[1] Photographic plate made by Henri Becquerel showing effects of exposure to radioactivity. Image of Becquerel's photographic plate which has been fogged by exposure to radiation from a uranium salt. The shadow of a metal Maltese Cross placed between the plate and the uranium salt is clearly visible. Source: http://en.wikipedia.org/wiki/Image:Becqu erel_plate.jpg PD AND Antoine-Henri Becquerel (1852-1908) PD source: http://upload.wikimedia.org/wiki pedia/commons/1/1e/Becquerel_plate.jpght tp://nautilus.fis.uc.pt/wwwqui/figuras/q uimicos/img/becquerel.jpg
[2] Photographic plate made by Henri Becquerel showing effects of exposure to radioactivity. Image of Becquerel's photographic plate which has been fogged by exposure to radiation from a uranium salt. The shadow of a metal Maltese Cross placed between the plate and the uranium salt is clearly visible. Source: http://en.wikipedia.org/wiki/Image:Becqu erel_plate.jpg PD source: http://upload.wikimedia.org/wiki pedia/commons/1/1e/Becquerel_plate.jpg |
|
103 YBN [04/30/1897 AD] | 4260) Cathode rays are shown to be made of particles (the electron). This is the first particle (besides light) known to be smaller than an atom. | (Cambridge University) Cambridge, England |
[1] Figure 1 From Thomson, J.J., ''Cathode-rays.'', Phil. Mag. 44, 08/07/1897, 269. http://books.google.com/books?id=Z l0wAAAAIAAJ&printsec=frontcover&dq=editi ons:UCALB3728216&lr=#v=onepage&q=thomson &f=false PD AND J.J. Thomson was Cavendish Professor and head of the Cavendish Laboratory from 1894 to 1919. J.J. is best known for his work on the electron. Credit: Cambridge University, Cavendish Laboratory. PD source: http://books.google.com/books?id =Zl0wAAAAIAAJ&printsec=frontcover&dq=edi tions:UCALB3728216&lr=#v=onepage&q=thoms on&f=falsehttp://www.aip.org/history/exh ibits/rutherford/images/sectionpics/slid e1_thomson_big.jpg
[2] Figure 1 From Thomson, J.J., ''Cathode-rays.'', Phil. Mag. 44, 08/07/1897, 269. http://books.google.com/books?id=Z l0wAAAAIAAJ&printsec=frontcover&dq=editi ons:UCALB3728216&lr=#v=onepage&q=thomson &f=false PD source: http://books.google.com/books?id =Zl0wAAAAIAAJ&printsec=frontcover&dq=edi tions:UCALB3728216&lr=#v=onepage&q=thoms on&f=false |
|
103 YBN [08/07/1897 AD] | 6658) The velocity of cathode ray particles is found to increase with electric potential and with tube exhaustion. | (Cambridge University) Cambridge, England |
[1] obel Falconer, ''J J Thomson and the discovery of the electron'', 1997 Phys. Educ. 32 226 (http://iopscience.iop.org/0031-912 0/32/4/015) {Falconer_1997.pdf} COPYRIGHTED AND J.J. Thomson was Cavendish Professor and head of the Cavendish Laboratory from 1894 to 1919. J.J. is best known for his work on the electron. Credit: Cambridge University, Cavendish Laboratory. PD source: http://iopscience.iop.org/0031-9 120/32/4/015http://www.aip.org/history/e xhibits/rutherford/images/sectionpics/sl ide1_thomson_big.jpg
[2] Figure 1 From Thomson, J.J., ''Cathode-rays.'', Phil. Mag. 44, 08/07/1897, 269. http://books.google.com/books?id=Z l0wAAAAIAAJ&printsec=frontcover&dq=editi ons:UCALB3728216&lr=#v=onepage&q=thomson &f=false PD AND J.J. Thomson was Cavendish Professor and head of the Cavendish Laboratory from 1894 to 1919. J.J. is best known for his work on the electron. Credit: Cambridge University, Cavendish Laboratory. PD source: http://books.google.com/books?id =Zl0wAAAAIAAJ&printsec=frontcover&dq=edi tions:UCALB3728216&lr=#v=onepage&q=thoms on&f=falsehttp://www.aip.org/history/exh ibits/rutherford/images/sectionpics/slid e1_thomson_big.jpg |
|
103 YBN [1897 AD] | 4088) The first electronic display (the oscilloscope). | (Physikal Institute) Strassburg, France |
[1] Figure 1 from Braun's 1897 paper. PD AND Ferdinand Braun PD source: Ferdinand Braun, "Ueber ein Verfahren zur Demonstration und zum Studium des zeitlichen Verlaufes variabler Ströme", Annalen der Physik und Chemie, vol. lx., 1897, p. 552-559. http://gallica.bnf.fr/ark:/121 48/bpt6k15301j.image.f558.langFR Engl ish translation: Ferdinand Braun, "A Method of Demonstrating and Studying the Time-relations of Variable Currents.", Minutes of proceedings of the Institution of Civil Engineers, Volume 129, 1897, p464. http://books.google.com/books?id= rXgMAAAAYAAJ&pg=PA464&lpg=PA464&dq=A+Met hod+of+Demonstrating+and+Studying+the+Ti me-relations+of+Variable+Currents.+Ferdi nand+Braun.&source=bl&ots=CY1GqwE3Ku&sig =7-zDHHHs-PeoCHn_veDdZXebryM&hl=en&ei=O0 bOSoKvC5L0sgPulqm2Dg&sa=X&oi=book_result &ct=result&resnum=1#v=onepage&q=A%20Meth od%20of%20Demonstrating%20and%20Studying %20the%20Time-relations%20of%20Variable% 20Currents.%20Ferdinand%20Braun.&f=false PDhttp://www.lecad.fs.uni-lj.si/tmce20 06/2012/pics/venue_html_68645264.jpg
[2] Figure 1 from Braun's 1897 paper. PD source: Ferdinand Braun, "Ueber ein Verfahren zur Demonstration und zum Studium des zeitlichen Verlaufes variabler Ströme", Annalen der Physik und Chemie, vol. lx., 1897, p. 552-559. http://gallica.bnf.fr/ark:/121 48/bpt6k15301j.image.f558.langFR Engl ish translation: Ferdinand Braun, "A Method of Demonstrating and Studying the Time-relations of Variable Currents.", Minutes of proceedings of the Institution of Civil Engineers, Volume 129, 1897, p464. http://books.google.com/books?id= rXgMAAAAYAAJ&pg=PA464&lpg=PA464&dq=A+Met hod+of+Demonstrating+and+Studying+the+Ti me-relations+of+Variable+Currents.+Ferdi nand+Braun.&source=bl&ots=CY1GqwE3Ku&sig =7-zDHHHs-PeoCHn_veDdZXebryM&hl=en&ei=O0 bOSoKvC5L0sgPulqm2Dg&sa=X&oi=book_result &ct=result&resnum=1#v=onepage&q=A%20Meth od%20of%20Demonstrating%20and%20Studying %20the%20Time-relations%20of%20Variable% 20Currents.%20Ferdinand%20Braun.&f=false PD |
|
102 YBN [01/21/1898 AD] | 4436) Kanalstrahlen rays are shown to be made of positively charged particles with a mass to charge ratio similar to a hydrogen ion, These are later called protons. | (Wurzburg University) Wurzburg, Germany |
[1] * Author: anonymous or pseudonymous, per EU Copyright Directive (1993), Article 1, §§1-4 * This image was published not later than 1911 in conjunction with the Nobel Prize in Physics. * Source: http://nobelprize.org/nobel_prizes/physi cs/laureates/1911/wien-bio.html PD source: http://upload.wikimedia.org/wiki pedia/en/1/10/WilhelmWien1911.jpg |
|
102 YBN [05/10/1898 AD] | 3824) Hydrogen is liquefied. | (Royal Institution) London, England (presumably) |
[1] Picture taken from page 230 of T. O’Connor Sloane's Liquid Air and the Liquefaction of Gases, second edition, published by Norman W. Henley and Co., New York, 1900. PD source: http://upload.wikimedia.org/wiki pedia/en/8/89/Dewar_James.jpg
[2] English: Picture of Sir James Dewar, the scientist Source Page 98 of History of Chemistry (book) Date 1910 Author Thomas Thorpe PD source: http://upload.wikimedia.org/wiki pedia/commons/2/2c/Dewar_James_flask.jpg |
|
102 YBN [1898 AD] | 4698) Magnetic writing and reading of data. Sound is recorded and played back magnetically. | (Copenhagen Telephone Company) Copenhagen, Denmark |
[1] Description Telegrafon 8154.jpg Magyar: Valdemar Poulsen mágneses hangrögzítő készüléke 1898-ból. A Brede Værk ipari múzeumban látható a dániai Lingbyben. Saját felvétel. Dansk: Valdemar Poulsen opfandt i i 1898 af en magnetisk optageenhed der kaldes en Telegrafon English: Magnetic wire recorder, invented by Valdemar Poulsen, 1898. It is exhibited at Brede works Industrial Museum, Lingby, Danmark. Date 25 October 2009(2009-10-25) (original upload date) Source Transferred from hu.wikipedia; transferred to Commons by User:Nico-dk using CommonsHelper. Author Original uploader was Bitman at hu.wikipedia Permission (Reusing this file) CC-BY-SA-2.5; Released under the GNU Free Documentation License. GNU source: http://upload.wikimedia.org/wiki pedia/commons/f/f9/Telegrafon_8154.jpg
[2] 1 Valdemar Poulsen (1869-1942), der Erfinder der magnetischen Schallaufzeichnung UNKNOWN source: http://www.theimann.com/Analog/H istory/100_Jahre/Bild1.jpg |
|
101 YBN [1899 AD] | 4177) The theory that mass and time change for a body depending on its motion relative to the speed of light. | (University of Leiden) Leiden, Netherlands |
[1] UNKNOWN source: UNKNOWN
[2] UNKNOWN source: UNKNOWN |
|
100 YBN [01/29/1900 AD] | 4155) Beta rays of radioactivity are identified as electrons by showing that their charge to mass ratio is the same as the electron. | (École Polytechnique) Paris, France |
[1] Photographic plate made by Henri Becquerel showing effects of exposure to radioactivity. Image of Becquerel's photographic plate which has been fogged by exposure to radiation from a uranium salt. The shadow of a metal Maltese Cross placed between the plate and the uranium salt is clearly visible. Source: http://en.wikipedia.org/wiki/Image:Becqu erel_plate.jpg PD source: http://upload.wikimedia.org/wiki pedia/commons/1/1e/Becquerel_plate.jpg
[2] Antoine-Henri Becquerel (1852-1908) PD source: http://nautilus.fis.uc.pt/wwwqui /figuras/quimicos/img/becquerel.jpg |
|
100 YBN [10/19/1900 AD] | 4327) "Quantum theory", the theory that all energy exists in discrete units. | (University of Berlin) Berlin, Germany |
[1] M. Planck, ''Zur Theorie des Gesetzes der Energieverteilung in Normalspektrum,'' Verhandlungen der Deutsches Physikalisches Gesellschaft 2 (1900), pp. 237-245. books.google.com/books?id=zYYM AAAAYAAJ&pg=PA237 and ''Uber das Gesetz der Energieverteilung im Normalspectrum'', Annalen Der Physik, 4 (1901), p553-563. books.google.com/books?id=j6A qAAAAYAAJ&pg=PA553 AND http://www3.interscience.wiley.com/ journal/112485869/abstract and http://gallica.bnf.fr/ark:/12148/bp t6k15314w.image.f635.langEN {Planck_Max _Annalen_der_Physik_1900.pdf} English translation: Max Planck, Alexander Ogg, ''On the Law of Distribution of Energy in the Normal Spectrum'', 1903. http://theochem.kuchem.kyoto-u.ac .jp/Ando/planck1901.pdf PD AND [1] Max Planck PD (presumably source: books.google.com/books?id=zYYMAA AAYAAJ&pg=PA237From Henry Crew, "The Rise of Modern Physics", Williams and Wilkens, 1928, edition 1, p372.
[2] Max Planck PD (presumably source: From Henry Crew, "The Rise of Modern Physics", Williams and Wilkens, 1928, edition 1, p372. |
|
99 YBN [02/14/1901 AD] | 6342) X-rays are shown to kill Guinea pigs. | Boston, Massachusetts, USA |
[1] William Rollins, ''X-Light Kills'', Boston Medical and Surgical Journal, February 14, 1901, p173. http://books.google.com/books?id= 0sUEAAAAYAAJ&pg=PA173 PD source: http://books.google.com/books?id =0sUEAAAAYAAJ&pg=PA173
[2] William Herbert Rollins PD source: http://harvardmedicine.hms.harva rd.edu/bulletin/spring2008/images/rollin s.2.jpg |
|
99 YBN [10/10/1901 AD] | 4148) The first synthesized protein. | (University of Berlin) Berlin, Germany |
[1] Fischer, Emil, and Ernest Fourneau. ''Ueber einige Derivate des Glykocolls.'' Berichte der deutschen chemischen Gesellschaft 34.2 (1901): 2868-2877. http://onlinelibrary.wiley.c om/doi/10.1002/cber.190103402249/abstrac t {Fischer_19011010.pdf} COPYRIGHTED source: http://onlinelibrary.wiley.com/d oi/10.1002/cber.190103402249/abstract
[2] Fischer, Emil, and Ernest Fourneau. ''Ueber einige Derivate des Glykocolls.'' Berichte der deutschen chemischen Gesellschaft 34.2 (1901): 2868-2877. http://onlinelibrary.wiley.c om/doi/10.1002/cber.190103402249/abstrac t {Fischer_19011010.pdf} COPYRIGHTED source: http://onlinelibrary.wiley.com/d oi/10.1002/cber.190103402249/abstract |
|
98 YBN [03/??/1902 AD] | 4734) Radioactivity is recognized as atomic decay in which one atom decays into another kind. | (McGill University) Montreal, Canada |
[1] Description Ernest Rutherford2.jpg English: Cropped Image:Ernest_Rutherford.jpg Date 2007-01-26 (original upload date) Source Transferred from en.wikipedia Author Original uploader was Sadi Carnot at en.wikipedia GNU source: http://upload.wikimedia.org/wiki pedia/commons/5/57/Ernest_Rutherford2.jp g
[2] Ernest Rutherford (young) Image courtesy of www.odt.co.nz UNKNOWN source: https://thescienceclassroom.wiki spaces.com/file/view/ernest_rutherford_1 122022732.jpg/103032081 |
|
97 YBN [03/23/1903 AD] | 4493) The airplane. The first powered, sustained, and controlled airplane flight. | Kill Devil Hills, North Carolina, USA |
[1] Description First flight2.jpg English: First successful flight of the Wright Flyer, by the Wright brothers. The machine traveled 120 ft (36.6 m) in 12 seconds at 10:35 a.m. at Kitty Hawk, North Carolina. Orville Wright was at the controls of the machine, lying prone on the lower wing with his hips in the cradle which operated the wing-warping mechanism. Wilbur Wright ran alongside to balance the machine, and just released his hold on the forward upright of the right wing in the photo. The starting rail, the wing-rest, a coil box, and other items needed for flight preparation are visible behind the machine. This was considered ''the first sustained and controlled heavier-than-air, powered flight'' by the Fédération Aéronautique Internationale. Français : L’un des premier vols habités de l’histoire dans un aéronef plus lourd que l’air (36.6 mètres en 12 secondes), par les frères Wright le 17 décembre 1903 à 10h35 sur la plage de Kitty Hawk en Caroline du Nord. Orville est aux commandes, allongé sur le ventre sur l’aile basse et les hanches dans la nacelle qui servait à contrôler le mouvement des ailes ; Wilbur court le long de l’appareil et vient de lacher l’aile droite. Le rail de lancement, des étais et d’autres équipements nécessaires pour la préparation du vol sont visibles. 日本語: 1903年12月17日、ライト兄弟が 類初の動力飛行機での有人飛 行に成功した時の写真。 Date 17 December 1903 PD source: http://upload.wikimedia.org/wiki pedia/commons/8/86/First_flight2.jpg
[2] * Description: Wilbur Wright Background notes: Wright brothers English: Early Wright brother’s airplanes explored basic principles of flight. The Wright brothers are widely credited with engineering the first aircraft capable of sustained powered flight. Commons-emblem-notice.svg Wright brothers Wikipedia: Asturianu Bosanski Català Čeština Dansk Deutsch English Esperanto Español Euskara Suomi Français עברית Magyar Bahasa Indonesia Italiano 日本語 한국어 Latina Lietuvių Nederlands Norsk (Bokmål) Polski Português Русский Slovenčina Slovenščina Српски / Srpski Svenska ไทย Türkçe Tiếng Việt 中文 Other links: US inventors *** Smithsonian Stories of the Wright flights *** National Park Service, Wright Brothers' Memorial *** PBS Nova: The Wright Brothers' Flying Machines * Source: http://lcweb2.loc.gov/pp/wrihtml/wribac. html * Photographer: unknwon PD source: http://upload.wikimedia.org/wiki pedia/commons/7/77/Wilbur_Wright.jpg |
|
97 YBN [12/05/1903 AD] | 4462) The Saturnian {Sa-TR-nE-iN} model of the atom (negatively charged electrons rotate around a large mass positively charged particle). | (Tokyo University) Tokyo, Japan |
[1] Hantaro Nagaoka PD AND Proceedings of the Tokyo Mathematico-Physieal Society, 2nd ser., 2 (1904), 92–107; and H. Nagaoka, ''Kinetics of a System of Particles illustrating the Line and the Band Spectrum and the Phenomena of Radioactivity.'', Philosophical Magazine, 6th ser., 7 (1904), 445–455. http://books.google.com/books?id=mNbPA AAAMAAJ&pg=PA445#v=onepage&q&f=false PD source: http://www.riken.go.jp/r-world/i nfo/release/riken88/text/image/06/hantar o.jpghttp://books.google.com/books?id=mN bPAAAAMAAJ&pg=PA445
[2] Hantaro Nagaoka PD source: http://www.riken.go.jp/r-world/i nfo/release/riken88/text/image/06/hantar o.jpg |
|
96 YBN [1904 AD] | 5099) Radar: Radio light is used to determine the location of distant objects. | Düsselsorf, Germany (presumably) |
[1] Figure 1: Hülsmeyer’s German 165,546 (1904) telemobileoscope PD source: http://www.q-track.com/Files/fil es/Schantz-RF%20since%20WWII.pdf
[2] Christian Huelsmeyer UNKNOWN source: http://www.radarworld.org/images /scans/Hulsmeyer.jpg |
|
95 YBN [06/30/1905 AD] | 4929) The special theory of relativity. The theory that the speed of light is constant independently of the motion of all other objects. The theory that motion changes mass and time is adopted, but that an aether medium for light is unnecessary. | Bern, Switzerland |
[1] Description German-born theoretical physicist Albert Einstein. Source Cropped from original at the Historical Museum of Berne. Date 1904[1] Author Lucien Chavan [1] (1868 - 1942), a friend of Einstein's when he was living in Berne. Permission (Reusing this file) An uncropped version available at NASA's ''Astronomy Picture of the Day''. According to the NASA site: PD source: http://upload.wikimedia.org/wiki pedia/en/a/a0/Einstein_patentoffice.jpg
[2] Albert Einstein, Nobel Prize in Physics 1921 photograph. Description Albert Einstein (Nobel).png English: Albert Einstein, official 1921 Nobel Prize in Physics photograph. Français : Albert Einstein, photographie officielle du Prix Nobel de Physique 1921. Date 1921(1921) Source Official 1921 Nobel Prize in Physics photograph Author PD source: http://upload.wikimedia.org/wiki pedia/commons/5/50/Albert_Einstein_%28No bel%29.png |
|
94 YBN [07/20/1906 AD] | 4743) Alpha particles of radioactivity are identified as helium. | (McGill University) Montreal, Canada |
[1] Description Ernest Rutherford2.jpg English: Cropped Image:Ernest_Rutherford.jpg Date 2007-01-26 (original upload date) Source Transferred from en.wikipedia Author Original uploader was Sadi Carnot at en.wikipedia GNU source: http://upload.wikimedia.org/wiki pedia/commons/5/57/Ernest_Rutherford2.jp g
[2] Ernest Rutherford (young) Image courtesy of www.odt.co.nz UNKNOWN source: https://thescienceclassroom.wiki spaces.com/file/view/ernest_rutherford_1 122022732.jpg/103032081 |
|
94 YBN [12/21/1906 AD] | 4788) The electric switch and vacuum tube amplifier. | (De Forest Radio Telephone Company) New York City, New York, USA |
[1] From De Forest 1907 Patent: Lee De Forest, ''Space Telegraphy'', Patent number: 879532, Filing date: Jan 29, 1907, Issue date: Feb 18, 1908 http://www.google.com/patents?id=6 i1vAAAAEBAJ&printsec=abstract&zoom=4&sou rce=gbs_overview_r&cad=0#v=onepage&q&f=f alse PD source: http://www.google.com/patents?id =6i1vAAAAEBAJ&printsec=abstract&zoom=4&s ource=gbs_overview_r&cad=0#v=onepage&q&f =false
[2] Description Lee De Forest.jpg en:Lee De Forest, published in the February 1904 issue of The Electrical Age. PD source: http://upload.wikimedia.org/wiki pedia/commons/6/65/Lee_De_Forest.jpg |
|
93 YBN [05/??/1907 AD] | 4269) The mass spectrometer, a device that can separate atoms with an electric charge (ions) by their mass. | (Cambridge University) Cambridge, England |
[1] fig 2 from: Thomson, J. J., ''On Rays of Positive Electricity'', Phil. Mag., S6, V13, N77, May 1907, p561. PD AND figs 10-12 from: Thomson, J. J., ''On Rays of Positive Electricity'', Phil. Mag., S6, V13, N77, May 1907, p561. PD AND [10] figures 2-15 from: # Bakerian Lecture: Rays of Positive Electricity # J. J. Thomson # Proceedings of the Royal Society of London. Series A, Containing Papers of a Mathematical and Physical Character, Vol. 89, No. 607 (Aug. 1, 1913), pp. 1-20 PD AND English physicist J J Thomson Date GWS - The Great War: The Standard History of the All Europe Conflict (volume four) edited by H. W. Wilson and J. A. Hammerton (Amalgamated Press, London 1915) (So, it is taken before 1915) Source http://www.firstworldwar.com/photos/g raphics/gws_thomson_01.jpg First World War.com PD source: http://books.google.com/books?id =vVjKOdktZhsC&printsec=frontcover&dq=edi tions:UOM39015024088414#v=onepage&q=&f=f alsehttp://www.jstor.org/stable/93452?&S earch=yes&term=electricity&term=positive &term=rays&list=hide&searchUri=%2Faction %2FdoBasicSearch%3FQuery%3Drays%2Bof%2Bp ositive%2Belectricity%26jc%3Dj100836%26w c%3Don%26Search.x%3D0%26Search.y%3D0%26S earch%3DSearch&item=1&ttl=262&returnArti cleService=showArticlehttp://upload.wiki media.org/wikipedia/commons/c/c1/J.J_Tho mson.jpg
[2] fig 2 from: Thomson, J. J., ''On Rays of Positive Electricity'', Phil. Mag., S6, V13, N77, May 1907, p561. PD source: http://books.google.com/books?id =vVjKOdktZhsC&printsec=frontcover&dq=edi tions:UOM39015024088414#v=onepage&q=&f=f alse |
|
93 YBN [11/13/1907 AD] | 354) The helicopter. A helicopter achieves free flight while carrying a passenger. |
[1] Paul Cornu's helicopter was the first to achieve free flight while carrying a passenger (1907). Credits -National Air and Space Museum, Smithsonian Institution (SI Neg. No. 93-640) The French bicycle maker and engineer Paul Cornu, born in 1881 in Lisieux, France, was the first person to design and build a helicopter that achieved free flight while carrying a passenger. His twin-rotor craft flew for about 20 seconds on November 13, 1907, rising about one foot (0.3 meter) off the ground. A 24-horsepower (18-kilowatt) engine powered the helicopter, which had counter-rotating rotors. The helicopter had no effective means of control and was abandoned after a few flights. Cornu died in 1944. PD source: http://www.centennialofflight.go v/essay/Dictionary/Cornu/DI18G1.jpg
[2] Paul Cornu in his first helicopter in 1907. Note that he is sitting between the two rotors, which rotated in opposite directions to cancel torque. This helicopter was the first flying machine to have risen from the ground using rotor blades instead of wings. Credits - © 2001 Smithsonian Institution, National Air and Space Museum, Videodisc. 2B 5847 PD source: http://www.centennialofflight.go v/essay/Rotary/early_20th_century/HE2G13 .jpg | |
|
93 YBN [1907 AD] | 4438) The theory of space and time as a four dimensional structure called "space-time". | (University of Göttingen) Göttingen, Germany |
[1] Description De Raum Zeit Minkowski 012.jpg Deutsch: Dies ist ein Scan des historischen Buches: English: This is a scan of the historical document: Title: Raum und Zeit (Jahresberichte der Deutschen Mathematiker- Vereinigung, Leipzig, 1909.) Date 1909 Source Deutsch: Der Scan wurde anhand einer orginal Buchvorlage vorgenommen English: scan from original book Author Hermann Minkowski Permission (Reusing this file) Out of copyright as author died more than 70 years ago PD source: http://upload.wikimedia.org/wiki pedia/commons/9/97/De_Raum_Zeit_Minkowsk i_012.jpg
[2] Description De Raum zeit Minkowski Bild.jpg Deutsch: Dies ist ein Auszug der Seite 5 des Buches: English: This is a detail of page 5 of the historical document: Title: Raum und Zeit (Jahresberichte der Deutschen Mathematiker- Vereinigung, Leipzig, 1909.) Date 1909 Source Deutsch: Der Scan wurde anhand einer orginal Buchvorlage vorgenommen English: scan from original book Author Hermann Minkowski PD source: http://upload.wikimedia.org/wiki pedia/commons/c/c5/De_Raum_zeit_Minkowsk i_Bild.jpg |
|
92 YBN [06/06/1908 AD] | 3616) The first images sent and received by radio. | London, England |
[1] From top to bottom, left to right Top: Plan View of Receiver Showing Negative Received. Middle: Plan View of Transmitter Showing Traveling Carriage Carrying Picture. Bottom Left: The Transmitting Apparatus Bottom Middle: Photograph of Edward VII. Transmitted by Wireless Telegraphy. Bottom Right: The Receiver Showing Relay to Which Recording Needle is Connected. PD/Corel source: KNUDSEN'S PROCESS OF TRANSMITTING PICTURES BY WIRELESS TELEGRAPHY. BY THE ENGLISH CORREESPONDENT OF THE SCIENTIFIC AMERICAN.. Scientific American (1845-1908). New York: Jun 6, 1908. Vol. Vol. XCVIII., Iss. No. 23.; p. 412 (1 page) |
|
91 YBN [09/??/1909 AD] | 4729) The mass and size of an electron is determined. | (École Normale, University of Paris) Paris, France |
[1] Jean Baptiste Perrin UNKNOWN source: http://www.scientific-web.com/en /Physics/Biographies/images/Jean_Baptist e_Perrin.jpg
[2] Description Jean Baptiste Perrin.jpg * Author: anonymous or pseudonymous, per EU Copyright Directive (1993), Article 1, §§1-4 * This image was published not later than 1925 in conjunction with the Nobel Prize in Physics. If anyone has information that the author's name was publicly disclosed in connection with this photograph, please make a note on this page and indicate where the author's name was seen to be publicly disclosed in connection with this image. * A search of the US Copyright renewals throughout the 1950s shows no record of copyright renewal, as would be required to extend copyright protection beyond the year 1953. If anyone has information that would document a copyright renewal in the U.S., please cite it on this page by clicking on ''Edit this page''. * Source: http://nobelprize.org/nobel_prizes/physi cs/laureates/1926/perrin-bio.html Dat e 1926(1926) Source Originally from en.wikipedia; description page is/was here. http://nobelprize.org/nobel_prize s/physics/laureates/1926/perrin-bio.html PD source: http://upload.wikimedia.org/wiki pedia/commons/5/5f/Jean_Baptiste_Perrin. jpg |
|
91 YBN [1909 AD] | 4899) A wireless telephone. | (Marconi Company) London, England (verify) |
[1] St. John's Newfoundland kite which received the famous signal 1901 PD source: B. L. Jacot de Boinod and D. M. B. Collier, "Marconi: Master of Space" (1935)
[2] Marconi Station at Poldhu, Cornwall, from which first transatlantic signals were transmitted. Contrasted with top picture, the Bridgewater Beam transmitting station. PD source: B. L. Jacot de Boinod and D. M. B. Collier, "Marconi: Master of Space" (1935) |
|
89 YBN [1911 AD] | 4908) The theory of atomic isotopes: that an element can have a different atomic mass, but the same position on the periodic table. | (University of Glasgow) Glasgow, Scotland |
[1] Figure from: Frederick Soddy, ''The chemistry of mesothorium'', J. Chem. Soc., Trans., 1911, 99, 72-83. http://pubs.rsc.org/en/Content/A rticleLanding/1911/CT/ct9119900072 and http://pubs.rsc.org/en/Content/Arti clePDF/1911/CT/CT9119900072?page=Search {Soddy_Frederick_mesothorium_1911.pdf} PD source: Soddy_Frederick_mesothorium_1911
[2] Frederick Soddy UNKNOWN source: http://images.nobelprize.org/nob el_prizes/chemistry/laureates/1921/soddy _postcard.jpg |
|
88 YBN [05/04/1912 AD] | 4939) The diffraction of x-rays by atomic planes in crystals is discovered. The wavelength (or particle interval) of x-rays is determined to be smaller than ultraviolet light, which suggests that x-rays are very high frequency light. | (University of Munich) Munich, Germany |
[1] From W. Friedrich, P. Knipping, M. Laue, ''Interferenzerscheinungen bei Röntgenstrahlen'', Annalen der Physik, Volume 346, Issue 10, pages 971–988, 1913. http://onlinelibrary.wiley.com/do i/10.1002/andp.19133461004/abstract {La ue_Max_19130315.pdf} PD source: http://onlinelibrary.wiley.com/d oi/10.1002/andp.19133461004/pdf
[2] X-ray photograph of Zinc blende PD source: http://upload.wikimedia.org/wiki pedia/commons/0/0e/Max_von_Laue.jpg |
|
88 YBN [11/11/1912 AD] | 4404) Diffraction is explained as particle reflection. The dispersion of light by a grating or prism into a spectrum of increasing frequencies is explained as particles of the same spacing as the grating groove at a specific angle of incidence, all reflecting in the same direction. | (Cavindish Laboratory, Cambridge University) Cambridge, England |
[1] Bragg, W.L. The Diffraction of Short Electromagnetic Waves by a Crystal. Proceedings of the Cambridge Philosophical Society, 1913: 17, pp. 43-57. http://tedhuntington.com/ulsf/do cs_pd/Bragg_William_Lawrence_19121111.pd f PD source: Bragg, W.L. The Diffraction of Short Electromagnetic Waves by a Crystal. Proceedings of the Cambridge Philosophical Society, 1913: 17, pp. 43-57. http://tedhuntington.com/ulsf/do cs_pd/Bragg_William_Lawrence_19121111.pd f
[2] Figure 2 from: Bragg, W.L. The Diffraction of Short Electromagnetic Waves by a Crystal. Proceedings of the Cambridge Philosophical Society, 1913: 17, pp. 43-57. {Bragg_William_Lawrence_19121111 .pdf} PD source: Bragg_William_Lawrence_19121111. |
|
87 YBN [05/28/1913 AD] | 4932) The general theory of relativity, space and time are restricted to a curved surface geometry. | (Federal Institute of Technology) Zurich, Switzerland |
[1] Description German-born theoretical physicist Albert Einstein. Source Cropped from original at the Historical Museum of Berne. Date 1904[1] Author Lucien Chavan [1] (1868 - 1942), a friend of Einstein's when he was living in Berne. Permission (Reusing this file) An uncropped version available at NASA's ''Astronomy Picture of the Day''. According to the NASA site: PD source: http://upload.wikimedia.org/wiki pedia/en/a/a0/Einstein_patentoffice.jpg
[2] Albert Einstein, Nobel Prize in Physics 1921 photograph. Description Albert Einstein (Nobel).png English: Albert Einstein, official 1921 Nobel Prize in Physics photograph. Français : Albert Einstein, photographie officielle du Prix Nobel de Physique 1921. Date 1921(1921) Source Official 1921 Nobel Prize in Physics photograph Author PD source: http://upload.wikimedia.org/wiki pedia/commons/5/50/Albert_Einstein_%28No bel%29.png |
|
87 YBN [10/20/1913 AD] | 4863) The Andromeda galaxy is claimed to have a very high velocity relative to the Earth. | (Percival Lowell's observatory) Flagstaff, Arizona, USA |
[1] Slipher, V. M., ''The radial velocity of the Andromeda Nebula'', Lowell Observatory Bulletin, vol. 1, pp.56-57. http://adsabs.harvard.edu/ful l/1913LowOB...2...56S {Slipher_19131020.pdf} PD AND [1] Vesto Melvin Slipher (11/11/1875 - 08/11/1969) UNKNOWN source: http://adsabs.harvard.edu/full/1 913LowOB...2...56Shttp://www.phys-astro. sonoma.edu/BruceMedalists/Slipher/sliphe r.jpg
[2] Vesto Melvin Slipher (11/11/1875 - 08/11/1969) UNKNOWN source: http://www.phys-astro.sonoma.edu /BruceMedalists/Slipher/slipher.jpg |
|
87 YBN [12/??/1913 AD] | 5039) The frequency of secondary x-rays emitted from atoms is shown to increase with atomic mass. | (University of Manchester) Machester, England |
[1] Plate from: H Moseley, ''The high-frequency spectra of the elements'', Phil. Mag, V26, p1024-1034, 1913 http://www.chemistry.co.nz/henry_m oseley_article.htm {Moseley_Henry_19131 2xx.pdf} PD source: Moseley_Henry_191312xx.pdf
[2] Henry Moseley, British physicist. from en. Died in 1915. PD source: http://upload.wikimedia.org/wiki pedia/commons/d/dd/Henry_Moseley.jpg |
|
86 YBN [05/??/1914 AD] | 5085) Gamma rays from radioactivity are found to have wavelengths in the X-ray region. | (University of Manchester) Manchester, England |
[1] Figures from: [1] E. Rutherford, ''The Wavelength of the Soft Gamma Rays from Radium B.'', Philosophical Magazine 27, 1914, 854–868; {Rutherford_Ernest_191405xx.pdf} PD source: Rutherford_Ernest_191405xx.pdf
[2] Description Ernest Rutherford2.jpg English: Cropped Image:Ernest_Rutherford.jpg Date 2007-01-26 (original upload date) Source Transferred from en.wikipedia Author Original uploader was Sadi Carnot at en.wikipedia GNU source: http://upload.wikimedia.org/wiki pedia/commons/5/57/Ernest_Rutherford2.jp g |
|
86 YBN [07/28/1914 AD] | 4792) Sound is recorded and played back with motion pictures on plastic film. | Berlin, Germany (verify) |
[1] Eric Tigerstedts ljudfilmspatent nummer 309.536 från 28/7 1914 PD source: http://www.filmsoundsweden.se/vo xbilder/filmhist/tigerstedt.jpg
[2] Sound in Movies (Eric Tigerstedt) PD source: http://upload.wikimedia.org/wiki pedia/fi/thumb/f/f3/Eric_Tigerstedt_1915 .jpg/250px-Eric_Tigerstedt_1915.jpg |
|
86 YBN [1914 AD] | 4977) The theory that spiral "nebulae" are other galaxies. | (Cambridge University) Cambridge, England |
[1] Description Arthur Stanley Eddington.jpg English: English astrophysicist Sir Arthur Stanley Eddington (1882–1944) Date Unrecorded Source US-LibraryOfCongress-BookLogo.svg This image is available from the United States Library of Congress's Prints and Photographs division under the digital ID ggbain.38064. This tag does not indicate the copyright status of the attached work. A normal copyright tag is still required. See Commons:Licensing for more information. العربية source: http://upload.wikimedia.org/wiki pedia/commons/2/24/Arthur_Stanley_Edding ton.jpg |
|
83 YBN [10/04/1917 AD] | 6508) The electric propulsion engine. | Worcester, Massachusetts, USA (presumably) |
[1] Goddard, R. H., ''Method and Means for Producing Electrified Jets of Gas'', U.S. Patent No. 1,363,037, application filed Oct. 1917, granted Dec. 1920. http://www.google.com/paten ts/US1363037 PD source: http://www.google.com/patents/US 1363037
[2] English: Dr. Robert Hutchings Goddard (1882-1945). Dr. Goddard has been recognized as the father of American rocketry and as one of the pioneers in the theoretical exploration of space. Robert Hutchings Goddard, born in Worcester, Massachusetts, on October 5, 1882, was theoretical scientist as well as a practical engineer. His dream was the conquest of the upper atmosphere and ultimately space through the use of rocket propulsion. Dr. Goddard, died in 1945, but was probably as responsible for the dawning of the Space Age as the Wrights were for the beginning of the Air Age. Yet his work attracted little serious attention during his lifetime. However, when the United States began to prepare for the conquest of space in the 1950's, American rocket scientists began to recognize the debt owed to the New England professor. They discovered that it was virtually impossible to construct a rocket or launch a satellite without acknowledging the work of Dr. Goddard. More than 200 patents, many of which were issued after his death, covered this great legacy. Date 0 Unknown date 0000(0000-00-00) Source Great Images in NASA Description http://dayton.hq.nasa.gov/I MAGES/LARGE/GPN-2002-000131.jpg PD source: http://upload.wikimedia.org/wiki pedia/commons/3/3f/Dr._Robert_H._Goddard _-_GPN-2002-000131.jpg |
|
83 YBN [1917 AD] | 4761) Ultrasonic sound (sound with a frequency too high to be heard by the human ear) is produced by piezoelectricity and used to determine the location of objects by reflection (sonar). | (Collège de France) Paris, France (presumably) |
[1] Description Paul Langevin.jpg Paul Langevin Date 2007-02-13 (original upload date) Unknown - before 1946 (original picture) Source Originally from en.wikipedia; description page is/was here. Original source: http://www.nndb.com/people/085/000099785 /paul-langevin-1-sized.jpg PD source: http://upload.wikimedia.org/wiki pedia/commons/6/65/Paul_Langevin.jpg |
|
83 YBN [1917 AD] | 4765) The theory that the universe is expanding. | (University of Leiden) Leiden, Netherlands |
[1] De Sitter, W., ''Einstein's theory of gravitation and its astronomical consequences. Third paper'', Monthly Notices of the Royal Astronomical Society, Vol. 78, p.3-28. http://adsabs.harvard.edu/full/ 1917MNRAS..78....3D {De_Sitter_Willem_p art3_191706xx.pdf} PD AND SITTER, Willem de (1872-1934) UNKNOWN source: http://adsabs.harvard.edu/full/1 917MNRAS..78....3Dhttp://www.inghist.nl/ Onderzoek/Projecten/BWN/lemmata/bwn2/ima ges/SITTER.jpg
[2] SITTER, Willem de (1872-1934) UNKNOWN source: http://www.inghist.nl/Onderzoek/ Projecten/BWN/lemmata/bwn2/images/SITTER .jpg |
|
82 YBN [04/??/1918 AD] | 5008) The Sun is determined to be in the outer part of our galaxy. | (Mount Wilson Solar Observatory) Mount Wilson, California, USA |
[1] Figure 1 from: Shapley, ''Remarks on the Arrangement of the Sidereal Universe'', Astrophysical Journal, 49 (1919), 311–336. http://books.google.com/books?id=wX4OA AAAIAAJ&pg=PA311&lpg=PA311&dq=Remarks+on +the+Arrangement+of+the+Sidereal+Univers e&source=bl&ots=Akurl3Ntg9&sig=CIY6NgmTy xBZqKK3RXWo3MWIr2U&hl=en&ei=hmMcTaKJK5So sAPG2ZDSAg&sa=X&oi=book_result&ct=result &resnum=2&ved=0CBoQ6AEwAQ#v=onepage&q=Re marks%20on%20the%20Arrangement%20of%20th e%20Sidereal%20Universe&f=false PD source: http://books.google.com/books?id =wX4OAAAAIAAJ&pg=PA311&lpg=PA311&dq=Rema rks+on+the+Arrangement+of+the+Sidereal+U niverse&source=bl&ots=Akurl3Ntg9&sig=CIY 6NgmTyxBZqKK3RXWo3MWIr2U&hl=en&ei=hmMcTa KJK5SosAPG2ZDSAg&sa=X&oi=book_result&ct= result&resnum=2&ved=0CBoQ6AEwAQ#v=onepag e&q=Remarks%20on%20the%20Arrangement%20o f%20the%20Sidereal%20Universe&f=false
[2] * Harlow Shapley's observations placed the Sun about 25,000 light years from the center of our home Galaxy. * Photo credit: National Academies UNKNOWN source: http://www.cosmotography.com/ima ges/dark_matter_gallery/HarlowShapley.jp g |
|
82 YBN [06/21/1918 AD] | 6199) The first electronic read and write memory. | (City and Guilds Technical College) London, UK |
[1] Image from: William Henry Eccles and Frank Wilfred Jordan, ''Improvements in ionic relays'' British patent number: GB 148582 (filed: 21 June 1918; published: 5 August 1920). http://worldwide.espacenet.com/publica tionDetails/originalDocument?CC=GB&NR=14 8582&KC=&FT=E {Eccles_William_Henry_ele ctronic_memory_GB148582A_19180621.pdf} PD source: http://worldwide.espacenet.com/p ublicationDetails/originalDocument?CC=GB &NR=148582&KC=&FT=E
[2] A simple yet powerful animation of how an R-S flip-flop works. GNU source: http://upload.wikimedia.org/wiki pedia/commons/f/f4/R-S.gif |
|
81 YBN [04/??/1919 AD] | 4750) Atomic transmutation and atomic fusion. Atoms of Nitrogen are changed into atoms of Oxygen by high speed alpha particles colliding with Nitrogen gas. | (University of Manchester) Manchester, England |
[1] Rutherford, Collision of α Particles with Light Atoms, Phil. Mag. June 1919, s6, 37, pp537-61. from: Ernest Rutherford, ''The Collected Papers of Lord Rutherford of Nelson'', Vol 2, 1963, p551. http://web.lemoyne.edu/~giunta/ru therford.html {Rutherford_191904xx.pdf} PD source: Rutherford, Collision of α Particles with Light Atoms, Phil. Mag. June 1919, s6, 37, pp537-61. from: Ernest Rutherford, "The Collected Papers of Lord Rutherford of Nelson", Vol 2, 1963, p551.
[2] Figure 1 from: Rutherford, Collision of α Particles with Light Atoms, Phil. Mag. June 1919, s6, 37, pp537-61. http://web.lemoyne.edu/~giunta/rutherf ord.html {Rutherford_191904xx.pdf} PD source: Rutherford_191306xx003.pdf |
|
77 YBN [06/14/1923 AD] | 3613) Electronic moving images are transmitted and received by radio. | Washington, D.C., USA. |
[1] Motion Pictures by Ether Waves - August 1925 ''Popular Radio'' Article (Courtesy John Hauser) PD/Corel source: http://www.tvhistory.tv/1925-Aug -Popular-Radio-P107a.JPG
[2] From ''Animated Pictures'' By Charles Francis Jenkins Charles Francis Jenkins PD/Corel source: http://books.google.com/books?id =uJYFAAAAMAAJ&pg=PA138&dq=C+Francis+Jenk ins&as_brr=1&ei=tjLdSLjvOJfStQPK2rGRCg#P PP6,M1 |
|
75 YBN [01/01/1925 AD] | 5060) Spiral nebulae are proven to be other galaxies containing stars and to be very far away. | (Mount Wilson) Mount Wilson, California, USA |
[1] The first image of H335H shows the glass side of the photographic plate, on which Hubble marked novae and, eventually, the first Cepheid in ink. The next two images show the emulsion side of the plate at two contrasts, with Hubble's writing of plate information at the top (Plate ID, M31, 45 min exposure on plate of type Seed 30, seeing of 3+ on Mt Wilson scale, date, and hour angle of 2 hr 8 min East at the end of the exposure). NONCOMMERCIAL USE source: http://obs.carnegiescience.edu/s ites/obs.carnegiescience.edu/files/pictu res/H335H_glass_0670_27_wm.jpg
[2] Hubble's Famous M31 VAR! plate On the night of October 5-6, 1923, Carnegie astronomer Edwin P. Hubble took a plate of the Andromeda Galaxy (Messier 31) with the Hooker 100-inch telescope of the Mount Wilson Observatory. This plate, with identification number H335H (''Hooker plate 335 by Hubble''), is famous for having led to his discovery of the first Cepheid variable star in M31, which established beyond any doubt that M31 was a separate galaxy from our own. Shown here are three images of Plate H335H as well as three images of a similar plate, H331H, which Hubble took the night before. The letters N on Plate H335H mark Novae, stars marked by Hubble as new when compared with earlier plates. The first Cepheid variable discovered has its letter N crossed out and is marked ''VAR!'', showing that Hubble originally thought it was a nova, but eventually discovered that it varied in brightness like a Cepheid. The first image of H335H shows the glass side of the photographic plate, on which Hubble marked novae and, eventually, the first Cepheid in ink. The next two images show the emulsion side of the plate at two contrasts, with Hubble's writing of plate information at the top (Plate ID, M31, 45 min exposure on plate of type Seed 30, seeing of 3+ on Mt Wilson scale, date, and hour angle of 2 hr 8 min East at the end of the exposure). The first image of H335H shows the glass side of the photographic plate, on which Hubble marked novae and, eventually, the first Cepheid in ink. The next two images show the emulsion side of the plate at two contrasts, with Hubble's writing of plate information at the top (Plate ID, M31, 45 min exposure on plate of type Seed 30, seeing of 3+ on Mt Wilson scale, date, and hour angle of 2 hr 8 min East at the end of the exposure). COPYRIGHT: The above images are all copyright protected. Downloads for inspection, scientific and historical work are free. However, any reproduction in commercial products (including books) must be licensed by Carnegie Observatories and will be assessed a permission fee. For permission to use any of these images in a commercial product, please contact John Grula NONCOMMERICAL USE source: http://obs.carnegiescience.edu/s ites/obs.carnegiescience.edu/files/pictu res/H335H_emuls_0681_38_wm.jpg |
|
75 YBN [07/13/1925 AD] | 5059) A color image electronic scanning camera. | (Westinghouse Electric Corporation) |
[1] Figure from Zworykin 1925 patent PD source: http://www.google.com/patents?id =mZ9KAAAAEBAJ&printsec=abstract&zoom=4&s ource=gbs_overview_r&cad=0#v=onepage&q&f =false
[2] Screenshot of Vladimir K. Zworykin from the documentary film the Story of Television Date 1956 and later Source Screenshot from the Story of Television from the Prelinger Archives in the Internet Archive Author Produced by Ganz (William J.) Co. and Radio Corporation of America (RCA) Film is in the Public Domain PD source: http://upload.wikimedia.org/wiki pedia/commons/3/30/Zworykin_docgrab.jpg |
|
75 YBN [10/22/1925 AD] | 5292) The transistor or solid-state electronic switch and amplifier. | Brooklyn, New York City, New York, USA |
[1] Figure 1 from: Julius Lilienfeld, Patent number: 1745175, ''METHOD AND APPARATUS FOR CONTROLLING ELECTRIC CURRENTS'', US Filing date: Oct 8, 1926, Canada filing date: October 22, 1925, Issue date: Jan 28, 1930. http://www.google.com/patents?id= uBFMAAAAEBAJ&printsec=abstract&zoom=4&so urce=gbs_overview_r&cad=0#v=onepage&q&f= false PD source: http://www.google.com/patents?id =uBFMAAAAEBAJ&printsec=abstract&zoom=4&s ource=gbs_overview_r&cad=0#v=onepage&q&f =false
[2] Source: scanned passport photo Rationale: Photographer died >70yrs ago. GNU source: http://upload.wikimedia.org/wiki pedia/en/5/59/Julius_Edgar_Lilienfeld_%2 81881-1963%29.jpg |
|
70 YBN [10/10/1930 AD] | 5268) The circular particle accelerator (the cyclotron). | (University of California) Berkeley, California, USA |
[1] Figures 1-4 from: Ernest O. Lawrence, METHOD AND APPARATUS FOR THE ACCELERATION OF IONS, Patent 1948384, Filed: 01/26/1932. http://www.google.com/paten ts?hl=en&lr=&vid=USPAT1948384&id=egdOAAA AEBAJ&oi=fnd&dq=EO+Lawrence&printsec=abs tract#v=onepage&q&f=false {Lawrence_Ernest_19320126.pdf} UNKNOW N source: http://www.google.com/patents?hl =en&lr=&vid=USPAT1948384&id=egdOAAAAEBAJ &oi=fnd&dq=EO+Lawrence&printsec=abstract #v=onepage&q&f=false
[2] Ernest Orlando Lawrence UNKNOWN source: http://2.bp.blogspot.com/_Uhse4P aiRAY/TF7dj-zaM1I/AAAAAAAAAGw/6lxKVLTfhs M/s320/Ernest_Orlando_Lawrence.jpg |
|
70 YBN [1930 AD] | 6578) Women gain the right to vote. |
[1] Description English: Rose Sanderson Women's suffragists demonstrate in February 1913. The triangular pennants read ''VOTES FOR WOMEN''. The negative is labeled ''ROSE SANDERSON'', the woman holding the trumpet. An adjacent photograph in the series (LC-DIG-ggbain-12482) contains a flyer labeled ''COME AND WATCH SUFFRAGE SPREAD'' that identifies the event as one sponsored by the National Suffrage Association. MEDIUM: 1 negative : glass ; 5 × 7 in. or smaller. Русский: Роуз Сандерсон Демонстрация суфражисток в феврале 1913 г. На треугольном вымпеле читается надпись «ГОЛОСОВАНИЕ - ЖЕНЩИНАМ». Негатив снимка помечен словами «Роуз Сандерсон», это имя женщины, держащей трубу. Date 10 February 1913 Source Library of Congress, Prints & Photographs Division, LC-DIG-ggbain-12483 (digital file from original negative), archival TIFF version (23 MiB), color level (pick white point), cropped, and converted to JPEG with the GIMP 2.6.1, image quality 88. Author Bain News Service. Photographer unknown. Permission No known restrictions on publication. PD source: http://upload.wikimedia.org/wiki pedia/commons/thumb/c/c5/Rose-Sanderson- Votes-for-Women.jpeg/1280px-Rose-Sanders on-Votes-for-Women.jpeg
[2] {ULSF: Women protesting} PD source: http://politic365.com/wp-content /blogs.dir/1/files/2010/08/bellinghamsuf fragists-1024x738.jpg | |
|
69 YBN [09/10/1931 AD] | 5446) The electron microscope. | (Technischen Hochschule/Technical University) Berlin, Germany |
[1] Figure 2 from: M. Knoll und E. Ruska, ''Beitrag zur geometrischen Elektronenoptik.'', Ann. Physik 12 (1932) 607-661, eingegangen am 10.9.1931. http://ernstruska.digilibrar y.de/bibliographie/q004/q004.html {Rusk a_Ernst_q004_19310910.pdf} UNKNOWN source: http://ernstruska.digilibrary.de /bibliographie/q004/q004.html
[2] Ernst Ruska, 1939 UNKNOWN source: http://www.siemens.com/history/p ool/perseunlichkeiten/wissenschaftler/ru ska_1939.jpg |
|
69 YBN [10/03/1931 AD] | 5161) The first synthetic rubber: neoprene. | ( E.I. du Pont de Nemours & Company) Wilmington, Delaware, USA |
[1] Wallace Carothers. Carothers demonstrating a piece of his new synthetic rubber in laboratory. AP IMAGES. Wallace Carothers COPYRIGHTED source: http://listverse.files.wordpress .com/2007/10/carothers.jpg |
|
68 YBN [02/17/1932 AD] | 5086) The neutron is identified and distinguished from a hydrogen atom. | (Cavendish Lab University of Cambridge) Cambridge, England |
[1] Figure 1 from: J. Chadwick, ''The Existence of a Neutron'', Proceedings of the Royal Society of London. Series A, Containing Papers of a Mathematical and Physical Character, Vol. 136, No. 830 (Jun. 1, 1932), pp. 692-708. http://www.jstor.org/stable/95 816 {Chadwick_James_19320510.pdf} {full report: 05/10/1932} COPYRIGHTED source: http://www.jstor.org/stable/pdfp lus/95816.pdf?acceptTC=true
[2] Description Chadwick.jpg en:James Chadwick Date ~1935 (original photograph), 2007-08-11 (original upload date) Source Transfered from en.wikipedia. Original source: http://nobelprize.org/nobel_prizes/physi cs/laureates/1935/chadwick-bio.html COP YRIGHTED source: http://upload.wikimedia.org/wiki pedia/commons/c/c2/Chadwick.jpg |
|
68 YBN [04/16/1932 AD] | 5182) Atomic fission. Lithium atoms are split by protons. | (Cavendish Laboratory, Cambridge University) Cambridge, England |
[1] J. D. COCKCROFT & E. T. S. WALTON , ''Disintegration of Lithium by Swift Protons'', Nature 129, 649-649 (30 April 1932). http://www.nature.com/nature/jou rnal/v129/n3261/abs/129649a0.html {Cock croft_John_19320416.pdf} COPYRIGHTED AND Enest S Walton, Lord Rutherford and John Cockcroft: 1932 UNKNOWN source: http://www.nature.com/nature/jou rnal/v129/n3261/abs/129649a0.htmlhttp:// www.aip.org/history/exhibits/lawrence/im ages/epa-12.jpg
[2] Enest S Walton, Lord Rutherford and John Cockcroft: 1932 UNKNOWN source: http://www.aip.org/history/exhib its/lawrence/images/epa-12.jpg |
|
68 YBN [08/02/1932 AD] | 5381) The positive electron (the positron) is identified. | (California Institute of Technology) Pasadena, California |
[1] Figure 1: Carl D. Anderson, ''The Positive Electron'', Phys. Rev. 43, 491 (1933). http://prola.aps.org/abstract/P R/v43/i6/p491_1 {Anderson_Carl_19330228 .pdf} COPYRIGHTED source: http://prola.aps.org/abstract/PR /v43/i6/p491_1
[2] Carl David Anderson searching for mesons. From LBNL archives, dated 1937. from en:Image:Carl anderson.1937.jpeg 2005-10-28 04:46:20 . . Salsb PD source: http://upload.wikimedia.org/wiki pedia/commons/9/9e/Carl_anderson.1937.jp g |
|
66 YBN [03/09/1934 AD] | 4755) The atomic fusion of two Hydrogen atoms into a Helium atom. | (Cambridge University) Cambridge, England |
[1] Figures 4, 5 and 6 from Oliphant, Harteck, Rutherford, ''Transmutation Effects observed with Heavy Hydrogen'', Proceedings of the Royal Society, A, 144, 1934, pp692-703. COPYRIGHTED source: Oliphant, Harteck, Rutherford, "Transmutation Effects observed with Heavy Hydrogen", Proceedings of the Royal Society, A, 144, 1934, pp692-703.
[2] Description Ernest Rutherford2.jpg English: Cropped Image:Ernest_Rutherford.jpg Date 2007-01-26 (original upload date) Source Transferred from en.wikipedia Author Original uploader was Sadi Carnot at en.wikipedia GNU source: http://upload.wikimedia.org/wiki pedia/commons/5/57/Ernest_Rutherford2.jp g |
|
66 YBN [05/??/1934 AD] | 5275) Atomic fission of uranium by neutrons. | (University of Rome) Rome, Italy |
[1] Enrico Fermi Nobel photo COPYRIGHTED source: http://publishing.cdlib.org/ucpr essebooks/data/13030/rb/ft700007rb/figur es/ft700007rb_00009.jpg
[2] Enrico Fermi from Argonne National Laboratory PD source: http://nobelprize.org/nobel_priz es/physics/laureates/1938/fermi.jpg |
|
63 YBN [05/14/1937 AD] | 5548) The first transuranium elements. Elements 93 through 96 are identified from the collision of neutrons with uranium. | (Kaiser-Wilhelm-Instute fur Chemie in Berlin-Dahlem) Berlin, Germany |
[1] Lise Meitner UNKNOWN source: http://www3.findagrave.com/photo s/2007/278/15166236_119171400954.jpg
[2] Otto Hahn UNKNOWN source: http://nobelprize.org/nobel_priz es/chemistry/laureates/1944/hahn.jpg |
|
63 YBN [05/22/1937 AD] | 5515) The first image of individual atoms. Atoms are visually confirmed to be about 0.1 nm in size. | (Siemens and Halske) Berlin, Germany |
[1] Figures 2-4 from: ''Fig 2. Tungsten cathode (filament) [011] - Direction in the middle. Fig 3. Tungsten cathode [211] - Direction, almost in the middle. Fig 4. Sphere model with the lattice directions of a cube-based emission tungsten cathode, field of view as Fig 3.'' [2] Erwin W. Müller, ''Elektronenmikroskopische Beobachtungen von Feldkathoden'', Zeitschrift für Physik A Hadrons and Nuclei, Volume 106, Numbers 9-10, 541-550, DOI: 10.1007/BF01339895 http://www.springerl ink.com/content/h425u71vqh66w886/ {Mull er_Erwin_W_19370522.pdf} English: ''Electron microscopic observations of field cathode'' source: http://www.springerlink.com/cont ent/h425u71vqh66w886/
[2] COPYRIGHTED source: http://micro.magnet.fsu.edu/opti cs/timeline/people/antiqueimages/mueller .jpg |
|
63 YBN [06/30/1937 AD] | 5364) Element 43, the first completely artificial element, the radioactive metal technetium {TeKnEsEuM} is created by particle collision. | (Royal University) Polermo, Italy |
[1] Description Tc,43.jpg Technetium Date Uploaded 2005-06-01 on af: Source Lapp, Ralph E. and the Editors of Life (1965). Matter: Life Science Library. New York: TIME Incorporated. Author Attributed as a U.S. government image in scanning source PD source: http://upload.wikimedia.org/wiki pedia/commons/4/40/Tc%2C43.jpg
[2] This is a file from the Wikimedia Commons Los Alamos wartime badge photo: Emilio Segrè Source: Los Alamos National Laboratory, http://www.lanl.gov/history/wartime/staf f.shtml PD source: http://upload.wikimedia.org/wiki pedia/commons/7/71/Emilio_Segre_ID_badge .png |
|
62 YBN [06/16/1938 AD] | 5382) Charged particles with masses in between an electron and proton are recognized (muons). | (California Institute of Technology) Pasadena, California |
[1] Figure 1 from: Seth H. Neddermeyer and Carl D. Anderson, ''Cosmic-Ray Particles of Intermediate Mass'', Phys. Rev. 54, 88 (1938). http://prola.aps.org/abstract/P R/v54/i1/p88_2 {Anderson_Carl_D_1938061 6.pdf} COPYRIGHTED source: http://prola.aps.org/abstract/PR /v54/i1/p88_2
[2] Carl David Anderson searching for mesons. From LBNL archives, dated 1937. from en:Image:Carl anderson.1937.jpeg 2005-10-28 04:46:20 . . Salsb PD source: http://upload.wikimedia.org/wiki pedia/commons/9/9e/Carl_anderson.1937.jp g |
|
62 YBN [06/22/1938 AD] | 5448) The first image of a virus (150nm in size). | (Berliner Medizinischen Gesellschaft/Berlin Medical Society) Berlin, Germany |
[1] (ubermikroskop) Ultramicroscope image of the virus of ectromelia in the point mouse. Infectious material from the lymph of an infected paw. magnified 20,000x. Figure 1 from: B. v. Borries, E. Ruska und H. Ruska, ''Bakterien und Virus in übermikroskopischer Aufnahme.'', Klin. Wochenschrift 17 (1938) 921-925. http://ernstruska.digilibrary. de/bibliographie/q021/q021.html {Ruska_ Ernst_19380622.pdf} UNKNOWN source: http://ernstruska.digilibrary.de /bibliographie/q021/q021.html
[2] Ernst Ruska, 1939 UNKNOWN source: http://www.siemens.com/history/p ool/perseunlichkeiten/wissenschaftler/ru ska_1939.jpg |
|
61 YBN [04/30/1939 AD] | 5835) The bipedal (or two leg walking) robot. | (Westinghouse Electric Corporation) Mansfield, Ohio, USA |
[1] Elektro at the 1939 World's Fair UNKNOWN source: http://img.youtube.com/vi/T35A3g _GvSg/0.jpg
[2] Inside working of Westinghouse Elektro walking robot UNKNOWN source: http://davidszondy.com/future/ro bot/elektro-interior.jpg |
|
58 YBN [12/02/1942 AD] | 5277) A self-sustained uranium fission reaction. | (University of Chicago) Chicago, Illinois, USA |
[1] Figure 5 from: ''Experimental production of a Divergent Chain Reaction'', American Journal of Physics, 20, 1952, 536-558. http://ajp.aapt.org/resource/1 /ajpias/v20/i9/p536_s1 {Fermi_Enrico_19 520627.pdf} COPYRIGHTED source: http://ajp.aapt.org/resource/1/a jpias/v20/i9/p536_s1
[2] Enrico Fermi from Argonne National Laboratory PD source: http://www.osti.gov/accomplishme nts/images/08.gif |
|
57 YBN [11/01/1943 AD] | 4916) The DNA molecule is recognized as being responsible for the creation and inheritance of structural changes in a body. | (Rockefeller Institute, now called Rockefeller University) New York City, New York, USA |
[1] EXPLANATION OF PLATE The photograph was made by Mr. Joseph B. Haulenbeek. FIG. 1. Colonies of the R variant (R36A) derived from Pneumococcus Type n. Plated on blood agar from a culture grown in serum broth in the absence of the transforming substance. X 3.5. FIO. 2. Colonies on blood agar of the same cells after induction of transformation during growth in the same medium with the addition of active transforming principle isolated from Type nI pneumococci. The smooth, glistening, mucoid colonies shown are characteristic of Pneumococcus Type In and readily distinguishable from the small, rough colonies of the parent R strain illustrated in Fig. 1. X3.5. Downloaded from jem.rupress.org on December 24, 2010 Published February 1, 1944 COPYRIGHTED source: http://jem.rupress.org/content/7 9/2/137.full.pdf
[2] Description Oswald T. Avery portrait 1937.jpg Portrait of Oswald T. Avery, cropped from a Rockefeller Institute for Medical Research staff photograph. Date 1937(1937) Source http://profiles.nlm.nih.gov/CC/A/A/ L/P/_/ccaalp_.jpg Author Unknown Permission (Reusing this file) Reproduced with permission of the Rockefeller Archive Center. PD source: http://upload.wikimedia.org/wiki pedia/commons/e/eb/Oswald_T._Avery_portr ait_1937.jpg |
|
55 YBN [07/16/1945 AD] | 5311) The first atomic fission bomb is exploded. | (Alamogordo Test Range) Jornada del Muerto (Journey of Death) desert, New Mexico, USA |
[1] The fully assembled Gadget. PD source: http://nuclearweaponarchive.org/ Usa/Tests/GadgetB1024c10.jpg
[2] First uranium-fission explosion ''trinity'' 16 ms after detonation. PD source: http://nuclearweaponarchive.org/ Usa/Tests/Trin2.jpg |
|
55 YBN [10/08/1945 AD] | 6272) The microwave oven. | (Raytheon Manufacturing Company) Newton, Massachusetts, USA |
[1] Figure from: [1] US patent 2495429, Spencer, Percy L., ''Method of treating foodstuffs'', issued 1950-January-24 www.google.com/patents? id=x_tuAAAAEBAJ and http://worldwide.espacenet.com/text doc?DB=EPODOC&IDX=US2495429 PD source: www.google.com/patents?id=x_tuAA AAEBAJ
[2] Spencer, Percy with Magnetron UNKNOWN source: http://www.raytheon.com/newsroom /photogal/photos/percywithmagnetron_l.jp g |
|
53 YBN [06/26/1947 AD] | 5550) Elements 73 (tantalum) through 83 (bismuth) are fissioned with deuterons, helium ions, or neutrons. | (University of California) Berkeley, California, USA |
[1] I. Perlman, R. H. Goeckermann, D. H. Templeton, and J. J. Howland, ''Fission of Bismuth, Lead, Thallium, Platinum, and Tantalum with High Energy Particles'', Phys. Rev. 72, 352–352 (1947). http://prola.aps.org/abstract/P R/v72/i4/p352_1 {Howland_J_J_19470626.p df} COPYRIGHTED source: http://prola.aps.org/abstract/PR /v72/i4/p352_1 |
|
52 YBN [06/17/1948 AD] | 5295) The semiconductor transistor. | (Bell Telephone Laboratories) Murray Hill, New Jersey, USA |
[1] Figures from: John Bardeen, Walter H. Brattain, ''Three-Electrode Circuit Element Utilizing Semiconductive Materials'', Patent number: 2524035, Filing date: Jun 17, 1948, Issue date: Oct 1950. http://www.google.com/patents?id= FDhnAAAAEBAJ&printsec=abstract&zoom=4&so urce=gbs_overview_r&cad=0#v=onepage&q&f= false PD source: http://www.google.com/patents?id =FDhnAAAAEBAJ&printsec=abstract&zoom=4&s ource=gbs_overview_r&cad=0#v=onepage&q&f =false
[2] Description Brattain.jpg English: Walter H. Brattain Date 1956(1956) Source http://nobelprize.org/nobel_prizes/ physics/laureates/1956/brattain-bio.html Author Nobel foundation Permission (Reusing this file) Public domainPublic domainfalsefalse Public domain This Swedish photograph is free to use either of these cases: * For photographic works (fotografiska verk), the image is public domain: a) if the photographer died before January 1, 1944, or b) if the photographer is not known, and cannot be traced, and the image was created before January 1, 1944. * For photographic pictures (fotografiska bilder), such as images of the press, the image is public domain if created before January 1, 1969 (transitional regulations 1994). The photographer, if known, should always be attributed. Always provide source information. PD source: http://upload.wikimedia.org/wiki pedia/commons/c/c4/Brattain.jpg |
|
50 YBN [03/15/1950 AD] | 5553) The fission of medium weight elements (copper, bromine, silver, and tin). | (University of California) Berkeley, California, USA |
[1] Description Berkeley 60-inch cyclotron.gif English: Photograph shows the 60-inch cyclotron at the University of California Lawrence Radiation Laboratory, Berkeley, in August, 1939. The machine was the most powerful atom-smasher in the world at the time. It had started operating early in the year. During the period of the photograph Dr. Edwin M. McMillan was doing the work which led to the discovery of neptunium (element 93) a year later. The instrument was used later by Dr. Glenn T. Seaborg and his colleagues for the discovery of element 94 (plutonium) early in 1941. Subsequently, other transuranium elements were discovered with the machine, as well as many radioisotopes, including carbon-14. For their work, Drs. Seaborg and McMillan shared the Nobel Prize in 1951. The machine was used for the ''long bombardments'' which produced the first weighable and visible quantities of plutonium, which was used at Chicago by Seaborg and his colleagues to work out the method for separating plutonium on an industrial scale at the Hanford, Washington, plutonium pro... Русский: Фотография показывает 60-дюймовый циклотрон в университете Лаборатории California Lawrence Radiation, Беркли, в августе 1939. Машина была самым сильным ускорителем частиц в мире в то время. Date 1939(1939) Source National Archives logo.svg This image is available from the Archival Research Catalog of the National Archives and Records Administration under the ARC Identifier 558594. This tag does not indicate the copyright status of the attached work. A normal copyright tag is still required. See Commons:Licensing for more information. US-NARA-ARC-Logo.svg Author Department of Energy. Office of Public Affairs PD source: http://upload.wikimedia.org/wiki pedia/commons/7/72/Berkeley_60-inch_cycl otron.gif
[2] Description Berkeley 60-inch cyclotron.gif English: Photograph shows the 60-inch cyclotron at the University of California Lawrence Radiation Laboratory, Berkeley, in August, 1939. The machine was the most powerful atom-smasher in the world at the time. It had started operating early in the year. During the period of the photograph Dr. Edwin M. McMillan was doing the work which led to the discovery of neptunium (element 93) a year later. The instrument was used later by Dr. Glenn T. Seaborg and his colleagues for the discovery of element 94 (plutonium) early in 1941. Subsequently, other transuranium elements were discovered with the machine, as well as many radioisotopes, including carbon-14. For their work, Drs. Seaborg and McMillan shared the Nobel Prize in 1951. The machine was used for the ''long bombardments'' which produced the first weighable and visible quantities of plutonium, which was used at Chicago by Seaborg and his colleagues to work out the method for separating plutonium on an industrial scale at the Hanford, Washington, plutonium pro... Русский: Фотография показывает 60-дюймовый циклотрон в университете Лаборатории California Lawrence Radiation, Беркли, в августе 1939. Машина была самым сильным ускорителем частиц в мире в то время. Date 1939(1939) Source National Archives logo.svg This image is available from the Archival Research Catalog of the National Archives and Records Administration under the ARC Identifier 558594. This tag does not indicate the copyright status of the attached work. A normal copyright tag is still required. See Commons:Licensing for more information. US-NARA-ARC-Logo.svg Author Department of Energy. Office of Public Affairs PD source: http://upload.wikimedia.org/wiki pedia/commons/7/72/Berkeley_60-inch_cycl otron.gif |
|
50 YBN [09/11/1950 AD] | 5555) Atomic fusion of large atoms: carbon-12 ions are fused with both aluminum and gold atoms. | (University of California) Berkeley, California, USA |
[1] J. F. Miller, J. G. Hamilton, T. M. Putnam, H. R. Haymond, and G. B. Rossi, ''Acceleration of Stripped C12 and C13 Nuclei in the Cyclotron'', Phys. Rev. 80, 486–486 (1950). http://prola.aps.org/abstract/P R/v80/i3/p486_1 {Rossi_G_B_19500911.pdf } COPYRIGHTED source: http://prola.aps.org/abstract/PR /v80/i3/p486_1
[2] Description LWA Picture Final.jpg English: Head Photo of Luis W Alvarez Date 1968(1968) Source http://nobelprize.org/nobel_prizes/ physics/laureates/1968/alvarez.html Aut hor Nobel Foundation PD source: http://upload.wikimedia.org/wiki pedia/commons/6/6e/LWA_Picture_Final.jpg |
|
47 YBN [04/02/1953 AD] | 5660) The double helix structure of DNA is understood. | (Cavendish Laboratory, University of Cambridge) Cambridge, England |
[1] Figure 1 from: J. D. WATSON & F. H. C. CRICK, ''Molecular structure of nucleic acids; a structure for deoxyribose nucleic acid'', Nature, (1953) volume: 171 issue: 4356 page: 737. http://www.nature.com/nature/journ al/v171/n4356/abs/171737a0.html {Crick_ Francis_Harry_Compton_19530402.pdf} COP YRIGHTED source: http://www.nature.com/nature/jou rnal/v171/n4356/abs/171737a0.html
[2] Francis Harry Compton Crick UNKNOWN source: http://scientistshowtell.wikispa ces.com/file/view/FrancisHarryComptonCri ck2.jpg/39149552/FrancisHarryComptonCric k2.jpg |
|
46 YBN [05/05/1954 AD] | 5649) The MASER ("microwave amplification by stimulated emission of radiation"). | (Columbia University) New York City, New York, USA |
[1] Figures 1 and 2 from: J. P. Gordon, H. J. Zeiger, and C. H. Townes, ''Molecular Microwave Oscillator and New Hyperfine Structure in the Microwave Spectrum of NH3'', Phys. Rev. 95, 282–284 (1954). http://prola.aps.org/abstract/P R/v95/i1/p282_1 {Townes_Charles_Hard_19 540505.pdf} COPYRIGHTED source: http://prola.aps.org/abstract/PR /v95/i1/p282_1
[2] Charles Hard Townes Nobel Prize photo COPYRIGHTED source: http://nobelprize.org/nobel_priz es/physics/laureates/1964/townes.jpg |
|
45 YBN [10/24/1955 AD] | 5366) The antiproton is identified. | (University of California) Berkeley, California, USA |
[1] Figure 1 from: Owen Chamberlain, Emilio Segrè, Clyde Wiegand, and Thomas Ypsilantis, ''Observation of Antiprotons'', Phys. Rev. 100, 947–950 (1955). http://prola.aps.org/abstract/P R/v100/i3/p947_1 {Segre_Emilio_19551024 .pdf} COPYRIGHTED source: http://prola.aps.org/abstract/PR /v100/i3/p947_1
[2] Description Segre.jpg English: Emilio Segrè Date 1959(1959) Source http://nobelprize.org/nobel_prizes/ physics/laureates/1959/segre-bio.html A uthor Nobel foundation PD source: http://upload.wikimedia.org/wiki pedia/commons/4/41/Segre.jpg |
|
43 YBN [10/04/1957 AD] | 5486) The first human-made satellite. | (Baikonur Cosmodrome at Tyuratam) Kazakhstan, U.S.S.R. |
[1] Description Sputnik asm.jpg English: A replica of Sputnik 1, the first artificial satellite in the world to be put into outer space: the replica is stored in the National Air and Space Museum. فارسی: مدل ماهواره اسپوتنیک-۱، نخستین ماهواره فضایی جهان Suomi: Sputnik 1:n, maailman ensimmäinen ihmisen laukaiseman Maata kiertävän keinotekoisen satelliittin, jäljennös. Date 2004(2004) Source http://nssdc.gsfc.nasa.gov/database /MasterCatalog?sc=1957-001B Author NSSDC, NASA PD source: http://upload.wikimedia.org/wiki pedia/commons/b/be/Sputnik_asm.jpg |
|
42 YBN [08/01/1958 AD] | 5606) The first atomic explosion in empty space. | (Johnson Island) Pacific Ocean |
[1] Hardtack Teak test PD source: http://www.youtube.com/watch?v=P BxpHNCDfZQ |
|
42 YBN [1958 AD] | 6550) The integrated circuit (or IC). | (Texas Instruments and Fairchild Semiconductor) |
[1] First Integrated Circuit - Jack Kilby invented the integrated circuit at Texas Instruments in 1958. Comprised of only a transistor and other components on a slice of germanium, Kilby's invention, 7/16-by-1/16-inches in size, revolutionized the electronics industry. The roots of almost every electronic device we take for granted today can be traced back to Dallas more than 40 years ago. source: http://www.ti.com/corp/graphics/ press/image/print/co1034.tif |
|
41 YBN [09/14/1959 AD] | 5597) A ship impacts the moon. | (Baikonur Cosmodrome) Tyuratam, Kazakhstan, U.S.S.R. |
[1] Luna 2 PD source: http://nssdc.gsfc.nasa.gov/plane tary/image/luna_2.jpg
[2] Luna 1 PD source: http://nssdc.gsfc.nasa.gov/image /spacecraft/luna1_vsm.jpg |
|
41 YBN [11/05/1959 AD] | 191) A device inside the body is controlled remotely;. An artificial heart pacemaker is remotely controlled with radio. | (Yale University School of Medicine) New Haven, New Jersey, USA |
[1] Figure 3 from: Glenn WWL, Mauro A, Longo E, Lavietes PH, MacKay FJ The Radiofrequency Cardiac Pacemaker. Remote stimulation of the heart by radiofrequency transmission. Clinical application to a patient with Stoke-Adams Syndrome. New Engl J Med 1959:262;948-951 http://www.nejm.org/do i/pdf/10.1056/NEJM195911052611905 COPYR IGHTED source: http://www.nejm.org/doi/pdf/10.1 056/NEJM195911052611905
[2] Figure 1 from: Glenn WWL, Mauro A, Longo E, Lavietes PH, MacKay FJ The Radiofrequency Cardiac Pacemaker. Remote stimulation of the heart by radiofrequency transmission. Clinical application to a patient with Stoke-Adams Syndrome. New Engl J Med 1959:262;948-951 http://www.nejm.org/do i/pdf/10.1056/NEJM195911052611905 COPYR IGHTED source: http://www.nejm.org/doi/pdf/10.1 056/NEJM195911052611905 |
|
40 YBN [03/09/1960 AD] | 5774) Photons are proven to have mass. Gravity is shown to change the speed and frequency of light. | (Harvard University) Cambridge, Massachusetts, USA |
[1] [t Note that this is from Hay, et al, and not from Pound and Rebka] Figure 1 from: H. J. Hay, J. P. Schiffer*, T. E. Cranshaw, and P. A. Egelstaff, ''Measurement of the Red Shift in an Accelerated System Using the Mössbauer Effect in Fe57'', Phys. Rev. Lett. 4, 165–166 (1960) http://prl.aps.org/abstract/PRL/v4/i4/ p165_1 {Whitehead_A_B_2_19600127.pdf} COPYRIGHTED source: http://prl.aps.org/abstract/PRL/ v4/i4/p165_1
[2] Catalog #: Rebka Glen C1 Rebka, Glen A. Jr.; Pound, Robert Vivian Date: circa 1965 COPYRIGHTED source: http://photos.aip.org/history/Th umbnails/rebka_glen_c1.jpg |
|
40 YBN [04/22/1960 AD] | 5768) The LASER ("light amplification by stimulated emission of radiation"). | (Hughes Research Laboratories) Malibu, California |
[1] Figure 1 from: Theodore H. Mainman, ''Ruby Laser Systems'', Patent number: 3353115, Filing date: Apr 13, 1961, Issue date: Nov 14, 1967 http://www.google.com/patents?id=b -lUAAAAEBAJ&printsec=abstract&zoom=4&sou rce=gbs_overview_r&cad=0#v=onepage&q&f=f alse {Maimon_Theodore_Harold_19610413.pdf} PD source: http://www.google.com/patents?id =b-lUAAAAEBAJ&printsec=abstract&zoom=4&s ource=gbs_overview_r&cad=0#v=onepage&q&f =false
[2] Description Ted Maiman Holding First Laser.jpg English: Theodore Maiman holding his invention of the world's first laser (invented May 16, 1960) Date 16 May 1983(1983-05-16) Source Template:TRW Author Kathleenfmaiman Permission (Reusi ng this file) PD source: http://upload.wikimedia.org/wiki pedia/commons/d/df/Ted_Maiman_Holding_Fi rst_Laser.jpg |
|
40 YBN [12/28/1960 AD] | 5705) Messenger RNA and the system that regulates protein synthesis in the cell (regulatory genes called "operons") are identified. | (Pasteur Institute) Paris, France |
[1] François Jacob, b. 1920 UNKNOWN source: http://www.pasteurfoundation.org /images/Jacob.jpg
[2] Jacques Monod, b. 1910 d. 1976 UNKNOWN source: http://www.pasteurfoundation.org /images/Monod.jpg |
|
39 YBN [04/12/1961 AD] | 5601) The first human to orbit the Earth. | Saratovskaya oblast, U.S.S.R. |
[1] The Vostok 1 capsule as recovered after landing. Currently on display at the RKK Energiya museum in Korolyov CC source: http://upload.wikimedia.org/wiki pedia/en/7/70/Vostok_1_after_landing.jpg
[2] Description Yuri Gagarin in Vostok 1 Source Mission photography Portion used Sufficient to show the face of Gagarin in his spacesuit within the capsule Low resolution? yes COPYRIGHTED source: http://upload.wikimedia.org/wiki pedia/en/b/b1/Vostok1.jpg |
|
39 YBN [12/30/1961 AD] | 5663) That DNA nucleotides code for amino acids in proteins is understood. | (Cavendish Lab University of Cambridge) Cambridge, England |
[1] Figure 1 from: F. H. C. CRICK, LESLIE BARNETT, S. BRENNER & R. J. WATTS-TOBIN, ''General Nature of the Genetic Code for Proteins'', Nature 192, 1227 - 1232 (30 December 1961); doi:10.1038/1921227a0 http://www.nature .com/nature/journal/v192/n4809/abs/19212 27a0.html {Crick_Francis_Harry_Compton_19611230. pdf} COPYRIGHTED source: http://www.nature.com/nature/jou rnal/v192/n4809/abs/1921227a0.html
[2] Francis Harry Compton Crick UNKNOWN source: http://scientistshowtell.wikispa ces.com/file/view/FrancisHarryComptonCri ck2.jpg/39149552/FrancisHarryComptonCric k2.jpg |
|
38 YBN [10/26/1962 AD] | 6201) Laser writing and reading of data. | (Winston Research Corporation) Los Angeles, California, USA |
[1] From: Wayne R. Johnson, ''High Speed, High Density, Optical Recording System'', Patent number: 3154370 Filing date: Oct 26, 1962, Issue date: Oct 27, 1964 http://www.google.com/patents?id=H 9x0AAAAEBAJ source: http://www.google.com/patents?id =H9x0AAAAEBAJ |
|
36 YBN [1964 AD] | 3980) The liquid crystal display (LCD). | RCA Labs, Princeton, New Jersey, USA |
[1] George Heilmeier with LCD 1967 COPYRIGHTED FAIR USE source: http://www.wired.com/images_blog s/gadgetlab/2009/05/heilmeier_with-lcd1. jpg and H Kawamoto, "The history of liquid-crystal displays", Proceedings of the IEEE [0018-9219] Kawamoto (2002) volume: 90 issue: 4 page: 460. and George H. Heilmeier, "Liquid crystal displays: An experiment in interdisciplinary research that worked", vol 23, Num 7, July 1976. http://ucelinks.cdlib.org:8888/sf x_local?sid=google&auinit=GH&aulast=Heil meier&atitle=Liquid+crystal+displays:+An +experiment+in+interdisciplinary+researc h+that+worked&title=IEEE+transactions+on +electron+devices&volume=23&issue=7&date =1976&spage=780&issn=0018-9383
[2] George Heilmeier COPYRIGHTED ON INTERNET source: http://www.invent.org/2009induct ion/images/George_Heilmeier.jpg |
|
35 YBN [07/14/1965 AD] | 5615) The first ship to reach Mars and to return images of the surface. | Planet Mars |
[1] Mariner 4 image 8E source: http://nssdc.gsfc.nasa.gov/plane tary/image/mariner4_8e.gif |
|
34 YBN [03/01/1966 AD] | 5613) The first ship to impact a different planet, Venus. | Planet Venus |
[1] Venera 3 PD source: http://nssdc.gsfc.nasa.gov/plane tary/image/venera_3.jpg |
|
34 YBN [04/04/1966 AD] | 5599) The first ship to orbit a body beyond the Earth; the Moon. | (Baikonur Cosmodrome) Tyuratam, Kazakhstan, U.S.S.R. |
[1] Luna 10 PD source: http://nssdc.gsfc.nasa.gov/image /spacecraft/luna10.jpg
[2] First image of the far side of the Moon Earth's Moon The Luna 3 spacecraft returned the first views ever of the far side of the Moon. The first image was taken at 03:30 UT on 7 October at a distance of 63,500 km after Luna 3 had passed the Moon and looked back at the sunlit far side. The last image was taken 40 minutes later from 66,700 km. A total of 29 photographs were taken, covering 70% of the far side. The photographs were very noisy and of low resolution, but many features could be recognized. This is the first image returned by Luna 3, taken by the wide-angle lens, it showed the far side of the Moon was very different from the near side, most noticeably in its lack of lunar maria (the dark areas). The right three-quarters of the disk are the far side. The dark spot at upper right is Mare Moscoviense, the dark area at lower left is Mare Smythii. The small dark circle at lower right with the white dot in the center is the crater Tsiolkovskiy and its central peak. The Moon is 3475 km in diameter and north is up in this image. (Luna 3-1) PD source: http://nssdc.gsfc.nasa.gov/imgca t/hires/lu3_1.gif |
|
32 YBN [02/09/1968 AD] | 5739) Pulsars, stars that emit regularly timed bursts of radio light, are identified. | (Cavendish Laboratory, University of Cambridge) Cambridge, England |
[1] Figure 1 from: A. HEWISH, S. J. BELL, J. D. H. PILKINGTON, P. F. SCOTT, R. A. COLLINS, ''Observation of a Rapidly Pulsating Radio Source'', Nature 217, 709-713 (24 February 1968) doi:10.1038/217709a0 http://www.nature. com/nature/journal/v217/n5130/abs/217709 a0.html {Hewish_Antony_19680209.pdf} COPYRIGHTED source: http://www.nature.com/nature/jou rnal/v217/n5130/abs/217709a0.html
[2] Antony Hewish Nobel Prize photo COPYRIGHTED source: http://nobelprize.org/nobel_priz es/physics/laureates/1974/hewish.jpg |
|
31 YBN [07/21/1969 AD] | 655) Humans land and walk on the surface of the moon of Earth. | Moon of Earth |
[1] ''That's one small step for man, one giant leap for mankind.'' At 10:56 p.m. EDT on July 20, 1969, Neil Armstrong became the first human to set foot on the Moon. This image was taken from the telecast of the event, watched by over half a billion people around the world. Armstrong composed the quote after landing on the Moon, he had meant to say, ''That's one small step for aman ...''. The pictures were taken by the Apollo lunar surface camera, mounted on one of the LM legs. The black bar running through the center of the picture is an anomaly in the Goldstone ground data system. (NASA photo ID S69-42583) PD source: http://nssdc.gsfc.nasa.gov/plane tary/lunar/images/a11tvarm.jpg
[2] Here Aldrin is unloading the passive seismometer of the Early Apollo Scientific Experiments Package (EASEP) from the lunar module equipment bay. The white apparatus in the foreground is the 35 mm stereo close-up camera. Beyond the right leg is the solar wind experiment, and beyond that the lunar surface TV camera. The LM legs are wrapped in foil to provide thermal insulation. There is a split rock in the lower right of the frame which is presumably ejecta from a nearby impact crater. (NASA photo ID AS11-40-5931) PD source: http://nssdc.gsfc.nasa.gov/plane tary/lunar/images/as11_40_5931.jpg |
|
31 YBN [09/15/1969 AD] | 5753) A DNA molecule is broken with an enzyme. | (Johns Hopkins University, School of Medicine) Baltimore, Maryland, USA |
[1] Hamilton O. Smith, K. W. Welcox, A Restriction enzyme from Hemophilus influenzae : I. Purification and general properties, Journal of Molecular Biology, Volume 51, Issue 2, 28 July 1970, Pages 379-391, ISSN 0022-2836, DOI: 10.1016/0022-2836(70)90149-X. (http://w ww.sciencedirect.com/science/article/B6W K7-4DM0XG8-4B/2/8311e74ce9394a10f0307ba6 aac6f0d1) {Smith_Hamilton_O_19690915.pd f} COPYRIGHTED source: (http://www.sciencedirect.com/sc ience/article/B6WK7-4DM0XG8-4B/2/8311e74 ce9394a10f0307ba6aac6f0d1)
[2] Hamilton O. Smith Nobel Prize photo COPYRIGHTED source: http://images.nobelprize.org/nob el_prizes/medicine/laureates/1978/smith_ postcard.jpg |
|
31 YBN [1969 AD] | 5851) The Internet (people use computers to communicate over the telephone wire network). | (University of California at Los Angeles) Los Angeles, California, USA|(Stanford Research Institute) Stanford, California, USA|(University of California Santa Barbara) Santa Barbara, California, USA|(University of Utah) Salt Lake City, Utah, USA |
[1] Map of ARPANET nodes (1970). UNKNOWN source: http://cla.calpoly.edu/~lcall/20 4/8-10/ARPANET-map.jpg
[2] Diagram of the first 2 nodes on the ARPANET source: http://www.computerhistory.org/i nternet_history/full_size_images/1969_2- node_map.gif |
|
30 YBN [01/29/1970 AD] | 5836) The digital electronic camera. | (Bell Telephone Laboratories) Murray Hill, New Jersey, USA |
[1] Figure 7 from: ''George E. Smith - Nobel Lecture''. Nobelprize.org. 29 May 2011 http://nobelprize.org/nobel_prizes/physi cs/laureates/2009/smith-lecture.html {S mith_George_E_20091208.pdf} COPYRIGHTED source: http://nobelprize.org/nobel_priz es/physics/laureates/2009/smith-lecture. html
[2] Willard Boyle (Property of AT&T Archives) UNKNOWN source: http://www.casca.ca/ecass/issues /2006-me/features/boyle/boyle_files/imag e001.jpg |
|
30 YBN [06/16/1970 AD] | 5716) Two DNA molecules are combined using an enzyme. The first artificial gene is synthesized. | (University of Wisconsin) Madison, Wisconsin, USA |
[1] Figure 1 from: K. L. AGARWAL, H. BÜCHI, M. H. CARUTHERS, N. GUPTA, H. G. KHORANA, K. KLEPPE, A. KUMAR, E. OHTSUKA, U. L. RAJBHANDARY, J. H. VAN DE SANDE, V. SGARAMELLA, H. WEBER & T. YAMADA , ''Total synthesis of the gene for an alanine transfer ribonucleic acid from yeast'', Nature 227, 27 - 34 (04 July 1970); doi:10.1038/227027a0 http://www.nature. com/nature/journal/v227/n5253/abs/227027 a0.html {Khorana_Har_Gobind_19700616.pd f} COPYRIGHTED source: http://www.nature.com/nature/jou rnal/v227/n5253/abs/227027a0.html
[2] Har Gobind Khorana Nobel Prize photo COPYRIGHTED source: http://nobelprize.org/nobel_priz es/medicine/laureates/1968/khorana.jpg |
|
29 YBN [11/14/1971 AD] | 5618) The first ship to orbit another planet (Mars). | Planet Mars |
[1] Mariner 9 PD source: http://nssdc.gsfc.nasa.gov/image /spacecraft/mariner09.jpg
[2] Mariner 9 imagery of Olympus Mons volcano on Mars compared to the eight principal Hawaiian islands at the same scale. (Mariner 9 image mosaic, NASA/JPL) PD source: http://pubs.usgs.gov/gip/volc/fi g38.gif |
|
29 YBN [11/27/1971 AD] | 5619) A ship impacts Mars. | Planet Mars |
[1] Mars 3 Lander PD source: http://nssdc.gsfc.nasa.gov/image /spacecraft/mars3_lander_vsm.jpg
[2] Description Mars3 iki.jpg English: The Mars 3 spacecraft Date Source http://nssdc.gsfc.nasa.gov/image/sp acecraft/mars3_iki.jpg Author NASA PD source: http://upload.wikimedia.org/wiki pedia/commons/1/13/Mars3_iki.jpg |
|
29 YBN [12/02/1971 AD] | 5620) The first ship to soft land on planet Mars and return data. | Planet Mars |
[1] Signal from mars-3 Lander UNKNOWN source: http://www.mentallandscape.com/C _Mars03_lander.jpg
[2] Mars 3 Lander PD source: http://nssdc.gsfc.nasa.gov/image /spacecraft/mars3_lander_vsm.jpg |
|
28 YBN [07/31/1972 AD] | 5751) Proteins are synthesized by using a virus to add DNA into bacteria. | (Stanford University Medical Center) Stanford, California, USA |
[1] Figure 1 from: David A. Jackson, Robert H. Symons, and Paul Berg, ''Biochemical Method for Inserting New Genetic Information into DNA of Simian Virus 40: Circular SV40 DNA Molecules Containing Lambda Phage Genes and the Galactose Operon of Escherichia coli'', PNAS October 1, 1972 vol. 69 no. 10 2904-2909 http://www.pnas.org/content/69/10/2904 .short {Berg_Paul_19720731.pdf} COPYRIGHTED source: http://www.pnas.org/content/69/1 0/2904.short
[2] Description Paul Berg in 1980.jpg Paul Berg - 1980 Albert Lasker Basic Medical Research Award Winner Date 1980(1980) Source http://profiles.nlm.nih.gov/CD/B/B/ L/L/ Author Unknown Permission (Reusing this file) Courtesy of the National Library of Medicine. PD source: http://upload.wikimedia.org/wiki pedia/commons/8/88/Paul_Berg_in_1980.jpg |
|
27 YBN [12/03/1973 AD] | 5622) A ship reaches Jupiter and sends the first close-up images. | Planet Jupiter |
[1] Description http://history.nasa.gov/SP-349/p142.jpg English: Pioneer 10 Jupiter encounter. Date Source http://history.nasa.gov/SP-349/ch8. htm Author NASA Permission (Reusing this file) PD source: http://history.nasa.gov/SP-349/p 142.jpg
[2] Pioneer 10 PD source: http://nssdc.gsfc.nasa.gov/image /spacecraft/pioneer10-11.jpg |
|
26 YBN [1974 AD] | 5846) The personal computer. | (Micro Instrumentation and Telemetry Systems) Albuquerque, New Mexico, USA (verify) |
[1] Description Altair 8800 Computer.jpg Altair 8800 Computer with 8 inch floppy disk system. Circuit boards - left to right 1. Seals 8K Static RAM board 2. MITS floppy disk controller (2 board set) 3. MITS floppy disk controller 4. MITS 16K Dynamic RAM board 5. MITS 16K Dynamic RAM board 6. MITS SIO-2 Dual serial port board 7. Solid State Music PROM board 8. MITS 8080 CPU board Photo taken at the Vintage Computer Festival 7.0 held at the Computer History Museum, Mountain View California. November 6-7, 2004 [1] This was one of Altair systems exhibited by Erik Klein [2] Photo by Michael Holley, November 2004 Nikon E3200 with on camera flash. Touched up in Adobe Photoshop Elements 3.0. PD source: http://upload.wikimedia.org/wiki pedia/commons/0/01/Altair_8800_Computer. jpg |
|
25 YBN [10/20/1975 AD] | 5623) A ship orbits, lands on, and transmits images from the surface of Venus. | Planet Venus |
[1] Image of the surface of Venus from Venera 9 PD source: http://nssdc.gsfc.nasa.gov/imgca t/hires/v09_lander.gif
[2] Venera 9 Descent Craft PD source: http://nssdc.gsfc.nasa.gov/plane tary/image/venera_9_lander.jpg |
|
25 YBN [1975 AD] | 6371) An external object is moved by thought (electricity in the brain). |
[1] todo: change to video from National Geographic ''The Incredible Human Machine'' video Adapted from picture of EEG electrodes and toy train View of EEG electrodes on a model phrenology head M400/0123 Rights Managed Credit: JAMES KING-HOLMES/SCIENCE PHOTO LIBRARY COPYRIGHTED source: http://www.sciencephoto.com/imag e/271056/large/M4000123-View_of_EEG_elec trodes_on_a_model_phrenology_head-SPL.jp ghttp://howtobuildamodeltrain.com/wp-con tent/uploads/2011/12/howtobuildamodeltra in1.jpg
[2] ''The Incredible Human Machine'', National Geographic (1975) COPYRIGHTED source: http://ecx.images-amazon.com/ima ges/I/51PVRJGKR8L._SL500_AA300_.jpg | |
|
24 YBN [07/20/1976 AD] | 5624) The first images and soil samples from the surface of Mars. | Planet Mars |
[1] First Mars Surface Photo Viking 1 first image Collection: NASA Great Images in Nasa Collection Title: First Mars Surface Photo Full Description: The image above is the first photograph ever taken from the surface of Mars. It was taken by the Viking 1 lander shortly after it touched down on Mars on July 20, 1976. Part of footpad #2 can be seen in the lower right corner, with sand and dust in the center of it, probably deposited during landing. The next day, color photographs were also taken on the Martian surface. The primary objectives of the Viking missions, which was composed of two spacecraft, were to obtain high-resolution images of the Martian surface, characterize the structure and composition of the atmosphere and surface, and search for evidence of life on Mars. Date: 07/20/1976 NASA Center: Jet Propulsion Laboratory Subject Category: Planet-Mars Subject Category: Viking-Pathfinder-So journer Keywords: Laboratory Keywords : Jet Keywords: Propulsion Keywords: Viking Keywords: Mars Keywords: P- 17053 Audience: General Public facet_what: Mars facet_what: Viking facet_what: Viking 1 Lander facet_where: Jet Propulsion Laboratory facet_where: Mars facet_wh ere: Jet Propulsion Laboratory (JPL) facet_when: July 20, 1976 facet_when: 07-20-1976 facet_whe n_year: 1976 Image #: MarsSurface original_url: http://g rin.hq.nasa… UID: SPD-GRIN-GPN-2003- 00 061 Center: JPL Center Number: MarsSurface GRIN DataBase Number: GPN-2003-00061 Creator-Photogr apher: NASA Original Source: NASA Image ID: 127274 Resolution Size: 5 Format: JP2 Media Type: Image File Name: GPN-2003-00061.jp2 Width: 2973 Height: 1228 PD source: http://www.nasaimages.org/downlo ad.php?mid=nasaNAS~5~5~23140~127274&file =GPN-2003-00061.jpg&src=http%3A%2F%2Fmm0 4.nasaimages.org%2FMediaManager%2Fsrvr%3 Fmediafile%3D%2FSize3%2FnasaNAS-5-NA%2F2 5256%2FGPN-2003-00061.jpg
[2] Description Mars Viking 11d128.png Original Caption Released with NASA image: The Viking 1 Lander sampling arm created a number of deep trenches as part of the surface composition and biology experiments on Mars. The digging tool on the sampling arm (at lower center) could scoop up samples of material and deposit them into the appropriate experiment. Some holes were dug deeper to study soil which was not affected by solar radiation and weathering. The trenches in this ESE looking image are in the ''Sandy Flats'' area of the landing site at Chryse Planitia. The boom holding the meteorology sensors is at left. More information can be found at Viking Lander Image 11D128.BLU, Viking Lander Image 11D128.GRN and Viking Lander Image 11D128.RED. Date 2009-01-26; original photos were taken 1977-05-26. Source Own work based on images in the NASA Viking image archive Author ''Roel van der Hoorn (Van der Hoorn)'' Permission (Reusing this file) I used the original 11d128.blu, 11d128.grn and 11d128.red images from the NASA Viking image archive, converted them to .png, manually removed the noise and finally merged them into one image (almost matching true color; see here for the channel mixing process). Except for the conversion, this was all done in Adobe Photoshop CS2. The original files by NASA are in the public domain, and so is this new one. Other versions I created this image as a replacement for the image Viking1mars.jpg (see also: here) It was created by NASA, but the quality is not very high. Using the original pictures from the lander archive resulted in a higher quality image. PD source: http://upload.wikimedia.org/wiki pedia/commons/1/1b/Mars_Viking_11d128.pn g |
|
24 YBN [11/30/1976 AD] | 5695) The complete DNA sequence of a virus is determined. | (Cambridge University) Cambridge, England |
[1] Figure 1 from: Sanger, F., Air, G.M., Barrell, B.G., Brown, N.L., Coulson, A.R., Fiddes, J.C., Hutchison III, C.A., Slocombe, P.M. and Smith, M., 1977. Nature (London) 265, pp. 687–695. http://www.nature.com/nature /journal/v265/n5596/abs/265687a0.html { Sanger_Frederick_19761130.pdf} COPYRIGHTED source: http://www.nature.com/nature/jou rnal/v265/n5596/abs/265687a0.html
[2] Frederick Sanger Nobel Prize photo COPYRIGHTED source: http://nobelprize.org/nobel_priz es/chemistry/laureates/1958/sanger.jpg |
|
23 YBN [1977 AD] | 6312) A self-driving car. | (Tsukuba Mechanical Engineering Lab) Japan |
[1] Fig. 2. The vision-based automated vehicle during 1970’s (left) and the image processing: a road scene (right top) and the guard rail detected in the field of view (right bottom). Figure 2 from: Sadayuki Tsugawa, ''A History of Automated Highway Systems in Japan and Future Issues'', Proceedings of the 2008 IEEE International Conference on Vehicular Electronics and Safety Columbus, OH, USA. September 22-24, 2008 http://ieeexplore.ieee.org/stamp/s tamp.jsp?arnumber=04640914 COPYRIGHTED source: http://ieeexplore.ieee.org/stamp /stamp.jsp?arnumber=04640914 |
|
21 YBN [09/01/1979 AD] | 388) A ship reaches Saturn and sends the first close-up images. | Planet Saturn |
[1] Pioneer 11 Image of Saturn and Its Moon Titan {ULSF: Titan is at the upper left} The Pioneer 11 spacecraft launched from Cape Canaveral forty years ago, on April 5, 1973. Pioneer 11's path through Saturn's outer rings took it within 21,000 km of the planet, where it discovered two new moons (almost smacking into one of them in September 1979) and a new ''F'' ring. The spacecraft also discovered and charted the magnetosphere, magnetic field and mapped the general structure of Saturn's interior. The spacecraft's instruments measured the heat radiation from Saturn's interior and found that its planet-sized moon, Titan, was too cold to support life. This image from Pioneer 11 shows Saturn and its moon Titan. The irregularities in ring silhouette and shadow are due to technical anomalies in the preliminary data later corrected. At the time this image was taken, Pioneer was 2,846,000 km (1,768,422 miles) from Saturn. › NASA Celebrates Four Decades of Plucky Pioneer 11 Image credit: NASA Ames PD source: http://www.nasa.gov/images/conte nt/739507main_739460main_AC79-9107.3_160 0-1200.jpg
[2] Pioneer 10 PD source: http://quest.nasa.gov/sso/cool/p ioneer10/graphics/lasher/slide4.jpg |
|
20 YBN [09/12/1980 AD] | 6189) The Scanning Tunneling Microscope. Individual atoms and molecules of many kinds can be seen. | (IBM Zurich Research Laboratory) Ruschlikon, Zurich, Switzerland (presumably) |
[1] G. Binnig, H. Rohrer, ''Scanning tunneling microscope'', Patent number: 4343993, Filing date: Sep 12, 1980, Issue date: Aug 10, 1982. http://www.google.com/patents?hl= en&lr=&vid=USPAT4343993 PD source: http://www.google.com/patents?id =GzgwAAAAEBAJ
[2] Figures 2 and 3 from: G. Binnig, H. Rohrer, Ch. Gerber, and E. Weibel, ''Surface Studies by Scanning Tunneling Microscopy'', Phys. Rev. Lett. 49, 57–61 (1982). http://prl.aps.org/abstract/PRL /v49/i1/p57_1 COPYRIGHTED source: http://prl.aps.org/abstract/PRL/ v49/i1/p57_1 |
|
16 YBN [03/10/1984 AD] | 5814) A multicellular organism is "cloned" (genetically identical copies are made) by replacing the nucleus of one ovum with a different one. | (AFRC Institute of Animal Physiology) Cambridge, UK |
[1] Figure 3 from: SM Willadsen and RA Godke, ''A simple procedure for the production of identical sheep twins'', Veterinary Record 1984;114:240-243 doi:10.1136/vr.114.10.240 http://veterinaryrecord.bmj.com/conten t/114/10/240.abstract {Willadsen_Steen_M_19840310.pdf} COPYRIGHTED source: |
|
15 YBN [09/20/1985 AD] | 5804) Polymerase {PoL-u-mu-rAS} chain reaction (PCR), a simple technique that allows a specific segment of DNA to be copied billions of times in a few hours. | (Cetus Corporation) Emeryville, California, USA |
[1] Figure 2 from: K. B. Mullis and F. A. Faloona, ''Specific synthesis of DNA in vitro via a polymerase-catalyzed chain reaction'', Methods Enzymol. 155, 335 (1987). http://www.sciencedirect.com/science/a rticle/pii/0076687987550236 {Mullis_Kar y_Banks_1987xxxx.pdf} COPYRIGHTED source: http://www.sciencedirect.com/sci ence/article/pii/0076687987550236
[2] Kary Banks Mullis Nobel Prize photo COPYRIGHTED source: http://images.nobelprize.org/nob el_prizes/chemistry/laureates/1993/mulli s_postcard.jpg |
|
14 YBN [01/24/1986 AD] | 5628) A ship reaches Uranus and sends the first close-up images of the planet, its moons, and its rings. | Planet Uranus |
[1] Description Uranus.jpg English: NASA photo of Uranus taken by Voyager 2. Caption: This pictures of Uranus was compiled from images recorded by Voyager 2 on January 10, 1986, when the NASA spacecraft was 18 million kilometers (11 million miles) from the planet. The images were obtained by Voyager's narrow-angle camera; the view is toward the planet's pole of rotation, which lies just left of center. The picture has been processed to show Uranus as human eyes would see it from the vantage point of the spacecraft. The dark shading of the upper right edge of the disk is the terminator, or day-night boundary. The blue-green appearance of Uranus results from methane in the atmosphere; this gas absorbs red wavelengths from the incoming sunlight, leaving the predominant bluish color seen here. Images shuttered through different color filters were added and manipulated by computer, greatly enhancing the low-contrast details in the original images. The planet reveals a dark polar hood surrounded by a series of progressively lighter convective bands. The banded structure is real, though exaggerated here. The Voyager project is managed for NASA by the Jet Propulsion Laboratory. Date January 1986(1986-01) Source http://photojournal.jpl.nasa.gov/ca talog/PIA01360 Author NASA PD source: http://upload.wikimedia.org/wiki pedia/commons/b/bb/Uranus.jpg
[2] Description Voyager.jpg Voyager 1 / Voyager 2 English: NASA photograph of one of the two identical Voyager space probes Voyager 1 and Voyager 2 launched in 1977. The 3.7 metre diameter high-gain antenna (HGA) is attached to the hollow ten-sided polygonal body housing the electronics, here seen in profile. The Voyager Golden Record is attached to one of the bus sides. The angled square panel below is the optical calibration target and excess heat radiator. The three radioisotope thermoelectric generators (RTGs) are mounted end-to-end on the left-extending boom. One of the two planetary radio and plasma wave antenna extends diagonally left and down, the other extends to the rear, mostly hidden here. The compact structure between the RTGs and the HGA are the high-field and low-field magnetometers (MAG) in their stowed state; after launch an Astromast boom extended to 13 metres to distance the low-field magnetometers. The instrument boom extending to the right holds, from left to right: the cosmic ray subsystem (CRS) above and Low-Energy Charged Particle (LECP) detector below; the Plasma Spectrometer (PLS) above; and the scan platform that rotates about a vertical axis. The scan platform comprises: the Infrared Interferometer Spectrometer (IRIS) (largest camera at right); the Ultraviolet Spectrometer (UVS) to the right of the UVS; the two Imaging Science Subsystem (ISS) vidicon cameras to the left of the UVS; and the Photopolarimeter System (PPS) barely visible under the ISS. Suggested for English Wikipedia:alternative text for images: A space probe with squat cylindrical body topped by a large parabolic radio antenna dish pointing upwards, a three-element radioisotope thermoelectric generator on a boom extending left, and scientific instruments on a boom extending right. A golden disk is fixed to the body. Date Source NASA website http://voyager.jpl.nasa.gov/ima ge/images/spacecraft/Voyager.jpg Author NASA Permission (Reusing this file) PD-NASA PD source: http://upload.wikimedia.org/wiki pedia/commons/d/d2/Voyager.jpg |
|
12 YBN [12/14/1988 AD] | 6194) A microscopic electric motor. | (University of California at Berkeley), Berkeley, California, USA |
[1] Figures 1 from: Long-Sheng Fan; Yu-Chong Tai; R.S. Muller; , ''IC-processed electrostatic micro-motors,'' Electron Devices Meeting, 1988. IEDM '88. Technical Digest., International , vol., no., pp.666-669, 1988 doi: 10.1109/IEDM.1988.32901 URL: http://ieeexplore.ieee.org/stamp/stamp.j sp?tp=&arnumber=32901&isnumber=1415 COP YRIGHTED source: URL: http://ieeexplore.ieee.org/stamp/stamp.j sp?tp=&arnumber=32901&isnumber=1415
[2] Figures 2 from: Long-Sheng Fan; Yu-Chong Tai; R.S. Muller; , ''IC-processed electrostatic micro-motors,'' Electron Devices Meeting, 1988. IEDM '88. Technical Digest., International , vol., no., pp.666-669, 1988 doi: 10.1109/IEDM.1988.32901 URL: http://ieeexplore.ieee.org/stamp/stamp.j sp?tp=&arnumber=32901&isnumber=1415 COP YRIGHTED source: URL: http://ieeexplore.ieee.org/stamp/stamp.j sp?tp=&arnumber=32901&isnumber=1415 |
|
11 YBN [08/25/1989 AD] | 5629) A ship reaches Neptune and sends the first close-up images of the planet, its moons and rings. | Planet Neptune |
[1] A picture of Neptune taken by Voyager 2, showing off the Great Dark Spot which has since disappeared from the planet's surface. Original Caption Released with Image: During August 16 and 17, 1989, the Voyager 2 narrow-angle camera was used to photograph Neptune almost continuously, recording approximately two and one-half rotations of the planet. These images represent the most complete set of full disk Neptune images that the spacecraft will acquire. This picture from the sequence shows two of the four cloud features which have been tracked by the Voyager cameras during the past two months. The large dark oval near the western limb (the left edge) is at a latitude of 22 degrees south and circuits Neptune every 18.3 hours. The bright clouds immediately to the south and east of this oval are seen to substantially change their appearances in periods as short as four hours. The second dark spot, at 54 degrees south latitude near the terminator (lower right edge), circuits Neptune every 16.1 hours. This image has been processed to enhance the visibility of small features, at some sacrifice of color fidelity. The Voyager Mission is conducted by JPL for NASA's Office of Space Science and Applications. Source: http://photojournal.jpl.nasa.gov/catalog /PIA00046 PD source: http://upload.wikimedia.org/wiki pedia/commons/0/06/Neptune.jpg
[2] Description Voyager.jpg Voyager 1 / Voyager 2 English: NASA photograph of one of the two identical Voyager space probes Voyager 1 and Voyager 2 launched in 1977. The 3.7 metre diameter high-gain antenna (HGA) is attached to the hollow ten-sided polygonal body housing the electronics, here seen in profile. The Voyager Golden Record is attached to one of the bus sides. The angled square panel below is the optical calibration target and excess heat radiator. The three radioisotope thermoelectric generators (RTGs) are mounted end-to-end on the left-extending boom. One of the two planetary radio and plasma wave antenna extends diagonally left and down, the other extends to the rear, mostly hidden here. The compact structure between the RTGs and the HGA are the high-field and low-field magnetometers (MAG) in their stowed state; after launch an Astromast boom extended to 13 metres to distance the low-field magnetometers. The instrument boom extending to the right holds, from left to right: the cosmic ray subsystem (CRS) above and Low-Energy Charged Particle (LECP) detector below; the Plasma Spectrometer (PLS) above; and the scan platform that rotates about a vertical axis. The scan platform comprises: the Infrared Interferometer Spectrometer (IRIS) (largest camera at right); the Ultraviolet Spectrometer (UVS) to the right of the UVS; the two Imaging Science Subsystem (ISS) vidicon cameras to the left of the UVS; and the Photopolarimeter System (PPS) barely visible under the ISS. Suggested for English Wikipedia:alternative text for images: A space probe with squat cylindrical body topped by a large parabolic radio antenna dish pointing upwards, a three-element radioisotope thermoelectric generator on a boom extending left, and scientific instruments on a boom extending right. A golden disk is fixed to the body. Date Source NASA website http://voyager.jpl.nasa.gov/ima ge/images/spacecraft/Voyager.jpg Author NASA Permission (Reusing this file) PD-NASA PD source: http://upload.wikimedia.org/wiki pedia/commons/d/d2/Voyager.jpg |
|
10 YBN [01/17/1990 AD] | 6191) Individual atoms are moved. | (IBM Research Division, Almaden Research Center) San Jose, California, USA |
[1] Figures 1 and 2 from: D. M. Eigler & E. K. Schweizer, ''Positioning single atoms with a scanning tunnelling microscope'', Nature 344, 524 - 526 (05 April 1990); doi:10.1038/344524a0 http://www.nature. com/nature/journal/v344/n6266/abs/344524 a0.html COPYRIGHTED source: http://www.nature.com/nature/jou rnal/v344/n6266/abs/344524a0.html
[2] Figure 3 from: D. M. Eigler & E. K. Schweizer, ''Positioning single atoms with a scanning tunnelling microscope'', Nature 344, 524 - 526 (05 April 1990); doi:10.1038/344524a0 http://www.nature. com/nature/journal/v344/n6266/abs/344524 a0.html COPYRIGHTED source: http://www.nature.com/nature/jou rnal/v344/n6266/abs/344524a0.html |
|
9 YBN [10/29/1991 AD] | 5635) A ship reaches and sends close-up images of an asteroid. | Asteroid Gaspra (Ida encounter must occur later) |
[1] Description English: Asteroid en:951 Gaspra. Calvin J. Hamilton's website View of the Solar System describes this image as follows: ''This picture Gaspra is a combination of the highest-resolution images and color information obtained by the Galileo spacecraft. The Sun is shining from the right. The subtle color variations on Gaspra's surface have been exaggerated. en:Albedo and color variations are associated with surface en:topography. The bluish areas are regions of slightly higher albedo and tend to be associated with some of the crisper craters and with ridges. The slightly reddish areas, apparently concentrated in low areas, represent regions of somewhat lower albedo. In general, such patterns can be explained in terms of greater exposure of fresher rock in the brighter bluish areas and the accumulation of some en:regolith materials in the darker reddish areas. (Courtesy USGS/NASA/JPL)'' [1] Ελληνικά: Ο 951 Gaspra, ο πρώτος αστεροειδής που φωτογραφήθηκε από κοντά. Date 8 June 1992 Source English: Cropped from TIFF image from [http://www.solarviews.com/cap/ast/gaspr a3.htm Solarviews.com Author English: NASA PD source: http://upload.wikimedia.org/wiki pedia/commons/8/81/951_Gaspra.jpg
[2] The Asteroid 243 Ida and Its Moon Dactyl This color picture is made from images taken from the Galileo spacecraft about 14 minutes before its closest approach to asteroid 243 Ida on August 28, 1993. The range from the spacecraft was about 10,500 kilometers (6,500 miles). The images used are from the sequence in which Ida's moon was originally discovered; the tiny moon is visible to the right of the asteroid. The color is ''enhanced'' in the sense that the CCD camera is sensitive to near infrared wavelengths of light beyond human vision; a ''natural'' color picture of this asteroid would appear mostly gray. PD source: http://solarsystem.nasa.gov/gali leo/gallery/images/top10-03.jpg |
|
7 YBN [08/28/1993 AD] | 5636) A ship discovers the first known moon of an asteroid. | Asteroid Ida |
[1] The Asteroid 243 Ida and Its Moon Dactyl This color picture is made from images taken from the Galileo spacecraft about 14 minutes before its closest approach to asteroid 243 Ida on August 28, 1993. The range from the spacecraft was about 10,500 kilometers (6,500 miles). The images used are from the sequence in which Ida's moon was originally discovered; the tiny moon is visible to the right of the asteroid. The color is ''enhanced'' in the sense that the CCD camera is sensitive to near infrared wavelengths of light beyond human vision; a ''natural'' color picture of this asteroid would appear mostly gray. PD source: http://solarsystem.nasa.gov/gali leo/gallery/images/top10-03.jpg
[2] Description English: Asteroid en:951 Gaspra. Calvin J. Hamilton's website View of the Solar System describes this image as follows: ''This picture Gaspra is a combination of the highest-resolution images and color information obtained by the Galileo spacecraft. The Sun is shining from the right. The subtle color variations on Gaspra's surface have been exaggerated. en:Albedo and color variations are associated with surface en:topography. The bluish areas are regions of slightly higher albedo and tend to be associated with some of the crisper craters and with ridges. The slightly reddish areas, apparently concentrated in low areas, represent regions of somewhat lower albedo. In general, such patterns can be explained in terms of greater exposure of fresher rock in the brighter bluish areas and the accumulation of some en:regolith materials in the darker reddish areas. (Courtesy USGS/NASA/JPL)'' [1] Ελληνικά: Ο 951 Gaspra, ο πρώτος αστεροειδής που φωτογραφήθηκε από κοντά. Date 8 June 1992 Source English: Cropped from TIFF image from [http://www.solarviews.com/cap/ast/gaspr a3.htm Solarviews.com Author English: NASA PD source: http://upload.wikimedia.org/wiki pedia/commons/8/81/951_Gaspra.jpg |
|
5 YBN [12/07/1995 AD] | 396) The first ship to orbit Jupiter. | Jupiter |
[1] Drifting Galileo Date: 18 Oct 1989 Galileo spacecraft atop the inertial upper stage drifts into the blackness of space after deployment from the Space Shuttle Atlantis payload bay during mission STS-34 in October 1989. Image Credit: NASA Credit: NASA PD source: http://upload.wikimedia.org/wiki pedia/commons/e/ea/Galileo_encounter_wit h_Io.gif
[2] The Asteroid 243 Ida and Its Moon Dactyl This color picture is made from images taken from the Galileo spacecraft about 14 minutes before its closest approach to asteroid 243 Ida on August 28, 1993. The range from the spacecraft was about 10,500 kilometers (6,500 miles). The images used are from the sequence in which Ida's moon was originally discovered; the tiny moon is visible to the right of the asteroid. The color is ''enhanced'' in the sense that the CCD camera is sensitive to near infrared wavelengths of light beyond human vision; a ''natural'' color picture of this asteroid would appear mostly gray. PD source: http://solarsystem.nasa.gov/mult imedia/gallery/STS34_10063774-browse.jpg |
|
4 YBN [11/25/1996 AD] | 186) An animal is cloned by replacing the nucleus of an ovum with the nucleus from a somatic cell. | (University of Edinburgh, Roslin Institute), Roslin Midlothian, UK |
[1] Figre 2 from: I. Wilmut, A. E. Schnieke*, J. McWhir, A. J. Kind* & K. H. S. Campbell, ''Viable offspring derived from fetal and adult mammalian cells'', Nature 385, 810 - 813 (27 February 1997); doi:10.1038/385810a0 http://www.nature. com/nature/journal/v385/n6619/abs/385810 a0.html {Wilmut_Ian_19961125.pdf} source: http://www.nature.com/nature/jou rnal/v385/n6619/abs/385810a0.html
[2] Description English: Modified version of Commons image en:Category:Animal testing Date 2008-02-22 (original upload date) (Original text : 22 Feb 08) Source Transferred from en.wikipedia (Original text : Image:Dollyscotland.JPG) Author Origina l uploader was TimVickers at en.wikipedia (Original text : User:Llull on English Wikipedia) Permission (Reusing this file) PD source: http://upload.wikimedia.org/wiki pedia/commons/thumb/d/dc/Dollyscotland_% 28crop%29.jpg/1280px-Dollyscotland_%28cr op%29.jpg |
|
1 YAN [02/12/2001 AD] | 5639) The first ship to land on an asteroid. | Asteroid Eros |
[1] Description Erosregolith.jpg One of the last photos taken by the NEAR Shoemaker spacecraft as it landed on the asteroid 433Eros Date 2003(2003) Source NASA Author NASA Permission (Reusing this file) public domain PD source: http://upload.wikimedia.org/wiki pedia/commons/a/a6/Erosregolith.jpg
[2] Description WholeEros.jpg English: False color view of http://photojournal.jpl.nasa.gov/catalog /PIA02923 Original caption from NASA's Astronomy picture of the day...: Asteroid Eros Reconstructed Credit: NEAR Project, NLR, JHUAPL, Goddard SVS, NASA Explanation: Orbiting the Sun between Mars and Earth, asteroid 433 Eros was visited by the robot spacecraft NEAR-Shoemaker in 2000 February. High-resolution surface images and measurements made by NEAR's Laser Rangefinder (NLR) have been combined into the above visualization based on the derived 3D model of the tumbling space rock. NEAR allowed scientists to discover that Eros is a single solid body, that its composition is nearly uniform, and that it formed during the early years of our Solar System. Mysteries remain, however, including why some rocks on the surface have disintegrated. On 2001 February 12, the NEAR mission drew to a dramatic close as it was crash landed onto the asteroid's surface, surviving well enough to return an analysis of the composition of the surface regolith. In December of 2002, NASA made an unsuccessful attempt to communicate with the spacecraft after it spent 22 months resting on the asteroid's surface. NEAR will likely remain on the asteroid for billions of years as a monument to human ingenuity at the turn of the third millennium. PD source: http://upload.wikimedia.org/wiki pedia/commons/2/25/WholeEros.jpg |
|
1 YAN [06/28/2001 AD] | 6192) A microscopic radio chip (or RFID chip). | (Hitachi) Japan |
[1] Hitachi Develops a New RFID with Embedded Antenna µ-Chip --Makes Possible Wireless Links that Work Using Nothing More Than a 0.4mm X 0.4mm Chip, One of the World's Smallest ICs-- A New RFID with Embedded Antenna MU-Chip Tokyo, September 2, 2003-Hitachi, Ltd. (TSE: 6501) today announced that it has developed a new version of its RFID µ-Chip embedding an antenna. When using Hitachi's original µ-Chip, one of the world's smallest RFID ICs measuring only 0.4mm X 0.4mm, an external antenna must be attached to the chip to allow external devices to read the 128-bit ID number stored in its ROM (Read-Only-Memory). This newly developed version, however, features an internal antenna, enabling chips to employ the energy of incoming electrical waves to wirelessly transmit its ID number to a reader. The 0.4mm X 0.4mm chip can thus operate entirely on its own, making it possible to use µ-Chip as RFID IC tags without the need to attach external devices. This breakthrough opens the door to using µ-Chips as RFID IC tags in extremely minute and precise applications that had been impractical until now. For example, the new µ-Chip can be easily embedded in bank notes, gift certificates, documents and whole paper media etc. The µ-Chip, announced by Hitachi in July 2001, is one of the world's smallest IC chips at 0.4mm X 0.4mm. The chip data is recorded in read-only memory during the semiconductor production process, and therefore cannot be rewritten, thus guaranteeing its authenticity. Applications of the µ-Chip include a system for managing the SCM materials on sites, and entrance tickets for Expo 2005 Aichi Japan which opens on March 25, 2005. The primary features of this revolutionary µ-Chip are as follows. (1) A RFID IC chip measuring only 0.4mm X 0.4mm with built-in antenna Despite its extremely small size, this µ-Chip has a built-in antenna to permit contactless communications (at very close proximity) with other devices without using an external antenna. (2) No need for special manufacturing equipment The antenna is formed using bump-metalization technology (used to create the electrical contacts of an IC), a process already widely used by semiconductor manufacturers, thus eliminating any need for specialized equipment. (3) Complete compatibility with conventional µ-Chip With ID numbers and support systems that are fully compatible with those of existing µ-Chip, the new chip is fully compatible with all systems that use current µ-Chip technology. Hitachi plans to develop numerous markets for this chip that take full advantage of its outstanding features. Embedding the chip in securities, identification and other valuable documents such as vouchers offers a highly sophisticated means of preventing counterfeiting. Another high-potential application is agricultural products, where the chips can help ensure the safety of food by providing traceability of ingredients. Additionally, the chips can be embedded in business forms to automate logistics systems and many other business processes. UNKNOWN source: http://www.hitachi.com/New/cnews /030902_030902.jpg
[2] The world's smallest radio frequency identification tags have been unveiled by Japanese electronics firm Hitachi. The minute devices measure just 0.05mm by 0.05mm (0.002x0.002in) and to the naked eye look like spots of powder. Here the tiny tags can be seen next to a human hair UNKNOWN source: http://newsimg.bbc.co.uk/media/i mages/42606000/jpg/_42606003_tag_203.jpg |
|
2 YAN [02/16/2002 AD] | 6332) A remote control device emits drugs inside a human body. | (CCBR-SYNARC) Denmark |
[1] Plate 1 figures A-C Farra, Robert et al. “First-in-Human Testing of a Wirelessly Controlled Drug Delivery Microchip.” Science Translational Medicine (2012): n. pag. http://stm.sciencemag.org/content/ early/2012/02/15/scitranslmed.3003276 C OPYRIGHTED source: Farra, Robert et al. “First-in-Human Testing of a Wirelessly Controlled Drug Delivery Microchip.” Science Translational Medicine (2012): n. pag. http://stm.sciencemag.org/content/ early/2012/02/15/scitranslmed.3003276
[2] Plate 4 figures A-H Farra, Robert et al. “First-in-Human Testing of a Wirelessly Controlled Drug Delivery Microchip.” Science Translational Medicine (2012): n. pag. http://stm.sciencemag.org/content/ early/2012/02/15/scitranslmed.3003276 C OPYRIGHTED source: |
|
3 YAN [04/04/2003 AD] | 6195) A nanometer scale electric motor. | (University of California at Berkeley), Berkeley, California, USA |
[1] Credit: Zettl Research Group LBNL, University of California, Berkley Electric Drives - Special Purpose Motors (Description and Applications) Motor Construction Special purpose designs have been developed to solve a wide range of drive problems. Some common examples are included here. Integrated Starter Generator (ISG) The electronically controlled integrated starter generator used in mild hybrid electric vehicles (HEVs) combines the automotive starter and alternator into a single machine. The conventional starter is a low speed, high current DC machine, while the alternator is a variable speed 3 phase AC machine. The ISG has four important functions in a hybrid vehicle application It enables the ''start-stop'' function, turning off the engine when the vehicle is stationary saving fuel. It generates the electrical energy to power all the electrical ancillaries. It provides a power boost to assist the engine when required, permitting smaller engines for similar performance. In some configurations it recuperates energy from regenerative braking. In a typical implementation (below), the ISG is a short axis, large diameter ''pancake'' shaped switched reluctance machine mounted directly on the end of the engine crankshaft between the engine and the clutch in the gearbox bell housing. Image source Long, Schofield, Howe, Piron & McClelland ''Design of a Switched Reluctance Machine for Extended Speed Operation'' IMEDC June 2003 The ISG is a bi-directional energy converter acting as a motor when powered by the battery or a generator when driven by the engine. The system voltage in a mild HEV is 42 Volts which means that, for the same cranking power as a 12 Volt machine, the starter current can be reduced. Typical power throughput is between 5kW and 15 kW with a possible peak power of 70 kW for cold cranking.. The brushless ISG design eliminates one rotating machine completely as well as the associated commutator and brushes from the DC machine and the sliprings and brushes from the AC machine. The starter solenoid, the Bendix ring (starter gear) and the pulley or gear drive to the alternator are also no longer needed and because of the higher system voltage, the diameter and weight of the copper cabling is also reduced substantially. The savings however come at a cost. The system must be integrated with several subsystems as follows An AC/DC converter to rectify the generator output voltage. A DC/DC converter to supply the vehicle's electrical power system voltages. Power electronics and software to control the ISG current, voltage, speed, torque and temperature as appropriate. An overall energy management system integrated with the vehicle's engine, battery and brakes. Larger versions of this construction are also used in full hybrid electric vehicles. The switched reluctance machine with its simple rotor of inert iron is very robust, able to operate at high speed and to withstand the harsh operating conditions in the engine compartment. History Outer Rotor Motors There are many designs using this construction, mostly for small sizes. Two examples of low power motors are shown below. High power versions are used for ''in wheel'' automotive applications. Inside Out Motor These are permanent magnet motors with the moving magnets arranged around the periphery of a multi pole fixed stator carrying the field windings. Used for automotive drive systems including in-wheel motors. Low power versions used in small cooling fans and direct drive record player turntables. Toroidal Coil Motor This is an ''inside out'' brushless permanent magnet motor with a toroidal wound stator covered by a cup shaped permanent magnet outer rotor. Because of the low inertia and friction free rotor, the toroidal motor is capable of speeds up to 25,000 RPM. Suitable for low power applications it is used for example to drive the polygonal rotating mirrors which are mounted directly on the rotor in laser printers. Linear Motors In most cases the linear motor can be considered as a conventional rotary motor with both the stator and the rotor split and rolled out flat. The same electromagnetic forces apply and these have been employed in similar classes of AC and DC machines. Except for traction motors the travel of the motor armature is usually quite short. Linear Stepping Motors The most common application is the stepping motor. Stator poles are laid out along the track and excited by windings fed from a pulsed DC source. Permanent magnets forming the armature are held in the carriage. The carriage moves along the track in response to pulses sent to the the stator windings in much the same way as the rotor turns in a brushless DC motor. Closed loop control is possible by mounting a position sensor on the carriage. Despite the elegance of the linear motor, linear motion is more often provided by the less expensive and more mundane method of using a rotary stepping motor driving a lead screw. Maglev Traction Motors The principle of the linear induction motor is used to propel high speed Maglev (Magnetic Levitation) trains which float on a magnetic field created by electromagnets in the trackbed under the train . A separate set of trackside guidance magnets is used to control the lateral position of the train relative to the track. Thus the maglev train uses electromagnetic forces for three different tasks, to suspend, to guide and to propel the train. Maglev trains have been developed in several countries of the world using a variety of configurations. Examples of the essential features are described below. Propulsion The train has no onboard motor. Electromagnets in the trackbed are excited in sequence creating a linear rather than a rotating field. By transformer action, the trackbed coils induce currents in coils on board the train which are used to energise powerful electromagnets. The Lorentz force between the trackbed currents and the the onboard electromagnets causes the magnets to be propelled along by the moving field. The principles involved are very similar to those of the induction motor but with the static and moving parts interchanged. See diagram below. For illustrative purposes the track can be likened to a ladder formed by the unrolled squirrel cage rotor of the induction motor. In this case however it is fixed and it supplies the moving field. Currents are induced in the train's electromagnets which are equivalent to the stator poles of the induction motor but in this case the magnets are free to move. In practical designs the trackbed currents are actually provided in a series of individual coils laid along the track. Levitation Various levitation schemes are used. The force holding the train aloft can be created by the magnetic repulsion between the same electromagnets on the track and the onboard electromagnets in the train which are used for propulsion. The train's levitating magnets are powered by direct current supplied by a battery which is kept charged by an induction generator taking its power from the currents induced by the trackbed coils in the onboard generator coils. In the diagram above, when the magnet is directly above the current carrying conductor as shown, the magnetic forces (north and south poles) from the two adjacent current loops cancel out and there is no lift. If however the magnet is moving very quickly over the coils, it will reach a position over like, repulsive, poles (north poles in the diagram) which are displaced from the attractive south poles so that the net effect is a force repelling the magnet away from the track. This is only possible because the current in the trackbed magnets lags the voltage due to the inductance of the windings, creating a delay in the build up of the balanced field by which time the magnet has moved into the adjacent region where there is a net repulsive force. This effect only happens when the magnet on the train is moving at high speed across the trackbed magnets. Thus the train needs to be in motion for this system to work and the train needs wheels for support as it accelerates from rest and when it is slowing to a halt. Alternatively levitation can be provided by separate windings. The train's levitation magnets protrude from the side of the train and run between pairs of vertically separated electromagnets in guideways at each side of the train, rather than in the trackbed. This arrangement creates an attractive force above the train's magnets combined with a repulsive force beneath the train's magnets to provide the levitating force. Guidance For guidance the train uses magnetic fields provided by a separate set of weaker magnets along each side of the train. Similar in principle to the levitation magnets they are used to control the lateral position of the train relative to the track. Excitation of the trackside magnets is arranged such that only the section under the train is active. As the train moves along the track between sections the current to the previous section is switched off and the current to the next section is switched on pulling the train along. This serves the dual purpose of avoiding losses by energising only the section of track directly under the train and at the same time, since the power to the rest of the track is switched off, it provides security against electric shock to anybody near to the track and avoids the possibility of accidentally short circuiting the system by dropping rubbish onto live conductors. Very high armature currents of thousands of amps or more are involved and some designs use high temperature superconductors ( HTS ) in the onboard magnets, cooled with liquid nitrogen or helium to minimise the resistive losses. As might be expected some sophisticated control systems are needed to keep everything on track. History Axial Field Motors Axial field motors have been developed for applications which require short, flat, ''pancake'' construction. Printed Circuit (PCB) or ''Pancake'' Motor The printed circuit motor is an example of an ironless or coreless motor with several unique features. The pancake construction uses an axial magnetic field to achieve the short flat construction. Radial field PCB motors are also possible. Construction The rotor windings are printed, stamped or welded onto a thin, disc shaped glass fibre circuit board which rotates in the air gap between pairs of permanent magnets arranged around the periphery of the disk. The windings fan out in a series of radial loops around the surface of the disk. The magnets are arranged alternatively north and south so that the magnetic fields in the air gaps of adjacent magnet pairs are in opposite directions. The magnets are held in place by two iron end caps in a compact ''pancake'' shaped block to complete the magnetic circuit. Current is fed to the rotor windings via brushes through precious metal commutator segments printed on the disc. Operating Principle Traditional electric motors have a radial magnetic field or flux with the rotor current flowing axially along the length of the rotor. In typical printed circuit motors the construction is reversed. The magnetic field is axial (oriented along the axis of the machine) and the current flows radially from the axis to the edge of the disc and back again. A tangential force on the disk is created by the current passing through the magnetic fields in the air gaps between the pole pairs of the permanent magnets. So that the return current does not cancel out the effect of the outgoing current, the return wire is physically separated or displaced to one side from the outgoing wire by the width of the magnet. In this way it interacts with the magnetic field of the adjacent magnet which is in the opposite direction and thus reinforces the tangential force on the disk. In many ways it is similar to Faraday's 1831disk or homopolar motor which used a single magnet and was driven by a unidirectional current fed by brushes at the centre and on the periphery of the disk. Applications The printed circuit motor is a very compact and light weight design making it useful in confined spaces. Since the rotor does not have drag a lump of iron around, it has very low inertia and can run up to speed very quickly. Because of the many commutator segments and the low current capability of the windings, the PCB motor is only suitable for low power applications and is not suitable for continuous operation. It is however ideal for servo systems and industrial controls and automotive applications such as electric window winders. Micro-motors (Micro-ElectroMechanical Systems - MEMS) Electrostatic Motor The motor shown below is an example of semiconductor manufacturing technology used to fabricate very small mechanical components. It measures 100 microns across, or about the width of a human hair. Similar in principle to a reluctance motor, it depends on electrostatic attraction, rather than magnetic attraction, between the stator and rotor poles. Because the dimensions are so tiny, very high electric fields can be built up with only a few volts between the motor poles. Fan Long-Shen, Tai Yu-Chong and Richard S. Muller 1989 IC-processed electrostatic micromotors Sensors Actuators 20 41-7 Fan L-S, Tai Y-C and R S Muller 1988 Integrated moveable micromechanical structures for sensors and actuators IEEE Trans. Electron Devices The motor is not assembled from individual components. Instead the components are built up on a semiconductor substrate by masking and etching and a mask-less post-processing release step is performed to etch away sacrificial layers, allowing the structural layers to move and rotate. Micromachined micromotors can be monolithically integrated together with the necessary CMOS drive circuits, containing oscillators, frequency dividers and counters, and transistors for the drive circuit all on one silicon chip. Common uses include defense/munitions applications, computer hard drives, optics, sensors and actuators. History Nano-motors (Nano-ElectroMechanical Systems - NEMS) Electrostatic Motor Even smaller motors have been made using nanotechnology. An example is shown below. It consists of a tiny gold slab rotor, about 100 nm square, mounted on concentric carbon nanotubes. The outer tube carries the rotor, driven by electrostatic electrodes, rotating around an inner tube which acts as a supporting shaft. By applying voltage pulses of up to 5 Volts between the rotor plate and stators, the position, speed and direction of rotation of the rotor can be controlled. It measures about 500 nanometers across, 300 times smaller than the diameter of a human hair. UNKNOWN source: http://www.mpoweruk.com/images/n ems.gif
[2] Credit: Zettl Research Group LBNL, University of California, Berkley Electric Drives - Special Purpose Motors (Description and Applications) Motor Construction Special purpose designs have been developed to solve a wide range of drive problems. Some common examples are included here. Integrated Starter Generator (ISG) The electronically controlled integrated starter generator used in mild hybrid electric vehicles (HEVs) combines the automotive starter and alternator into a single machine. The conventional starter is a low speed, high current DC machine, while the alternator is a variable speed 3 phase AC machine. The ISG has four important functions in a hybrid vehicle application It enables the ''start-stop'' function, turning off the engine when the vehicle is stationary saving fuel. It generates the electrical energy to power all the electrical ancillaries. It provides a power boost to assist the engine when required, permitting smaller engines for similar performance. In some configurations it recuperates energy from regenerative braking. In a typical implementation (below), the ISG is a short axis, large diameter ''pancake'' shaped switched reluctance machine mounted directly on the end of the engine crankshaft between the engine and the clutch in the gearbox bell housing. Image source Long, Schofield, Howe, Piron & McClelland ''Design of a Switched Reluctance Machine for Extended Speed Operation'' IMEDC June 2003 The ISG is a bi-directional energy converter acting as a motor when powered by the battery or a generator when driven by the engine. The system voltage in a mild HEV is 42 Volts which means that, for the same cranking power as a 12 Volt machine, the starter current can be reduced. Typical power throughput is between 5kW and 15 kW with a possible peak power of 70 kW for cold cranking.. The brushless ISG design eliminates one rotating machine completely as well as the associated commutator and brushes from the DC machine and the sliprings and brushes from the AC machine. The starter solenoid, the Bendix ring (starter gear) and the pulley or gear drive to the alternator are also no longer needed and because of the higher system voltage, the diameter and weight of the copper cabling is also reduced substantially. The savings however come at a cost. The system must be integrated with several subsystems as follows An AC/DC converter to rectify the generator output voltage. A DC/DC converter to supply the vehicle's electrical power system voltages. Power electronics and software to control the ISG current, voltage, speed, torque and temperature as appropriate. An overall energy management system integrated with the vehicle's engine, battery and brakes. Larger versions of this construction are also used in full hybrid electric vehicles. The switched reluctance machine with its simple rotor of inert iron is very robust, able to operate at high speed and to withstand the harsh operating conditions in the engine compartment. History Outer Rotor Motors There are many designs using this construction, mostly for small sizes. Two examples of low power motors are shown below. High power versions are used for ''in wheel'' automotive applications. Inside Out Motor These are permanent magnet motors with the moving magnets arranged around the periphery of a multi pole fixed stator carrying the field windings. Used for automotive drive systems including in-wheel motors. Low power versions used in small cooling fans and direct drive record player turntables. Toroidal Coil Motor This is an ''inside out'' brushless permanent magnet motor with a toroidal wound stator covered by a cup shaped permanent magnet outer rotor. Because of the low inertia and friction free rotor, the toroidal motor is capable of speeds up to 25,000 RPM. Suitable for low power applications it is used for example to drive the polygonal rotating mirrors which are mounted directly on the rotor in laser printers. Linear Motors In most cases the linear motor can be considered as a conventional rotary motor with both the stator and the rotor split and rolled out flat. The same electromagnetic forces apply and these have been employed in similar classes of AC and DC machines. Except for traction motors the travel of the motor armature is usually quite short. Linear Stepping Motors The most common application is the stepping motor. Stator poles are laid out along the track and excited by windings fed from a pulsed DC source. Permanent magnets forming the armature are held in the carriage. The carriage moves along the track in response to pulses sent to the the stator windings in much the same way as the rotor turns in a brushless DC motor. Closed loop control is possible by mounting a position sensor on the carriage. Despite the elegance of the linear motor, linear motion is more often provided by the less expensive and more mundane method of using a rotary stepping motor driving a lead screw. Maglev Traction Motors The principle of the linear induction motor is used to propel high speed Maglev (Magnetic Levitation) trains which float on a magnetic field created by electromagnets in the trackbed under the train . A separate set of trackside guidance magnets is used to control the lateral position of the train relative to the track. Thus the maglev train uses electromagnetic forces for three different tasks, to suspend, to guide and to propel the train. Maglev trains have been developed in several countries of the world using a variety of configurations. Examples of the essential features are described below. Propulsion The train has no onboard motor. Electromagnets in the trackbed are excited in sequence creating a linear rather than a rotating field. By transformer action, the trackbed coils induce currents in coils on board the train which are used to energise powerful electromagnets. The Lorentz force between the trackbed currents and the the onboard electromagnets causes the magnets to be propelled along by the moving field. The principles involved are very similar to those of the induction motor but with the static and moving parts interchanged. See diagram below. For illustrative purposes the track can be likened to a ladder formed by the unrolled squirrel cage rotor of the induction motor. In this case however it is fixed and it supplies the moving field. Currents are induced in the train's electromagnets which are equivalent to the stator poles of the induction motor but in this case the magnets are free to move. In practical designs the trackbed currents are actually provided in a series of individual coils laid along the track. Levitation Various levitation schemes are used. The force holding the train aloft can be created by the magnetic repulsion between the same electromagnets on the track and the onboard electromagnets in the train which are used for propulsion. The train's levitating magnets are powered by direct current supplied by a battery which is kept charged by an induction generator taking its power from the currents induced by the trackbed coils in the onboard generator coils. In the diagram above, when the magnet is directly above the current carrying conductor as shown, the magnetic forces (north and south poles) from the two adjacent current loops cancel out and there is no lift. If however the magnet is moving very quickly over the coils, it will reach a position over like, repulsive, poles (north poles in the diagram) which are displaced from the attractive south poles so that the net effect is a force repelling the magnet away from the track. This is only possible because the current in the trackbed magnets lags the voltage due to the inductance of the windings, creating a delay in the build up of the balanced field by which time the magnet has moved into the adjacent region where there is a net repulsive force. This effect only happens when the magnet on the train is moving at high speed across the trackbed magnets. Thus the train needs to be in motion for this system to work and the train needs wheels for support as it accelerates from rest and when it is slowing to a halt. Alternatively levitation can be provided by separate windings. The train's levitation magnets protrude from the side of the train and run between pairs of vertically separated electromagnets in guideways at each side of the train, rather than in the trackbed. This arrangement creates an attractive force above the train's magnets combined with a repulsive force beneath the train's magnets to provide the levitating force. Guidance For guidance the train uses magnetic fields provided by a separate set of weaker magnets along each side of the train. Similar in principle to the levitation magnets they are used to control the lateral position of the train relative to the track. Excitation of the trackside magnets is arranged such that only the section under the train is active. As the train moves along the track between sections the current to the previous section is switched off and the current to the next section is switched on pulling the train along. This serves the dual purpose of avoiding losses by energising only the section of track directly under the train and at the same time, since the power to the rest of the track is switched off, it provides security against electric shock to anybody near to the track and avoids the possibility of accidentally short circuiting the system by dropping rubbish onto live conductors. Very high armature currents of thousands of amps or more are involved and some designs use high temperature superconductors ( HTS ) in the onboard magnets, cooled with liquid nitrogen or helium to minimise the resistive losses. As might be expected some sophisticated control systems are needed to keep everything on track. History Axial Field Motors Axial field motors have been developed for applications which require short, flat, ''pancake'' construction. Printed Circuit (PCB) or ''Pancake'' Motor The printed circuit motor is an example of an ironless or coreless motor with several unique features. The pancake construction uses an axial magnetic field to achieve the short flat construction. Radial field PCB motors are also possible. Construction The rotor windings are printed, stamped or welded onto a thin, disc shaped glass fibre circuit board which rotates in the air gap between pairs of permanent magnets arranged around the periphery of the disk. The windings fan out in a series of radial loops around the surface of the disk. The magnets are arranged alternatively north and south so that the magnetic fields in the air gaps of adjacent magnet pairs are in opposite directions. The magnets are held in place by two iron end caps in a compact ''pancake'' shaped block to complete the magnetic circuit. Current is fed to the rotor windings via brushes through precious metal commutator segments printed on the disc. Operating Principle Traditional electric motors have a radial magnetic field or flux with the rotor current flowing axially along the length of the rotor. In typical printed circuit motors the construction is reversed. The magnetic field is axial (oriented along the axis of the machine) and the current flows radially from the axis to the edge of the disc and back again. A tangential force on the disk is created by the current passing through the magnetic fields in the air gaps between the pole pairs of the permanent magnets. So that the return current does not cancel out the effect of the outgoing current, the return wire is physically separated or displaced to one side from the outgoing wire by the width of the magnet. In this way it interacts with the magnetic field of the adjacent magnet which is in the opposite direction and thus reinforces the tangential force on the disk. In many ways it is similar to Faraday's 1831disk or homopolar motor which used a single magnet and was driven by a unidirectional current fed by brushes at the centre and on the periphery of the disk. Applications The printed circuit motor is a very compact and light weight design making it useful in confined spaces. Since the rotor does not have drag a lump of iron around, it has very low inertia and can run up to speed very quickly. Because of the many commutator segments and the low current capability of the windings, the PCB motor is only suitable for low power applications and is not suitable for continuous operation. It is however ideal for servo systems and industrial controls and automotive applications such as electric window winders. Micro-motors (Micro-ElectroMechanical Systems - MEMS) Electrostatic Motor The motor shown below is an example of semiconductor manufacturing technology used to fabricate very small mechanical components. It measures 100 microns across, or about the width of a human hair. Similar in principle to a reluctance motor, it depends on electrostatic attraction, rather than magnetic attraction, between the stator and rotor poles. Because the dimensions are so tiny, very high electric fields can be built up with only a few volts between the motor poles. Fan Long-Shen, Tai Yu-Chong and Richard S. Muller 1989 IC-processed electrostatic micromotors Sensors Actuators 20 41-7 Fan L-S, Tai Y-C and R S Muller 1988 Integrated moveable micromechanical structures for sensors and actuators IEEE Trans. Electron Devices The motor is not assembled from individual components. Instead the components are built up on a semiconductor substrate by masking and etching and a mask-less post-processing release step is performed to etch away sacrificial layers, allowing the structural layers to move and rotate. Micromachined micromotors can be monolithically integrated together with the necessary CMOS drive circuits, containing oscillators, frequency dividers and counters, and transistors for the drive circuit all on one silicon chip. Common uses include defense/munitions applications, computer hard drives, optics, sensors and actuators. History Nano-motors (Nano-ElectroMechanical Systems - NEMS) Electrostatic Motor Even smaller motors have been made using nanotechnology. An example is shown below. It consists of a tiny gold slab rotor, about 100 nm square, mounted on concentric carbon nanotubes. The outer tube carries the rotor, driven by electrostatic electrodes, rotating around an inner tube which acts as a supporting shaft. By applying voltage pulses of up to 5 Volts between the rotor plate and stators, the position, speed and direction of rotation of the rotor can be controlled. It measures about 500 nanometers across, 300 times smaller than the diameter of a human hair. UNKNOWN source: http://www.mpoweruk.com/images/n ems.gif |
|
4 YAN [07/01/2004 AD] | 5641) The first ship to orbit Saturn. | Planet Saturn |
[1] * original caption: Jet Propulsion Laboratory (JPL) workers use a borescope to verify pressure relief device bellows integrity on a radioisotope thermoelectric generator (RTG) which has been installed on the Cassini spacecraft in the Payload Hazardous Servicing Facility. The activity is part of the mechanical and electrical verification testing of RTGs during prelaunch processing. RTGs use heat from the natural decay of plutonium to generate electric power. The three RTGs on Cassini will enable the spacecraft to operate far from the Sun where solar power systems are not feasible. They will provide electrical power to Cassini on its 6.7-year trip to the Saturnian system and during its four-year mission at Saturn. The Cassini mission is scheduled for an Oct. 6 launch aboard a Titan IVB/Centaur expendable launch vehicle. Cassini is built and managed for NASA by JPL. * date: 18. Dec 1997 * image ID: KSC-97PC-1070 * source: http://nix.ksc.nasa.gov/info;jsessionid= 1tplxxjif20rp?id=KSC-97PC-1070&orgid=5 PD source: http://upload.wikimedia.org/wiki pedia/commons/6/61/Cassini_assembly.jpg
[2] Original Caption Released with Image: This is an artists concept of Cassini during the Saturn Orbit Insertion (SOI) maneuver, just after the main engine has begun firing. The spacecraft is moving out of the plane of the page and to the right (firing to reduce its spacecraft velocity with respect to Saturn) and has just crossed the ring plane. The SOI maneuver, which is approximately 90 minutes long, will allow Cassini to be captured by Saturn's gravity into a five-month orbit. Cassini's close proximity to the planet after the maneuver offers a unique opportunity to observe Saturn and its rings at extremely high resolution. Source: http://photojournal.jpl.nasa.gov/catalog /PIA03883 PD source: http://upload.wikimedia.org/wiki pedia/commons/b/b2/Cassini_Saturn_Orbit_ Insertion.jpg |
|
4 YAN [07/22/2004 AD] | 6655) The first image of a planet of a different star. | (European Southern Observatory) Santiago, Chili |
[1] Figure 1: Composite image of brown dwarf 2M1207 and its GPCC in H (blue), $K_{rm s}$ (green) and $L~!'$ (red). The companion appears clearly distinguishable in comparison to the color of the brown dwarf 2M1207. UNKNOWN source: http://www.aanda.org/articles/aa /full/2004/38/aagg222/img11.gif
[2] Description Foto subida en remplazo de Imagen:First_Exoplanet_picture.jpg, subida en fecha 9 oct, 2004, accidentalmente borrada. Licencia de uso libre con atribución al European Southern Observatory: ESO Press Photos may be reproduced, if credit is given to the European Southern Observatory. Fuente: http://www.eso.org/outreach/press-rel/pr -2004/pr-23-04.html es:Categoría:Imág enes con condiciones de uso Date 2005-05-01 (original upload date) Source Originally from es.wikipedia; description page is/was here (original source). Author Original uploader was Ascánder at es.wikipedia CC source: https://upload.wikimedia.org/wik ipedia/commons/1/12/Primera_foto_planeta _extrasolar_ESO.jpg |
|
4 YAN [11/29/2004 AD] | 5832) Stem cells are used to repair damaged nerves, allowing a paralyzed human to walk. | (Chosun University) Kwangju, South Korea |
[1] Figure 2 The atrophied spinal cord is expanded after stem cell administration with total laminectomy on pre-contrast axial CT films (b). The lowermost portion of the atrophied spinal cord is enlarged, along with thinning and interruption of the calcified pia mater at the T12–L1 level on pre-contrast axial CT films (d). Sagittal T2 weighted SE MRI reveal regenerating spinal cord at the injured level (arrow, f) and some of the cauda equina below it (arrow heads, f). CT images before cell transplantation (a, c) and MRI image before cell transplantation (e). Fig 2 from: Kang KS, Kim SW, Oh YH, et al. (2005). ''A 37-year-old spinal cord-injured female patient, transplanted of multipotent stem cells from human UC blood, with improved sensory perception and mobility, both functionally and morphologically: a case study''. Cytotherapy 7 (4): 368–73. DOI:10.1080/14653240500238160. PMID 16162459. COPYRIGHTED source: http://informahealthcare.com/na1 01/home/literatum/publisher/ashley/journ als/content/cyt/2005/cyt.2005.7.issue-4/ 14653240500238160/production/images/larg e/14653240500238160fig002.jpeg |
|
5 YAN [01/14/2005 AD] | 5642) A ship lands on a moon of Saturn (Titan). | Planet Saturn, moon Titan |
[1] Description Huygens on Titan.jpg English: This artist's impression is based on images from Huygens landing on Titan. In the foreground, sits the car-sized lander that sent back images for more than 90 minutes before running out of battery power. The parachute that slowed Huygen's re-entry is seen in the background, still attached to the lander. Smooth stones, possibly containing water-ice, are strewn about the landscape. Analyses of Huygen's images and data show that Titan's surface today has intriguing similarities to the surface of the early Earth. Date 8 March 2010(2010-03-08) Source NASA Image of the Day Author ESA PD source: http://upload.wikimedia.org/wiki pedia/commons/b/bc/Huygens_on_Titan.jpg
[2] English: Image of Titan's surface taken by the Huygens probe on 14 January 2005. PD source: http://upload.wikimedia.org/wiki pedia/commons/b/bc/Huygens_surface_color .jpg |
|
8 YAN [12/10/2008 AD] | 3886) Remote neuron reading. An image of what the eyes are seeing is captured remotely using Magnetic Resonance Imaging (MRI). | (Collaboration between researchers at two Japanese Universities, two research Institutes, and ATR Computational Neuroscience Laboratories) Kyoto, Japan |
[1] Image from 12/10/2008 ''Neuron'' paper COPYRIGHTED source: http://www.cell.com/neuron/image /S0896-6273(08)00958-6?imageId=gr2&image Type=large
[2] Image from 12/10/2008 ''Neuron'' paper COPYRIGHTED source: http://www.cell.com/neuron/image /S0896-6273(08)00958-6?imageId=gr1&image Type=large |
|
12 YAN [01/31/2012 AD] | 276) Sound a brain hears is recorded directly from the brain. | (University of California at Berkeley) Berkeley, CA, USA |
[1] Figure 1. Experiment paradigm. Participants listened to words (acoustic waveform, top left), while neural signals were recorded from cortical surface electrode arrays (top right, red circles) implanted over superior and middle temporal gyrus (STG, MTG). Speech-induced cortical field potentials (bottom right, gray curves) recorded at multiple electrode sites were used to fit multi-input, multi-output models for offline decoding. The models take as input time-varying neural signals at multiple electrodes and output a spectrogram consisting of time-varying spectral power across a range of acoustic frequencies (180–7,000 Hz, bottom left). To assess decoding accuracy, the reconstructed spectrogram is compared to the spectrogram of the original acoustic waveform. doi:10.1371/journal.pbio.1001 251.g001 CC source: http://www.plosbiology.org/artic le/info:doi/10.1371/journal.pbio.1001251 .g001/largerimage
[2] Figure 2. Spectrogram reconstruction. (A) Top: spectrogram of six isolated words (deep, jazz, cause) and pseudowords (fook, ors, nim) presented aurally to an individual participant. Bottom: spectrogram-based reconstruction of the same speech segment, linearly decoded from a set of electrodes. Purple and green bars denote vowels and fricative consonants, respectively, and the spectrogram is normalized within each frequency channel for display. (B) Single trial high gamma band power (70–150 Hz, gray curves) induced by the speech segment in (A). Recordings are from four different STG sites used in the reconstruction. The high gamma response at each site is z-scored and plotted in standard deviation (SD) units. Right panel: frequency tuning curves (dark black) for each of the four electrode sites, sorted by peak frequency and normalized by maximum amplitude. Red bars overlay each peak frequency and indicate SEM of the parameter estimate. Frequency tuning was computed from spectro-temporal receptive fields (STRFs) measured at each individual electrode site. Tuning curves exhibit a range of functional forms including multiple frequency peaks (Figures S1B and S2B). (C) The anatomical distribution of fitted weights in the reconstruction model. Dashed box denotes the extent of the electrode grid (shown in Figure 1). Weight magnitudes are averaged over all time lags and spectrogram frequencies and spatially smoothed for display. Nonzero weights are largely focal to STG electrode sites. Scale bar is 10 mm. doi:10.1371/journal.pbio.1001251.g0 02 CC source: http://www.plosbiology.org/artic le/info:doi/10.1371/journal.pbio.1001251 .g002/largerimage |
| FUTURE | |||
|
15 YAN [2015 AD] | 332) Sound a brain hears is recorded remotely. |
[1] Image by Ted Huntington GNU source: Ted Huntington
[2] Storyboard image by Ted Huntington GNU source: Ted Huntington | |
|
15 YAN [2015 AD] | 6394) A microscopic radio (or particle transmitter and receiver). |
[1] The Scale of Things - Nanometers and More the scale of things graphic Chart also available in Powerpoint file at: http://science.energy.gov/bes/news-and-r esources/scale-of-things-chart/. PD source: http://science.energy.gov/~/medi a/bes/images/scale-of-things-26may06.jpg | |
|
18 YAN [2018 AD] | 6208) A radio device functions inside a cell. The first human-made cell organelle. |
[1] Adapted from: Description English: Drawing illustrating the process of synaptic transmission in neurons, cropped from original in an NIA brochure. Date 2009-12-30, first publication of original unknown Source http://www.nia.nih.gov/Alzheimers/P ublications/UnravelingtheMystery/ Autho r user:Looie496 created file, US National Institutes of Health, National Institute on Aging created original Permission (Reusing this file) http://www.nia.nih.gov/Policies.htm Ot her versions http://en.wikipedia.org/wiki/File:Chemi cal_synapse_schema.jpg PD source: http://upload.wikimedia.org/wiki pedia/commons/3/30/Chemical_synapse_sche ma_cropped.jpg
[2] Storyboard image by Ted Huntington PD source: Ted Huntington | |
|
20 YAN [2020 AD] | 4559) Walking robots are produced in mass quantity, and are available for the public to buy. This is the start of the "robot revolution"; how robots replace humans in most manual labor tasks, which greatly increases the quantity of food and humans. | ||
|
20 YAN [2020 AD] | 6197) The first remote control microscopic flying device. |
[1] Drive Gear Side View Side view of a microengine drive gear meshed with another gear. PD source: http://mems.sandia.gov/gallery/i mages/rs1563_9.jpg
[2] Imaginary microscopic flying camera on top of salt crystals Ted Huntington PD source: http://tedhuntington.com/saltcry stal_127um.jpg | |
|
23 YAN [2023 AD] | 6552) The first wireless microscopic microphone. The "micro-mic". |
[1] SEM (scanning electron micrograph) of the device, with scale bar at bottom representing 10 microns. The top grating layer is suspended by 4 springs and actuated by two side comb drives. The second, fixed grating layer is hidden below the first. The area of the grating itself is 10 microns x 10 microns. PD source: http://www.sandia.gov/news-cente r/news-releases/2004/images/jpg/grating. jpg
[2] Torsional Ratcheting Actuator A high torque rotary electrostatic actuator PD source: http://www.mems.sandia.gov/image s/mems5.jpg | |
|
25 YAN [2025 AD] | 337) Remote neuron writing using microscopic devices in neurons. Microscopic devices enter the human body by the lung, enter the blood circulation which connects directly to all cells, and position themselves as organelles inside each neuron. External devices communicate with the intracellular devices to read the voltage and to remotely make the neuron cell fire. Sounds, images, smells, touches, emotions, and muscle contractions can now be remotely activated in a brain by sending light particles to intracellular devices. |
[1] Image of Remote neuron writing by Ted Huntington PD source: Ted Huntington
[2] Image of Remote neuron writing by Ted Huntington PD source: Ted Huntington | |
|
25 YAN [2025 AD] | 6193) The first wireless microscopic camera. The "micro-cam". |
[1] Torsional Ratcheting Actuator A high torque rotary electrostatic actuator PD source: http://www.mems.sandia.gov/image s/mems5.jpg
[2] Storyboard image by Ted Huntington PD source: Ted Huntington | |
|
25 YAN [2025 AD] | 6198) The first remote controlled microscopic flying camera. |
[1] Imaginary microscopic flying camera on top of salt crystals Ted Huntington PD source: http://tedhuntington.com/saltcry stal_127um.jpg
[2] Storyboard image by Ted Huntington PD source: Ted Huntington | |
|
25 YAN [2025 AD] | 6375) The wireless microscopic maser. |
[1] Silicon Mirror Assembly Close-up Close-up view of previous device; detail of rails and hinges is visible. PD source: http://mems.sandia.gov/gallery/i mages/m26.jpg
[2] Storyboard image by Ted Huntington PD source: Ted Huntington | |
|
25 YAN [2025 AD] | 6395) The wireless nanometer scale radio transmitter and receiver (the nano-radio). |
[1] The Scale of Things - Nanometers and More the scale of things graphic Chart also available in Powerpoint file at: http://science.energy.gov/bes/news-and-r esources/scale-of-things-chart/. PD source: http://science.energy.gov/~/medi a/bes/images/scale-of-things-26may06.jpg | |
|
30 YAN [2030 AD] | 365) The first thought-audio is recorded. Thought-audio is recorded using remote neuron reading and played out loud publicly. The first recorded thought audio may sound like this: "1 2 3". Humans start to communicate by thought-image and thought-sound only. |
[1] Hearing Thought by Ted Huntington GNU source: Ted Huntington
[2] Image of Direct-to-brain windows by Ted Huntington GNU source: http://www.tedhuntington.com/Mic key_Mouse_eyes_thought_screens.jpg | |
|
30 YAN [2030 AD] | 366) The first artificial muscle bipedal robots. These robots are lighter and more electrically efficient, than motor robots. |
[1] Muscular system P150/0098 Rights Managed Credit: PASIEKA/SCIENCE PHOTO LIBRARY Caption: Muscular system. Computer artwork of a male runner demonstrating the human muscular system. These muscles, making up one of the outer layers of the body, are skeletal muscles, which are under the conscious control of the brain. They account for around 45% of the weight of the body. Muscles are mainly composed of proteins; in particular, the proteins actin and myosin are involved in making muscles contract. The muscles then pull on tendons that are attached to the bones of the skeleton, producing movements such as running. Skin and fat cover the muscles, while the internal organs and bones lie underneath. Release details: Model and property releases are not available UNKNOWN source: http://www.sciencephoto.com/imag e/302911/large/P1500098-Muscular_system- SPL.jpg
[2] Muscular system P150/0098 Rights Managed Credit: PASIEKA/SCIENCE PHOTO LIBRARY Caption: Muscular system. Computer artwork of a male runner demonstrating the human muscular system. These muscles, making up one of the outer layers of the body, are skeletal muscles, which are under the conscious control of the brain. They account for around 45% of the weight of the body. Muscles are mainly composed of proteins; in particular, the proteins actin and myosin are involved in making muscles contract. The muscles then pull on tendons that are attached to the bones of the skeleton, producing movements such as running. Skin and fat cover the muscles, while the internal organs and bones lie underneath. Release details: Model and property releases are not available UNKNOWN source: http://www.sciencephoto.com/imag e/302911/large/P1500098-Muscular_system- SPL.jpg | |
|
30 YAN [2030 AD] | 680) The first images of thought are seen. Thought-images are recorded remotely using remote neuron reading and shown publicly. The first thought-image may be the image of a triangle. |
[1] Image of seeing thought by Ted Huntington. PD source: Ted Huntington
[2] Image of seeing thought by Ted Huntington. Image of person from: http://upload.wikimedia.org/wikip edia/commons/3/30/Cassatt_Mary_Portrait_ of_a_Elderly_Lady_1883.jpg Title: Portrait of a Elderly Lady Date: 1883 Mary Cassatt (1845–1926) Link back to Creator infobox template PD [1] Image of Direct-to-brain windows by Ted Huntington GNU source: Ted Huntingtonhttp://upload.wikimedia.org/wi kipedia/commons/3/30/Cassatt_Mary_Portra it_of_a_Elderly_Lady_1883.jpg | |
|
30 YAN [2030 AD] | 791) Bipedal robots start replacing humans in most low-skill jobs (for example as walking security cameras, in fast-food, and fruit picking). |
[1] Description English: TOPIO (''TOSY Ping Pong Playing Robot'') is a bipedal humanoid robot designed to play table tennis against a human being. TOPIO version 3.0 at Tokyo International Robot Exhibition, Nov 2009 Date 27 November 2009 Source Own work Author Humanrobo CC source: http://upload.wikimedia.org/wiki pedia/commons/thumb/9/92/TOPIO_3.jpg/128 0px-TOPIO_3.jpg
[2] Humanoid robot UNKNOWN source: http://embeddedfortheevil.files. wordpress.com/2010/06/humanoid-robot-pic -getty-image-1-449939772.jpg | |
|
30 YAN [2030 AD] | 6391) The first wireless nanometer scale camera. The "nano-cam". |
[1] The Scale of Things - Nanometers and More the scale of things graphic Chart also available in Powerpoint file at: http://science.energy.gov/bes/news-and-r esources/scale-of-things-chart/. PD source: http://science.energy.gov/~/medi a/bes/images/scale-of-things-26may06.jpg
[2] The space between two carbon atoms within a molecule is about one-tenth of a nanometer. The DNA double helix has a diameter of about two nanometers. The smallest bacteria, on the other hand, are much bigger: a few hundred nanometers in length. PD source: http://publications.nigms.nih.go v/chemhealth/images/ch4_size.jpg | |
|
40 YAN [2040 AD] | 6553) The first use of remote writing to motor neurons to stop an act of violence. | ||
|
50 YAN [2050 AD] | 790) Humans walk around with robot servants. These robots clean and cook for their owners. |
[1] Ted Huntington image of two humans walking with robot servants. GNU source: Ted Huntington
[2] Storyboard image by Ted Huntington GNU source: Ted Huntington | |
|
50 YAN [2050 AD] | 4564) An artificial muscle robot can fly by flapping wings. |
[1] Flying Robot by Ted Huntington GNU source: Ted Huntington | |
|
50 YAN [2050 AD] | 4566) The first air highway, for autopiloted flying cars, is established. |
[1] Description English: Zoom in of the highway 401/402 interchange looking west from the Wellington Road overpass in London, Ontario. Date 17 June 2010 Source Own work Author Haljackey Camera location 42° 55′ 20.60″ N, 81° 12′ 45.89″ W mixed with rendered helicopters by Ted Huntington PD source: http://upload.wikimedia.org/wiki pedia/commons/thumb/f/fa/Highway_401_at_ Highway_402.jpg/1280px-Highway_401_at_Hi ghway_402.jpg and Ted Huntington | |
|
50 YAN [2050 AD] | 6300) Bacteria are identified and destroyed by microscopic devices inside an animal body. |
[1] Adapted from: Electron microscopy image of several E. coli cells, including two pairs of dividing cells PD source: http://www.bnl.gov/bnlweb/pubaf/ pr/photos/2009/10/eColi-350px.jpg
[2] Figure 2. Phagocytosis Coloured scanning electron micrograph of a white blood cell (orange) caught in the act of engulfing bacteria (blue rods). As Ilya Metchikov observed, wandering cells called phagocytes migrate to areas of tissue damage or infection to engulf and digest any harmful foreign particles, bacteria, and dead/dying cells. Credit: Dr Kari Lounatmaa / Science Photo Library. The photo was kindly provided by Dr Kari Lounatmaa / Science Photo Library. COPYRIGHTED source: http://www.nobelprize.org/educat ional/medicine/immuneresponses/overview/ images/fig_02.jpg | |
|
51 YAN [2051 AD] | 6520) There are 10 billion humans on Earth. |
[1] Parker, G. Compact History of the World. Barnes & Noble, 2001, p17. COPYRIGHTED source: Parker, G. Compact History of the World. Barnes & Noble, 2001, p17. | |
|
55 YAN [2055 AD] | 6302) Cancer cell growth is stopped by microscopic devices. |
[1] Adapted from: Pictured is a breast cancer cell, photographed by a scanning electron microscope. This picture shows the overall shape of the cell's surface at a very high magnification. Cancer cells are best identified by internal details, but research with a scanning electron microscope can show how cells respond in changing environments and can show mapping distribution of binding sites of hormones and other biological molecules. (National Cancer Institute) UNKNOWN source: http://cache.boston.com/universa l/site_graphics/blogs/bigpicture/micro_1 1_14/m31_3b.jpg
[2] Lung Cancer Cells This image of warped lung cancer cells is in stark contrast to the healthy lung. UNKNOWN source: http://1.bp.blogspot.com/_kGhJLc 78v60/TCytjueY3wI/AAAAAAAAA00/F8-TCWOsNq 4/s1600/Lung+cancer+cellsl.jpg | |
|
60 YAN [2060 AD] | 6301) A virus is identified and destroyed by microscopic devices. |
[1] Image taken from cover of CalIT Interface Winter 2011 magazine UNKNOWN source: http://www.calit2.uci.edu/calit2 -newsroom/itemdetail.aspx?cguid=a01325cf -2548-43fc-a2c4-0b9161f6cf84
[2] Artificial Nano “T4 Bacteriophage” Description: “T4 Bacteriophage” is a virus like the robot in the living body. Artificial nano “T4 Bacteriophage” was fabricated by FIB-CVD on Si surface. Size of the artificial nano “T4 Bacteriophage” is about ten times as large as the real virus. It is made of Diamond-like Carbon. It is likely to begin to walk in the nano space!! Magnification: 25,000X Instrument: SII NanoTechnology Inc. / SMI2050MS2 Submitted by: Reo Kometani & Shinji Matsui (University of Hyogo) UNKNOWN source: http://cache.gizmodo.com/assets/ images/4/2009/11/t4bacteriophage.jpg | |
|
75 YAN [2075 AD] | 6445) Humans stop unwanted weather (for example tornadoes and hurricanes), by changing air temperature using millions of distributed remote control nanometer sized devices. |
[1] Adapted by Ted Huntington from: Description English: Category F5 tornado (upgraded from initial estimate of F4) viewed from the southeast as it approached Elie, Manitoba on Friday, June 22nd, 2007. Date 22 June 2007 Source Transferred from en.wikipedia; transferred to Commons by User:Gump Stump using CommonsHelper. Author Justin Hobson (Justin1569 at en.wikipedia) GNU source: http://upload.wikimedia.org/wiki pedia/commons/thumb/9/98/F5_tornado_Elie _Manitoba_2007.jpg/1280px-F5_tornado_Eli e_Manitoba_2007.jpg | |
|
80 YAN [2080 AD] | 6392) Accelerated nanocamera ships reach another planet and return closeup images. |
[1] Adapted by Ted Huntington from: This Viking 1 orbiter image shows the thin atmosphere of Mars. The 2001 Mars Odyssey spacecraft will repeatedly brush the top of the atmosphere to lower and circularize its orbit around Mars. PD source: http://marsmobile.jpl.nasa.gov/i mages/risks02_lg-full.jpg
[2] Adapted by Ted Huntington from: Sunset over Western South America April 25, 2011 PD source: http://eoimages.gsfc.nasa.gov/im ages/imagerecords/50000/50205/ISS027-E-0 12224_lrg.jpg | |
|
100 YAN [2100 AD] | 367) Most humans communicate only by images and sounds of thought. |
[1] Image of Direct-to-brain windows by Ted Huntington GNU source: http://www.tedhuntington.com/Mic key_Mouse_eyes_thought_screens.jpg
[2] Image of Direct-to-brain windows by Ted Huntington GNU source: http://www.tedhuntington.com/dir ect-to-brain_windows_002.jpg | |
|
100 YAN [2100 AD] | 793) Helicopter-cars form a second line of traffic above the streets. |
[1] Image of single helicopter highway by Ted Huntington GNU source: Ted Huntington
[2] Image of double helicopter highway by Ted Huntington Note that helicopters are moving in wrong way. GNU source: Ted Huntington | |
|
100 YAN [2100 AD] | 794) 100 ships with humans orbit Earth. |
[1] Three TDRS satellites, the International Space Station (ISS) and Hubble Space Telescope orbit a blue-green Earth in this artist's concept. The TDRS network facilitates around the clock communication access between ground stations and other satellites and the ISS. Credit: NASA/Goddard Space Flight Center › Larger image PD source: http://www.nasa.gov/images/conte nt/605410main_tdrsPlus.jpg
[2] Storyboard image by Ted Huntington GNU source: Ted Huntington | |
|
100 YAN [2100 AD] | 4569) Most vehicles are machine controlled. |
[1] Title: Society Hill Towers is a three-building condominium development located in the Society Hill neighborhood of Philadelphia, Pennsylvania Creator(s): Highsmith, Carol M., 1946-, photographer Date Created/Published: [between 1980 and 2006] Medium: 1 transparency : color ; 4 x 5 in. or smaller. Reproduction Number: LC-DIG-highsm-13394 (digital file from original) LC-HS503-2139 (color film transparency) Rights Advisory: No known restrictions on publication. Call Number: LC-HS503- 2139 (ONLINE) [P&P] Repository: Library of Congress Prints and Photographs Division Washington, D.C. 20540 USA http://hdl.loc.gov/loc.pnp/pp.print Not es: The complex contains three 31-story skyscraper buildings on a 5-acre site. The towers, originally apartment buildings, were designed by I.M. Pei and Associates and were completed in 1963. Title, date, and keywords provided by the photographer. Credit line: Photographs in the Carol M. Highsmith Archive, Library of Congress, Prints and Photographs Division. Gift and purchase; Carol M. Highsmith; 2011; (DLC/PP-2011:124). Forms part of the Carol M. Highsmith Archive. PD source: http://lcweb2.loc.gov/service/pn p/highsm/13300/13394v.jpg | |
|
100 YAN [2100 AD] | 4575) Robots walk on the moon of Earth and build buildings. | moon of Earth |
[1] From ''Moon Zero Two'', 1969 COPYRIGHTED source: http://www.youtube.com/watch?fea ture=player_embedded&v=hM1lsDhSjD8
[2] Pole Colony PD source: http://artcontest.larc.nasa.gov/ images/2008_win/Pole_Colony.jpg |
|
100 YAN [2100 AD] | 4613) Humans conquer all bacteria and viruses. Nanoscale devices can identify and destroy all known bacteria and viruses anywhere inside or outside of the body. |
[1] Conference on nanotechnology in animal health UNKNOWN source: http://2.bp.blogspot.com/-mFYS8z kMHXg/T4wFLpl8biI/AAAAAAAAILw/CJQi432-3Y E/s1600/nanotechnology.jpg
[2] Image taken from cover of CalIT Interface Winter 2011 magazine UNKNOWN source: http://www.calit2.uci.edu/calit2 -newsroom/itemdetail.aspx?cguid=a01325cf -2548-43fc-a2c4-0b9161f6cf84 | |
|
120 YAN [2120 AD] | 4583) Robots land and walk on an asteroid. |
[1] Image right: This is an artist's concept of a small lunar outpost. Someday, larger lunar outposts may serve as a backup for civilization in case of a global catastrophe, like an asteroid impact or a pandemic. Credit: NASA Print-resolution copy PD source: http://www.nasa.gov/centers/godd ard/images/content/208291main_lunar_outp ost.jpg
[2] Ship landing on asteroid UNKNOWN source: http://www.popsci.com/files/imag ecache/article_image_large/articles/2009 0204_hayabusa.jpg | |
|
120 YAN [2120 AD] | 4584) Robots walk and build buildings on Mars. | Mars |
[1] Once built and populated, a colony with excellent recycling will need only a few materials to replace leaks and losses. However, a great deal of materials will be needed to build a space colony, particularly shielding. If a colony expands, builds new colonies, or builds solar power satellites or other export products, a lot of material will be necessary. There are several sources of materials to consider: Earth, the Moon, asteroids, other planets, and other moons. All the materials necessary for space colonies are available on Earth. In addition, manufacturing facilities to provide finished products are readily available. PD source: http://settlement.arc.nasa.gov/d esigner/mars.gif
[2] Future Mars Base 2030 STANDARD YOUTUBE LICENSE source: http://www.youtube.com/watch?v=F fVny-TnxZo |
|
140 YAN [2140 AD] | 687) Large scale transmutation: Humans can convert most common atoms (like Silicon, Aluminum, Iron, and Calcium) into much more useful atoms (like Hydrogen, Oxygen, and Nitrogen). This allows many humans to live independently of Earth, in ships, and on planets and moons without water, because they can produce all the air, fuel, water and food they need from the common atoms found on planets and moons. |
[1] Image of Large Scale Atomic Transmutation by Ted Huntington GNU source: Ted Huntington
[2] Image of Large Scale Atomic Transmutation by Ted Huntington GNU source: Ted Huntington | |
|
150 YAN [2150 AD] | 659) The first major nation to be fully democratic. |
[1] Description English: A map of the world colored in to reflect the latest Democracy Index report from The Economist. Date 22 December 2011 Source Own work Author 48Lugur CC source: http://upload.wikimedia.org/wiki pedia/commons/8/87/Democracy_Index_2011_ red_and_green.png | |
|
150 YAN [2150 AD] | 4592) The first humans land on Mars. | Mars |
[1] Artist's concept of possible colonies on future mars missions. PD source: http://www.nasa.gov/centers/ames /images/content/135855main_marsconcept-1 .jpg
[2] Future Mars Base 2030 STANDARD YOUTUBE LICENSE source: http://www.youtube.com/watch?v=F fVny-TnxZo |
|
150 YAN [2150 AD] | 6223) The first "Moon colony". Humans permanently live on the Moon of Earth. |
[1] Description This artist's concept of a lunar base and extra-base activity was created during a 1984 NASA Summer Study at the California Space Institute (CalSpace), Scripps Institute of Oceanography, University of California, San Diego. A lunar rover vehicle similar to the one used on three Apollo missions is depicted in the foreground. Date May 1984 Source http://spaceflight1.nasa.gov/gallery/im ages/exploration/lunarexploration/html/s 86_27256.html Author NASA/Dennis M. Davidson PD source: http://upload.wikimedia.org/wiki pedia/commons/thumb/0/07/Moon_colony_wit h_rover.jpeg/1024px-Moon_colony_with_rov er.jpeg | |
|
150 YAN [2150 AD] | 6304) Nucleic Acids are changed by remote control nanoscale devices. |
[1] nanocaduceus Nanomedicine Art Gallery Image 108 DNA Repair Machines Image 108 Title: DNA Repair Machines Date: 1989 Artist(s): Bryan Leister Image Size: 45,592 bytes [CLICK to download] Image Dimensions: 800 X 1,061 pixels Image Palette: Color Image Size: 408,316 bytes [CLICK to download] Image Dimensions: 1,170 X 1,552 pixels Image Palette: Color Image Description: Floating inside the nucleus of a human cell, an assembler-built repair vessel performs some genetic maintenance. Stretching a supercoil of DNA between its lower pair of robot arms, the nanomachine gently pulls the unwound strand through an opening in its prow for analysis. Upper arms, meanwhile, detach regulatory proteins from the chain and place them in an intake port. The molecular structures of both DNA and proteins are compared to information stored in the database of a larger nanocomputer positioned outside the nucleus and connected to the cell-repair ship by a communications link. Irregularities found in either structure are corrected and the proteins reattached to the DNA chain, which re-coils into its original form. With a diameter of only 50 nanometers, the repair vessel would be smaller than most bacteria and viruses, yet capable of therapies and cures well beyond the reach of present-day physicians. With trillions of these machines coursing through a patient's bloodstream, ''internal medicine'' would take on new significance. Disease would be attacked at the molecular level, and such maladies as cancer, viral infections and arteriosclerosis could be wiped out. Copyright Info: © Copyright 1989 by Time-Life Books Inc. For reprint permission, please contact Time-Life Books Inc. at P.O. Box C-32068, Richmond, VA 23261-2068, Tel. 1-800-621-7026, URL: http://www.timelife.com/. Print Source(s): Time-Life Editors, Alternative Computers, Time-Life Books, Richmond VA, 1989, pp. 112-113. Online Source(s): None COPYRIGHTED source: http://www.foresight.org/Nanomed icine/Gallery/Images/TimeLifeNM.jpeg
[2] Microscopic laser-machined particle communication devices identify and change nucleotides in a DNA molecule as seen with an scanning tunneling microscope.[t] Adapted from: F/col STM image of DNA G110/0150 Rights Managed Credit: LAWRENCE LIVERMORE LABORATORY/SCIENCE PHOTO LIBRARY Caption: False-colour scanning tunnelling micrograph (STM) of DNA. A sample of uncoated, double-stranded DNA was dissolved in a salt solution & deposited on graphite prior to being imaged in air by the STM. An STM image is formed by scanning a fine point just above the specimen surface & electronically recording the height of the point as it moves. The main feature of this image is a right-handed, double-stranded DNA molecule (a DNA duplex), which appears as the row of orange/yellow peaks at centre-left. These peaks correspond to the ridges of the DNA double helix. Magnification: x1,600,000 at 6x7cm size. Release details: Model and property releases are not available UNKNOWN source: http://www.sciencephoto.com/imag e/209654/large/G1100150-F_col_STM_image_ of_DNA-SPL.jpg | |
|
160 YAN [2160 AD] | 4590) Robots land and walk on planet Mercury. | Mercury | |
|
160 YAN [2160 AD] | 4591) Robots land and walk on a moon of Jupiter. | Jupiter | |
|
160 YAN [2160 AD] | 6642) Humans orbit Venus. | Venus |
[1] Adapted by Ted Huntington from: http://www.giss.nasa.gov/research /features/200711_temptracker/venus_cloud s_mariner10_lrg.jpg The dense carbon dioxide atmosphere of Venus shrouds the planet in a thick layer of clouds—and heats the surface to a scorching 460° C (860° F). Jim Hansen's research on Venus' greenhouse effect eventually led him to the study of carbon dioxide and the greenhouse effect on Earth. (Image © 2005 Mattias Malmer.) PD source: http://www.giss.nasa.gov/researc h/features/200711_temptracker/venus_clou ds_mariner10_lrg.jpgTed Huntington
[2] Adapted by Ted Huntington from: http://www.giss.nasa.gov/research /features/200711_temptracker/venus_cloud s_mariner10_lrg.jpg The dense carbon dioxide atmosphere of Venus shrouds the planet in a thick layer of clouds—and heats the surface to a scorching 460° C (860° F). Jim Hansen's research on Venus' greenhouse effect eventually led him to the study of carbon dioxide and the greenhouse effect on Earth. (Image © 2005 Mattias Malmer.) PD source: http://www.giss.nasa.gov/researc h/features/200711_temptracker/venus_clou ds_mariner10_lrg.jpgTed Huntington |
|
180 YAN [2180 AD] | 4594) Humans live permanently on Mars. The first Mars colony. The first city of another planet. | Mars |
[1] Adapted from: Spirit's Destination This image, cropped from a larger panoramic image mosaic taken by the Mars Exploration Rover Spirit panoramic camera, shows the rover's destination toward the hills nicknamed the ''Columbia Hills.'' The rover is currently positioned outside the view of this image, on the right. This image was taken on sols 68 and 69 of Spirit's mission (March 12 and 13, 2004) from the location the rover first reached on the western rim of the crater. The image is in approximate true color, based on a scaling of data from the red, green and blue (750 nanometers, 530 nanometers, and 480 nanometers) filters. Image credit: NASA/JPL/Cornell PD source: http://marsrover.nasa.gov/galler y/press/spirit/20040318a/10-JG-04-hills- A074R1.jpg
[2] Storyboard image by Ted Huntington GNU source: Ted Huntington |
|
190 YAN [2190 AD] | 4606) Humans land on Mercury. | Mercury |
[1] AS17-147-22526 (11 Dec. 1972) --- Astronaut Eugene A. Cernan, commander, makes a short checkout of the Lunar Roving Vehicle (LRV) during the early part of the first Apollo 17 extravehicular activity (EVA) at the Taurus-Littrow landing site. This view of the ''stripped down'' LRV is prior to loading up. Equipment later loaded onto the LRV included the ground-controlled television assembly, the lunar communications relay unit, hi-gain antenna, low-gain antenna, aft tool pallet, lunar tools and scientific gear. This photograph was taken by scientist-astronaut Harrison H. Schmitt, lunar module pilot. The mountain in the right background is the east end of South Massif. While astronauts Cernan and Schmitt descended in the Lunar Module (LM) ''Challenger'' to explore the moon, astronaut Ronald E. Evans, command module pilot, remained with the Command and Service Modules (CSM) ''America'' in lunar orbit. PD source: http://spaceflight.nasa.gov/gall ery/images/apollo/apollo17/hires/as17-14 7-22526.jpg
[2] Adapted from: http://www.nasa.gov/images/conten t/208698main_merc_horizon.jpg PD source: http://www.nasa.gov/images/conte nt/208698main_merc_horizon.jpg |
|
200 YAN [2200 AD] | 792) Robots and other machines have replaced humans in most manual labor tasks (driving, cleaning, and food planting, harvesting, preparing and serving). Robots also do the most dangerous parts of police, and fire fighting. |
[1] Robots pick oranges Viroids orange trees Development of HRP-4, a Research and Development Platform for Working Humanoid Robots - Supply to external research organizations from January 2011 - UNKNOWN and Orange trees: Viroid diseases are responsible for significant losses of food and fiber. Our research goals are to obtain fundamental knowledge about the molecular interactions between viroids and their host, to apply this knowledge to the control of viroid diseases, and to develop and test viroid-induced dwarfing strategies to increase citrus production efficiency. Robert A. Owens PD UNKNOWN source: http://www.aist.go.jp/aist_e/lat est_research/2010/20101108/fig1.jpghttp: //www.ars.usda.gov/sp2UserFiles/Place/12 752500/research/images/citrus.jpg
[2] Storyboard image by Ted Huntington GNU source: Ted Huntington | |
|
200 YAN [2200 AD] | 795) 1000 human-filled ships orbit Earth. |
[1] Image adapted from from http://www.nasa.gov/externalflash/gemini _gallery/hi-resjpgs/10.jpg Cape Canaveral, site of NASA's Kennedy Space Center, from the Gemini V ... PD source: http://www.nasa.gov/externalflas h/gemini_gallery/hi-resjpgs/10.jpgTed Huntington
[2] Storyboard image by Ted Huntington GNU source: Ted Huntington | |
|
200 YAN [2200 AD] | 4607) Humans live permanently on Mercury. | Mercury |
[1] Adapted from image from NASA Messenger ship PD source: http://1.bp.blogspot.com/_qcuftp B9Hx8/TJOQmeFucWI/AAAAAAAACwg/Bl0M9a2_M1 0/s1600/Planet-Mercury.jpg |
|
200 YAN [2200 AD] | 6305) Microscopic devices repair, regrow, and reshape damaged cells. |
[1] Skin cells, SEM C001/7939 Rights Managed Credit: SCIENCE PHOTO LIBRARY Caption: Skin cells. Coloured scanning electron micrograph (SEM) of squamous cells from the surface of the skin. These are flat, keratinised, dead cells that are continuously sloughed off and replaced with new cells from below. AND Researchers are developing a new class of tiny mechanical devices containing vibrating, hair-thin structures that could be used to filter electronic signals in cell phones and for other more exotic applications. The work is done inside a vacuum chamber sitting on top of a special vibration-absorbing platform critical to making the precise measurements. A tiny prototype, roughly comparable in size to a grain of sand, is pictured on the monitor at right. The device is an example of a microelectromechanical system, or a MEMS, which contains tiny moving parts. (Birck Nanotechnology Center, Purdue University) A publication-quality photo is available at http://news.uns.purdue.edu/images/+2009/ rhoads-mems2.jpg [1] A scanning electron microscope (SEM) image of nanowire-alginate composite scaffolds. Star-shaped clusters of nanowires can be seen in these images. Image courtesy of the Disease Biophysics Group, Harvard University UNKNOWN source: http://www.sciencephoto.com/imag e/82340/large/C0017939-Skin_cells,_SEM-S PL.jpghttp://news.uns.purdue.edu/images/ +2009/rhoads-mems2.jpg
[2] Skin cells, SEM C001/7939 Rights Managed Credit: SCIENCE PHOTO LIBRARY Caption: Skin cells. Coloured scanning electron micrograph (SEM) of squamous cells from the surface of the skin. These are flat, keratinised, dead cells that are continuously sloughed off and replaced with new cells from below. AND Researchers are developing a new class of tiny mechanical devices containing vibrating, hair-thin structures that could be used to filter electronic signals in cell phones and for other more exotic applications. The work is done inside a vacuum chamber sitting on top of a special vibration-absorbing platform critical to making the precise measurements. A tiny prototype, roughly comparable in size to a grain of sand, is pictured on the monitor at right. The device is an example of a microelectromechanical system, or a MEMS, which contains tiny moving parts. (Birck Nanotechnology Center, Purdue University) A publication-quality photo is available at http://news.uns.purdue.edu/images/+2009/ rhoads-mems2.jpg [1] A scanning electron microscope (SEM) image of nanowire-alginate composite scaffolds. Star-shaped clusters of nanowires can be seen in these images. Image courtesy of the Disease Biophysics Group, Harvard University UNKNOWN source: http://www.sciencephoto.com/imag e/82340/large/C0017939-Skin_cells,_SEM-S PL.jpghttp://news.uns.purdue.edu/images/ +2009/rhoads-mems2.jpg | |
|
210 YAN [2210 AD] | 4585) Humans land and walk on an asteroid. |
[1] Humans on Asteroid UNKNOWN source: http://blogs.discovery.com/.a/6a 00d8341bf67c53ef0133f505f772970b-800wi | |
|
250 YAN [2250 AD] | 4589) The end of arrests for recreational drugs in most major nations. | ||
|
250 YAN [2250 AD] | 4611) Humans land on a moon of Jupiter. | Jupiter |
[1] The image show the Lander Falcon skimming over one of the many ice cravas of Jupiter’s moon Europa looking for a suitable landing place. COPYRIGHTED source: http://api.ning.com/files/s7oIN4 97UMEE6dpA1xd*IhqzsZkYEn1zbiUE5*qsj*mBXD EV7F1lGV*Qngn1qBdiZSdmNBsHbXquTTpGfoIHib xxEsocyNr-/BB131FalconoverEuropaNR.jpg?w idth=737&height=400
[2] Ganymede: Global Color View PD source: http://solarsystem.nasa.gov/mult imedia/gallery/gg1.jpg |
|
275 YAN [2275 AD] | 661) Most humans are not religious. |
[1] UNKNOWN source: UNKNOWN | |
|
280 YAN [2280 AD] | 4595) All money is electronic. | ||
|
280 YAN [2280 AD] | 4598) Humans live permanently in a ship that orbits the Sun. |
[1] The Solar Probe Plus spacecraft with solar panels folded into the shadows of its protective shield, gathers data on its approach to the Sun. Credit: JHU/APL PD source: http://www.nasa.gov/images/conte nt/479540main_SPPObservingSun.jpg | |
|
280 YAN [2280 AD] | 4620) Humans land on a moon of Saturn. | Saturn |
[1] Saturn from the surface of Dione. COPYRIGHTED source: http://spaceart1.ning.com/photo/ saturn-from-dione/next?context=userhttp: //microgravity.grc.nasa.gov/Advanced/Cap abilities/ETDP/images/lunarlander.jpg
[2] Artist concept of Cassini at Saturn. Image credit: NASA/JPL › Larger image PD source: http://www.jpl.nasa.gov/images/c assini/20090202/pia03883-full.jpg |
|
290 YAN [2290 AD] | 4599) The first ships that regularly transport humans from Earth to the moon of Earth. | ||
|
300 YAN [2300 AD] | 4581) The end of arrests for nudity in public. | ||
|
300 YAN [2300 AD] | 4627) Humans land on Uranus and its moons. | Uranus |
[1] Adapted from: Uranus seen from Oberon UNKNOWN source: http://api.ning.com/files/DzXL-l W6TdpjPVXja-k32xq4*PiPHvNiITlxVu5JoQ*XRl Z72k*OlXD710b-zT2jIomp7im9tEUk0AzJ4HNiph MGf2J-UCLg/Oberon.jpg?width=737&height=5 69http://microgravity.grc.nasa.gov/Advan ced/Capabilities/ETDP/images/lunarlander .jpg |
|
350 YAN [2350 AD] | 4609) Humans switch to a single time system for all places in the universe. |
[1] world time zone map. PD source: http://www.time.gov/images/world zones.gif | |
|
350 YAN [2350 AD] | 4630) Humans reach Neptune and land on its moon. | Neptune |
[1] Intrepid-over-Proteus Neptune's Moon Proteus The Lander Intrepid skims the heavily cratered moon Proteus in search for a landing area. Proteus is a relatively large moon, similar in size to Saturn’s moon Mimas, but was not discovered until Voyager 2 flew by because it is very dark and orbits very close to Neptune. Like Mimas, it is irregular in shape, heavily cratered, and has no sign of internally generated geologic activity in its past. UNKNOWN source: http://api.ning.com/files/n*cJoC Qsunpuu6EpNQKC3KHkTJPnAZoABx8opILfQ7o_/I ntrepidoverProteus.jpg?width=737&height= 469 |
|
350 YAN [2350 AD] | 6393) The first microscopic ships to reach another star (Alpha Centauri) and to return the first closeup images of the planets around another star. |
[1] Storyboard image by Ted Huntington GNU source: Ted Huntingtonhttp://upload.wikimedia.org/wi kipedia/commons/0/08/Planet-alphacen1.pn g
[2] Storyboard image by Ted Huntington GNU source: Ted Huntingtonhttp://upload.wikimedia.org/wi kipedia/commons/0/08/Planet-alphacen1.pn g | |
|
370 YAN [2370 AD] | 6209) Living objects on planets of a different star are identified (bacteria made of DNA on planets around Centauri). | Alpha Centauri |
[1] Descripción English: Filamentous cyanobacterium of a genus Lyngbya, as collected in Baja California, Mexico Česky: Vláknitá sinice rodu Lyngbya; Baja California, Mexico Fecha Fuente http://microbes.arc.nasa.gov/images/con tent/gallery/lightms/publication/lyngbya .jpg Autor NASA PD source: http://upload.wikimedia.org/wiki pedia/commons/thumb/3/3e/Lyngbya.jpg/128 0px-Lyngbya.jpg
[2] Storyboard image by Ted Huntington GNU source: Ted Huntington |
|
400 YAN [2400 AD] | 4612) Humans send ships with robots to the stars of Alpha Centauri. | ||
|
420 YAN [2420 AD] | 779) Most humans in developed nations reject the theory of gods. |
[1] Artist [show]Raphael (1483–1520) Link back to Creator infobox template wikidata:Q5597 Title English: The Council of Gods Date between 1517 and 1518 Medium fresco Current location Villa FarnesinaLink back to Institution infobox template PD source: http://upload.wikimedia.org/wiki pedia/commons/0/08/Raffaello%2C_concilio _degli_dei_02.jpg
[2] Artist [show]Giovanni Lanfranco (1582–1647) Link back to Creator infobox template wikidata:Q447730 Title The Council of Gods Date between 1624 and 1625 Medium fresco Dimensions Unknown Current location Galleria BorgheseLink back to Institution infobox template Rome Notes http://www.wga.hu/html/l/lanfranc/counc il.html PD source: http://upload.wikimedia.org/wiki pedia/commons/0/0a/Lanfranco%2C_Giovanni _-The_Council_of_Gods_-_1624-25.jpg | |
|
500 YAN [2500 AD] | 683) The removal and conversion of the Venus atmosphere is started. This is the first major "conversion of a gas atmosphere" engineering work of humans. |
[1] Description Image of Venus in real color processed from the clear and blue filters (colors are probably enhanced). Date 2006-09-16 (original upload date) Source http://astrosurf.com/n unes/explor/explor_m10.htm Author N ASA/Ricardo Nunes PD source: http://upload.wikimedia.org/wiki pedia/commons/5/51/Venus-real.jpg
[2] Adapted from: A rover that could survive the intense heat of Venus, seen here in an artist's impression, could revolutionise our understanding of the planet. Cooled by a Stirling Cooler with electronics at 200 °C and external radiator at 500 °C. Since the Venusian atmosphere is 'only' 450 °C the radiator will lose energy. Geoffrey Landis and Kenneth Mellott from NASA's Glenn Research Center in Ohio. PD source: http://upload.wikimedia.org/wiki pedia/commons/1/15/Venus_Rover.jpg | |
|
500 YAN [2500 AD] | 686) The end of death by aging. Using genetic editing, humans can reach any developmental stage, and then hold that body shape indefinitely, dying only from physical destruction. Humans now live for thousands of years. This causes the human population to grow at an extremely fast rate. |
[1] Adapted by Ted Huntington from: Solution structure of a trans-opened (10S)-dA adduct of +)-(7S,8R,9S,10R)-7,8-dihydroxy-9,10-epo xy-7,8,9,10-tetrahydrobenzo[a]pyrene in a DNA duplex. GNU AND Multiple Gear Speed Reduction Unit Top view of gear reduction unit. PD PD source: http://upload.wikimedia.org/wiki pedia/commons/d/d8/Benzopyrene_DNA_adduc t_1JDG.pnghttp://mems.sandia.gov/gallery /images/tg8.jpgTed Huntington
[2] Storyboard image by Ted Huntington GNU source: Ted Huntington | |
|
500 YAN [2500 AD] | 4588) The end of arrests for all forms of trading money for consensual physical pleasure. | ||
|
500 YAN [2500 AD] | 6546) Microscopic ships reach Barnard's star, the second closest star, 6 light years away, and send back the first images of the planets around Barnard's star. |
[1] Adapted from: Description English: Artist's conception of a the red dwarf star CHRX 73 A and its companion object CHRX 73 B. The companion object is around 12 Jupiter masses, and may either be a planet, a failed star or a brown dwarf Date 2006-09-02 Source Sel f-made JPEG version of original TIFF image at Hubble website Author NASA, ESA and G. Bacon (STScI) PD source: http://upload.wikimedia.org/wiki pedia/commons/thumb/6/68/RedDwarfPlanet. jpg/800px-RedDwarfPlanet.jpg
[2] Adapted from: Description English: Artist's conception of a the red dwarf star CHRX 73 A and its companion object CHRX 73 B. The companion object is around 12 Jupiter masses, and may either be a planet, a failed star or a brown dwarf Date 2006-09-02 Source Sel f-made JPEG version of original TIFF image at Hubble website Author NASA, ESA and G. Bacon (STScI) PD source: http://upload.wikimedia.org/wiki pedia/commons/thumb/6/68/RedDwarfPlanet. jpg/800px-RedDwarfPlanet.jpghttp://aetd. gsfc.nasa.gov/code540/540/new_images/MLA S.jpg | |
|
500 YAN [2500 AD] | 6554) The end of homicide, by remote neuron writing. | ||
|
600 YAN [2600 AD] | 4617) An asteroid is moved by propulsion, either by cables or by embedded engines. | ||
|
600 YAN [2600 AD] | 6547) Microscopic ships reach Sirius, 8 light years away, and send back the first images of the planets around Sirius. | Sirius |
[1] {ULSF: adapted by Ted Huntington from below:} Description This picture is an artist's impression showing how the binary star system of Sirius A and its diminutive blue companion, Sirius B, might appear to an interstellar visitor. The large, bluish-white star Sirius A dominates the scene, while Sirius B is the small but very hot and blue white-dwarf star on the right. The two stars revolve around each other every 50 years. White dwarfs are the leftover remnants of stars similar to our Sun. The Sirius system, only 8.6 light-years from Earth, is the fifth closest stellar system known. Sirius B is faint because of its tiny size. Its diameter is only 7,500 miles (about 12 thousand kilometres), slightly smaller than the size of our Earth. The Sirius system is so close to Earth that most of the familiar constellations would have nearly the same appearance as in our own sky. In this rendition, we see in the background the three bright stars that make up the Summer Triangle: Altair, Deneb, and Vega. Altair is the white dot above Sirius A; Deneb is the dot to the upper right; and Vega lies below Sirius B. But there is one unfamiliar addition to the constellations: our own Sun is the second-magnitude star, shown as a small dot just below and to the right of Sirius A. Date Source http://www.spacete lescope.org/images/html/heic0516b.html Author NASA, ESA Credit: G. Bacon (STScI) PD source: http://upload.wikimedia.org/wiki pedia/commons/c/c9/Sirius_A_and_B_artwor k.jpg
[2] Adapted from: Description This picture is an artist's impression showing how the binary star system of Sirius A and its diminutive blue companion, Sirius B, might appear to an interstellar visitor. The large, bluish-white star Sirius A dominates the scene, while Sirius B is the small but very hot and blue white-dwarf star on the right. The two stars revolve around each other every 50 years. White dwarfs are the leftover remnants of stars similar to our Sun. The Sirius system, only 8.6 light-years from Earth, is the fifth closest stellar system known. Sirius B is faint because of its tiny size. Its diameter is only 7,500 miles (about 12 thousand kilometres), slightly smaller than the size of our Earth. The Sirius system is so close to Earth that most of the familiar constellations would have nearly the same appearance as in our own sky. In this rendition, we see in the background the three bright stars that make up the Summer Triangle: Altair, Deneb, and Vega. Altair is the white dot above Sirius A; Deneb is the dot to the upper right; and Vega lies below Sirius B. But there is one unfamiliar addition to the constellations: our own Sun is the second-magnitude star, shown as a small dot just below and to the right of Sirius A. Date Source http://www.spacete lescope.org/images/html/heic0516b.html Author NASA, ESA Credit: G. Bacon (STScI) PD source: http://upload.wikimedia.org/wiki pedia/commons/c/c9/Sirius_A_and_B_artwor k.jpghttp://aetd.gsfc.nasa.gov/code540/5 40/new_images/MLAS.jpg |
|
650 YAN [2650 AD] | 4619) Humans create atoms from light particles. Photon fusion: the reverse of separating atoms into light particles. |
[1] Humans create atoms from light particles Ted Huntington PD source: Ted Huntington
[2] Storyboard image by Ted Huntington GNU source: Ted Huntington | |
|
650 YAN [2650 AD] | 6555) The first images of large living objects on a planet of another star are seen. | Alpha Centauri |
[1] English: Hydra vulgaris, a hydrozoan cnidarian. Light microscope, 40x 날짜 2008년 6월 6일 출처 자작 만든이 Corvana GNU source: http://upload.wikimedia.org/wiki pedia/commons/2/2f/Hydravulgaris.jpg
[2] Descripción English: Filamentous cyanobacterium of a genus Lyngbya, as collected in Baja California, Mexico Česky: Vláknitá sinice rodu Lyngbya; Baja California, Mexico Fecha Fuente http://microbes.arc.nasa.gov/images/con tent/gallery/lightms/publication/lyngbya .jpg Autor NASA PD source: http://upload.wikimedia.org/wiki pedia/commons/thumb/3/3e/Lyngbya.jpg/128 0px-Lyngbya.jpg |
|
700 YAN [2700 AD] | 4605) Robots land and walk on Venus. | Venus | |
|
750 YAN [2750 AD] | 4622) The first large ship to reach a different star (Alpha Centauri). Smaller robot ships then land on all the planets and moons of Centauri. | Alpha Centauri |
[1] Storyboard image by Ted Huntington GNU source: Ted Huntington
[2] Storyboard image by Ted Huntington GNU source: Ted Huntington |
|
800 YAN [2800 AD] | 24) Humans consume an asteroid. |
[1] Adapted from: The Missing Craters of Asteroid Itokawa Credit & Copyright: ISAS, JAXA Explanation: Where are the craters on asteroid Itokawa? No one knows. The Japanese robot probe Hayabusa recently approached the Earth-crossing asteroid and is returning pictures showing a surface unlike any other Solar System body yet photographed -- a surface possibly devoid of craters. One possibility for the lack of common circular indentations is that asteroid Itokawa is a rubble pile -- a bunch of rocks and ice chunks only loosely held together by a small amount of gravity. If so, craters might be filled in whenever the asteroid gets jiggled by a passing planet -- Earth in this case. Alternatively, surface particles may become electrically charged by the Sun, levitate in the microgravity field, and move to fill in craters. Over the weekend, Hayabusa lowered itself to the surface of the strange asteroid in an effort to study the unusual body and collect surface samples that could be returned to Earth in 2007. PD source: http://apod.nasa.gov/apod/image/ 0511/itokawa05_hayabusa.jpg | |
|
800 YAN [2800 AD] | 4615) Humans live on Venus. The first Venus colony. Humans live on and under the surface of Venus in cooled buildings. | Venus |
[1] Summary A rover that could survive the intense heat of Venus, seen here in an artist's impression, could revolutionise our understanding of the planet. Cooled by a Stirling Cooler with electronics at 200 °C and external radiator at 500 °C. Since the Venusian atmosphere is 'only' 450 °C the radiator will lose energy. Geoffrey Landis and Kenneth Mellott from NASA's Glenn Research Center in Ohio. PD source: http://upload.wikimedia.org/wiki pedia/commons/1/15/Venus_Rover.jpg
[2] Storyboard image by Ted Huntington GNU source: Ted Huntington |
|
800 YAN [2800 AD] | 4624) Ships containing humans leave for the stars of Alpha Centauri and will arrive successfully perhaps 400 years later. This begins the colonization of other stars. | ||
|
800 YAN [2800 AD] | 4628) Humans change the motion of a moon. (A moon of Jupiter). | Jupiter |
[1] A map of Io This map of Io was created by taking three relatively low resolution Voyager 2 maps of Io and composing them into a color map. These maps were taken from this FTP site. Each of the three original maps was created from images taken through differently colored filters. I then replaced the luminosity channel of the color map with a very high resolution grayscale map from the above site. That map was created from Voyager 1 photos. The result was impressive despite the fact that Io changed somewhat between the two Voyager flybys (it is after all the most volcanically active body in the solar system !). I then removed the most prominent seams and color discontinuities. Some seams still remain (I was more lazy when creating this map than e.g. the Europa map ;) but remarkably they are usually not visible in 3D renderings except for renderings showing Io from a close range. I may remove these defects some day. Finally I replaced small, black areas near the poles (where no imagery is available) with fictional data created by cloning adjacent areas. This map is aesthetically better than the ones at David Seal's site and also of higher resolution but the color is probably less realistic than in his ''yellowish'' map. His maps are also more realistic in the sense that there is no fictional data at the poles, they are simply blank. Click the map below to view the 2880x1440 pixel (442 KB JPG) full size map. Actually my original map is 5760x2880 pixels but I do not have space for such a monster here. UNKNOWN source: http://www.mmedia.is/~bjj/data/i o/io.jpg
[2] Storyboard image by Ted Huntington GNU source: Ted Huntington |
|
850 YAN [2850 AD] | 4580) Humans change the motion of a planet (planet Earth). | Earth |
[1] Image of ships surrounding Earth in the future by Ted Huntington Source of Texture map for Earth unknown GNU source: Ted Huntington
[2] Storyboard image by Ted Huntington GNU source: Ted Huntington |
|
900 YAN [2900 AD] | 29) A ship impacts the surface of Jupiter. The first image of the surface of Jupiter is captured. The solid and liquid body of Jupiter is confirmed to be 6 times the diameter of Earth. | Jupiter |
[1] Ted Huntington GNU source: Ted Huntington
[2] This close-up of the northwestern region of the Sun shows a filament erupting. Credit: NASA/SDO PD source: http://www.nasa.gov/images/conte nt/480276main_20100904-fulldisk.jpg |
|
900 YAN [2900 AD] | 775) A ship from Centauri leaves for Earth carrying matter from Centauri. This is part of a long term project of bringing back matter from around Centauri to be used around the star Earth orbits where consumable atoms are in great demand. | Alpha Centauri | |
|
900 YAN [2900 AD] | 4629) Human anatomical changes start to become apparent as a result of living many generations in low gravity. Humans may start to look like ocean organisms which do not walk but instead move by pushing water using their appendages. |
[1] Ted Huntington AND Description A meteor and galactic center of Milky Way galaxy. The image was taken in Hawaii Volcanoes National Park. Date 9/21/08 Source Own work Author Brocken Inaglory GNU source: Ted Huntington and http://upload.wikimedia.org/wikipedia/ commons/e/e5/Milky_Way_Galaxy_and_a_mete or.jpg
[2] Ted Huntington AND Description A meteor and galactic center of Milky Way galaxy. The image was taken in Hawaii Volcanoes National Park. Date 9/21/08 Source Own work Author Brocken Inaglory GNU source: Ted Huntington and http://upload.wikimedia.org/wikipedia/ commons/e/e5/Milky_Way_Galaxy_and_a_mete or.jpg | |
|
1,000 YAN [3000 AD] | 4631) The start of the removal of the Jupiter atmosphere. Many humans may fear Jupiter exploding. | Jupiter |
[1] PIA01369: Jupiter from Voyager 2 PD source: http://ppj-web-1.jpl.nasa.gov/jp eg/PIA01369.jpg |
|
1,150 YAN [3150 AD] | 4638) Ships with robots reach the second closest star, Barnard's star. | Barnard's Star |
[1] Adapted from: Description English: Artist's conception of a the red dwarf star CHRX 73 A and its companion object CHRX 73 B. The companion object is around 12 Jupiter masses, and may either be a planet, a failed star or a brown dwarf Date 2006-09-02 Source Sel f-made JPEG version of original TIFF image at Hubble website Author NASA, ESA and G. Bacon (STScI) PD source: http://upload.wikimedia.org/wiki pedia/commons/thumb/6/68/RedDwarfPlanet. jpg/800px-RedDwarfPlanet.jpghttp://aetd. gsfc.nasa.gov/code540/540/new_images/MLA S.jpg |
|
1,200 YAN [3200 AD] | 4614) A ship from Centauri reaches Earth and returns the first objects from a different star. Robots around Centauri build ships to go to other stars and pull them closer. | Earth System |
[1] Ship from Centauri reaches Earth PD source: Ted Huntington
[2] Storyboard image by Ted Huntington GNU source: Ted Huntington |
|
1,200 YAN [3200 AD] | 4637) Humans reach a different star (Alpha Centauri). Humans now live around two star systems and so the chance of extinction is greatly decreased. | Alpha Centauri |
[1] Humans reach Alpha Centauri adapted by Ted Huntington from: http://upload.wikimedia.org/wikip edia/commons/0/08/Planet-alphacen1.png CC source: http://upload.wikimedia.org/wiki pedia/commons/0/08/Planet-alphacen1.png
[2] Storyboard image by Ted Huntington GNU source: Ted Huntington |
|
1,200 YAN [3200 AD] | 4639) Humans completely control the motion of planet Mercury. | Mercury | |
|
1,300 YAN [3300 AD] | 777) The end of major religions. Most humans belong to no major religion. |
[1] Images representing 5 major religions UNKNOWN source: UNKNOWN | |
|
1,350 YAN [3350 AD] | 4640) Ships with robots reach Sirius. | Sirius |
[1] Adapted from: Description This picture is an artist's impression showing how the binary star system of Sirius A and its diminutive blue companion, Sirius B, might appear to an interstellar visitor. The large, bluish-white star Sirius A dominates the scene, while Sirius B is the small but very hot and blue white-dwarf star on the right. The two stars revolve around each other every 50 years. White dwarfs are the leftover remnants of stars similar to our Sun. The Sirius system, only 8.6 light-years from Earth, is the fifth closest stellar system known. Sirius B is faint because of its tiny size. Its diameter is only 7,500 miles (about 12 thousand kilometres), slightly smaller than the size of our Earth. The Sirius system is so close to Earth that most of the familiar constellations would have nearly the same appearance as in our own sky. In this rendition, we see in the background the three bright stars that make up the Summer Triangle: Altair, Deneb, and Vega. Altair is the white dot above Sirius A; Deneb is the dot to the upper right; and Vega lies below Sirius B. But there is one unfamiliar addition to the constellations: our own Sun is the second-magnitude star, shown as a small dot just below and to the right of Sirius A. Date Source http://www.spacete lescope.org/images/html/heic0516b.html Author NASA, ESA Credit: G. Bacon (STScI) PD source: http://upload.wikimedia.org/wiki pedia/commons/c/c9/Sirius_A_and_B_artwor k.jpghttp://aetd.gsfc.nasa.gov/code540/5 40/new_images/MLAS.jpg |
|
1,400 YAN [3400 AD] | 4643) The motion of Mars is controlled by orbiting ships. | Mars |
[1] Ship surround planet Mars in the far future. Maps map source: Currently unknown Ted Huntington GNU source: Ted Huntington
[2] Nighttime city lights of Europe from the ISS: London is on the lower left and Paris is in the middle UNKNOWN source: http://www.tamaratemple.com/wp-c ontent/uploads/2011/08/ISS028-E-024360_l rg.jpg |
|
1,500 YAN [3500 AD] | 684) The Atmosphere of Venus is completely removed. The surface of Venus becomes much colder. | Venus |
[1] Atmosphere of Venus completely removed adapted by Ted Huntington from: Summary A rover that could survive the intense heat of Venus, seen here in an artist's impression, could revolutionise our understanding of the planet. Cooled by a Stirling Cooler with electronics at 200 °C and external radiator at 500 °C. Since the Venusian atmosphere is 'only' 450 °C the radiator will lose energy. Geoffrey Landis and Kenneth Mellott from NASA's Glenn Research Center in Ohio. PD source: http://upload.wikimedia.org/wiki pedia/commons/1/15/Venus_Rover.jpg
[2] Venus with no atmosphere adapted from Mars texture map UNKNOWN source: |
|
1,800 YAN [3800 AD] | 4645) The motion of Jupiter is controlled. | Jupiter |
[1] Ships surround Jupiter inj the far future. by Ted Huntington, Jupiter map from unknown source. GNU source: Ted Huntington |
|
2,000 YAN [4000 AD] | 4644) The atmosphere of Jupiter is completely removed. | Jupiter |
[1] Jupiter after atmosphere is consumed. By Ted Huntington, adapted from: http://volcanoes.usgs.gov/Imgs/Jp g/Photoglossary/aa_large.jpg GNU source: http://volcanoes.usgs.gov/Imgs/J pg/Photoglossary/aa_large.jpg
[2] Storyboard image by Ted Huntington GNU source: Ted Huntington |
|
2,000 YAN [4000 AD] | 4646) Humans have robot ships at 10 different stars. |
[1] Description English: Praesepe: the open cluster Messier 44 Date Source 2MASS Atlas Image Gallery: The Messier Catalog Author Two Micron All Sky Survey (2MASS), a joint project of the University of Massachusetts and the Infrared Processing and Analysis Center/California Institute of Technology, funded by the National Aeronautics and Space Administration and the National Science Foundation. Licensing Public domain This image is from the Two Micron All Sky Survey (2MASS) project. The images from this project have been released into the public domain. 2MASS kindly requests acknowledgement in one of the following forms, the longer of which is preferred. Atlas Image [or Atlas Image mosaic] obtained as part of the Two Micron All Sky Survey (2MASS), a joint project of the University of Massachusetts and the Infrared Processing and Analysis Center/California Institute of Technology, funded by the National Aeronautics and Space Administration and the National Science Foundation. Atlas Image [or Atlas Image mosaic] courtesy of 2MASS/UMass/IPAC-Caltech/NASA/NSF. PD source: http://upload.wikimedia.org/wiki pedia/commons/3/3a/Messier_044_2MASS.jpg
[2] Description English: Praesepe: the open cluster Messier 44 Date Source 2MASS Atlas Image Gallery: The Messier Catalog Author Two Micron All Sky Survey (2MASS), a joint project of the University of Massachusetts and the Infrared Processing and Analysis Center/California Institute of Technology, funded by the National Aeronautics and Space Administration and the National Science Foundation. Licensing Public domain This image is from the Two Micron All Sky Survey (2MASS) project. The images from this project have been released into the public domain. 2MASS kindly requests acknowledgement in one of the following forms, the longer of which is preferred. Atlas Image [or Atlas Image mosaic] obtained as part of the Two Micron All Sky Survey (2MASS), a joint project of the University of Massachusetts and the Infrared Processing and Analysis Center/California Institute of Technology, funded by the National Aeronautics and Space Administration and the National Science Foundation. Atlas Image [or Atlas Image mosaic] courtesy of 2MASS/UMass/IPAC-Caltech/NASA/NSF. PD source: http://upload.wikimedia.org/wiki pedia/commons/3/3a/Messier_044_2MASS.jpg | |
|
2,200 YAN [4200 AD] | 4651) The rings of Saturn are consumed by humans living there. | Saturn |
[1] Saturn surrounded by ships in the far future. by Ted Huntington using texture map of Saturn from: http://www.mmedia.is/~bjj/data/saturn/sa turn.jpg UNKNOWN source: http://www.mmedia.is/~bjj/data/s aturn/saturn.jpgTed Huntington |
|
2,300 YAN [4300 AD] | 6379) Humans land on Jupiter. | Jupiter |
[1] by Ted Huntington adapted from: http://volcanoes.usgs.gov/Imgs/Jp g/Photoglossary/aa_large.jpg PD source: http://volcanoes.usgs.gov/Imgs/J pg/Photoglossary/aa_large.jpg
[2] by Ted Huntington adapted from: http://volcanoes.usgs.gov/Imgs/Jp g/Photoglossary/aa_large.jpg PD source: http://volcanoes.usgs.gov/Imgs/J pg/Photoglossary/aa_large.jpg |
|
2,500 YAN [4500 AD] | 4579) The Venus atmosphere is like the atmosphere of Earth. | Venus |
[1] International Space Station crew members are trained to observe and document dynamic events on the Earth’s surface, such as hurricanes, forest fires, and volcanic eruptions. Their observations provide scientists and the general public a different perspective on these events. Earlier this week, astronauts in the crew of the ISS-5 mission were able to observe Mt. Etna’s spectacular eruption, and photograph the details of the eruption plume as well as smoke from fires triggered by the lava as it flowed down the 11,000-foot mountain. This image is looking obliquely to the southeast over the island of Sicily. A wider view (ISS005-E-19016) shows the ash plume curving out toward the horizon, caught first by low-level winds blowing to the southeast, and to the south toward Africa at higher altitudes. Ashfall was reported in Libya, more than 350 miles away. The lighter-colored plumes downslope and north of the summit (see detailed view, ISS005-E-19024) are produced by gas emissions from a line of vents on the mountain’s north flank. The detailed image provides a three-dimensional profile of the eruption plume. This was one of Etna’s most vigorous eruptions in years. The eruption was triggered by a series of earthquakes on October 27. These images were taken on October 30, 2002. Sicilans have learned to live with Etna’s eruptions. Although schools were closed and air traffic was diverted because of the ash, no towns or villages were threatened by the lava flow. Astronaut photographs ISS005-E-19016 and ISS005-E-19024 were taken on October 30, 2002, at about 11:30 GMT and are provided by the Earth Sciences and Image Analysis Laboratory at Johnson Space Center. Additional images taken by astronauts and cosmonauts can be viewed at the NASA-JSC Gateway to Astronaut Photography of Earth. Instrument: ISS - Digital Camera PD source: http://eoimages.gsfc.nasa.gov/im ages/imagerecords/2000/2923/etna2_ISS200 2303_lrg.jpg |
|
2,500 YAN [4500 AD] | 4652) The first ships to hold an orbit above or below the planetary plane. Ships can get closer to the Sun by occupying an orbit above or below the planetary plane. They either need to thrust against the y component of the Sun's gravity or cross the planetary plane. |
[1] Star with many ships around it. Adapted from: English: The Sun photographed by the Atmospheric Imaging Assembly (AIA 304) of NASA's Solar Dynamics Observatory (SDO). This is a false color image of the sun observed in the extreme ultraviolet region of the spectrum. For example, similar image. Date 2010-08-19T00:32:21Z (ISO 8601) Source NASA/SDO (AIA). Author NASA/SDO (AIA). PD source: http://upload.wikimedia.org/wiki pedia/commons/thumb/b/b4/The_Sun_by_the_ Atmospheric_Imaging_Assembly_of_NASA%27s _Solar_Dynamics_Observatory_-_20100819.j pg/628px-The_Sun_by_the_Atmospheric_Imag ing_Assembly_of_NASA%27s_Solar_Dynamics_ Observatory_-_20100819.jpg
[2] Star with many ships around it. Adapted from: English: The Sun photographed by the Atmospheric Imaging Assembly (AIA 304) of NASA's Solar Dynamics Observatory (SDO). This is a false color image of the sun observed in the extreme ultraviolet region of the spectrum. For example, similar image. Date 2010-08-19T00:32:21Z (ISO 8601) Source NASA/SDO (AIA). Author NASA/SDO (AIA). PD source: http://upload.wikimedia.org/wiki pedia/commons/thumb/b/b4/The_Sun_by_the_ Atmospheric_Imaging_Assembly_of_NASA%27s _Solar_Dynamics_Observatory_-_20100819.j pg/628px-The_Sun_by_the_Atmospheric_Imag ing_Assembly_of_NASA%27s_Solar_Dynamics_ Observatory_-_20100819.jpg | |
|
2,500 YAN [4500 AD] | 4655) Humans live on the surface of Jupiter. | Jupiter |
[1] Lava flows on Krafla in Iceland Licensing: This image was created by Chris 73. The image is licensed under a dual license; please choose either of the two licenses below as desired. Attribution to Wikipedia or another project of the Wikimedia foundation is required for both licenses if the image is used outside of projects of the Wikimedia foundation. Attribution to me is not required. GNU head Es ist erlaubt, die Datei unter den Bedingungen der GNU-Lizenz für freie Dokumentation, Version 1.3 oder einer späteren Version, veröffentlicht von der Free Software Foundation, zu kopieren, zu verbreiten und/oder zu modifizieren; es gibt keine unveränderlichen Abschnitte, keinen vorderen und keinen hinteren Umschlagtext. Der vollständige Text der Lizenz ist im Kapitel GNU-Lizenz für freie Dokumentation verfügbar. GNU source: http://upload.wikimedia.org/wiki pedia/commons/d/d6/Lava_at_Vulkan_Krafla _Iceland_1.JPG
[2] Volle resolusie (3 888 × 2 592 pixels, lêergrootte: 5,96 MG, MIME type: image/jpeg) Hierdie lêer kom vanaf Wikimedia Commons en kan ook in ander projekte gebruik word. Die beskrywing op die lêer se inligtingsblad word hieronder weergegee. Beskrywing English: Lava flow at The Big Island of Hawaii. The lava flow is due to July 21 fissure eruption. The picture was taken from a helicopter. Datum 09/10/07 Bron Created and originally uploaded to the English Wikipedia by Brocken Inaglory. Outeur Brocken Inaglory Toestemming (Hergebruik van die lêer) CC-BY-SA-3.0,2.5,2.0,1.0; Released under the GNU Free Documentation License. Kameraligging 19° 23' 11.0'' N, 155° 6' 18.0'' W Hierdie en ander beelde in: Google Maps - Google Earth - OpenStreetMa CC source: http://upload.wikimedia.org/wiki pedia/commons/6/62/Hawaiian_lava_flow.jp g |
|
2,500 YAN [4500 AD] | 4662) The motions of all the planets are under human control. |
[1] Various planetary texture maps and public domain lava texture map mapped onto 3D sphere and rendered two spheres of ships added by Ted Huntington PD source: Various planetary texture maps and public domain lava texture map mapped onto 3D sphere and rendered two spheres of ships added by Ted Huntington
[2] Storyboard image by Ted Huntington GNU source: Ted Huntington | |
|
2,800 YAN [4800 AD] | 4669) Jupiter is the most populated planet, overtaking the Earth in number of humans living in, on, and in orbit of it. | Jupiter | |
|
3,000 YAN [5000 AD] | 4656) The atmosphere of Jupiter is now Nitrogen and Oxygen, and heated to stay gaseous. | Jupiter | |
|
3,000 YAN [5000 AD] | 4666) More humans live in ships than live in and on the surface of all the planets, moons and asteroids. | ||
|
3,000 YAN [5000 AD] | 4668) Humans have robot ships at 50 different stars. |
[1] Description English: A spatial representation of every star within 14 light-years of Sol. There are 32 known stars in this region, including Sol. The stars are coloured according to the spectral type, which may not reflect the actual colour. Please see this Wikipedia article for the listing of stars. If a star is double or triple the stars are shown stacked vertically: the actual position is the star closest to the centre plane. The stars on this map may not all be visible to the naked eye, as many are dwarf stars. Some of this information may be preliminary and not entirely accurate as a result. The coordinate system is right ascension and declination. Hours of RA are marked, as well as distance in multiples of 5 light-years. Date 06/04/2008 Source self-made, Mathematica, Inkscape. See also: http://www.daviddarling.info/encyclopedi a/S/starsnearest.html Author Inductiveload PD source: http://upload.wikimedia.org/wiki pedia/commons/f/ff/Nearby_Stars_%2814ly_ Radius%29.svg | |
|
3,100 YAN [5100 AD] | 4671) The first image of advanced living objects that evolved around a different star. |
[1] Life of another star by Ted Huntington with background image: 说明 English: Open Star Cluster NGC663 in Cassiopeia 日期 2010年11月9日 来源 自己的作品 作者 Hewholooks CC source: Ted Huntingtonhttp://upload.wikimedia.org/wi kipedia/commons/1/12/NGC663HunterWilson. jpg
[2] Living object from other star by Ted Huntington with image in background: Description English: This impressive image of the open cluster known as Trumpler 14 was obtained with the Multi-conjugate Adaptive optics Demonstrator (MAD) mounted on ESO’s Very Large Telescope. The cluster, which is found to be only 500 000 years old — a blink of an eye in the Universe’s history — resides at the outskirts of the central region of the Carina Nebula, located some 8000 light-years away towards the constellation of Carina (the Keel). Trumpler 14 is not only the youngest, but also one of the most populous clusters within the nebula. Astronomers counted about 2000 stars in the very central parts of this cluster. The MAD instrument allows astronomers to obtain very sharp images over a wide area and this image is the adaptive optics image that so far covers the widest area on the sky. The field of view is about 2 arcminutes across and the image is based on data obtained through two different filters (K and H). Date 03-12-2009 Source http://www.eso.org/public/images/eso094 7a/ Author ESO/H. Sana CC source: Ted Huntingtonhttp://upload.wikimedia.org/wi kipedia/commons/5/57/ESO-Trumpler14-clus ter.jpg | |
|
3,200 YAN [5200 AD] | 4673) Humans inhabit 10 stars and have robot ships around 100 stars. |
[1] Description English: A spatial representation of every star within 14 light-years of Sol. There are 32 known stars in this region, including Sol. The stars are coloured according to the spectral type, which may not reflect the actual colour. Please see this Wikipedia article for the listing of stars. If a star is double or triple the stars are shown stacked vertically: the actual position is the star closest to the centre plane. The stars on this map may not all be visible to the naked eye, as many are dwarf stars. Some of this information may be preliminary and not entirely accurate as a result. The coordinate system is right ascension and declination. Hours of RA are marked, as well as distance in multiples of 5 light-years. Date 06/04/2008 Source self-made, Mathematica, Inkscape. See also: http://www.daviddarling.info/encyclopedi a/S/starsnearest.html Author Inductiveload PD source: http://upload.wikimedia.org/wiki pedia/commons/f/ff/Nearby_Stars_%2814ly_ Radius%29.svg | |
|
3,500 YAN [5500 AD] | 6176) The position of the Sun is under human control and is moved in the direction of Centauri. | Sun |
[1] Humans move star by Ted Huntington PD source: Ted Huntington
[2] Storyboard image by Ted Huntington GNU source: Ted Huntington |
|
4,000 YAN [6000 AD] | 4674) The stars of Centauri are moved towards the Sun. | Centauri |
[1] Ships move Alpha Centauri A by Ted Huntington PD source: Ted Huntington
[2] Ships move Alpha Centauri A by Ted Huntington PD source: Ted Huntington |
|
4,000 YAN [6000 AD] | 4675) Humans touch advanced living objects that evolved around a different star. |
[1] Humans touch advanced life of another star by Ted Huntington with background image of: Double Cluster in Perseus Credit & Copyright: Roth Ritter (Dark Atmospheres) Explanation: Some 7,000 light-years away, this pair of open or galactic star clusters is an easy binocular target, a lovely starfield in the northern constellation Perseus. Also visible to the unaided eye from dark sky areas, it was cataloged in 130 BC by Greek astronomer Hipparchus. Now known as h and chi Persei, or NGC 869(above right) and NGC 884, the clusters themselves are separated by only a few hundred light-years and contain stars much younger and hotter than the Sun. In addition to being physically close together, the clusters' ages based on their individual stars are similar - evidence that both clusters were likely a product of the same star-forming region. PD source: Ted Huntingtonhttp://apod.nasa.gov/apod/imag e/0901/clusters_2_ritter.jpg
[2] Storyboard image by Ted Huntington GNU source: Ted Huntington | |
|
4,500 YAN [6500 AD] | 4676) Humans form a cluster of 4 stars (the Sun and the three stars of Centauri) and start to look like an "open cluster". Each star is within 1 light year from each other. | Sun-Centauri cluster |
[1] Open Star Cluster M38 Credit & Copyright: NOAO, AURA, NSF Explanation: Open cluster M38 can be seen with binoculars toward the constellation of Auriga. M38 is considered an intermediately rich open cluster of stars, each of which is about 200 million years old. Located in the disk of our Milky Way galaxy, M38 is still young enough to house many bright blue stars, although it's brightest star is a yellow giant shining 900 times brighter than our Sun. The cluster spans roughly 25 light-years and lies about 4000 light-years away. M38, pictured above, is found only about 2.5 degrees northwest of open cluster M36. Loosely bound by gravity, open clusters spread out over time as they orbit the galactic center and their member stars slowly escape. PD source: http://apod.nasa.gov/apod/image/ 0301/m38_noao.jpg |
|
5,000 YAN [7000 AD] | 678) One trillion humans. |
[1] Image summarizing population of humans around planets and stars by Ted Huntington PD source: Ted Huntington
[2] Image summarizing population of humans around planets and stars by Ted Huntington PD source: Ted Huntington | |
|
9,000 YAN [11000 AD] | 4680) Genetic engineering may produce humans that use photosynthesis, only needing water, oxygen, and light. |
[1] Stomata UNKNOWN source: http://25.media.tumblr.com/tumbl r_lw2kg9XyIi1qg1up7o1_1280.jpg
[2] Magnified 1000 X UNKNOWN source: http://3.bp.blogspot.com/-e92BaY WkdLQ/TZRgIdtDT-I/AAAAAAAAANA/YCjudgxn9n I/s1600/1000%2BX%2BElodea.JPG | |
|
10,000 YAN [12000 AD] | 4681) Genetic engineering may remove the requirement of humans to urinate, defecate, and sleep. |
[1] Chromsomes UNKNOWN source: http://www.ocf.berkeley.edu/~edy /genome/chromosomes.jpg
[2] Ted Huntington AND Description A meteor and galactic center of Milky Way galaxy. The image was taken in Hawaii Volcanoes National Park. Date 9/21/08 Source Own work Author Brocken Inaglory GNU source: Ted Huntington and http://upload.wikimedia.org/wikipedia/ commons/e/e5/Milky_Way_Galaxy_and_a_mete or.jpg | |
|
12,000 YAN [14000 AD] | 679) One quadrillion humans (1015). |
[1] Image summarizing population of humans around planets and stars by Ted Huntington PD source: Ted Huntington
[2] Image summarizing population of humans around planets and stars by Ted Huntington PD source: Ted Huntington | |
|
12,000 YAN [14000 AD] | 4683) Our descendents probably will look very different from humans now, adapted for efficiency and to low gravity space. |
[1] Ted Huntington AND Description A meteor and galactic center of Milky Way galaxy. The image was taken in Hawaii Volcanoes National Park. Date 9/21/08 Source Own work Author Brocken Inaglory GNU source: Ted Huntington and http://upload.wikimedia.org/wikipedia/ commons/e/e5/Milky_Way_Galaxy_and_a_mete or.jpg
[2] Ted Huntington AND Description A meteor and galactic center of Milky Way galaxy. The image was taken in Hawaii Volcanoes National Park. Date 9/21/08 Source Own work Author Brocken Inaglory GNU source: Ted Huntington and http://upload.wikimedia.org/wikipedia/ commons/e/e5/Milky_Way_Galaxy_and_a_mete or.jpg | |
|
15,000 YAN [17000 AD] | 6570) More humans live around other stars than live around the Sun. |
[1] Open Star Cluster M38 Credit & Copyright: NOAO, AURA, NSF Explanation: Open cluster M38 can be seen with binoculars toward the constellation of Auriga. M38 is considered an intermediately rich open cluster of stars, each of which is about 200 million years old. Located in the disk of our Milky Way galaxy, M38 is still young enough to house many bright blue stars, although it's brightest star is a yellow giant shining 900 times brighter than our Sun. The cluster spans roughly 25 light-years and lies about 4000 light-years away. M38, pictured above, is found only about 2.5 degrees northwest of open cluster M36. Loosely bound by gravity, open clusters spread out over time as they orbit the galactic center and their member stars slowly escape. PD source: http://apod.nasa.gov/apod/image/ 0301/m38_noao.jpg
[2] Image summarizing population of humans around planets and stars by Ted Huntington PD source: Ted Huntington | |
|
19,000 YAN [21000 AD] | 6548) One quintillion humans (1018). |
[1] Image summarizing population of humans around planets and stars by Ted Huntington PD source: Ted Huntington
[2] Image adapted from from http://www.nasa.gov/externalflash/gemini _gallery/hi-resjpgs/10.jpg Cape Canaveral, site of NASA's Kennedy Space Center, from the Gemini V ... PD source: http://www.nasa.gov/externalflas h/gemini_gallery/hi-resjpgs/10.jpgTed Huntington Ted Huntington | |
|
25,000 YAN [27000 AD] | 4677) Humans have robot ships around 1000 stars, inhabit 100 stars, and form an open cluster of 10 stars. |
[1] Hyades for the Holidays Image Credit & Copyright: Jerry Lodriguss (Catching the Light) Explanation: Recognized since antiquity and depicted on the shield of Achilles according to Homer, stars of the Hyades cluster form the head of the constellation Taurus the Bull. Their general V-shape is anchored by Aldebaran, the eye of the Bull and by far the constellation's brightest star. Yellowish in appearance, red giant Aldebaran is not a Hyades cluster member, though. Modern astronomy puts the Hyades cluster 151 light-years away making it the nearest established open star cluster, while Aldebaran lies at less than half that distance, along the same line-of-sight. Along with colorful Hyades stars, this stellar holiday portrait locates Aldebaran just below center, as well as another open star cluster in Taurus, NGC 1647 at the left, some 2,000 light-years or more in the background. Just slide your cursor over the image to identify the stars. The central Hyades stars are spread out over about 15 light-years. Formed some 800 million years ago, the Hyades star cluster may share a common origin with M44 (Praesepe), a naked-eye open star cluster in Cancer, based on M44's motion through space and remarkably similar age. UNKNOWN source: http://apod.nasa.gov/apod/image/ 1212/HyadesLodriguss.jpg
[2] Hyades for the Holidays Image Credit & Copyright: Jerry Lodriguss (Catching the Light) Explanation: Recognized since antiquity and depicted on the shield of Achilles according to Homer, stars of the Hyades cluster form the head of the constellation Taurus the Bull. Their general V-shape is anchored by Aldebaran, the eye of the Bull and by far the constellation's brightest star. Yellowish in appearance, red giant Aldebaran is not a Hyades cluster member, though. Modern astronomy puts the Hyades cluster 151 light-years away making it the nearest established open star cluster, while Aldebaran lies at less than half that distance, along the same line-of-sight. Along with colorful Hyades stars, this stellar holiday portrait locates Aldebaran just below center, as well as another open star cluster in Taurus, NGC 1647 at the left, some 2,000 light-years or more in the background. Just slide your cursor over the image to identify the stars. The central Hyades stars are spread out over about 15 light-years. Formed some 800 million years ago, the Hyades star cluster may share a common origin with M44 (Praesepe), a naked-eye open star cluster in Cancer, based on M44's motion through space and remarkably similar age. UNKNOWN source: http://www.cfht.hawaii.edu/Scien ce/Astros/Imageofweek/ciw-image/050600-2 .jpg | |
|
45,000 YAN [47000 AD] | 4679) Humans have robot ships around 10,000 stars, inhabit 1000 stars and form a cluster of 100 stars. |
[1] The CFHT Open Cluster Survey : NGC 2099 Credit: Image courtesy of Harvey Richer1, Patrick Durrell1, Gregory Fahlman2, J. Kalirai1, F. D'Antona3 & G. Marconi3 1 University of British Columbia, Vancouver, Canada 2 Canada-France-Hawaii Telescope Corporation, Hawaii, USA 3 Osservatorio Astronomico di Roma, Italy COPYRIGHTED source: http://www.cfht.hawaii.edu/Scien ce/Astros/Imageofweek/ciw-image/050600-2 .jpg
[2] Hyades for the Holidays Image Credit & Copyright: Jerry Lodriguss (Catching the Light) Explanation: Recognized since antiquity and depicted on the shield of Achilles according to Homer, stars of the Hyades cluster form the head of the constellation Taurus the Bull. Their general V-shape is anchored by Aldebaran, the eye of the Bull and by far the constellation's brightest star. Yellowish in appearance, red giant Aldebaran is not a Hyades cluster member, though. Modern astronomy puts the Hyades cluster 151 light-years away making it the nearest established open star cluster, while Aldebaran lies at less than half that distance, along the same line-of-sight. Along with colorful Hyades stars, this stellar holiday portrait locates Aldebaran just below center, as well as another open star cluster in Taurus, NGC 1647 at the left, some 2,000 light-years or more in the background. Just slide your cursor over the image to identify the stars. The central Hyades stars are spread out over about 15 light-years. Formed some 800 million years ago, the Hyades star cluster may share a common origin with M44 (Praesepe), a naked-eye open star cluster in Cancer, based on M44's motion through space and remarkably similar age. UNKNOWN source: http://apod.nasa.gov/apod/image/ 1212/HyadesLodriguss.jpg | |
|
50,000 YAN [52000 AD] | 4658) All asteroids are consumed. |
[1] Adapted from: The Missing Craters of Asteroid Itokawa Credit & Copyright: ISAS, JAXA Explanation: Where are the craters on asteroid Itokawa? No one knows. The Japanese robot probe Hayabusa recently approached the Earth-crossing asteroid and is returning pictures showing a surface unlike any other Solar System body yet photographed -- a surface possibly devoid of craters. One possibility for the lack of common circular indentations is that asteroid Itokawa is a rubble pile -- a bunch of rocks and ice chunks only loosely held together by a small amount of gravity. If so, craters might be filled in whenever the asteroid gets jiggled by a passing planet -- Earth in this case. Alternatively, surface particles may become electrically charged by the Sun, levitate in the microgravity field, and move to fill in craters. Over the weekend, Hayabusa lowered itself to the surface of the strange asteroid in an effort to study the unusual body and collect surface samples that could be returned to Earth in 2007. PD source: http://apod.nasa.gov/apod/image/ 0511/itokawa05_hayabusa.jpg | |
|
63,000 YAN [65000 AD] | 6171) Humans reach the center of the Earth. | Earth |
[1] by Ted Huntington PD source: Ted Huntington
[2] Adapted from: The Death Star is the size of a small moon. See more Star Wars pictures. Photo courtesy © Lucasfilm Ltd. & TM. All Rights Reserved. COPYRIGHTED source: http://static.ddmcdn.com/gif/dea th-star-1.jpg |
|
65,000 YAN [67000 AD] | 6174) Earth is completely filled with living objects, and has a population of 10 quintillion {KWiNTiLYeN} (1019) humans. There is no more molten material inside the Earth. All the molten compressed matter was extracted, cooled and consumed, mostly as building materials, fuel, and food. Earth is completely filled with tunnels, rooms, and living objects. | Earth |
[1] Earth is completely filled by Ted Huntington PD source: Ted Huntington
[2] Storyboard image by Ted Huntington GNU source: Ted Huntington |
|
70,000 YAN [72000 AD] | 4684) Humans have robot ships at 100,000 stars, inhabit 10,000 stars, and form a cluster of 1,000 stars. |
[1] M15 Second attempt for a star cluster. L 12x2min, RGB each 5x2min, Dark no Flat. 1 click on the picture (1024x690, 115 KB) Distance: 35000 Ly UNKNOWN source: http://www.luluobservatorium.de/ Big%20Pictures/M15.jpg
[2] Storyboard image by Ted Huntington GNU source: Ted Huntington | |
|
90,000 YAN [92000 AD] | 6210) Humans form a globular cluster of 10,000 stars. This cluster starts to leave the plane of the Milky Way Galaxy. The human population is now around 50 sextillion (50 x 1021). |
[1] M31 with some globular clusters marked [t Note that each globular cluster can be imagined to be formed by some intelligent living objects.] Image by Peter Kennett UNKNOWN source: http://www.petesastrophotography .com/m31globs.jpg
[2] M31, Southwest Arm, NGC 206 copyright Robert Gendler 2005 UNKNOWN source: http://www.robgendlerastropics.c om/M31NMmosaicSW.jpg | |
|
121,000 YAN | 681) The Moon of Earth population reaches the maximum possible (200 quadrillion, 200 x 1015 ). | Moon of Earth |
[1] Ships surround Moon of Earth in the future. Source of Moon Texture Map: unknown Ted Huntington GNU source: Ted Huntington |
|
125,500 YAN | 4672) Planet Mercury is completely filled with living objects. | Mercury |
[1] Mercury at maximum population adapted by Ted Huntington from: http://earthobservatory.nasa.gov/ Features/CitiesAtNight/images/ISS007-E-1 6525_night.jpg GNU source: http://earthobservatory.nasa.gov /Features/CitiesAtNight/images/ISS007-E- 16525_night.jpg |
|
127,000 YAN | 682) The population of humans on planet Mars reaches a physical maximum of 1 quintillion (1 x 1018) humans. | Mars |
[1] Ship surround planet Mars in the far future. Maps map source: Currently unknown Ted Huntington GNU source: Ted Huntington |
|
138,000 YAN | 4678) All the planets of the Sun are consumed. All that remains are ships that orbit the Sun; most matter must now be taken from the Sun and other stars. |
[1] Star with many ships around it. Adapted from: English: The Sun photographed by the Atmospheric Imaging Assembly (AIA 304) of NASA's Solar Dynamics Observatory (SDO). This is a false color image of the sun observed in the extreme ultraviolet region of the spectrum. For example, similar image. Date 2010-08-19T00:32:21Z (ISO 8601) Source NASA/SDO (AIA). Author NASA/SDO (AIA). PD source: http://upload.wikimedia.org/wiki pedia/commons/thumb/b/b4/The_Sun_by_the_ Atmospheric_Imaging_Assembly_of_NASA%27s _Solar_Dynamics_Observatory_-_20100819.j pg/628px-The_Sun_by_the_Atmospheric_Imag ing_Assembly_of_NASA%27s_Solar_Dynamics_ Observatory_-_20100819.jpg
[2] Globular Star Cluster 47 Tuc Image Credit & Copyright: Dieter Willasch (Astro-Cabinet) Explanation: Globular star cluster 47 Tucanae is a jewel of the southern sky. Also known as NGC 104, it roams the halo of our Milky Way Galaxy along with some 200 other globular star clusters. The second brightest globular cluster (after Omega Centauri) as seen from planet Earth, it lies about 13,000 light-years away and can be spotted naked-eye near the Small Magellanic Cloud in the constellation of the Toucan. The dense cluster is made up of several million stars in a volume only about 120 light-years across. Red giant stars on the outskirts of the cluster are easy to pick out as yellowish stars in this sharp telescopic portrait. Globular cluster 47 Tuc is also home to exotic x-ray binary star systems. PD source: http://apod.nasa.gov/apod/image/ 1101/47Tuc_DW.jpg | |
|
148,000 YAN | 100) The Sun is consumed. |
[1] Star with many ships around it. Adapted from: English: The Sun photographed by the Atmospheric Imaging Assembly (AIA 304) of NASA's Solar Dynamics Observatory (SDO). This is a false color image of the sun observed in the extreme ultraviolet region of the spectrum. For example, similar image. Date 2010-08-19T00:32:21Z (ISO 8601) Source NASA/SDO (AIA). Author NASA/SDO (AIA). PD source: http://upload.wikimedia.org/wiki pedia/commons/thumb/b/b4/The_Sun_by_the_ Atmospheric_Imaging_Assembly_of_NASA%27s _Solar_Dynamics_Observatory_-_20100819.j pg/628px-The_Sun_by_the_Atmospheric_Imag ing_Assembly_of_NASA%27s_Solar_Dynamics_ Observatory_-_20100819.jpg
[2] Globular Star Cluster 47 Tuc Image Credit & Copyright: Dieter Willasch (Astro-Cabinet) Explanation: Globular star cluster 47 Tucanae is a jewel of the southern sky. Also known as NGC 104, it roams the halo of our Milky Way Galaxy along with some 200 other globular star clusters. The second brightest globular cluster (after Omega Centauri) as seen from planet Earth, it lies about 13,000 light-years away and can be spotted naked-eye near the Small Magellanic Cloud in the constellation of the Toucan. The dense cluster is made up of several million stars in a volume only about 120 light-years across. Red giant stars on the outskirts of the cluster are easy to pick out as yellowish stars in this sharp telescopic portrait. Globular cluster 47 Tuc is also home to exotic x-ray binary star systems. PD source: http://apod.nasa.gov/apod/image/ 1101/47Tuc_DW.jpg | |
|
205,000 YAN | 6317) Sirius is consumed. | Sirius |
[1] Adapted from: Description This picture is an artist's impression showing how the binary star system of Sirius A and its diminutive blue companion, Sirius B, might appear to an interstellar visitor. The large, bluish-white star Sirius A dominates the scene, while Sirius B is the small but very hot and blue white-dwarf star on the right. The two stars revolve around each other every 50 years. White dwarfs are the leftover remnants of stars similar to our Sun. The Sirius system, only 8.6 light-years from Earth, is the fifth closest stellar system known. Sirius B is faint because of its tiny size. Its diameter is only 7,500 miles (about 12 thousand kilometres), slightly smaller than the size of our Earth. The Sirius system is so close to Earth that most of the familiar constellations would have nearly the same appearance as in our own sky. In this rendition, we see in the background the three bright stars that make up the Summer Triangle: Altair, Deneb, and Vega. Altair is the white dot above Sirius A; Deneb is the dot to the upper right; and Vega lies below Sirius B. But there is one unfamiliar addition to the constellations: our own Sun is the second-magnitude star, shown as a small dot just below and to the right of Sirius A. Date Source http://www.spacete lescope.org/images/html/heic0516b.html Author NASA, ESA Credit: G. Bacon (STScI) PD source: http://upload.wikimedia.org/wiki pedia/commons/thumb/c/c9/Sirius_A_and_B_ artwork.jpg/800px-Sirius_A_and_B_artwork .jpg
[2] Adapted from: Description This picture is an artist's impression showing how the binary star system of Sirius A and its diminutive blue companion, Sirius B, might appear to an interstellar visitor. The large, bluish-white star Sirius A dominates the scene, while Sirius B is the small but very hot and blue white-dwarf star on the right. The two stars revolve around each other every 50 years. White dwarfs are the leftover remnants of stars similar to our Sun. The Sirius system, only 8.6 light-years from Earth, is the fifth closest stellar system known. Sirius B is faint because of its tiny size. Its diameter is only 7,500 miles (about 12 thousand kilometres), slightly smaller than the size of our Earth. The Sirius system is so close to Earth that most of the familiar constellations would have nearly the same appearance as in our own sky. In this rendition, we see in the background the three bright stars that make up the Summer Triangle: Altair, Deneb, and Vega. Altair is the white dot above Sirius A; Deneb is the dot to the upper right; and Vega lies below Sirius B. But there is one unfamiliar addition to the constellations: our own Sun is the second-magnitude star, shown as a small dot just below and to the right of Sirius A. Date Source http://www.spacete lescope.org/images/html/heic0516b.html Author NASA, ESA Credit: G. Bacon (STScI) PD source: http://upload.wikimedia.org/wiki pedia/commons/thumb/c/c9/Sirius_A_and_B_ artwork.jpg/800px-Sirius_A_and_B_artwork .jpg |
|
630,000 YAN | 106) Ten to the power 100 humans. |
[1] Globular Star Cluster 47 Tuc Image Credit & Copyright: Dieter Willasch (Astro-Cabinet) Explanation: Globular star cluster 47 Tucanae is a jewel of the southern sky. Also known as NGC 104, it roams the halo of our Milky Way Galaxy along with some 200 other globular star clusters. The second brightest globular cluster (after Omega Centauri) as seen from planet Earth, it lies about 13,000 light-years away and can be spotted naked-eye near the Small Magellanic Cloud in the constellation of the Toucan. The dense cluster is made up of several million stars in a volume only about 120 light-years across. Red giant stars on the outskirts of the cluster are easy to pick out as yellowish stars in this sharp telescopic portrait. Globular cluster 47 Tuc is also home to exotic x-ray binary star systems. PD source: http://apod.nasa.gov/apod/image/ 1101/47Tuc_DW.jpg
[2] Storyboard image by Ted Huntington GNU source: Ted Huntington | |
|
1,000,000,000 YAN | 4685) All the stars in the Milky Way Galaxy belong to a globular cluster. The Milky Way is now an elliptical galaxy. | Milky Way Galaxy |
[1] Designation NGC 3115, Bennett 42, Caldwell 53, the Spindle Galaxy Object type Type S(0) lenticular galaxy Coordinates 10 h 05 min - 07° 43' Sextans (Sex) Description NGC 3115 is also known as the ''Spindle Galaxy.'' It is a lenticular, a ''spiral galaxy without spiral structure'', i.e. a smooth disk galaxy, where stellar formation has stopped because the interstellar matter was used up. From their appearance and stellar contents, they can often hardly be distinguished from ellipticals observationally. Dreyer calls this lenticular galaxy very bright (mag 9.7), large (8.3'x3.2'), very much elongated (P.A. 46°), and brightening sharply to a brightened, elongated nucleus. It lies 4.8° north of Lambda Hydrae. North is to the right in the 15 x 10 arcmin field of view. Exposure LRGB 60:20:20:20 min @ -15°C, all exposures unbinned Camera SBIG ST-10XE selfguided + CFW8 with Astrodon LRGB filterset Optics RCOS 14.5'' Ritchey-Chrétien @ f/9 (prime focus) Mount Astro-Physics AP1200GTO Software MaxIm DL/CCD, Adobe Photoshop CS Location - Date - Time San Esteban (Chile) - 10Apr05 @ 00:30 UTC Conditions Transparency 7, Seeing 5, Temperature +10°C UNKNOWN source: http://astrosurf.com/antilhue/NG C3115-LRGB.jpg
[2] All stars in the Milky Way belong to a globular cluster. Adapted from: http://apod.nasa.gov/apod/image/0 506/m22_cfht_big.jpg Globular Cluster M22 from CFHT Credit & Copyright: Jean-Charles Cuillandre (CFHT), Hawaiian Starlight, CFHT Explanation: The globular cluster M22, pictured above, contains over 100,000 stars. These stars formed together and are gravitationally bound. Stars orbit the center of the cluster, and the cluster orbits the center of our Galaxy. So far, about 140 globular clusters are known to exist in a roughly spherical halo around the Galactic center. Globular clusters do not appear spherically distributed as viewed from the Earth, and this fact was a key point in the determination that our Sun is not at the center of our Galaxy. Globular clusters are very old. There is a straightforward method of determining their age, and this nearly matches the 13.7 billion-year age of our entire universe. PD source: http://apod.nasa.gov/apod/image/ 0506/m22_cfht_big.jpg |
|
25,000,000,000 YAN | 4686) The star clusters in the outer areas are pulled closer to the center making the galaxy more spherical, and the galaxy develops a massive propulsion system in order to go get more matter to consume. The Milky Way is now a spherical globular galaxy. | Milky Way Galaxy |
[1] Description English: Messier object 87 by Hubble space telescope Date 18 August 2009 Source http://wikisky.org/snapshot?img_siz e=&img_res=&ra=12.5138&de=12.3896&angle= 0.0293&projection=tan&rotation=0.0&surve y=astrophoto&img_id=905632&width=2160&he ight=2160&img_borders=&interpolation=bic ubic&jpeg_quality=0.8 Author en:NASA, en:STScI, en:WikiSky Permission (Reusing this file) PD-HUBBLE PD source: http://upload.wikimedia.org/wiki pedia/commons/0/07/Messier_87_Hubble_Wik iSky.jpg
[2] Description Hubble Illuminates Cluster of Diverse Galaxies (Abell S740), cropped to ESO 325-G004. Date January 2007 Source http://hubblesite.org/newscenter/ar chive/releases/galaxy/elliptical/2007/08 /image/a/warn/ Author J. Blakeslee (Washington State University) PD source: http://upload.wikimedia.org/wiki pedia/commons/d/d3/Abell_S740%2C_cropped _to_ESO_325-G004.jpg |
|
30,000,000,000 YAN | 4687) The Milky Way Globular Galaxy integrates the matter of the two Magellanic Cloud galaxies. | Milky Way Galaxy |
[1] Elliptical Galaxy Centaurus A from CFHT Credit & Copyright: Jean-Charles Cuillandre (CFHT) & Giovanni Anselmi (Coelum Astronomia), Hawaiian Starlight Explanation: Why is peculiar galaxy Centaurus A so dusty? Dramatic dust lanes that run across the galaxy's center mark Cen A. These dust lanes are so thick they almost completely obscure the galaxy's center in visible light. This is particularly unusual as Cen A's red stars and round shape are characteristic of a giant elliptical galaxy, a galaxy type usually low in dark dust. Cen A, also known as NGC 5128, is also unusual compared to an average elliptical galaxy because it contains a higher proportion of young blue stars and is a very strong source of radio emission. Evidence indicates that Cen A is likely the result of the collision of two normal galaxies. During the collision, many young stars were formed, but details of the creation of Cen A's unusual dust belts are still being researched. Cen A lies only 13 million light years away, making it the closest active galaxy. Cen A, pictured above, spans 60,000 light years and can be seen with binoculars toward the constellation of Centaurus. PD source: http://apod.nasa.gov/apod/image/ 0607/cenA_cfht.jpg
[2] Storyboard image by Ted Huntington GNU source: Ted Huntington |
|
40,000,000,000 YAN | 4688) The Milky Way and Andromeda globular galaxies join. The Andromeda and Milky Way globular galaxies may merge into a single larger galaxy, which then resumes the search for a smaller galaxy to consume. Natural selection must also create a large scale "eat or be eaten", "predator-prey" existence for galaxies similar to that on Earth. | Milky Way Galaxy and Andromeda Galaxy |
[1] See Explanation. Clicking on the picture will download the highest resolution version available. In the Center of the Virgo Cluster Credit & Copyright: Jean-Charles Cuillandre (CFHT), Hawaiian Starlight, CFHT Explanation: The Virgo Cluster of Galaxies is the closest cluster of galaxies to our Milky Way Galaxy. The Virgo Cluster is so close that it spans more than 5 degrees on the sky - about 10 times the angle made by a full Moon. It contains over 100 galaxies of many types - including spiral, elliptical, and irregular galaxies. The Virgo Cluster is so massive that it is noticeably pulling our Galaxy toward it. The cluster contains not only galaxies filled with stars but also gas so hot it glows in X-rays. Motions of galaxies in and around clusters indicate that they contain more dark matter than any visible matter we can see. Pictured above, the center of the Virgo cluster might appear to some as a human face, and includes bright Messier galaxies M86 at the top, M84 on the far right, NGC 4388 at the bottom, and NGC 4387 in the middle. PD source: http://apod.nasa.gov/apod/image/ 0308/virgocenter_cfht.jpg
[2] See Explanation. Clicking on the picture will download the highest resolution version available. In the Center of the Virgo Cluster Credit & Copyright: Jean-Charles Cuillandre (CFHT), Hawaiian Starlight, CFHT Explanation: The Virgo Cluster of Galaxies is the closest cluster of galaxies to our Milky Way Galaxy. The Virgo Cluster is so close that it spans more than 5 degrees on the sky - about 10 times the angle made by a full Moon. It contains over 100 galaxies of many types - including spiral, elliptical, and irregular galaxies. The Virgo Cluster is so massive that it is noticeably pulling our Galaxy toward it. The cluster contains not only galaxies filled with stars but also gas so hot it glows in X-rays. Motions of galaxies in and around clusters indicate that they contain more dark matter than any visible matter we can see. Pictured above, the center of the Virgo cluster might appear to some as a human face, and includes bright Messier galaxies M86 at the top, M84 on the far right, NGC 4388 at the bottom, and NGC 4387 in the middle. PD source: http://apod.nasa.gov/apod/image/ 0308/virgocenter_cfht.jpg |